shopify theme (四)

52 阅读3分钟

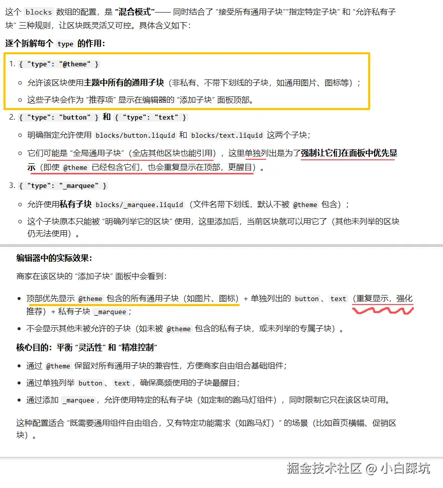
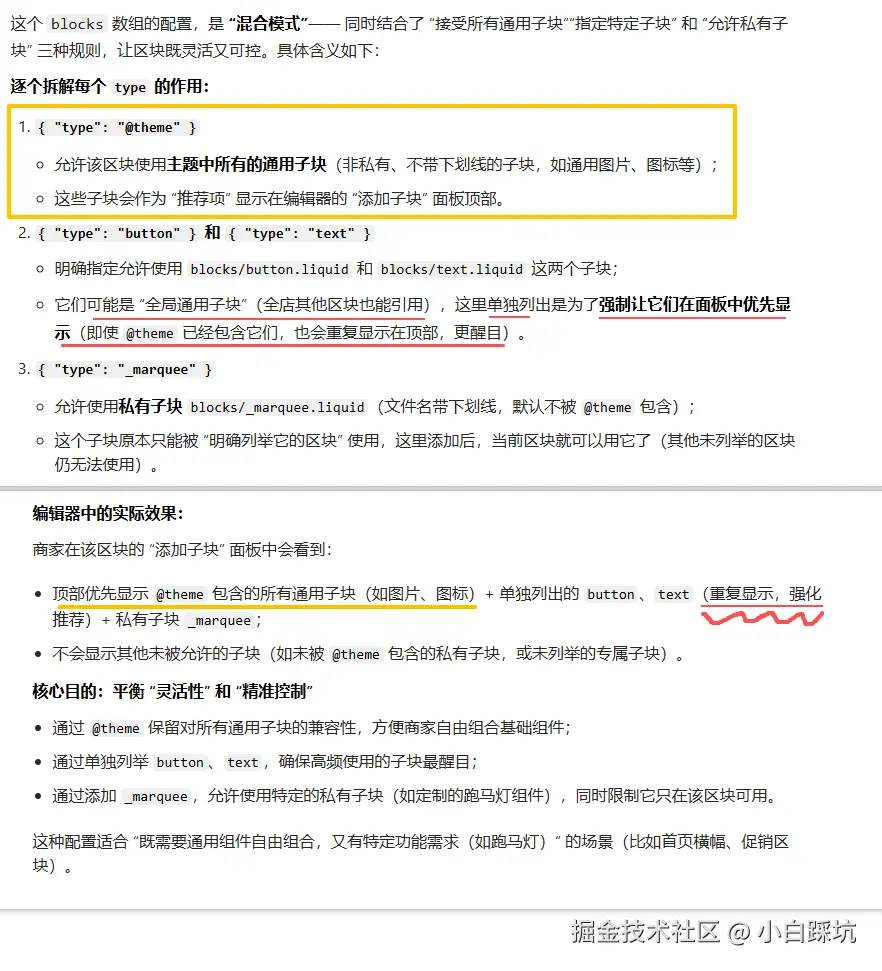
(46)"blocks": [{ "type": "@theme" }]

官网文档地址

{% schema %}
{
  "name": "Slide",
  "blocks": [
     ` { "type": "@theme" },`
      { "type": "button" },
      { "type": "text" },
      { "type": "_marquee" }
    ]
}
{% endschema %}

image.png

案例:

image.png

① 有 { "type": "@theme" }

image.png

② 无 { "type": "@theme" }

image.png

延伸:blocks里面没有"type": "Heading",为什么会出现Heading??

image.png

A: 可能是 :列举的 {"type": "text"} 包含了 “标题” 的功能(比如 text.liquid 同时支持普通文本和标题样式),因此在编辑器中以 “Heading” 的形式呈现。

B: 可能是预设 presets 的原因。

image.png

(47) 预设 presets

官网地址

category 将相关预设归为一类(比如把 “轮播”“基础横幅” 都归到 “Banners” 分类),让面板更整洁

image.png

name 预设名称显示在主题编辑器的“添加区块”选择器和侧边栏中

image.png

image.png

blocks - 区块ID

最外层:"blocks": { "text_1": {...}, "text_2": {...}, "button": {...} }

blocks 本身是一个对象,里面的 text_1text_2button 是 子块的 “唯一标识名” (开发者自定义,非给商家看的),作用有两个:

A. 区分同一个类型的不同子块(比如两个 text 子块,用 text_1 和 text_2 分开,避免混淆),为每个预定义的区块分配一个唯一的标识符;

B. 配合外层的 block_order 控制显示顺序(比如 ["text_1", "text_2", "button"] 定义 “先标题→再描述→最后按钮”)。

规则:

  • 可以是任意字符串
  • 在同一个 preset 中必须唯一
  • 用于在主题代码中引用特定区块

image.png

image.png

blocks - type

"type": "text" 和 "type": "button"

  • 作用:定义 “这个子块的类型”,告诉系统要加载哪个子块文件;
  • 规则type 的值必须和 blocks/ 目录下的子块文件名完全一致(比如 type: "text" 对应 blocks/text.liquidtype: "button" 对应 blocks/button.liquid);
  • 实际效果:系统根据 type 加载子块功能 ——text 子块能显示文字,button 子块能跳转链接;如果 type 写错(比如写成 txt),子块会加载失败,编辑器里显示空白。

image.png

延伸:为啥 区别 button-ABAB 有 "name": "t:names.button",另外2个区别(text_1AA,text_2BB)没有 name ??

name属性,以便在商家于编辑器中添加区块时显示

image.png

image.png

blocks - settings

settings 是 子块的 “预填配置” ,里面每一对键值,对应商家在编辑器中 “可修改的选项”—— 开发者提前填好值,商家选预设后不用手动调,直接生效。

以 子区别 "button-ABAB" 为例,解说

image.png

(48) image

{% liquid
    if section.settings.image_1 != blank and section.settings.image_2 != blank
        assign media_width_desktop = 100 | divided_by: 2 | append: 'vw'
    else
        assign media_width_desktop = '100vw'
    endif
        assign media_width_mobile = '100vw'
     
    assign sizes = '(min-width: 750px) ' | append: media_width_desktop | append: ', ' | append: media_width_mobile
   
  # 拼接逻辑:
  # '(min-width: 750px) ' + '100vw' + ', ' + '100vw'
  # 最终结果:
  # '(min-width: 750px) 100vw, 100vw'

    assign widths = '832, 1200, 1600, 1920, 2560, 3840'
   
    assign fetch_priority = 'auto'

  # 条件判断:若当前区块是页面中的“第1个区块”(section.index == 1,首屏核心区块)
  if section.index == 1
    # 加载优先级设为“high”(高优先级):浏览器会优先加载该区块的媒体资源,提升首屏速度
    assign fetch_priority = 'high'
  endif

%}

{{
  section.settings.image_1
  | image_url: width: 3840
  | image_tag:
    width: section.settings.image_1.width,
    widths: widths,
    height: section.settings.image_1.height,
    alt: section.settings.image_1.alt,
    class: 'hero__image',
    sizes: sizes,
    fetchpriority: fetch_priority
}}
  1. 获取图片 URL:通过 image_url 过滤器生成指定宽度的图片链接;
  2. 生成图片标签:通过 image_tag 过滤器将 URL 转换为 <img> 标签,并添加各种属性(宽高、类名、alt 等);

image.png

image.png

image.png

(49) video

image.png

image.png

image.png

(50) request

官网文档

request.visual_preview_mode

image.png

design_mode

image.png

image.png

image.png

(51) doc

官网文档

image.png

image.png

(52) echo

文档地址

image.png

image.png

image.png