数字孪生视觉语言之基础组件库内容框架

74 阅读5分钟

组件库是针对不同数字孪生场景的标准化设计资源,包含可复用、可配置、可扩展的视觉元素和交互逻辑。基于统一的设计风格框架,采用原子化设计理念,将复杂的数字孪生界面拆解为图表、控件、布局模板等基础模块。旨在通过基础组件的复用减少重复性步骤,利用标准化流程缩短项目交付周期;建立色彩、布局、动效约束体系,确保多端多场景的视觉一致性;提供数据到视觉的映射规则,支持复杂业务逻辑的可视化表达。

(以下内容均来源于[[《数字孪生视觉语言白皮书》]](易知微 - 数字孪生仿真渲染引擎与可视化应用,感兴趣的朋友可以点击下载完整版。 )

组件库具备以下意义:

  • 确保一致性: 统一设计规范,确保跨平台、跨场景的视觉统一;
  • 提升开发效率: 通过可复用组件,减少重复工作,加速开发进度;
  • 加速交付: 标准化流程提高适配效率,缩短项目交付时间;
  • 提高可维护性: 模块化设计便于后期更新与扩展;
  • 资产沉淀: 构建可视化设计资产库,便于资源积累与复用;
  • 项目协同: 组件库确保团队成员快速协作,有效支持项目优化。

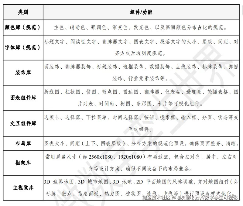
1 配色规范:

  1. 概况 定义大屏设计中主色、辅助色、强调色等颜色的使用规则,以及颜色分布占比。

  2. 意义 确保大屏视觉风格统一,突出重要信息,提升整体美观度。

  3. 注意点

  • 保持颜色对比度,确保信息清晰可读,避免颜色过多或过杂,影响视觉效果;
  • 最佳呈现比例为 6:3:1(主色:辅色:强调色)。

2 字体规范:

1) 概况 规范标题、阅读性文字、图表文字等元素的大小、层级、间距、对齐方式及透明度。

2) 意义 提升数字孪生项目中文字的可读性和层次感,增强专业性。

3) 注意点

  • 确保文字在远距离观看时依然保持清晰可辨;
  • 保证文字风格一致,避免 3 种以上的字体混用,推荐使用等宽数字字体。

3 装饰元素:

1) 概况 包含面装饰、翻牌器装饰、标题装饰、边框装饰等多种装饰元素。

  1. 意义 美化大屏界面,突出重点信息,增强视觉吸引力。

  2. 注意点 避免过度装饰,保持与项目整体风格协调,以免干扰关键信息传达。

4图表组件:

1) 概况 涵盖折线图、柱状图、饼图、仪表盘、进度条等可视化组件。

2) 意义 直观展示数据,帮助用户快速理解信息。

3) 注意点

  • 图表配色的合理度;
  • 字体大小是否适配;
  • 鼠标悬浮时浮窗样式的调整;
  • 选择与需展现数据特点相匹配的图表类型,确保信息清晰、可读性强。

5 交互组件:

1) 概况 包括选项卡、选择器、下拉菜单、按钮、搜索框等交互式组件。

2) 意义 辅助用户与大屏进行交互,符合认知心理学,提升操作便捷性。

3) 注意点

  • 统一各个界面之间的交互逻辑,降低用户的学习成本;
  • 通过调整组件展示状态,如:悬停/点击/禁用等隐性配置项,确保信息反馈效率。

6 布局模板:

1) 概况 规定图表大小、间距及分布方案,确保页面整齐清晰。

2) 意义 优化信息呈现,突出重点内容,提升视觉效果。

3) 注意点 根据每个项目中不同模块的划分情况及其间距,建立信息密集区、平衡区、留白区等 不同板块,来区分各视觉密度的层级。

7 框架样式:

1920*1080 标题居中对齐布局「黄金分割布局」

1920*1080 标题居右布局「黄金分割布局」

2560*1080 标题居中布局「三焦点布局」

2560*1080 标题居右布局「三焦点布局」

  1. 概况 提供不同屏幕尺寸的布局适配方案,如 2560x1080、1920x1080 等。

  2. 意义 确保大屏在多种移动端上显示效果良好,提升兼容性。

  3. 注意点

  • 兼顾灵活性和可扩展性,适应未来展示设备变化的可能性;
  • 边缘安全区最好左右间距各留空 96px 以上,避免内容截断的情况发生。

8 主视觉:

  1. 概况 调整 3D 地图、2D 地图等地图组件的风格,预设标牌、散点、热力图样式。

  2. 意义 清晰展示地理信息,提升数字孪生项目的视觉冲击力。

  3. 注意点 注重地图细节与整体风格融合,确保信息可读性。

易知微基于多年在数字孪生及数据可视化领域丰富实践,沉淀了诸多经验成果,欢迎大家互相交流学习:

《数字孪生视觉语言白皮书》下载地址:easyv.cloud/references/…

《数字孪生世界白皮书》下载地址:easyv.cloud/references/…

《数字孪生行业方案白皮书》下载地址:easyv.cloud/references/…

想申请易知微产品免费试用的客户,欢迎点击易知微官网申请试用:易知微 - 数字孪生仿真渲染引擎与可视化应用