我做了一个AI生成流程图、用例图等软件工程图的软件

478 阅读3分钟

AI 自动生成软件工程图

在软件工程或系统分析课程中,老师常常要求我们提交各种各样的工程图,比如流程图、状态图、时序图、用例图、类图、架构图等等。这些图确实能帮助我们理清思路,但真正去画时,往往需要耗费大量时间:先确定结构,再调整线条、节点、排版,一不小心就乱套。

为了解决这个痛点,我们开发了一个AI 自动生成软件工程图的功能。只要输入你的需求,AI 就能理解并生成对应的图形结构。这样,你能把时间更多地放在系统设计和逻辑思考上,而不是画图排版上。

如何使用?

首先进入网站:tools.anqstar.com/tools/diagr…

然后按照下面图中标注的步骤:

  1. 选择你需要生成什么图,例如类图,流程图等

2.在AI输入框输入你的需求

  1. 点击开始生成按钮,右侧即可生成

目前支持多种图生成,例如:

这里可以展示一些图看一下效果:

功能流程图

时序图

用例图

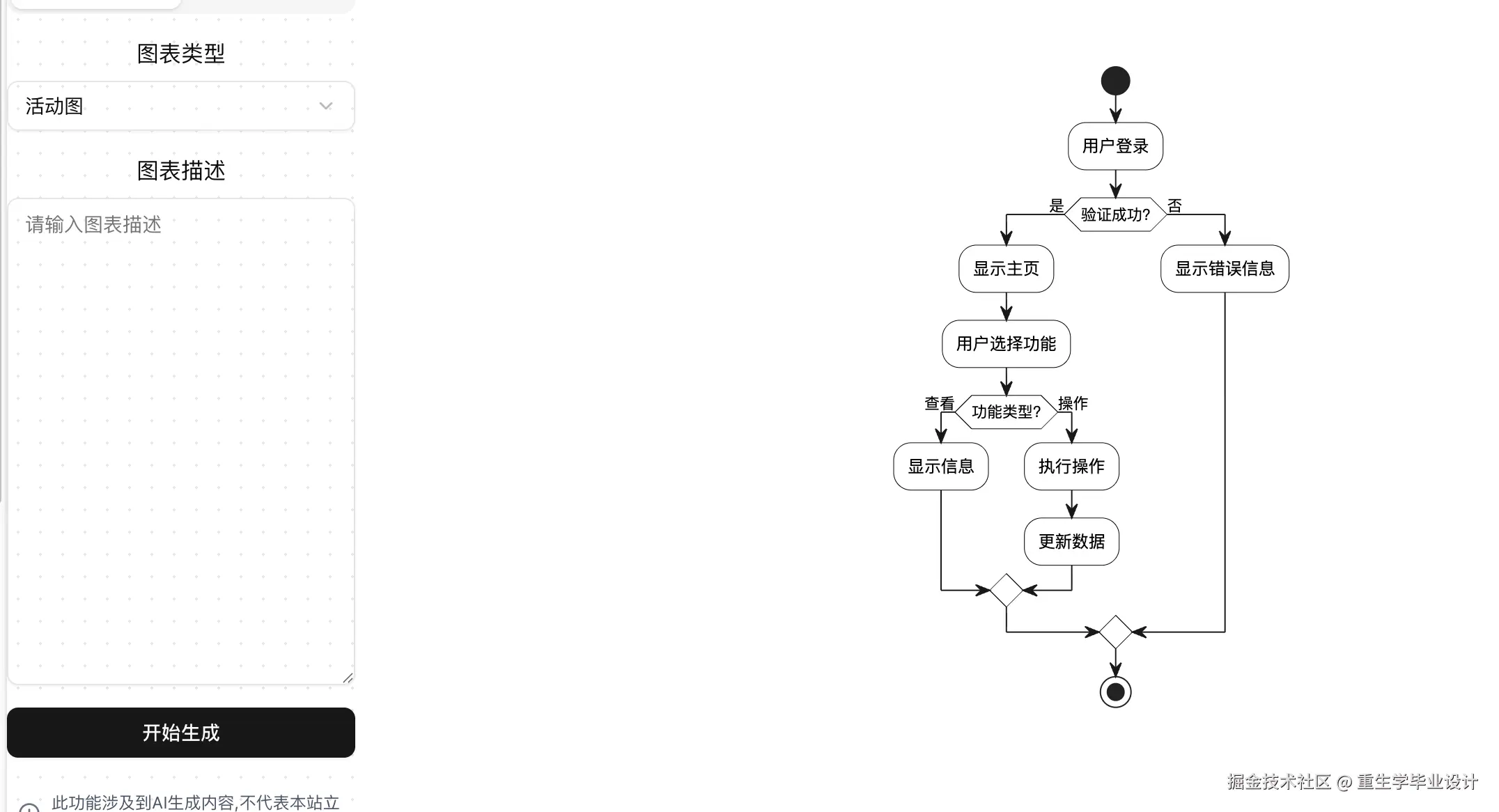
活动图

泳道图

对象图


AI 是怎么帮你画图的

整个过程的核心思路是:让 AI 读懂你的文字,然后把逻辑转成可视化结构

当你输入一句描述,例如:

“画一个学生选课系统的流程图,包括登录、选课、提交、查看课表。”

AI 会自动分析你的语句,识别出关键的步骤和连接关系,生成一份结构化的数据。接着系统会用 SVG(可缩放矢量图)技术 把这些数据转换成一张可以缩放、拖拽、编辑的工程图。

SVG 的优点在于图形清晰、体积小、格式通用。无论你是要放进 Word、PPT 还是 PDF 作业报告,都能完美显示。

目前 AI 已支持生成以下类型的软件工程图:

  • 流程图(Flowchart) :展示程序或业务逻辑的执行过程。
  • 状态图(State Diagram) :表示对象或系统的不同状态及转换。
  • 时序图(Sequence Diagram) :展示各组件或角色间的调用顺序。
  • 用例图(Use Case Diagram) :说明系统与用户之间的交互。
  • 类图(Class Diagram) :展示系统中类的属性、方法及关系。
  • 架构图(Architecture Diagram) :概览整个系统模块的结构。

使用方法:一句话生成工程图

  1. 输入需求
    在界面输入你的想法,例如:

    “帮我生成一个图书管理系统的时序图,包含用户登录、借书、还书三个过程。”

  2. AI 自动生成
    系统会自动识别逻辑关系并生成对应的工程图。

  3. 自由调整与导出
    生成的图可以在线编辑、拖拽节点、修改文字,并支持导出为 PNG 或 SVG 格式,方便直接放进课程报告。

AI 自动生成软件工程图,解决了学生在课程作业中最繁琐的一步——画图。它让你只需关注系统逻辑本身,不用再被排版困扰。

无论是写课程设计报告、做项目展示,还是准备毕业论文,这个功能都能帮你节省大量时间,让图形既规范又专业。输入想法,让 AI 帮你画出思维的形状,这才是真正的“高效完成作业”的聪明方式。