万字长文:致未来的大厂工程师——面试技巧

188 阅读22分钟

大家好呀,我是希晨er,一个初入职场的程序猿小登~ 👨‍💻

比起任何身份标签,我更愿意把自己看作一名纯粹的程序员,始终追逐技术浪潮,与大家一同成长。未来我也会持续分享自己的技术心得和学习体会。

最近收到不少评论和私信,很多小伙伴想了解面试相关的内容。虽然我自己早已“采菊东篱下”,已经走完了那段坎坷心酸的求职路,但那些在摸爬滚打中积累的实战经验,依然希望能够系统地整理出来,和大家一起说道说道。

本文适合学生群体阅读,同步发布至牛客网:万字长文:致未来的大厂工程师——面试技巧

引言:你想活出怎样的人生

《战国策》有云:“今者臣来,见人于大行,方北面而持其驾,告臣曰:‘我欲之楚。’”纵其马良、用多、御者善,然“数者愈善,而离楚愈远耳”。

在分享面试干货之前,我想先和大家聊聊 「选择」

回顾我自己的经历,在很多人生的十字路口,我也做过形形色色的选择:

  • 有些选择,当下就觉得做对了;
  • 有些选择,做完就知道错了;

而更多时候,是那些事后回望才看清真相的选择:曾经沾沾自喜的,可能埋满了坑;当时懊悔不已的,却可能在日后让我受益良多。

这些经历让我明白一个道理:在追求任何“标准答案”之前,我们必须先搞清楚:自己究竟想要什么,又更适合什么? 方向若错,努力越多,可能偏离目标越远。

我们常听闻大厂的光环,却较少直面其中的挑战:你可能成为庞大体系中的一颗“螺丝钉”,也可能在持续的高强度节奏中,面临精力与热情的消磨。

因此,请勿将“进入大厂”视为人生唯一的出路。真正的成长,在于找到那条与你内心契合、并能持续激发你潜能的赛道。

如果你充分了解这些因素后,依然想挑战自己,那么接下来的全流程攻略,正是为你准备的。

运筹帷幄——校招前的长期准备

俗话说得好,打铁还需自身硬。面试技巧只能锦上添花,无法弥补硬实力的缺失。基础不牢,再多的技巧也无法改变在简历筛选或技术面试中被淘汰的结局。

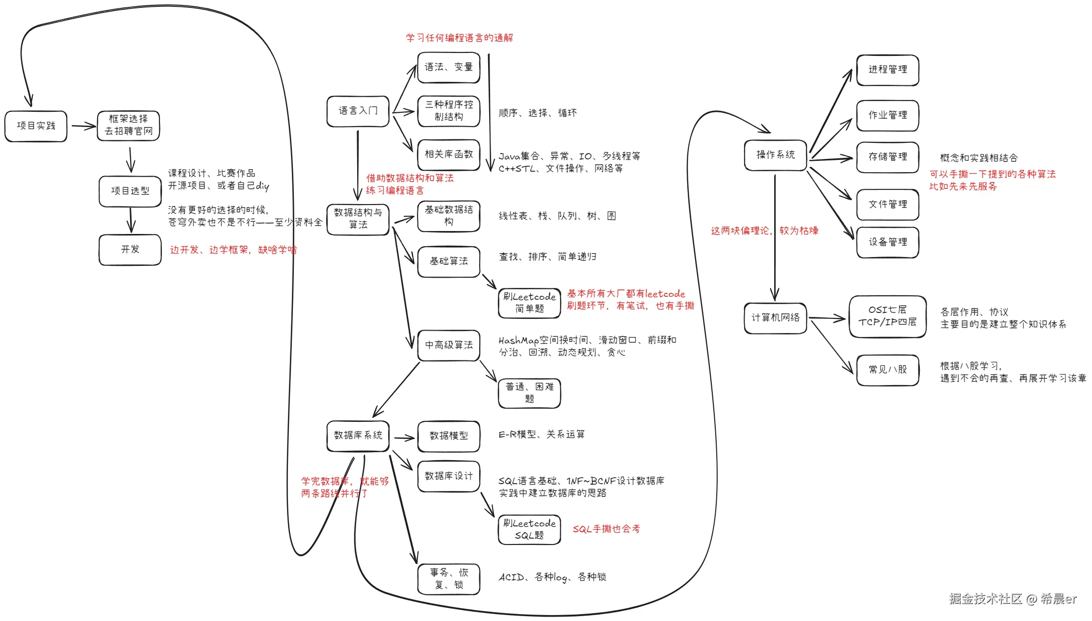
这部分能力无法速成,只能依靠尽早规划与持续学习来搭建完整的知识体系。接下来,我将整个知识体系拆解为三个层次,希望能帮助你的学习更有思路、逻辑与条理。

我将面试所需的知识体系拆解为三个层次:

通用知识

这是计算机科学的基石,尽管各类技术框架日新月异,这些通用知识却相对未定,这是无论你选择哪个技术方向都必须掌握的核心内容:

  • 数据结构与算法:(解决问题的工具)
  • 数据库系统(数据存储与管理)
  • 操作系统(程序如何运行)
  • 计算机网络(系统间如何通信)

这些内容与考研408重合度很高(计组太抽象了,纯理论,我替换成数据库),你可以直接参考408的学习路线。

我建议的学习路径是:数据结构与算法 → 数据库 → 操作系统 → 计算机网络。其核心思路是从微观到宏观、从简单到复杂

  • 数据结构与算法是基础,从排序、查找等算法入手,有助于建立计算思维。
  • 数据库系统让你接触第一个完整的软件“系统”,理解数据如何被组织与管理,能获得即时的实践感。
  • 操作系统带你深入计算机内部,理解程序运行的底层环境与资源调度。
  • 计算机网络最后将多个系统串联,帮助你构建完整的分布式与协同思维

基础技能

通用知识是理论基础,但仅凭这些还不足以通过企业的实战考核——毕竟招聘的目的是创造价值,而非考研应试。

这部分是“八股文”的重点考察区域:

  • 编程语言:C、CPP、Java、Go、Python是主流选择;前端方向需掌握JavaScript(HTML/CSS不是编程语言!)。原则是至少精通一门,其他语言就“一法通,万法通”了
  • 开发框架:根据目标岗位进行选择,如Spring、Flask、Qt等。建议直接查阅大厂招聘官网的岗位要求,针对性学习其技术栈。
  • 中间件:如MySQL、Redis、消息队列等。学习关键在于 “先会用,再懂原理” 。以最常见的MySQL为例,不仅要熟练编写SQL,更要深入理解其索引结构、执行计划、事务机制与日志系统,这些正是面试常考的核心。

实践经历

实践经历是人与人之间变量最大的部分。考研是很少看这些的,但是面试非常看重实践经历。

  • 项目经历:开源项目、竞赛作品、课程设计、个人项目均可,难度从高到低。请根据自身情况,提前准备好1-2个能体现你技术能力的项目。
  • 实习经历:对于大多数校招生而言,不必强求,更不建议All-in实习(我是特例)。实习的本质是一种被企业背书的“项目经历”,其核心价值在于向面试官证明:“其他公司用了这小子,说明他基本靠谱。”

以我为例,我的第一段实习也只是个运维岗位。好在工作节奏允许我沉淀下来,系统性地学习内部技术文档,俗称“偷文档”,并在面试美团时,将这段经历成功包装为“参与运维系统设计与优化”。

学习路径

这里以一名零基础的计算机新生的模板,其他条件的同学可以根据自己的时间和水平来调整学习内容和学习进度:

  1. 语言入门:选择一门主流语言(C/CPP, Java, Go, Python或前端方向的JavaScript)作为起点,掌握其基本语法与编程思想。
  2. 算法启蒙:开始学习数据结构与算法。学到排序时,便可尝试LeetCode简单题;接触贪心算法后,即可挑战中等甚至困难题目。
  3. 夯实基础:当能稳定解决LeetCode简单题后,学习重心应转向数据库、操作系统、计算机网络等通用知识。期间可保持每日1-2道算法题以维持手感。学完数据库后,便已具备开展项目实战的基础。
  4. 项目实战:根据你的方向选择框架,并立即开始一个完整项目。最佳方式是“以战促学”:在实现项目功能的过程中,边做边学,缺什么补什么。

Pasted image 20251027124615.png

短兵相接——秋招中的刀光剑影

首先先明确一下全年招聘的时间节点,以本科【大三下】的同学为时间起点,其他同学可根据自身情况参考

  • 3月:针对次年毕业学生的暑期实习招聘全面启动。
  • 3-6月:实习面试集中期,Offer陆续发放。
  • 6-9月暑期实习期。若已获得机会,应全力积累经验、争取转正;若未获得,则需系统复盘、完善项目、夯实基础,为秋招蓄力。
  • 9月:各公司开放暑期实习转正通道,建议积极申请,作为秋招保底。
  • 9-11月秋招正式启动,进入高强度的集中投递与面试阶段。
  • 10月央国企招聘公告陆续发布,需密切关注各单位官网;同期国家公务员考试开始报名。
  • 11月:秋招高峰期已过,多数面试完成,部分Offer开始发放(流程可能持续至次年3月)。若企业要求提前实习且你无春招计划,可酌情参加。
  • 12月:全国硕士研究生统一招生考试笔试举行。
  • 次年1-2月:春节前后,秋招Offer陆续发出,此时应启动春招准备工作
  • 次年3月春招(补录)开始,主要以互联网大厂为主,少量国企释放补录名额;各省公务员省考报名同步开启。参与人群主要包括:秋招未满意者、秋招无果者、考研失利者。春招岗位数量通常少于秋招,竞争激烈,但流程节奏极快。
  • 次年3-6月:春招面试、Offer发放与三方协议签订阶段。
  • 次年6月:应届生陆续正式入职

简历优化

简历,是你与面试官在筛选阶段的第一次无声对话,其核心目标是在短短数十秒内,构建起专业的"第一印象",并有力地证明你与岗位的匹配度。一份结构清晰、重点突出的简历,能让面试官迅速捕捉到你的价值。

我将以一份Markdown简历为例,带你理解其核心模块与撰写逻辑。至于更精美的视觉排版,你可以直接使用专业简历网站提供的模板。

基础信息

字段示例备注
姓名王二狗
电话123-4567-8910确保畅通
邮箱【二狗邮箱】
求职意向后端开发工程师
Github【二狗链接】质量重于数量,若无高质量内容可不放
个人博客【二狗链接】同上,技术博客是巨大加分项
附帅照【二狗帅照】非必需,如放请使用专业、得体的证件照或形象照

教育背景

如果是研究生,可按时间顺序写多段教育经历。

学校时间详情
二狗大学 【985/211/双一流】2021.9 - 2025.6软件工程 - 本科
相关课程: 数据结构与算法 (100), 操作系统 (99), 计算机网络 (98), 计算机组成原理, Web应用开发
荣誉与奖项: GPA Top 1%, 国家二狗奖学金, 二狗竞赛一等奖

⚠️ 提示: 为学校加注标签是为了避免某些冷门大学被忽略(我南太难了)。相关课程如果成绩优异或与岗位强相关,建议列出。成绩、奖学金、竞赛等是硬实力的体现,有则务必展示。

技术技能

核心原则:针对目标岗位定制。 最有效的方法就是直接研究心仪公司的招聘JD(职位描述),并依此组织你的技能栈。

比如: Pasted image 20251027151643.png

  • 编程语言: 熟练掌握Java,具备扎实的面向对象编程思想与良好的编码规范。了解JVM内存模型、垃圾回收机制及基础性能调优。
  • 并发编程: 掌握多线程编程,熟练使用线程池、锁机制(如synchronizedReentrantLock)及并发工具类(如ConcurrentHashMapCountDownLatch),能编写高效、线程安全的代码。
  • 网络: 深入理解TCP/IP协议栈、HTTP/HTTPS协议;具备基于Socket的网络编程经验。
  • 操作系统: 熟练掌握Linux常用命令,具备在Linux环境下进行开发、部署、日志查看和问题排查的能力。
  • 数据库: 熟练使用SQL,掌握多表连接、子查询及事务处理。熟悉MySQL索引原理、事务隔离级别、锁机制等核心概念。
  • 数据结构与算法: 系统掌握常见数据结构(链表、树、哈希表等)与算法(排序、查找、动态规划等),并能在项目中灵活应用。

⚠️ 重要提醒: 简历上写出的每一项技能,都必须是你能够深入讨论的。一旦被面试官问倒却无法回答,将是严重的扣分项。切忌夸大和不实描述。

实践经历

作为校招生来说,实习经历的本质其实是一种项目经历,因此两者编写的逻辑都是一致的,即:简单介绍+功能罗列

实习经历:对于实习经历来说,实习生在公司当中负责的内容一般较为片面和简单,无法独立支撑起完整的项目,可以通过 "偷文档" 的方式来补全未知的部分,把自己从"螺丝钉"的地位提升到"负责人"。

比如说:

  • 螺丝钉:实习期间,负责在A模块中编写了三个API接口。
  • 负责人
    • 与业务目标融合:为支撑"用户增长"核心目标,独立负责【用户注册与引导流程】的后端接口开发;
    • 技术选型权衡:为解决分布式场景下的缓存数据一致性问题,采用Redis缓存热点数据,并通过设置合理的过期时间与双写策略,在保证数据最终一致性的同时,提升接口响应速度
    • 补全业务流程:在XX电商平台的订单微服务中,负责【订单状态机与库存扣减】关键逻辑的实现,确保了下单链路的核心数据一致性。

项目经历:对于校招生,许多项目经历源于课程设计或知名教学视频(如"苍穹外卖"、"谷粒商城")。面试官对此心知肚明,他们想看的不是你"做过了什么",而是你 "在此之上思考并拓展了什么" 。将人人皆有的项目,通过"魔改"体现你独有的思考,甚至比创新项目更加吸引面试官。

以苍穹外卖为例,展示我的魔改成果:

话术备注
采用Spring Cloud与Nacos构建微服务架构,实现业务模块解耦与灵活治理;微服务虽然目前争议较大,但作为应届生,学了总没错
引入Redis缓存高频访问数据,有效提升系统响应性能;引出Redis知识点,缓存应用与性能优化
基于MySQL集群并结合AOP实现多数据源读写分离,保障数据操作的效率与一致性;读写分离、数据一致性
集成消息队列实现异步处理与流量削峰,增强系统高并发处理能力;异步与解耦思想
结合Docker容器化技术实现服务的一键部署与运维,全面提升了系统的可维护性与扩展性。体现你拥有写代码到上线部署和容器化的完整研发流程

个人评价

网络上对"个人评价"部分褒贬不一。我的建议是:可以写,但要简洁精炼。用两三句套话总结你的核心优势、职业素养或性格特点,为整份简历收一个好的结尾,切忌空洞和冗长。

示例:我具备扎实的计算机基础与良好的工程实践能力,对后端开发技术有持续的热情与学习动力。在团队协作中沟通顺畅,有责任心,注重代码质量与项目迭代效率。期望在贵司快速成长,为团队贡献价值。

笔试技巧

笔试是校招的第一道硬门槛,不同厂对其的态度不一,例如,美团似乎更侧重面试表现;华为对笔试成绩则有硬性要求;而米哈游的笔试常融入二次元元素,旨在筛选文化契合的求职者。

常见题型包括:

  • 选择题(八股文): 覆盖计算机基础四大件,知识点广,偶尔会出现冷门细节题。建议建立错题本,考后认真复盘、查漏补缺。
  • 算法题(LeetCode模式): 一般为中等/困难难度,需平时勤加练习。

对于基础扎实、认真准备的同学而言,通过笔试并非难事,但也绝不能掉以轻心。

AI面试

目前互联网大厂应用较少,但在央国企(如五大行)中已较为普遍。不排除未来全面铺开的可能性。

AI面试的核心是评估候选人的综合素养、行为模式与岗位匹配度。应对时,请紧跟系统提示,回答力求结构清晰、语言流畅、观点一致。避免结巴、超时或前后矛盾。

见招拆招——面试问题与避坑指南

真传一句话,假传万卷经。提升面试能力最有效的方法,其实就是多面试

回想我早期的面试,也常伴有口齿不清、逻辑混乱和紧张惶恐。但从大二到大四,历经近百场面试的锤炼后,我已能从容应对各种刁钻问题。

这不仅是八股文背得更熟,更是心态的蜕变:建立起一种由内而外的自信、不怯场、敢于表达

最夸张的一次,五菱打来电话面试,我侧卧在沙发上,一边和面试官堪堪而谈,一边在《对马岛之魂》中驰骋沙场,不仅仅因为他问我的问题都是我曾经被问过千百遍的问题,早已刻在了肌肉记忆中;更是因为我近百场的面试早已将我的心态锤炼的自信顽强。

在之前简历优化的部分,细心的读者应该已经发现了:我就在有意识的暴露一些"我自己确定会的知识点",比如魔改《苍穹外卖》中引入Redis的例子。对于简历,你必须要确保出现在简历中的内容,一定是你熟练掌握、流畅应对的内容。

掌握面试节奏

技术面试的核心策略,在于引导面试官进入你预设的“主战场”

正如在“简历优化”部分所实践的,你要有意识地在简历中暴露那些“你确定精通的知识点”。务必确保简历上的每一项内容,你都能流畅、深入地展开讨论。

面试通常以自我介绍开始。你需要提前准备好1-2分钟的版本,重点突出与岗位最匹配的技能与项目,主动将面试官的提问方向引导至你擅长的领域。

巧妙应对难题

在项目深挖期间,你必须对自己的项目了如指掌,确保其架构合理、逻辑自洽,避免出现明显的技术硬伤,以免被面试官抓住把柄。

当被问到不熟悉的技术方案时,一个高级技巧是:引入“业务场景”和“架构权衡”的维度,将问题从“懂不懂”转化为“为何这样选”,从而展现你的技术决策能力。

例如:

  • Q:在你的项目中,订单和库存的扣减需要强一致性。你为什么没有使用分布式事务框架(如Seata),而是用了消息队列?你不觉得消息队列的最终一致性有风险吗?
  • A:(假如你不了解分布式事务)
思想话术备注
肯定问题+给出结论您提的这一点非常关键。我们确实深入评估过Seata这类强一致性方案捧一下
diy适配的业务场景但是基于这个项目的初衷,在进行订单扣减的场景是为了应对大促期间的业务,对响应速度的要求很高真实场景是啥还不是全靠你说?
分析技术代价分布式事务的引入会延长我们的数据链路,并且,引入新的组件意味着引入新的风险,对可用的破坏比较大这就是绝对正确的话
以”用户体验“为挡箭牌此外,这个项目的前端是有一个延时动画的,为的就是在时间窗口期间不显示最终结果,来保证用户体验的我就是用户!我说体验好就是体验好
合理论证自身方案最后,引入Seata意味着引入新的组件,会增加系统的复杂度;相较于Seata,消息队列已经是我们系统当中存在的一个部分,架构也更加简洁我就是不想加,略略略
如此,不仅巧妙地避开了知识盲区,更将对话引导向你熟悉的“消息队列”,并塑造了一个具备业务视角和架构思维的开发者形象。一举三得

减少八股题目

一个丰富的项目经历是避免枯燥八股的利器。如果项目内容空洞,面试官自然会转向八股文。相较于死记硬背的八股,项目题和场景题有更大的发挥空间,更能体现综合能力。因此,对我来说一场完美的面试就是面试官一直在和我探讨项目,一个八股题都不问。

手撕算法环节,你的目标不仅是AC(Accept),更要清晰地阐述解题思路、进行复杂度分析,并考虑各种边界条件,展现严谨的工程思维。

善用反问环节

当面试官提出“你还有什么想问的吗?”,这是你主动获取信息、展现思考深度的关键机会。恰当的问题不仅能帮助你判断岗位匹配度,也能给面试官留下积极印象。

建议的提问方向:

  • ✅ 团队与岗位
    • 团队的规模结构与当前业务重心
    • 对这个岗位的期望是什么?希望我在短期内承担什么样的职责?
    • 公司对新员工是否有系统的培养机制或导师制度?
  • ✅ 技术与成长
    • 团队目前主要的技术栈与后续技术演进方向
    • 团队的技术氛围如何?是否有内部技术分享或外部学习机会?
    • 这个岗位在项目中面临的典型技术挑战是什么?

尽量避免的提问方向:

  • 避免提出通过简单搜索就能获得答案的问题(如"公司主营业务是什么?")。这会暴露你的准备不足。
  • 避免过早、过度纠结薪资福利(如"一年能拿多少个月工资?""加班费怎么算?")。这些问题应留在拿到Offer后的谈薪阶段,或由HR主动提起时再深入讨论。
  • 避免提出显得缺乏责任心或进取心的问题(如"工作需要加班吗?""团队里摸鱼的人多吗?")。

HR考察

能进入HR面,通常意味着你的技术能力已得到认可,Offer在望。但切勿松懈,HR面旨在评估你的软素质、职业动机与团队文化契合度

请保持真诚、积极的态度,清晰地表达你的职业规划和对公司的认可,正常发挥即可。

收刀入鞘——面试之后与offer选择

面试结束,并非意味着真正的结束。你最需要做的,是趁热打铁,即刻复盘:趁着记忆清晰,迅速记录下本场面试的问题、自己的失误、亮点与整体表现。这份记录将是你后续面试最宝贵的提升指南。

倘若结果不尽如人意,也请勿灰心。面试被拒,有时并非能力不足,而是你与岗位的契合度不够——就像找对象一样。

而一旦收获橄榄枝,你的关注点就应转向offer本身:确认部门、岗位是否与预期一致;明确offer的最终答复期限;若邮件中包含HR联系方式,请主动添加以便后续沟通。

当幸福的烦恼来临——手握多个offer时,那句经典的“钱多、事少、离家近”虽是戏言,却道出了选择的本质。但要做出更理性的决策,我建议你采用一个多维评估体系。以下是我当时所用的评估表格,供你参考:

评估指标核心问题与考量点权重×打分
薪资待遇- 年总包:区分税前/税后,基本工资、绩效、年终奖的比例和发放条件
- 福利:五险一金缴纳基数和比例、餐补、交通补贴、股票/期权等
- 时薪
岗位与发展- 工作内容:是否核心业务?技术栈是否符合你的长期兴趣?
- 成长空间:团队技术氛围如何?有无mentor制度?晋升路径是否清晰?
- 直属领导:面试时感受到的领导风格是否与你合拍?他是否愿意培养下属?
公司平台- 行业地位:是头部公司还是高速成长的潜力股?
- 技术品牌:公司的技术口碑如何,能否为你的履历镀金?
工作生活- 工作强度:是否接受"996"或大小周?了解真实的团队作息。
- 通勤成本:上班地点与居住地的距离,通勤时间是否在可接受范围内?
- 城市选择:是否喜欢offer所在的城市?未来的安家计划。
请根据你个人的真实诉求,为每个维度赋予权重并进行打分,最终通过加权得分获得一个理性的参考。

然而,数据终究是理性的参考。当你深夜独处,扪心自问,对哪个机会感到最兴奋、最向往——那一刻的直觉,往往最接近你内心的真实答案

你的第一份工作,不该是奔赴刑场。即便它外表光鲜,若无法让你心生热爱,也注定难以长久。它更应是那个能让你每天清晨,都愿意为之起床奔赴的理想之地

结语:致未来的大厂工程师

行文至此,我的分享也接近尾声。

于我而言,此生大抵是不会选择跳出舒适圈、再度面试大厂了吧。但很感激这段经历让我学到了很多。希望我的分享对你有帮助,愿你在未来工作中保持挑战精神,持续成长。

祝愿每一位努力的同学都能找到理想的职业起点,在未来的技术道路上不断突破自我,开启精彩的职业生涯! 🚀