Python 循环导入详解:为什么会导致生产环境崩溃及企业级解决方案

217 阅读10分钟

深入解析 Python 循环导入问题,解释其根源、对生产环境的影响,以及 Instagram 等企业如何通过静态分析、依赖反转和自动化工具解决循环依赖。

一个 import 语句如何让整个应用宕机 —— 为什么企业团队花费巨资来解决循环导入

在开发环境里,你的 Django 应用一切顺利。测试全部通过,部署流水线也跑通了。可偏偏就在凌晨三点,生产环境突然崩溃,报出了一个莫名其妙的错误:

ImportError: cannot import name 'Order' from partially initialized module 'order'

Python 循环导入详解:为什么会导致生产环境崩溃及企业级解决方案

这就是臭名昭著的 循环导入(circular import) 问题。

它和语法错误或类型错误不一样。语法错误会直接报错,类型错误大多数情况也能提前发现,但循环导入往往在开发阶段没问题,等到生产环境一跑才爆炸,导致线上回滚、业务中断,工程团队因此要花掉大量时间排查。


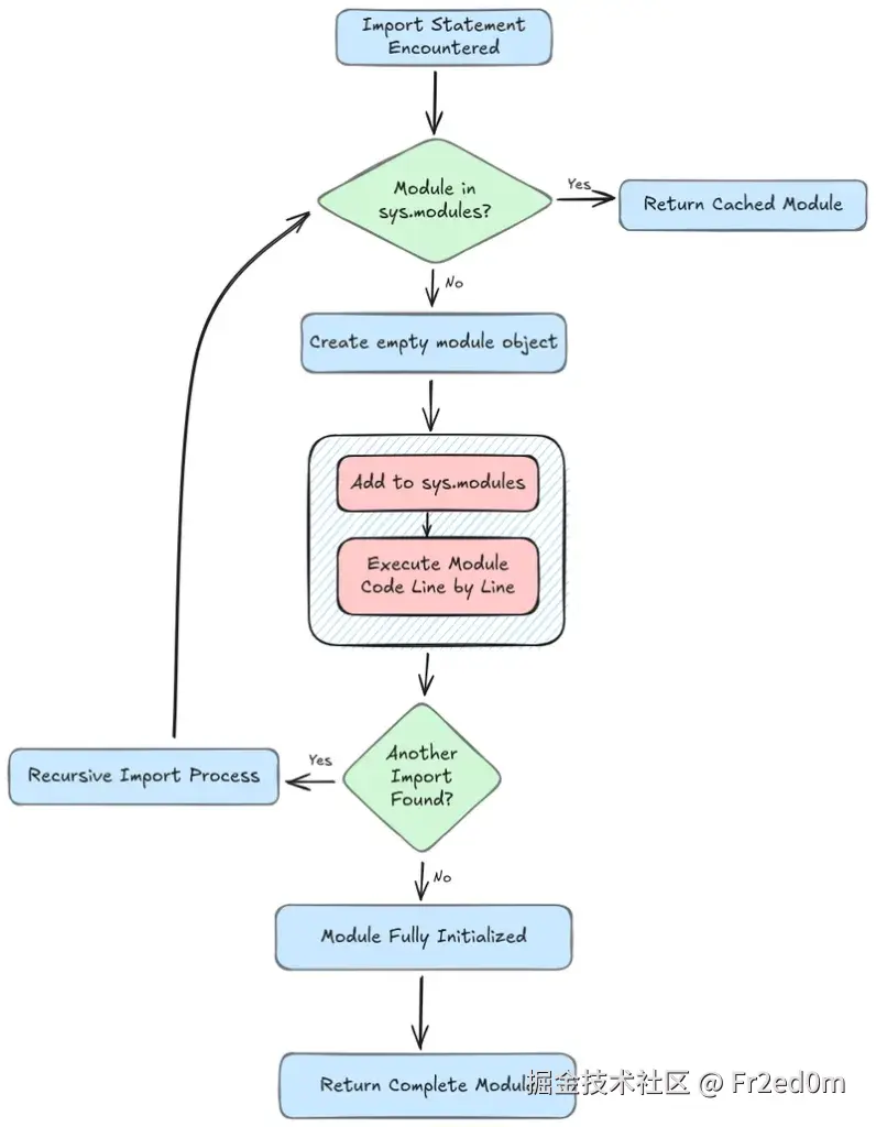
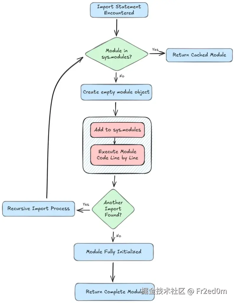
为什么 Python 的导入机制会“坑你”

要搞清楚循环导入,先得明白 Python 的 import 究竟是怎么工作的。

很多人觉得它就是黑盒子,写个 import xxx 就完了。但实际上,Python 的导入顺序是有明确规则的,而正是这些规则埋下了循环导入的雷。

Python 循环导入详解:为什么会导致生产环境崩溃及企业级解决方案

关键细节在这里:Python 在执行模块代码之前,就会先把这个模块注册进 sys.modules

这么做的本意是防止无限递归导入。但副作用就是会出现“部分初始化模块(partially initialized module)”。当另一个模块在这个时机试图访问它时,就会直接触发循环导入错误。

真实灾难:Instagram 的百万行单体代码危机

Instagram 工程团队曾经遇到过业界最复杂的循环导入问题之一。
他们的后端应用是一个庞大的 Django 单体(monolith),代码量达到了数百万行。规模越大,循环依赖带来的风险就越大,最终在生产环境演变成严重的架构问题。

Benjamin Woodruff(Instagram 的资深工程师)在一次技术分享中详细讲述了他们的应对之路。场景极其夸张:

  • 几百名工程师同时开发
  • 每天提交上百次代码
  • 持续部署频率高达 每 7 分钟一次
  • 单日生产环境更新接近 100 次
  • 从提交到上线的延迟不到一小时

在这种超高速迭代下,循环导入成了“隐形炸弹”。他们发现,这些问题并不仅仅是导入失败,而是暴露出 系统架构层面上的耦合

突破口:静态分析

最终,Instagram 找到了转机。他们基于 LibCST(后来开源)构建了一套静态分析系统,可以在短短 26 秒内分析整个数百万行的代码库。

这让团队得以 提前检测循环导入,而不是等到生产环境崩溃时才去救火。

更重要的收获是:Instagram 发现循环导入并不是单个模块的问题,而是团队在长期协作中 自然生成的架构模式
要解决问题,光靠修修补补不够,必须把“依赖关系分析”提升到架构设计的层面,和数据库建模、接口设计一样对待。

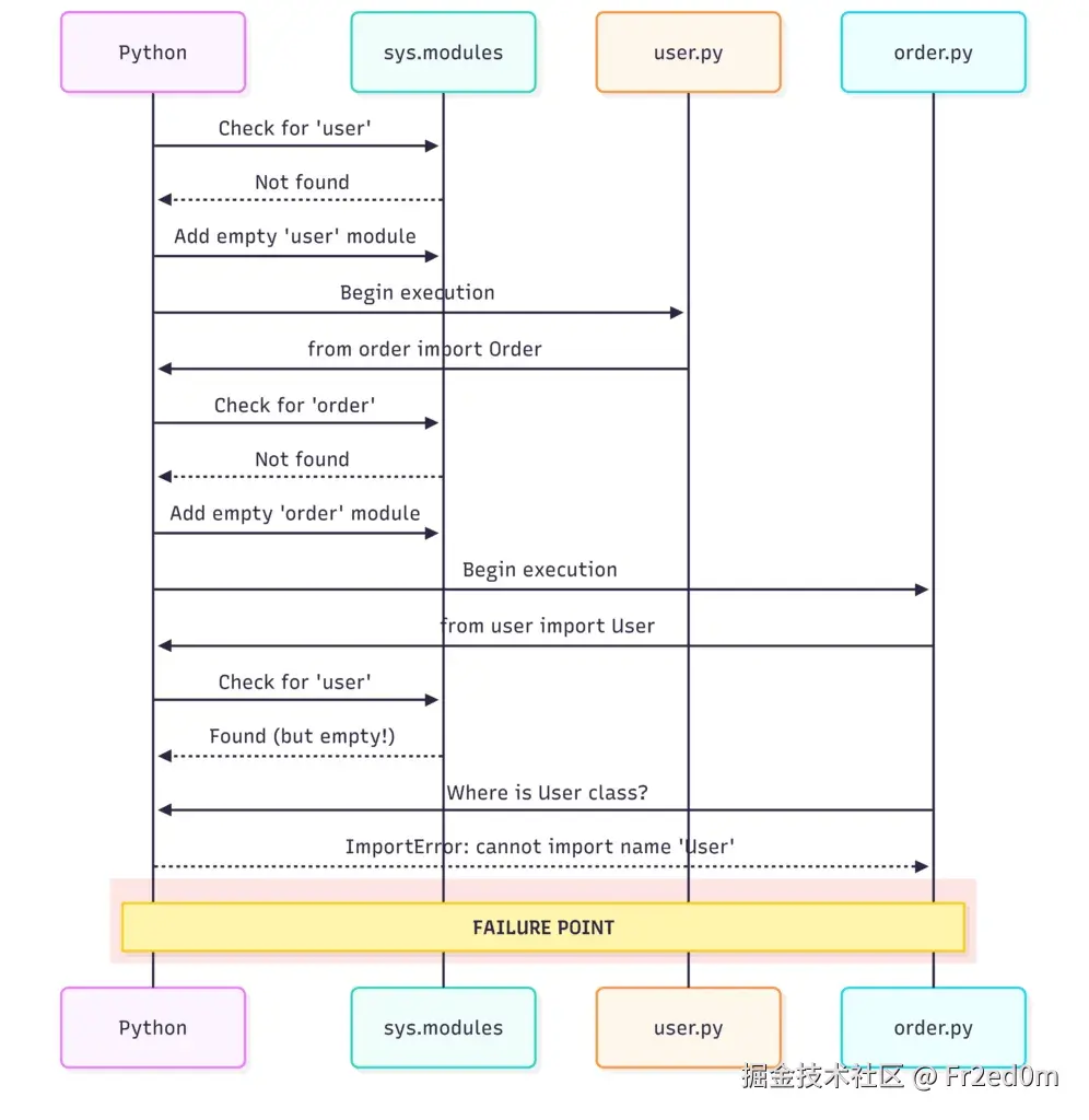
循环导入的剖析:逐步还原出错过程

下面我们通过一个例子,看看 Python 遇到循环导入时究竟发生了什么。代码看起来很简单:

user.py

from order import Order
 
class User:
    def __init__(self, name):
        self.name = name
 
    def create_order(self, product):
        return Order(self, product)

order.py

from user import User
 
class Order:
    def __init__(self, user, product):
        self.user = user
        self.product = product
 
    def get_user_name(self):
        return self.user.name

现在,当你在项目里执行:

import user

Python 循环导入详解:为什么会导致生产环境崩溃及企业级解决方案

出问题的关键步骤是这样的:

  1. Python 开始加载 user.py,执行到 from order import Order
  2. 于是转去加载 order.py
  3. order.py 一上来又写了 from user import User,Python 发现 user 已经在 sys.modules 里,于是直接去用这个模块。
  4. 但这时候 user.py 并没有执行完,User 类还没创建出来。
  5. 结果就是:order.py 想导入 User,却只能拿到一个 部分初始化的模块(partially initialized module) ,报错收场。

换句话说,失败发生在 order.py 试图导入 User 的瞬间。模块虽然已经存在于 sys.modules,但还没初始化完成,User 根本还不存在。

👉 到这里,我们完整解释了循环导入在最简单场景下的触发原因。

企业级难题:复杂依赖网络

在真实的应用里,循环导入往往不是两个模块之间的“小打小闹”。
企业级代码库里常常会发展出极其复杂的依赖网络,循环依赖可能跨越多个子系统。

想象这样一个八个模块形成的依赖环:

AB → C → D → E → F → G → H → A

在本地看,每个模块的导入似乎都是合理的:

  • A 需要调用 B 的功能
  • B 又依赖于 C
  • 最后 H 又反过来导入了 A

单独看没问题,但组合在一起,就形成了一个完整的循环。

这种情况在大型代码库里非常常见:

  • 功能越堆越多
  • 业务逻辑越来越复杂
  • 每个团队只顾着在本地范围内解决问题
  • 最终整个系统形成了一张“无法维持”的全局依赖网

结果就是:模块之间高度耦合,系统架构变得脆弱,一旦某个环节出问题,就可能引发连锁反应。

检测策略:从人工审查到自动化分析

在小项目里,循环导入有时候还能靠人工代码审查发现,但在大型代码库中,这几乎不可能。要想可靠地发现问题,就必须依赖自动化工具和系统化方法。

图论方法

最稳妥的检测方式,是把代码库看作一张有向图:

  • 节点 代表模块
  •  代表导入关系

循环导入就对应于图中的 强连通分量(Strongly Connected Components, SCCs)
只要能在依赖图里找到 SCC,就能定位到循环依赖。

Python 循环导入详解:为什么会导致生产环境崩溃及企业级解决方案

运行时检测

有些循环导入不会在静态代码层面暴露出来,因为它们是通过动态导入或条件导入产生的。
这种情况下,就需要在运行时进行检测。

例如,我们可以写一个自定义的导入跟踪器:

class CircularImportDetector:
    def __init__(self):
        self.import_stack = []
        self.original_import = __builtins__.__import__
        __builtins__.__import__ = self.tracked_import
 
    def tracked_import(self, name, *args, **kwargs):
        if name in self.import_stack:
            cycle_start = self.import_stack.index(name)
            cycle = self.import_stack[cycle_start:] + [name]
            raise CircularImportError(f"Cycle: {' → '.join(cycle)}")
 
        self.import_stack.append(name)
        try:
            return self.original_import(name, *args, **kwargs)
        finally:
            self.import_stack.pop()

这个类会替换 Python 内置的 __import__,在每次导入时记录调用栈。一旦发现某个模块被重复导入,就能直接报错并给出完整的循环链路。

这种方法特别适合定位那些“偶尔才出现”的循环依赖问题,比如只在某些配置、条件分支下才触发的情况。

架构解决方案:打破循环

发现循环导入只是第一步,更关键的是如何解决它。
常见的几种方法可以帮助我们从架构层面打破循环依赖。


1. 依赖倒置原则(Dependency Inversion Principle)

最有效的办法之一,就是通过抽象来消除直接依赖。

Python 循环导入详解:为什么会导致生产环境崩溃及企业级解决方案

重构前(存在循环依赖):

# user_service.py
from notification_service import send_welcome_email  # 直接依赖
 
class UserService:
    def create_user(self, data):
        user = User.create(data)
        send_welcome_email(user)  # 潜在循环依赖
        return user
 
 
# notification_service.py
from user_service import UserService  # 导致循环!def send_welcome_email(user):
    user_service = UserService()
    profile = user_service.get_profile(user.id)

这里,user_service 和 notification_service 相互依赖,形成循环。

重构后(解耦):

# interfaces/notifications.py
from abc import ABC, abstractmethod
 
class NotificationSender(ABC):
    @abstractmethod
    def send_welcome_email(self, user): 
        pass

# user_service.py
from interfaces.notifications import NotificationSender
 
class UserService:
    def __init__(self, notification_sender: NotificationSender):
        self.notification_sender = notification_sender
 
    def create_user(self, data):
        user = User.create(data)
        self.notification_sender.send_welcome_email(user)
        return user

通过依赖倒置,我们引入了一个抽象接口,模块之间不再直接依赖,循环自然消除。


2. 事件驱动架构(Event-Driven Architecture)

另一种思路是彻底避免直接导入,用事件总线来解耦模块。

Python 循环导入详解:为什么会导致生产环境崩溃及企业级解决方案

当用户创建时,UserService 只负责发出一个“用户创建”事件,由消息系统或事件处理器来决定是否发送欢迎邮件。

这种模式能彻底消除模块之间的硬依赖,特别适合大型分布式系统。


3. 延迟导入(Import Timing Strategies)

有时候,循环依赖无法完全避免。这时可以通过“延迟导入”来缓解问题。

def process_user_data(user_data):
    # 只有在需要时才导入
    from .heavy_processor import ComplexProcessor  
 
    processor = ComplexProcessor()
    return processor.process(user_data)

这样,模块不会在加载时立即触发导入,而是等到函数调用时才进行。


4. TYPE_CHECKING 模式

Instagram 团队还推广了一种 TYPE_CHECKING 模式,用于处理类型注解导致的循环依赖:

from typing import TYPE_CHECKING
 
if TYPE_CHECKING:
    from circular_dependency import CircularType
 
def process_item(item: 'CircularType') -> bool:
    # 运行时不需要真正导入
    return item.is_valid()

在运行时,Python 不会导入 CircularType,从而避免循环。但静态类型检查工具依然能识别类型。
Instagram 甚至写了 lint 规则,自动合并和规范化这些 TYPE_CHECKING 块。

生产落地:CI/CD 集成 (Production Implementation: CI/CD Integration)

在企业级项目中,循环导入问题的解决不仅仅在于编写正确的代码,更关键的是将其集成到 持续集成(CI)和持续交付(CD) 流程中,以实现自动化检测和防护。


1. 静态分析集成

在 CI 流程中,可以集成静态分析工具来检测循环依赖:

  • pycycle:用于检测 Python 模块之间的循环导入
  • pylint:结合插件可识别循环依赖
  • 自定义脚本:通过项目依赖图检测强连通分量(SCC)

这样,一旦新提交引入循环依赖,CI 流程就会报错并阻止合并。

# GitHub Actions 示例
jobs:
  lint:
    runs-on: ubuntu-latest
    steps:
      - uses: actions/checkout@v3
      - name: Install dependencies
        run: pip install pycycle
      - name: Check circular imports
        run: pycycle path/to/your/project


性能监控

跟踪生产中与导入相关的指标:

Python 循环导入详解:为什么会导致生产环境崩溃及企业级解决方案

高级检测:超越简单的循环

传递依赖分析

简单的循环导入检测会遗漏复杂的传递关系。考虑以下依赖链:

继续阅读全文:Python 循环导入详解:为什么会导致生产环境崩溃及企业级解决方案****