“鸿蒙是下一个风口?”我的App赚钱故事给出了答案

499 阅读8分钟

多少?

5000元, 虽然还没到账哈哈,但华为说在发放了应该问题不大。

ab5f09d6-051c-46d9-a02e-02589335b943.png

怎么赚到的?

去年写了一些关于鸿蒙开发的介绍性文章,主要是比较入门的示例。通过代码和梳理文章的过程对鸿蒙的开发有了一些了解。

可能是对鸿蒙比较关注的原因,今年暑期看到鸿蒙在朋友圈中发了广告。是关于鸿蒙激励2025活动,开发app并上架到鸿蒙市场达到一定用户量就有机会获得奖金。

截屏2025-10-26 11.04.30.png

下载.jpeg

关于具体活动规则感兴趣的朋友可以点进去看看细则并报名,

developer.huawei.com/consumer/cn…

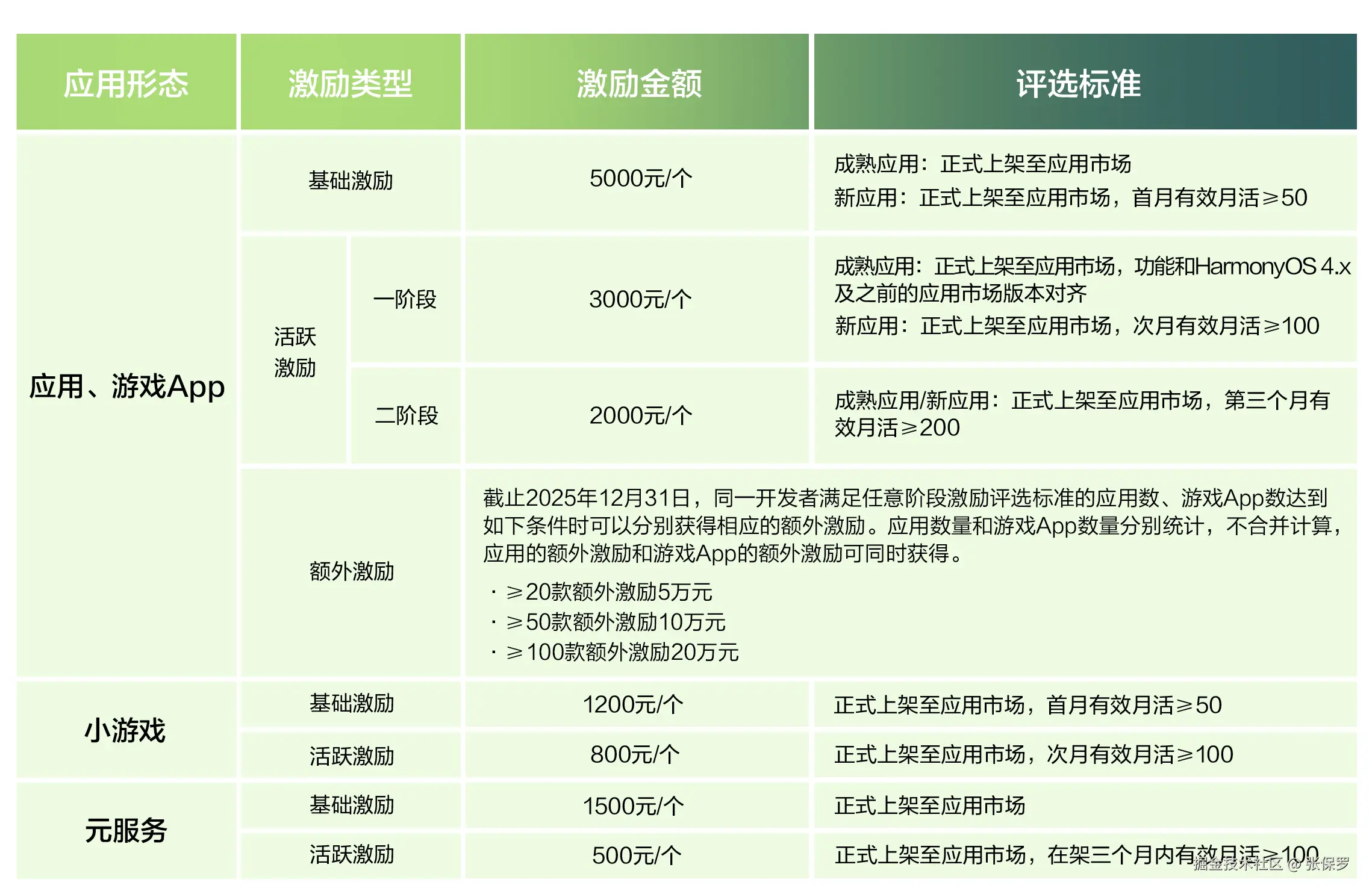
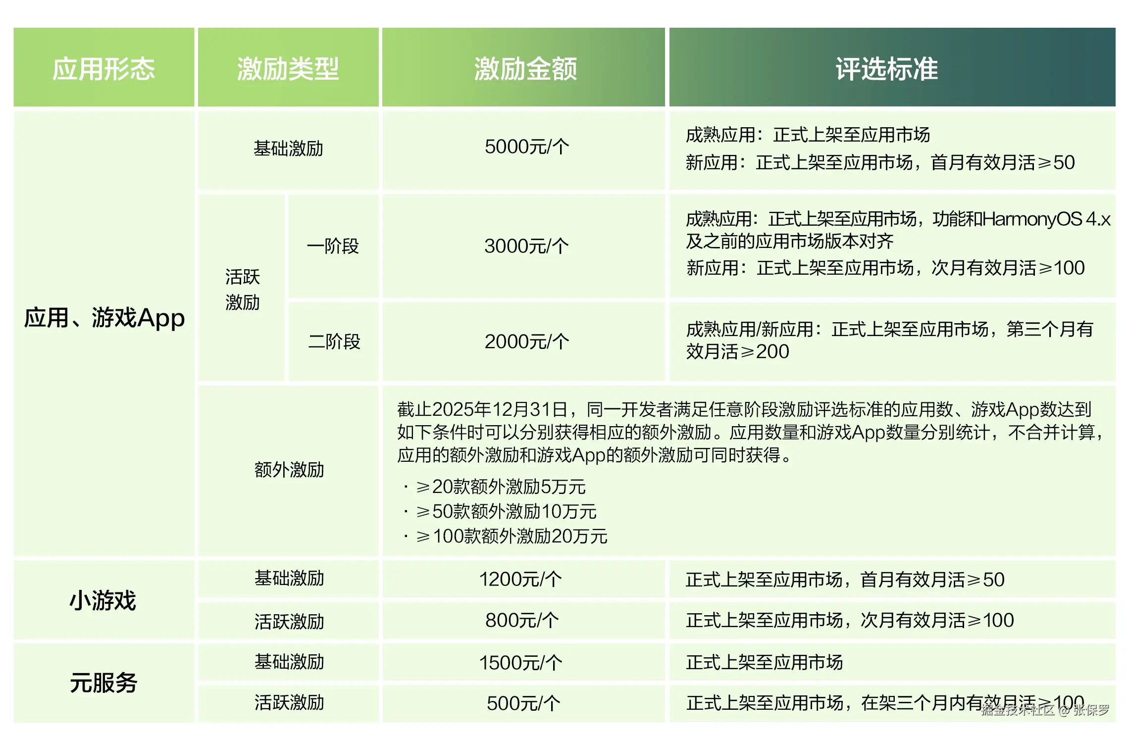
我主要是看到这张图片中的激励金额感觉不少,当场就点进去报名了。心想着如果上架了有用户下载,那一个app如果能拿到基础激励+一阶段和二阶段活跃激励那就是10000元了!上架2个那不就是20000了吗!那到时候不得顿顿吃肉啊!

具体怎么搞的?

说起来很简单,但具体搞起来还是会遇到很多问题的。不过好在时间充裕,报名以后并没有要求说要马上把鸿蒙应用上传上去。有时候空了就偶尔想想那5000块钱,就开始动手了。

我捋一捋大概会遇到的问题

做什么?

首先就是选方向,定app的内容。这点对于我来说其实还好,因为早些时候已经注册了iOS开发者账号,在app store上架了几款iOS应用,我就选了一款直接做成鸿蒙版。第一款app的名字叫《典故大全》,是关于历史典故的,后来又做了一款《手工皂计算》是关于手工皂爱好者制作手工皂的计算的。

为什么做这个app?

这两款app有一个共同特点,就是: 单机无后端

这是一个非常关键的要点。

因为我们参加鸿蒙激励2025的活动首先是要考虑到上架。单机app不联网,在开发过程中省去了很多事情。后端开发,服务器租赁,域名购买,域名备案。这些事情都是有成本的。做过安卓和iOS开发的朋友都知道,上架最麻烦的两件事,一是软著,二是iOS的开发者账号。软著申请不花钱就要好几个月,iOS开发者账号688元一年的成本。

但做鸿蒙好就好在:

  • 允许个人开发者上架app
  • 不要求软著证书
  • 单机app不要求提交备案
  • 鸿蒙开发者账号不需要注册费

启动启动

说说点击报名以后的事情吧,怎么把app做出来并且上架。

1. 加入开发者合作群

报名以后不久,华为鸿蒙激励活动的工作人员会打电话来问一下是不是认真要做这件事,然后会拉一个鸿蒙工作人员的支持群,这种感觉就是vip的感觉。五六个人就服务你一个人。有什么问题在群里问一下都会得到很及时的响应。可以看出来华为的投入是很大的,让你也认真起来。

41765996-864a-4515-9a45-3aa992c73e48.png

2. 动嘴开发app

这其实可能是大家比较熟悉的事情。什么需求文档啊,UI/UX啦,技术详设之类的,老程序员都知道开发app就是这个流程。如果是自己做的话,那PM,UI,客户端就是你自己了。

说到开发,不得不提到一脚踢翻程序员饭碗的氛围编程了。我在专栏中也提到过之前使用VsCode+Cline插件配合硅基流动的大模型来实现动嘴写app的事情。在这两个鸿蒙app开发过程中我采用了更厉害的Trae CN来开发,其自带的大模型能力很强,最重要的是免费使用。当然我也购买了Trae国际版的年包服务,但是想说用免费的Trae CN也完全没问题,甚至考虑到网络和年包的月用量限制问题,我更推荐大家使用Trae CN

3. 几点开发提示

  • UI的设计和图片需求可以使用一些AI来完成,比如莫高设计,即梦AI等。由于自己干一个app需要处理的事情很多,方方面面的。但就像写代码我们都可以交给AI一样,很多关于设计,资源生成等等都工作都可以尝试去使用AI来完成,而且目前很多AI工具都提供免费额度。薅一下没问题的,如果觉得非常好用而且条件允许的话也可以考虑充值支持一下。能大幅度提高工作效率的事情还是值得的。

  • 使用氛围编程工具的时候需要注意流程。个人做app你就是ceo了,得把工作安排得有序。按正常的开发来说,首先写文档是最重要的。即使文档是AI来写,先根据你的创意方向和要求让AI把需求文档,交互文档,技术设计文档写出来是很重要的。写出来以后你再review,让AI改到符合你的目标再让AI开始动手写具体的代码。

  • 及时用git去管好已经OK的代码,这点非常重要。我就会遇到过开发了好多功能没及时提交代码,然后AI拉了一坨大的,把之前正常代码全搞废了,回退都没救回来。

4. 关于app质量问题

鸿蒙市场在审核应用的时候有一个最重要审核点是应用是不是一个好应用。当然华为提供了这么多的资金,有要求也是合理的。 很多用户在提交app后,被审核驳回得到的理由是:

0b011e4b-67d7-45f9-8232-629071133975.png

我们期待您能在交互设计、功能深度等方面进一步完善,提升用户体验。 您可参考《审核指南》第3.5项:developer.huawei.com/consumer/cn…

首先大家肯定是要好好的设计和实现,尽量把app做到最好状态。因为上架以后也是要经过用户的考验,起码首月要达到50个活跃用户才能领取到5000元奖金,才有可能获得后续的3000元和2000元阶段奖金。 但是审核人员有时候并不是特别专业。就好比有些应用看起来很简单,其实功能很复杂。真正的用户会觉得很好用。

所以在遇到这种问题时候可以和合作群的工作人员进行反馈,会得到提级审核或者申请复审的帮助。如果在其他平台,比如安卓或者iOS应用市场已经上架并且证明也是你的作品,可以作为依据进行提交。我的App《手工皂计算》就是通过反馈重审最终实现上架的。

小小总结一下

不可否认激励奖金是驱动我参加鸿蒙激励2025活动的重要推动力。但确实我还有其他考虑,当前鸿蒙应用市场是在发展早期,如果能进入并且持续迭代发展,那么对鸿蒙生态发展和对自己的app的发展空间来说都是很好的事情。推动鸿蒙的并不仅是华为,明显感觉到也有国家对自主操作系统的支持。万一哪天鸿蒙的规模超越安卓和iOS了呢?

上架不是终点,提升自己对产品全流程的理解能力,提升快速推进产品能力,提升产品营销推广能力。都是程序员完善自己进化自己的必经步骤。

最后

恳请各位鸿蒙系统大佬伸出发财的小手帮忙下载一下我的鸿蒙app《手工皂计算》《典故大全》 甚至点个五星好评那就更好了

祝大家发财!