【设计】个人网站全平台设计

104 阅读2分钟

一、前台

1.1 功能模块

  • 主页
  • 个人介绍
  • 项目经历
  • 给我留言

布局方式:固定顶部栏 + 滚动页面。

1.2 模块设计

1.2.1 主页

  • 第一屏:欢迎语。
  • 第二屏:姓名 + 籍贯 + 毕业院校。
  • 第三屏:技术栈简介。
  • 第四到六屏:自我评价(3段,每段一屏)。

1.2.2 个人介绍

  • 个人基本信息

    • 姓名
    • 年龄
    • 籍贯
    • 毕业院校·学历·专业
    • 工作地点
    • 我的期望
  • 博客链接

    • 我的掘金主页
  • 工作经历

    • 公司名称
    • 在职时间
    • 我的职位
    • 团队业务
  • 技术栈详细介绍

1.2.3 项目经历

  • 项目持续时间
  • 项目背景
  • 项目难点
  • 我在项目中的角色
  • 我的贡献

1.2.4 给我留言

  • 联系目的:工作/合作/其他
  • 回复方式:输入联系电话/邮箱
  • 留言内容

二、后台

2.1 功能模块

  • 个人信息管理
  • 博客外链管理
  • 工作经历管理
  • 技术栈信息管理
  • 项目经历管理
  • 留言管理

2.2 模块设计

2.2.1 个人信息管理

  • 直接展示个人信息的详细内容,可修改,支持以下字段信息:

    • 姓名
    • 年龄
    • 籍贯
    • 学历:毕业院校·学位·专业,支持添加多个
    • 工作地点
    • 我的期望:工作地点·薪资,支持添加多个

2.2.2 博客外链管理

  • 支持添加多个博客外链,每个博客外链包含如下字段信息:

    • 外链名称
    • 外链地址
    • (可选)外链介绍

2.2.3 工作经历管理

  • 支持添加多个公司,每个包含如下字段信息:

    • 公司名称
    • 在职时间
    • 我的职位
    • 团队业务

2.2.4 技术栈信息管理

  • 支持添加多条技术栈,每条包含如下字段信息:

    • 技术栈名称
    • 掌握程度:了解/熟悉/精通
    • 技术(支持添加多行,每行支持添加多个)

2.2.5 项目经历管理

  • 支持添加多条项目经历,每条包含如下字段信息:

    • 项目名称
    • 项目持续时间
    • 项目图片(前台展示用)
    • 项目描述
    • 项目难点
    • 我的角色
    • 我的贡献

2.2.6 留言管理

  • 查看留言的列表,留言信息包括:

    • 联系目的:工作/合作/其他
    • 回复方式
    • 留言内容
    • 来源IP
    • 处理状态:已处理/未处理
    • 处理备注
  • 支持删除留言,支持将留言标记为 已处理已处理 的留言不支持删除。

三、服务端

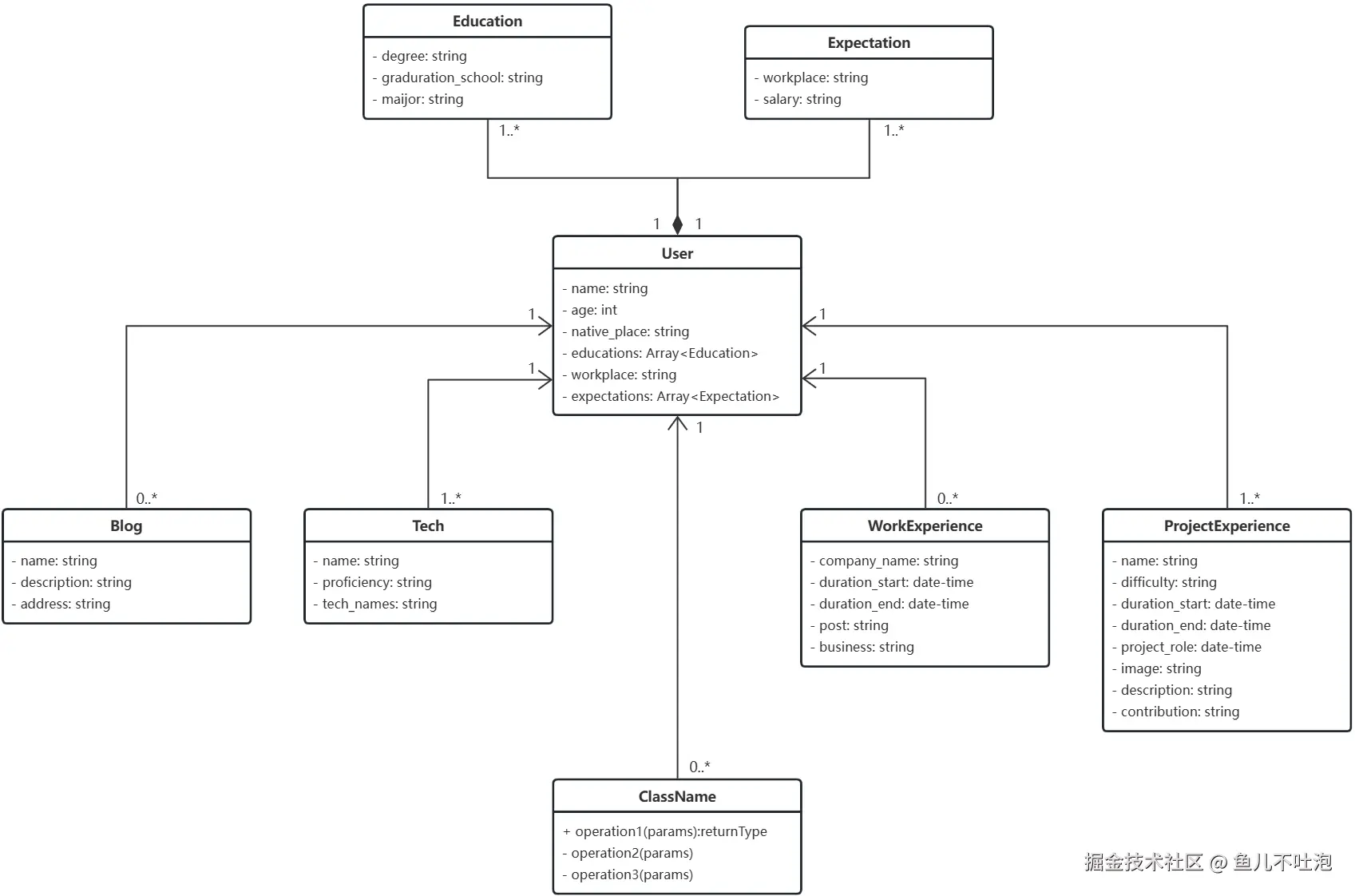
3.1 数据库ER设计

实体关系图.png

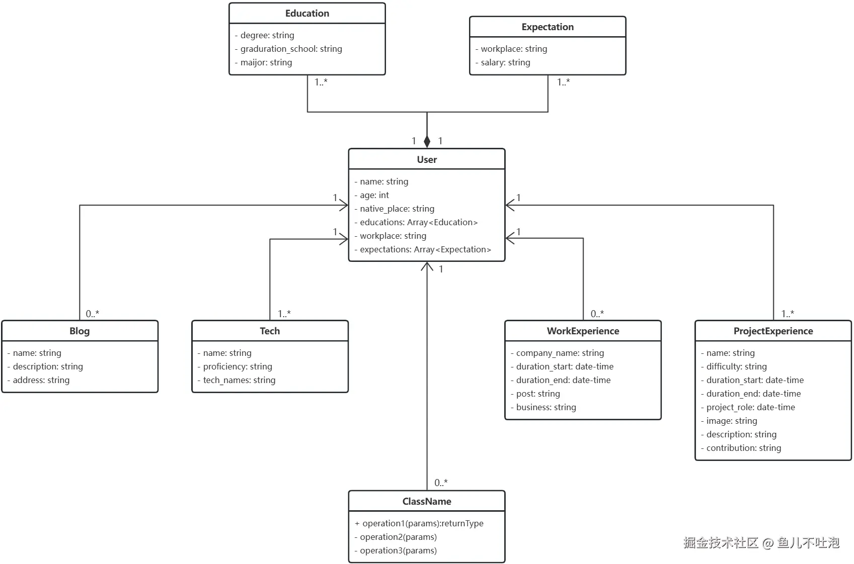
3.2 实体类设计

实体类图.png

  • 对于 User 类,为了做登录控制,还需加 usernamepassword 属性。

3.2 接口设计