数字商品服务助力开发者降本增效,加速数字商品商业变现

47 阅读4分钟

在数字内容消费快速增长的背景下,开发者面临应用内数字商品维护效率低、多端适配困难、交易合规成本高、用户付费率和留存低等痛点,而用户则遭遇商品交易流程繁琐、权益管理混乱等问题。

HarmonyOS SDK应用市场服务(AppGallery Kit)提供数字商品服务,数字商品服务为开发者提供便捷高效的数字商品接入流程和交互体验,让开发者聚焦应用本身的业务能力,助力开发者商业变现。数字商品服务为接入应用内购买能力的应用提供了展示数字商品购买数字商品发放数字商品权益的功能,保障用户交易的完成,并对应用内的数字商品交易能力可用性安全性、商品价值和商品质量进行检测和保障。本服务能帮助开发者实现统一的数字商品分发体验和营销宣传(包括在应用内的商品展示和销售,以及在应用市场内的商品推广分发等)、统一管理数字商品的定价和优惠、查询用户的商品权益、完成数字商品的售后服务等一系列服务。

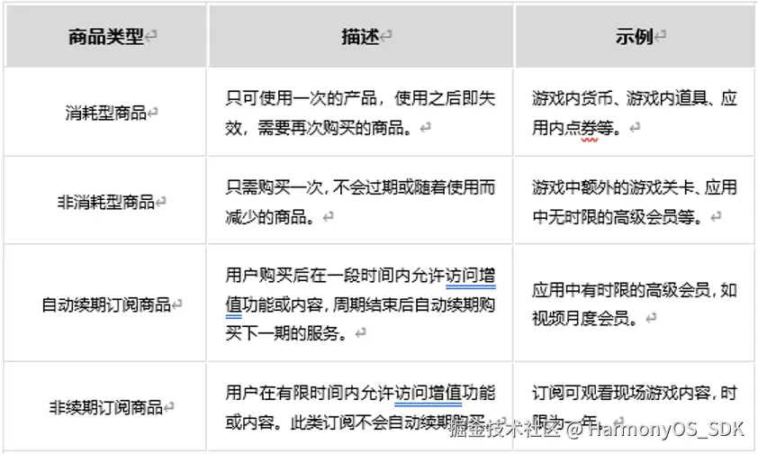
开发者可通过接入和使用IAP系统级API以及应用市场Server能力,快速启动数字商品交易流程,实现在应用内销售数字商品的功能和场景。通过应用内的数字商品交易,用户可以在开发者的应用内购买各种类型的数字商品,包括消耗型商品、非消耗型商品和自动续期订阅商品、非续期订阅商品等。

数字商品类型介绍

图片1.png

数字商品购买场景

在应用购买场景中,用户会以一次性付款方式购买消耗型商品或非消耗型商品。请结合实际业务场景选择对应的商品类型。

订阅是指用户在购买自动续期订阅商品后,可以在一段时间访问应用的增值功能或内容,并且会在订阅周期结束后自动续期购买下一期服务的能力。如果期间用户取消订阅,则订阅在当期结束后将不再自动续期。

图片2.png

让用户管理订阅

数字商品服务为接入订阅型商品购买能力的应用提供跳转到订阅页或订阅详情页的能力,让用户管理订阅,包括查看订阅、取消订阅、切换订阅、恢复订阅等。

图片3.png

接入流程

图片4.png

  1. 启用数字商品服务

请先参考"应用开发准备"完成基本准备工作及指纹配置,再继续进行后续开发活动。在启动开发之前,需先启用数字商品服务 ,打开相关服务API开关和配置服务参数,才能对数字商品相关的API进行调用。

  1. 配置数字商品

开发者需要提前录入商品信息(包括商品ID、商品类型、不同国家的商品价格、商品名称等),在客户端调用购买接口时,只需传入已配置的商品ID和商品类型。当前支持通过AppGallery Connect配置商品信息和通过Server API配置数字商品 。

  1. 应用内分发数字商品

当前支持在开发者的应用内展示和分发数字商品,在完成数字商品配置和接入数字商品购买能力后,当用户在开发者的应用内发起购买时,应用需要调用相关接口来拉起订单页面,展示商品名称、商品价格等信息,用户可在确认交易订单后完成商品购买。

  1. 测试数字商品服务

当前支持开发者使用沙盒测试,在接入数字商品服务的调测过程中无需真实付款即可完成数字商品的购买等相关测试。在进行测试前,需要在AppGallery Connect中的"用户与访问"中添加测试账号,这些测试账号都是真实的华为账号。开发者接入IAP沙盒测试时,需要在测试设备上登录已配置的测试账号。具体请参考"测试数字商品服务"章节。

了解更多详情>>

访问应用市场服务官网

访问数字商品服务开发指导文档