职责分离的艺术:剖析主从Reactor模型如何实现极致的并发性能

133 阅读5分钟

Reactor单线程模型
在Reactor单线程模型中,所谓的“单线程”主要针对I/O操作而言,即所有的I/O操作(如accept()、read()、write()和connect())都在同一个线程上完成。然而,在当前的单线程Reactor模型中,不仅I/O操作由Reactor线程处理,非I/O的业务逻辑操作也在该线程上执行。这种设计可能导致I/O请求的响应被显著延迟,因为耗时的业务逻辑会阻塞Reactor线程,使其无法及时处理后续的I/O事件。 为了优化性能,应当将非I/O的业务逻辑操作从Reactor线程中卸载,转交给独立的线程池处理。这样可以显著加速Reactor线程对 I/O请求的响应,提升系统的整体吞吐量和响应速度。 在这里插入图片描述

Reactor工作者线程池模型
与单线程模型不同,工作者线程池模型引入了工作者线程池(Work Thread Pool),并将非I/O操作从Reactor线程中剥离,交由工作者线程池执行。这种设计能够显著提升Reactor线程的I/O响应速度,避免因耗时业务逻辑的阻塞而延迟后续I/O请求的处理。 在这里插入图片描述

然而,在工作者线程池模型中,尽管非I/O操作被转移到了线程池中处理,但所有的I/O操作仍然由Reactor单线程执行。在高负载、高并发或大数据量的应用场景中,这种设计仍然可能成为性能瓶颈。因此,为了进一步优化Reactor模型,衍生出了多线程模型,以更好地应对复杂的应用需求。

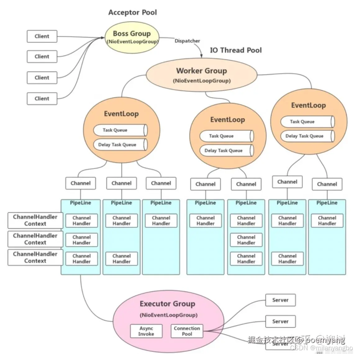
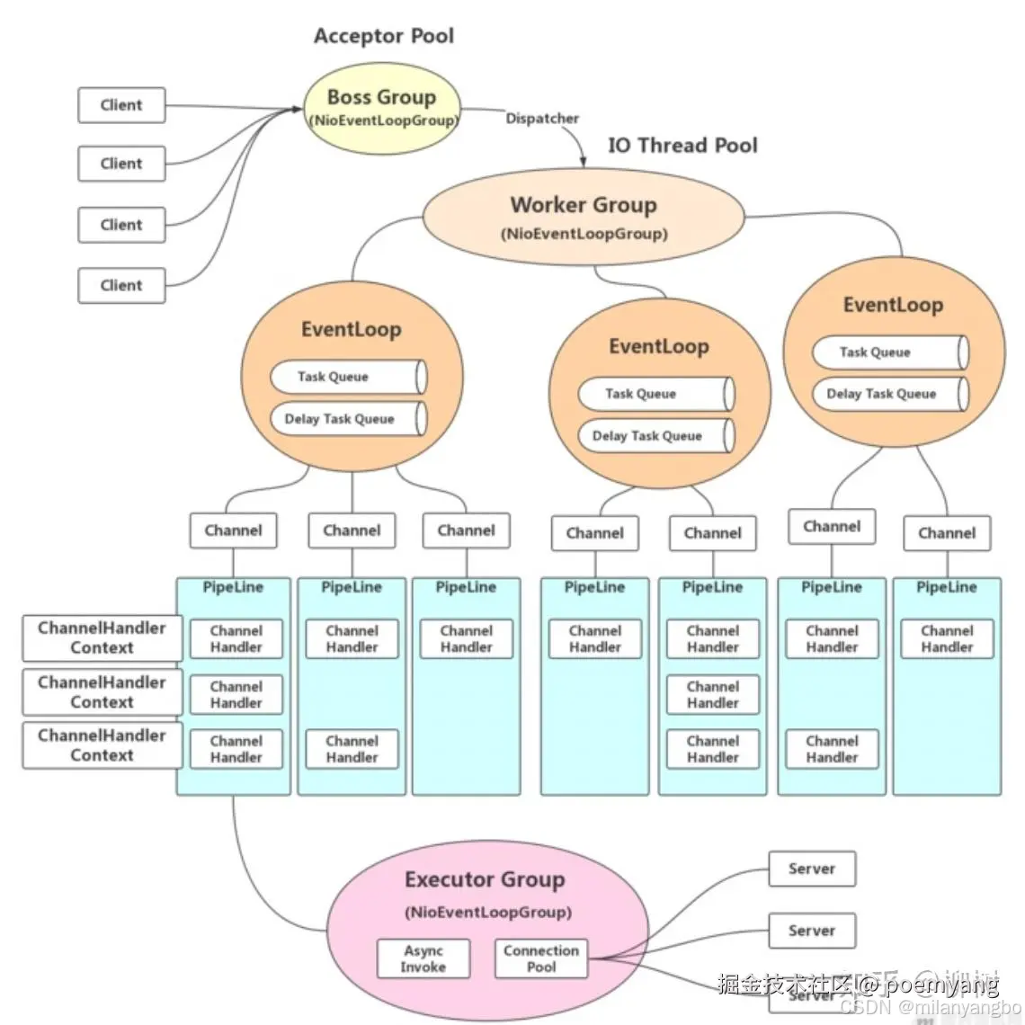
Reactor主从多线程模型
1)MainReactor负责监听Server Socket,处理新连接的建立。通常,MainReactor只暴露一个服务端口,并将建立的Socket连接注册到SubReactor。由于其主要任务是处理新连接,因此通常只需一个线程即可完成。 2)SubReactor负责维护与客户端的实际通信,基于I/O多路复用处理读写事件,完成网络数据的读写操作。SubReactor通常采用多线程设计,线程数一般设置为处理器核心数的两倍,以充分利用多核性能。 对于非I/O操作(如业务逻辑处理),任务会被转交给独立的工作线程池执行,以避免阻塞SubReactor的事件循环。 为了充分利用多核处理器的系统资源,Reactor模型可以被拆分为两部分:MainReactor和SubReactor。 这种设计使得每个模块的职责更加专一,耦合度显著降低,系统的性能和稳定性得到大幅提升,支持的并发客户端数量可以达到百万级别。目前,许多优秀的框架已经成功应用了这种模型,例如Java的Netty等。 在这里插入图片描述

Reactor模型和过滤器
过滤器(Filter)是一种数据处理模式,用于在数据传递过程中进行预处理或后处理。过滤器通常以链式结构(Filter Chain)组织,每个过滤器依次处理数据,负责特定任务(如解码、验证、日志记录等)。 当事件发生时,Reactor将其传递给过滤器链的第一个过滤器。每个过滤器处理后将结果传递给下一个,直到所有过滤器完成处理。最终,处理完成的事件会交给实际的事件处理器进行进一步处理。 过滤器链的优势在于将复杂逻辑分解为一系列简单、独立的步骤,每个步骤由专门过滤器负责。这种设计提高了代码的可读性和可维护性,同时使添加、删除或修改处理步骤更加灵活便捷。 在这里插入图片描述

Reactor模型和异步编程
异步编程是一种编程范式,允许程序在等待某个操作(如I/O操作)完成时继续执行其他任务,从而避免阻塞。异步编程通常通过回调函数、Promise、Future等机制实现。 Reactor模型和异步编程通常结合使用,以实现高效的并发处理。Reactor模型提供事件驱动的基础,而异步编程则用于处理具体的非阻塞操作。 当Reactor监听事件(如网络请求到达)。事件循环接收到事件后,向工作线程池提交一个异步操作(如读取数据)。异步操作返回一个Future对象,表示操作的未来结果。Reactor继续监听其他事件,不阻塞当前线程。当异步操作完成后,Future对象的结果被设置,并触发回调函数。回调函数处理结果,可能触发新的事件(如发送响应)。 在这里插入图片描述

以下伪代码,展示了Reactor主从多线程模型与滤器链,异步编程结合执行过程。

// 伪代码: 主从Reactor与异步处理
// MainReactor循环
mainReactor.onNewConnection(socket -> {
    // 轮询选择一个SubReactor
    SubReactor sub = subReactors.next();
    // 将新连接注册到SubReactor
    sub.register(socket);
});

// SubReactor循环
subReactor.onReadable(socket, data -> {
    // 提交给工作线程池,并返回一个Future
    Future<Result> future = workerPool.submit(() -> {
        // 经过过滤器链处理
        data = filterChain.process(data);
        // 执行耗时的业务逻辑
        return businessLogic(data);
    });

    // 异步处理结果
    future.onComplete(result -> {
        socket.write(result); // 将结果异步写回
    });
});

未完待续

很高兴与你相遇!如果你喜欢本文内容,记得关注哦