聊聊入职新公司两个月,试用期没过这件事

918 阅读4分钟

概述

今年6月份换了一份工作,我也是在职去面试的。面试过程也挺曲折,是需要做题,写demo的那种,经过了两轮demo题目,也是最终老板面试。最后也是顺利入职。

公司福利 & 发展前景

  • 入职标配Mac、可升降人体工学桌椅
  • 付费cursor 免费试用,公司AI工具免费使用
  • 双休(招聘上写的)
  • AI行业,主要做AI应用(如Chrome扩展、桌面应用、APP)
  • 薪资水平高(对比别的行业以及我自身)

入职前所了解到

  • 995(晚上9点下班)
  • 试用期6个月
  • 人员情况:前端7-8个,后端10个左右
  • 老板说会让我从简单的活做起
  • 需要有主人翁意识 (重点要考)

以上就是一个大概,当时面试通过也是比较开心,虽然是9点下班。但是我觉得薪资和行业也算是和这个持平了。首先薪资涨了百分之50左右,其次想着有AI工作经历,后续换工作写在简历上也是个比较不错的经历

试用期第一个月

刚入职两天,就被分配了一个浏览器插件的活。这个活是另外三个人做了一两个月没做完剩下的东西(因为他们几个前端要去做新项目),给我交接的算是前端负责人,只花了短短几分钟的时间迅速过了一下,让我去把它收尾。

我所了解到的项目情况

  1. 项目代码非常的臃肿,各种东西高度封装(学习成本较高)
  2. 说的是只有一点ui上面的东西不完善,但其实,有些功能做的也是不对的、跟产品想要的不一样
  3. 因为已经是成熟的商业AI项目,很多东西我不了解、我也不敢动那块代码

综上,我缝缝补补一两个星期,把一些已知的bug以及ui修复了。然后我要自测要达到可上线的程度(公司要求)、在我自测完后,测试由于在测新项目,也是没空管我这边。我就想也不能闲着,提出去他们新项目那边帮忙,他们也是缺人的,也是让我加入一起跟着做。

争吵与辩论

在上面的第一个月期间内,和前端的负责人有过辩论(不止这一件事,其他记不得了)。大概如下,针对react的useCallBack与useMemo

  • 项目中存在大量的useCallBack、useMemo,我并不想这样做(新文件)。而且官方也不推荐

我感觉他有点反驳型人格,不管我怎么说,他都是让我最好这样做。并且叫来别的同事一起和我battle

坑点

  1. 说是晚上9点下班,几个前端重要人物,都是凌晨1点、2点才下班(常态,至少我在的那段时间都是这样)。更有甚者(3点、4点才下班),我真的融入不进去,我基本是10点、11点走。
  2. 回收开头,该公司是需要主人翁意识。自己提需求、自己测bug!,没有用飞书项目或者别的项目管理,就是一个简单的word文档,里面记录各种需求和bug。虽说有产品和测试,但是说白了,就是要自己找活做(主人翁意识)

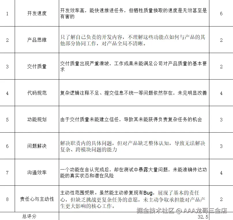
试用期第二个月(打分)

突然某天把我叫到小黑屋,说我不太符合他们公司的用人标准,说我没有主人翁意识。要解除劳动合同,并且给我打了分(第一个月没打分)

image.png

我觉得说的都挺中肯的,我也认。但是我觉得不是辞退的理由,并且没有给我任何培训转岗。前端负责人也是跟我说,我没有主人翁意识,他们不希望带新人等等。后面我也懒的说更多,我就要求了赔偿。在我一番争执后只给了半个月赔偿。就此作罢

自我反省

上面的打分表让我emo了好一段时间,我时常看着评分表 在想是不是自己真的这么差劲。可能确实有能力更强的能够胜任,但确实不是我。走了也挺好,起码不用这么晚下班了

突然有一天HR找我

image.png

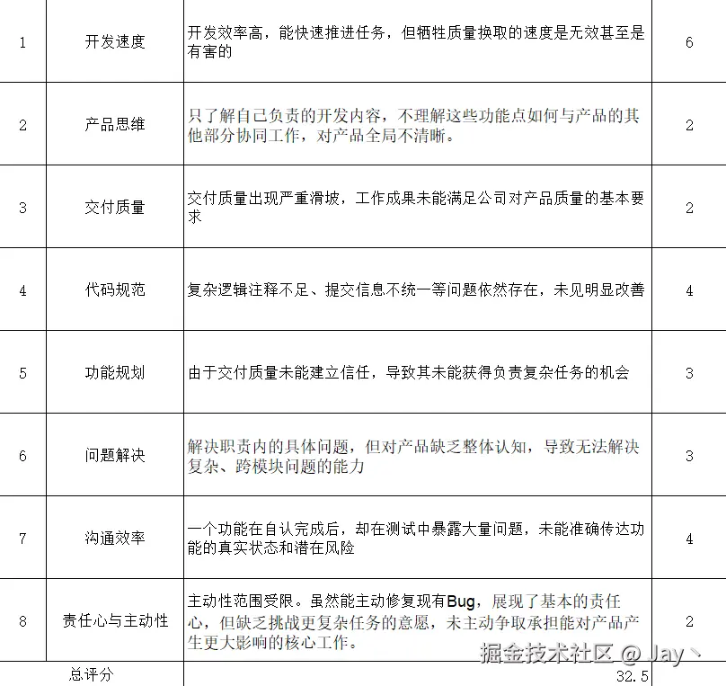
随后我找找了帖子,截图如下

image.png

这位仁兄,说的百分之八九十跟我所经历的差不多。

总结

也是给自己的人生增加了一段奇妙的经历,第一次试用期不合格。希望大家入职前多多背调一下公司~