云开发CloudBase AI+实战:快速搭建AI小程序全流程指南

910 阅读5分钟

前言

在这个AI时代,结合AI做新的产品或基于你现有的业务加入AI能力,这个是趋势所在,那么如何更快的接入AI能力?接下给大家分享下云开发AI+的集成方式。

前期准备

登录微信云开发 tcb.cloud.tencent.com/cloud-admin…,然后找到AI+菜单

b9b45683-03c7-4b37-961c-2060960b9a9a.png

一共分为两块:

1.AI大模型:适用于快速接入大模型的基础AI对话能力

2.自定义AI能力:适用于具体业务的AI智能体搭建,支持知识库

接入AI大模型

我们先从AI大模型开始体验,进入AI大模型模块:

bd584cb5-46c3-4a85-9334-dff1c8958f39.png

支持接入国内多家大模型,只需要填写Key即可,每家大模型服务后台获取方式可以去看各家的文档。

这边我使用的大模型是智谱,输入key后点击右上角保存,然后左边相关的模型会有个「已启用」状态,这个时候就配置好了。

我这边以小程序SDK为例:

第一步:安装 npm 包

在小程序 package.json 所在的目录(一般是 miniprogram 目录)执行命令安装命令:

npm i @cloudbase/js-sdk@2.8.3-beta.0

不会安装 npm 包请看《微信小程序如何引入npm包?

第二步:初始化ai对象

const env = "填写你的环境ID"; 
registerAuth(cloudbase); 
registerAi(cloudbase);
const app = cloudbase.init({ env }); 
const auth = app.auth({ persistence: "local" }); 
await auth.signInWithOpenId(); 
// 或者使用其他登录方式 
const ai = await app.ai(); 
// 接下来就可以调用 ai 模块提供的创建模型等方法了

然后你会看到控制台报错:

image.png

因为SDK中有请求域名需要在小程序后台配置即可或者可以在本地设置中勾选不校验。

image.png 注意:勾选不校验目的是为了可以体验使用,如果要发布上线还是要在后台配置域名配置。

第三步:使用AI大模型,推荐流式调用

const aiModel = ai.createModel("zhipu"); 
// 创建模型
const res = await aiModel.streamText({
model: "glm-4-plus",
messages: [{role: "user",content: "你好,请你介绍一下李白" }, ], 
});
for await (let str of res.textStream) {
console.log(str); 
}

调用成功!

image.png

接入AI Agent

首先要先创建一个 Agent 智能体。

443e10c6-ced7-438e-a121-9191f756a5cc.png 进入“可视化配置配置文件”会看到编辑详情页面,一共分为三个区域,从左到右:

6d71092f-32c8-43c9-bc2c-081964d75307.png

我们先来看下左边的「人设与回复约束」可以点击「生成」按钮自动生成提示词。

image.png

点击使用即可应用,设置完成后可以回到Agent配置页,对话测试效果:

4c0a4e77-9202-4e8c-b30c-ee9146ab035d.png

还可以为这个智能体添加知识库,点击“知识库”

f86ed82d-5fe3-40b4-95de-9d2e164290c3.png

去新建输入标题和描述,成功后会出现一个文件夹,然后添加文件(支持单个/多个添加文件)。

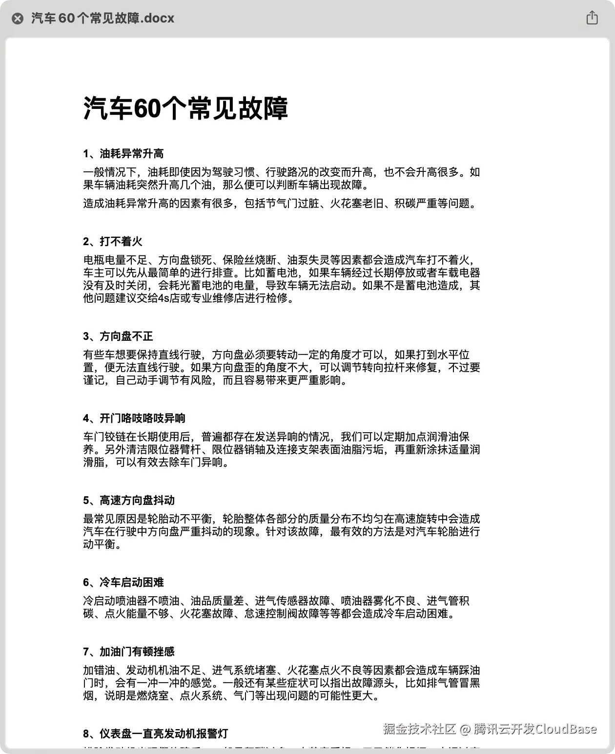
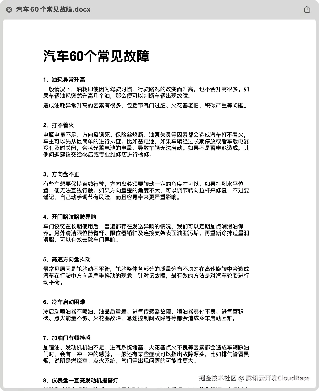
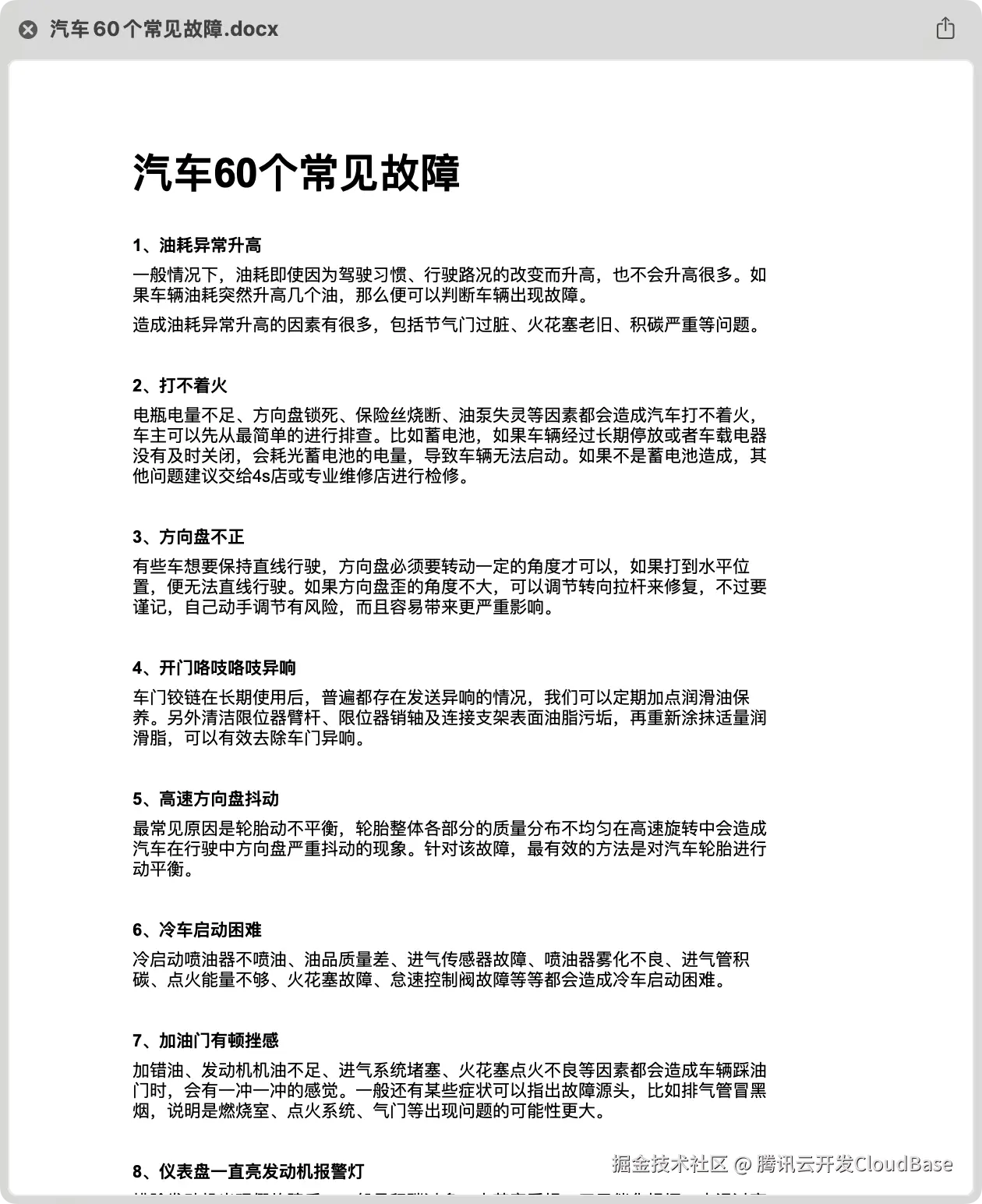
比如我添加一个汽车故障常见问题的文档:

image.png

添加完成后会进入后状态会出现一个「文件解析中」转变成「文件解析写入完成」:

image.png 然后回到编辑页面进行添加知识库文件夹即可,剩下的就是一些基础配置开场白和预设提问。 接下来我们测试下知识库设置完成后的效果。当我发送了刚才在文档中提到的“开门咯吱咯吱异响”问题后,它会在回答的最后面给出引用的知识库来源,这样就可以极大程度的避免大模型在具体内容上的幻觉问题。当我们全部配置完毕后那就可以直接去使用了,点击右上角的接入指引即可呼出发布文档。

发布

一共分为7种方式:

3797a7ae-93f7-415f-9cf5-e6a1f22af615.png

推荐使用这两种方式:微信平台和SDK调用

对接微信平台完全无代码更简单,SDK调用纯代码方式调用更灵活,如果你的应用场景不是对话模式那么可以用代码的方式植入你的业务流中。

微信平台

支持小程序客服,微信客服,微信服务号,微信订阅号。

ba30bbd5-cc1c-4298-910d-3fd758eeee7f.png

配置过程非常简单,只需要根据步骤设置AppID然后扫码授权即可完成。

低代码平台:

选择小程序或Web,创建一个空白应用,然后会就进入微搭编辑页面,选择右边区块搜索「Agent」。

c7ffb0781ac154468c33147be71b5440.png

a78e5219-2a18-4f0c-90ab-26c24fad0b47.png

选择完AgentUI之后配置ID,ID在Agent详情页名称下方。配置ID后数据就会同步到这个UI组件上,你可以修改它的属性、事件、样式等。全部修改完成之后我们可以选择Agent-UI组件,然后切换到配置这里可以直接下载代码包,根据操作指南就可以将Agent集成到你的小程序中:

1c90ebb7-3609-410e-99f3-1f107e1ee38f.png

SDK调用

不会安装 npm 包请看微信小程序如何引入npm包?

1.先建立连接

// 在开始之前,请确保完成配置了小程序 request 合法域名,详情请参考 https://docs.cloudbase.net/quick-start/baas/wx-mini
// 在小程序 package.json 所在的目录(一般是 miniprogram 目录)执行命令安装 npm 包:
npm i @cloudbase/js-sdk@2.8.3-beta.0
// 安装完成后,点击微信开发者工具的菜单栏中「工具 -> 构建 npm」
// 引入 SDK,这里我们以分模块的形式按需引入了 cloudbase-js-sdk,也支持完整引入
import cloudbase from "@cloudbase/js-sdk/app"; 
import { registerAuth } from "@cloudbase/js-sdk/auth"; 
import { registerAi } from "@cloudbase/js-sdk/ai"; 
registerAuth(cloudbase); 
registerAi(cloudbase); 
const app = cloudbase.init({env: "your-env", // 需替换为实际使用环境 id 
}); 
const auth = app.auth({ persistence: "local" }); 
await auth.signInWithOpenId(); // 或者使用其他登录方式
const ai = await app.ai(); // 接下来就可以调用 ai 模块提供的方法了

2.指定具体Agent对话

const res = await ai.bot.sendMessage({botId: "botId-xxx",msg: "给我一个成语。", }); 
for await (let str of res.textStream) {
console.log(str); 
}

3.查看聊天记录

const res = await ai.bot.getChatRecords({botId: "botId-xxx",pageNumber: 1,pageSize: 10,sort: "asc", });

到这里整个接入AI的流程就全部结束了。

关于CloudBase

官网: tcb.cloud.tencent.com/

github: 腾讯云开发 Agent UI ,微信小程序/React AI 对话组件

相关推荐: AI时代,从零基础到全栈开发者之路:Figma + Cursor + Cloudbase快速搭建微信小程序