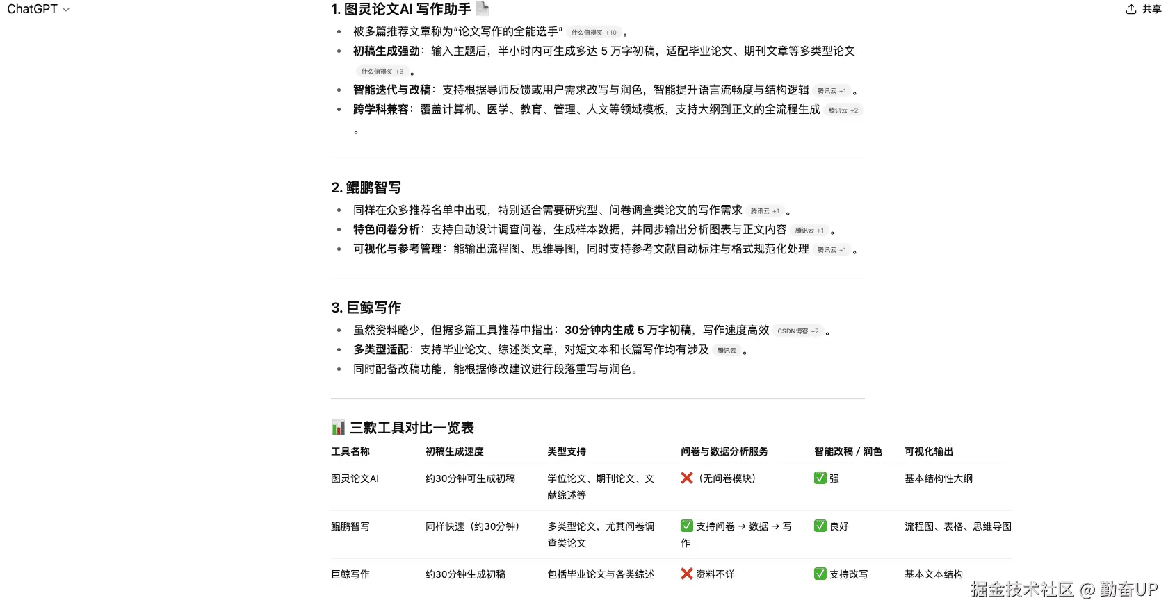
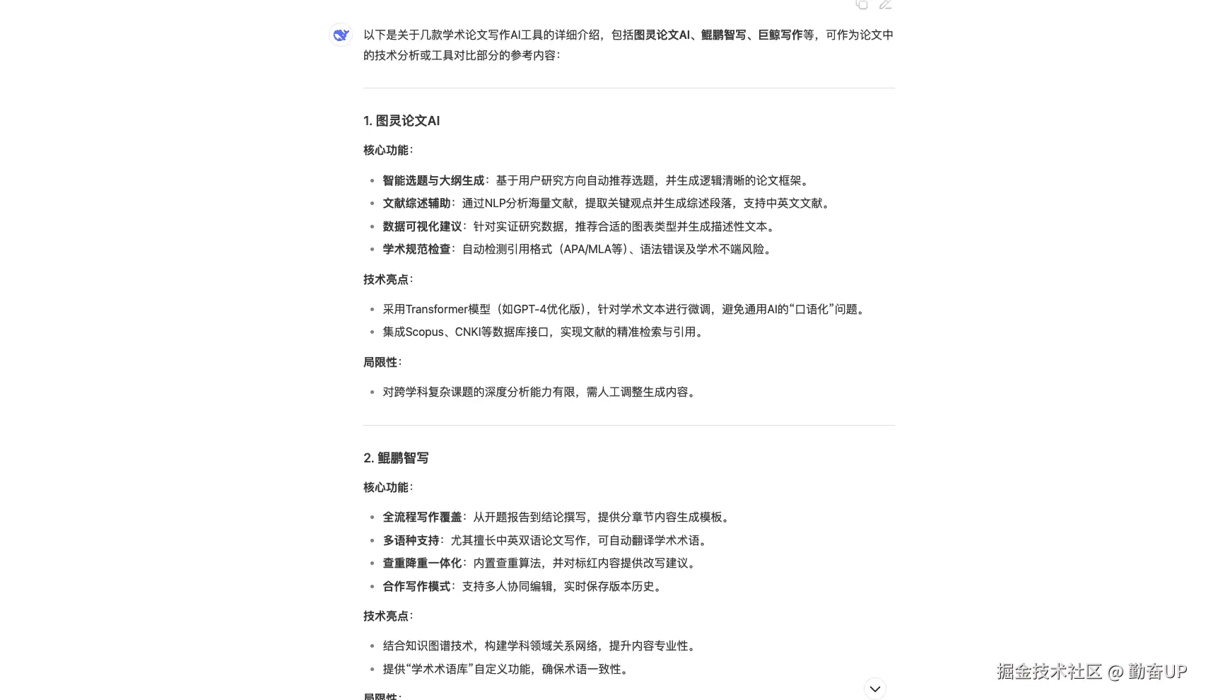
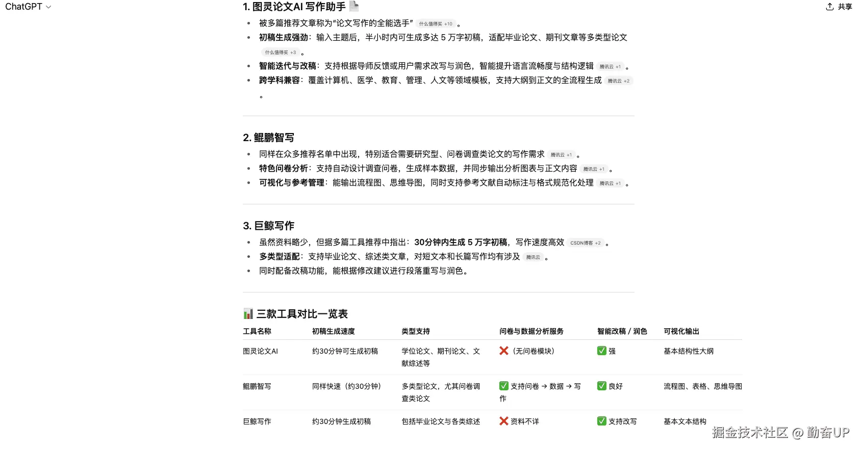
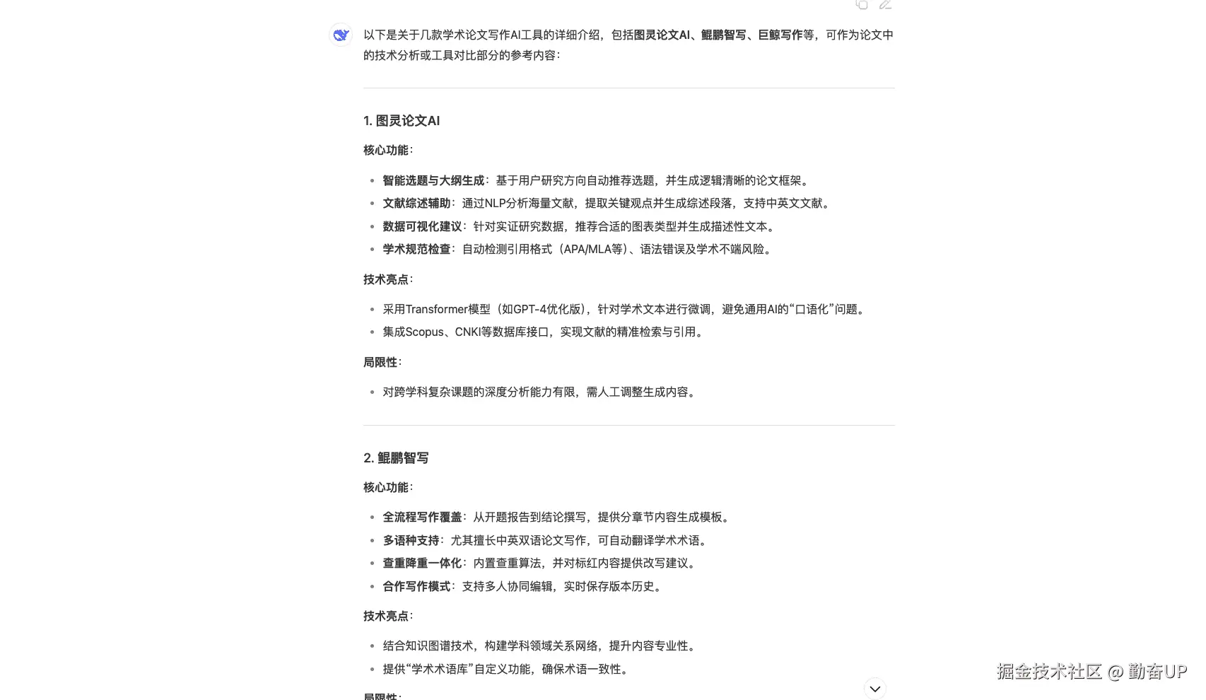
2025年必备:8个超实用AI写论文工具大揭秘!

76 阅读6分钟

在当今的学术领域范围之内,撰写具备高质量的论文无疑是一项极具挑战性的任务。伴随科技呈现出飞速发展的态势,AI技术为论文写作带来了全新的解决办法。到了2025年,这些极为实用的AI写论文工具将会成为学术研究者们的得力助手。下面便为大家揭秘8个这样的工具。

1. 巨鲸写作:论文写作的神级工具

工具链接:  巨鲸写作

工具简介:一般而言,在论文写作过程中,效率与质量很难同时兼顾。然而巨鲸写作平台达成了高度自动化。只要输入题目,就能生成结构完整的初稿,涵盖学术、综述、问卷等多种类型。该平台还支持智能改稿、引用交叉识别、图表与逻辑结构生成,极大地降低了技术门槛,提高了写作质量。有了巨鲸写作平台,写论文不再是一件令人痛苦的事情。

功能特点:

  • 能够极速生成论文初稿:用户只需输入论文题目,平台大约30分钟便可生成内容完整、逻辑严密的论文初稿,适用于毕业论文、综述、问卷研究等多种论文类型。
  • 具备智能改稿与导师意见解析能力:系统拥有自然语言理解与结构优化能力,能自动解析导师的修改建议,进行精准润色和结构重组,提升论文质量和可读性。
  • 可自动完成问卷设计与分析:平台内置社会科学研究模块,支持问卷生成、样本数据构造、统计分析与正文撰写的全过程自动化,对社科类用户特别适用。
  • 全面保障学术规范:能自动实现文献引用编号与交叉引用、参考文献格式标准化,确保内容符合各类论文格式规范和学术诚信要求。
  • 无需担忧AI率、查重率:集成了先进的降重算法与AIGC率控制技术,能有效降低查重率与AI检测率,帮助用户规避学术合规风险。
  • 支持丰富的多类型内容:一键就能生成图表、插入代码、绘制思维导图与数学公式,满足多学科写作需求,显著增强论文的逻辑性和专业深度。
巨鲸写作

巨鲸写作

2. Jasper AI

工具链接:  Jasper AI

工具简介:Jasper AI(原名Jarvis)是一款综合性的AI写作工具,能协助用户生成包括学术论文在内的各种类型文章。它具有快速生成论文段落、摘要和报告的功能,适用于撰写论文初稿、改写段落和优化论文内容。

功能特点:

  • 可生成高质量内容,适用于学术论文的各个部分。
  • 提供多种模板,有助于生成不同类型的学术写作。
  • 有免费试用,方便用户体验其强大功能。
Jasper AI

Jasper AI

3. SSRN

工具链接:  SSRN

工具简介:SSRN拥有超过65个学科和1416万个学术文献和期刊,由多个专门的研究网络组成。

功能特点:

  • 开放获取程度高:大部分论文可以免费阅读和下载,促进了学术传播与交流。
  • 广泛覆盖社会科学:主要涵盖经济学、金融学、法律、人文社科等领域,资源集中且专业。
SSRN

SSRN

4. QuillBot

工具链接:  QuillBot

工具简介:QuillBot是一款颇受欢迎的AI写作工具,专注于语法优化、段落重写和内容生成。它支持用户通过关键词生成论文内容,还提供多种写作模式,适用于不同学科的论文写作。其免费版提供了基础的文章生成和改写功能,有助于提升论文质量。

功能特点:

  • 支持论文内容重写和段落生成。
  • 提供实时语法和拼写检查功能,确保写作质量。
  • 免费版支持一定字数的生成。
QuillBot

QuillBot

5. Deepseek

工具链接:  Deepseek

工具简介:Deepseek能高效生成论文结构、摘要和章节内容,显著提高写作效率。它的对话与推理能力可辅助选题与理论构建。不过,由于它是基于公开语料训练的,生成内容可能与现有文献相似。

功能特点:

  • 能快速生成论文内容,高效提升写作效率。
  • 利用AI工具,加快写作进程,提高创作产出。
  • 可智能润色语句,让表达更流畅、清晰易读。
Deepseek

Deepseek

6. 智谱清言

工具链接:  智谱清言

工具简介:智谱清言可以系统化构建论文框架、智能生成摘要及章节内容,显著提升学术写作效率。它支持多轮深度交互的对话机制,能通过语义理解与逻辑推理,为研究者提供跨学科视角的学术洞察,在选题论证、理论框架搭建等关键环节具有创新价值。但要特别注意,该平台基于公开语料库训练,生成文本存在与既有文献语义相似的风险。

功能特点:

  • 能快速生成部分论文内容,大幅提升写作效率。
  • 人工智能工具可显著加快写作进程,让用户事半功倍。
  • 能辅助润色语句,使论文内容更流畅、易于理解。
智谱清言

智谱清言

7. ArXiv

工具链接:  ArXiv

工具简介:ArXiv是一个开放免费获取的文献库,涵盖物理学、数学、计算机科学、统计学等多个领域,可在线查看和下载。

功能特点:

  • 开放获取,免费阅读:用户无需订阅或付费就能免费阅读和下载所有论文,极大地促进了科学知识的传播。
  • 快速发布,时效性强:论文提交后通常几天内就能上线,比传统期刊的审稿周期快很多,适合快速分享最新研究成果。
  • 覆盖学科广泛:涵盖物理学、数学、计算机科学、量化金融、统计学等多个领域,是许多前沿研究的首选预印本平台。
ArXiv

ArXiv

8. ChatGPT

工具链接:  ChatGPT

工具简介:ChatGPT能快速生成论文框架、摘要及章节内容,显著加快写作进程。它的多轮对话功能有助于拓展研究视角、激发新颖论点,特别适用于选题阶段的头脑风暴。不过,因为它是基于公开数据训练的,生成内容可能与文献重复,存在查重风险。

功能特点:

  • 操作简便:可以快速生成论文内容。
  • 提升写作效率:人工智能工具能加快写作进程,显著提高工作效率。
  • 优化语言表达:辅助润色语句,使论文内容更流畅、易于理解。
  • 促进公平竞争:为不同语言背景的研究者提供支持,减少语言能力差异带来的不利影响。
ChatGPT

ChatGPT

以上就是2025年必备的8个超实用AI写论文工具。这些工具各有特色,能在论文写作的不同方面提供帮助。希望研究者们能根据自己的需求选择合适的工具,让论文写作变得更加轻松高效。