java开发遇到纠结如何命名路径的变量名称?快来参考这篇吧!

60 阅读3分钟

java开发遇到纠结如何命名路径的变量名称?快来参考这篇吧!

本文作者公众号 “新程快咖员” ,转载请注明出处~ 原文地址 -> 戳这里

作者简介:

IDEA插件Maven With Me(MPVP) / Gradle With Me(GPVP) 开发者,致力让Maven / Gradle管理项目版本更高效! 无论是快速升级项目多模块版本、还是知晓当前项目各个模块的版本以及快速搜索中央仓库/私服依赖版本、生成中央仓库等常见徽章, 都能轻松搞定。避免大家花费更多的时间、精力和心力在这些繁琐的流程中~

前言

你是否遇到过关于路径起名的纠结?带/不带/又或是前后都带/?是否因命名而犯难导致无法专心推进任务呢?就让小编带着问题探讨并给出一定的参考答案!

正文

首先我们可以尝试把具体的问题描述出来,然后找到AI工具,如豆包、deepseek等...

问题如下:

java开发关于路径的变量名称如何命名? 
下面是几种格式,请给出合理的命名: /META-INF/ 、/META-INF、META-INF/、META-INF

AI回答

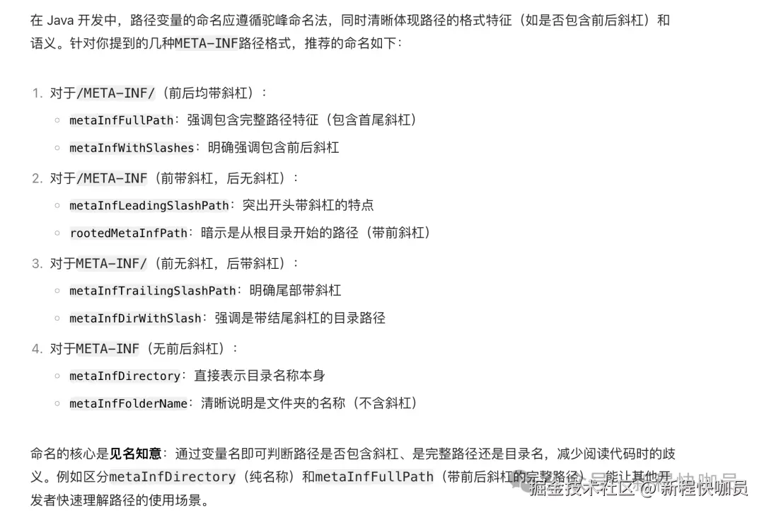
接下来是豆包的回答:

image.png

其他?

省略...

总结

在 Java 开发中,命名的核心是见名知意,减少阅读代码时的歧义。路径相关的变量命名应当清晰表达其内容和用途,并能反映路径格式(是否以斜杠开头/结尾)。

对于/META-INF/(前后均带斜杠):

metaInfFullPath:强调包含完整路径特征(包含首尾斜杠)

metaInfWithSlashes:明确强调包含前后斜杠

metaInfAbsolutePathWithSlash / absoluteMetaInfPathWithSlash: 绝对路径有首尾斜杠

对于/META-INF(前带斜杠,后无斜杠):

metaInfLeadingSlashPath:突出开头带斜杠的特点

metaInfRootPath / rootedMetaInfPath:暗示是从根目录开始的路径(带前斜杠)

metaInfAbsolutePath / absoluteMetaInfPath:绝对路径无结尾斜杠

对于META-INF/(前无斜杠,后带斜杠):

metaInfTrailingSlashPath:明确尾部带斜杠

metaInfDirWithSlash / metaInfFolderWithSlash:强调是带结尾斜杠的目录路径

metaInfRelativePathWithSlash / relativeMetaInfPathWithSlash:相对路径有结尾斜杠

对于META-INF(无前后斜杠):

metaInfDirectory:直接表示目录名称本身

metaInfDirName / metaInfFolderName:清晰说明是文件夹的名称(不含斜杠)

metaInfRelativePath / relativeMetaInfPath:相对路径、目录名或文件名,无斜杠

以上就是小编收集信息进行的总结,希望能给大家在路径命名上遇到的问题有一定的参考价值,如有问题或好的见解可在评论区交流~

插件推荐

告别Gradle开发遇到的版本管理痛点,用它就够了!

超好用Maven开发利器,轻松解决搜索依赖和升级项目版本困扰!

结尾

欢迎关注公众号 “新程快咖员” 解锁更多内容!

以上就是本篇文章的全部内容啦,感谢您的阅读和观看。欢迎点赞转发(分享)推荐~