Web前端进步最快的方式,【邪修版】

42 阅读2分钟

又到“金九银十”,这本该是前端人摩拳擦掌、跃跃欲试的季节。但你翻开那些面经,准备重温一下“经典剧目”,却猛然发现,剧本早已不是当年的模样。

“Vue的响应式原理,能用手写一个简版吗?Diff算法具体对比过程是怎样的?”
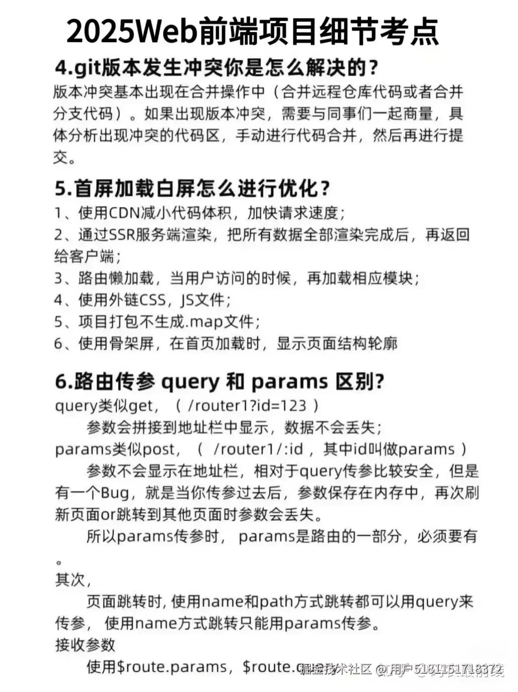
“Webpack的Loader和Plugin执行顺序和机制,能画一下流程图吗?”
“这道LeetCode中等题,请用三种不同思路解一下,分析时间复杂度。”

是不是感觉一股凉意从后背升起?要背的八股文越来越多了,考察得越来越细,越来越底层。从过去的“会用吗?”变成了如今的“怎么实现的?能写出来吗?如何优化?”。面试官仿佛不是在前端攻城狮,而是在招聘徒手造航母的超级赛亚人。

这真的不是在为难我们吗?但冷静下来,你会发现,这恰恰是市场在用最直接的方式“筛选”。当框架、工具日趋成熟,业务开发趋向同质化,企业凭什么在众多候选人中识别出那个“有潜力”的你?答案就藏在这些“底层原理”和“源码细节”里。它们考察的不仅仅是记忆,更是你的知识体系、学习深度和解决复杂问题的潜力

那些你觉得“工作中根本用不到”的深奥八股,正在成为区分“普通码农”和“优秀工程师”的隐形分水岭。别等到面试时,才在一声声灵魂拷问中,后悔当初只是“知道”,却没有“深究”。

这个金九银十,别让那些看似“刁难”的底层八股文,成了你职业跃迁路上最大的绊脚石。

image.png 前端八股文: