随时随地,畅学诗词:揭秘长相思App如何在鸿蒙打造沉浸式阅读体验

76 阅读8分钟

“长相思”是由重庆远略科技有限公司开发的一款专注于中国古典诗词赏析与学习的应用软件。该应用通过原创手绘水墨丹青界面、国风动画和背景配乐重现诗词意境,并依托图像记忆法与艾宾浩斯记忆曲线设计科学学习计划,打造诗画赏析、诗词学习和诗友圈社交等功能。

在鸿蒙生态快速发展的时代背景下,长相思应用开发团队积极拥抱技术变革,开启了鸿蒙化升级的创新征程。通过此次应用鸿蒙化适配,团队在技术创新和用户体验提升方面取得了显著成果。本文将详细介绍开发过程中的技术实践与突破。

SDK兼容性挑战:长相思App鸿蒙适配中的自主插件开发实践

在应用开发时期,开发者面临的主要挑战在于部分SDK插件无法在鸿蒙端直接使用。为解决这一问题,长相思技术团队采用鸿蒙版本的SDK,在系统层实现了相关功能的调用,并将其打包为Flutter插件,最终成功完成了功能接入与系统集成。在此过程中,华为技术团队提供了详细的技术替代方案和开发指导,为应用在鸿蒙系统上的稳定运行奠定了坚实基础。通过双方的紧密合作,长相思App开发团队成功实现了关键插件的自主维护与持续迭代。

赋能开发:基于开放接口、分享弹窗的提效实践

鸿蒙系统通过构建规范统一的开放接口体系,为开发者提供了强大的技术支撑。

以系统铃声为例,传统开发模式下需要针对不同设备进行大量适配工作,而鸿蒙的SystemSoundManager模块提供标准化接口,仅需少量代码即可完成完整的铃声设置功能。这种标准化接口设计可以大幅提升开发效率,让开发团队能够将更多精力投入到核心创新中。

系统级分享弹窗的实现同样展现出鸿蒙生态的优势。该功能使应用无需手动集成第三方SDK,就能实现一键转发到外部应用,支持文本、图片、音频、PDF等多种类型的分享,可自动拉起微信、QQ、抖音等页面,显著降低了开发复杂度。

体验升级:深度融合鸿蒙创新特性

1、一次开发,多端部署:重塑跨端使用体验

随着终端设备形态日益多样化,分布式技术逐渐打破单一硬件边界,一个应用或服务,可以在不同的硬件设备之间随意调用、互助共享,让用户享受无缝流转的全场景体验。HarmonyOS 系统面向多终端提供了“一次开发,多端部署”的能力(后文简称“一多”能力),让开发者可以基于一种设计,高效构建多端可运行的应用。以下为长相思App接入“一多”能力的主要开发步骤:

第一步:确定需求规格,梳理特性在多设备上的特性规格,以下示例图供参考。

第二步:进行架构/特性设计,根据架构设计中的特性,拉通多设备UX设计,输出代码架构和部署模型、确定多设备UI页面样式。

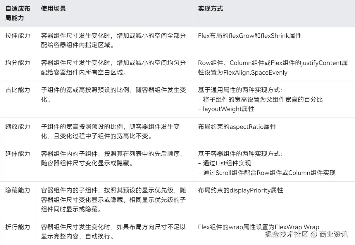
长相思在界面级一多设计中采用自适应布局。针对常见的开发场景,方舟开发框架提炼了七种自适应布局能力,这些布局可以独立使用,也可多种布局叠加使用。

长相思开发团队主要采用其中的拉伸、均匀、占比等能力,以拉伸能力举例,仅需几行代码即可实现:

第三步:功能开发,实现功能代码和界面代码高度复用。

在功能开发阶段,根据设计创建多设备应用工程,在独立模式下针对不同设备分别开发界面,将公共能力最大化共享;在归一模式下,依据“一多”效果的UX设计图和开发指南,使用UI一多能力完成多设备上的应用开发。长相思App实现了功能与界面代码高达90%的复用,显著提高了开发效率。

第四步:调测,首先进行多设备、多尺寸的预览;其次,获取多设备的调测环境;最后在多设备进行运行调试,提前检验多设备上的UX问题,确保功能和界面在不同种类设备上无异常。

第五步:打包部署,构建不同模式下的应用包,将多设备上的Hap最终组织成一个App包。

第六步:分发,应用市场在云端拆包 ,按照设备类型自动分发正确的Hap组合。

长相思开发团队针对华为折叠及平板设备进行了深度鸿蒙适配,包含界面级、功能级一多适配。使长相思App可以在不同的硬件设备之间随意调用、互助共享,让用户享受无缝连接的全场景体验。

2、一键登录:安全便捷的登录体验升级

华为账号一键登录是基于OAuth 2.0协议标准和OpenID Connect协议标准构建的OAuth2.0 授权登录系统,应用可以通过华为账号一键登录能力快速地获取华为账号用户的身份标识和手机号,从而建立应用内的用户体系。通过这种系统级的安全认证能力,为用户隐私和数据安全提供了坚实保障。

鸿蒙版长相思App接入华为账号一键登录,主要步骤如下:

第一步:准备工作。登录华为开发者联盟官网,注册成为开发者并创建应用,获取应用的 Client ID 等相关信息,同时申请华为账号一键登录的相关权限。

第二步:开发接入。首先,导入华为账号服务的 SDK 依赖,确保项目能够使用华为账号一键登录的相关功能;接下来,在应用的代码中,配置华为账号一键登录的参数,如应用的 Client ID、授权范围等;最后,在登录界面,添加华为账号一键登录的按钮或入口,让用户能够方便地点击使用。通过调用华为账号服务的 API,实现一键登录的逻辑。当用户点击华为账号一键登录按钮时,应用会向华为账号体系发送请求,在确保用户信息的安全和隐私后,获取用户的身份标识和手机号等信息,仅用于登录长相思 App。

第三步:测试与上线。在开发完成后,进行充分的测试,确保华为账号一键登录功能在手机、平板等不同设备上都能正常运行,以及网络环境变化等情况下的稳定性和兼容性。测试通过后,将应用提交到华为应用市场等平台进行上线发布。

通过以上步骤,长相思 App成功接入华为账号一键登录功能,为用户提供了快速、便捷、安全的登录体验。

用户可在长相思App登录页,使用华为账号一键登录,仅需一步操作,即可无缝进入应用

与鸿蒙生态携手前行

1.  教育与鸿蒙生态的深度融合:共创智慧未来

在鸿蒙生态的技术底座上,教育业正实现“服务场景”与“系统能力”的深度耦合。以长相思App为例,一次开发,多端部署使用户可以在不同的硬件设备之间随意调用、互助共享,让用户享受无缝的全场景体验;华为账号一键登录功能依托HarmonyOS Account Kit实现无感认证,优化用户使用体验。

2. 打破单一触控模式:从AI语音朗读到眼动追踪的下一代体验探索

在夯实基础体验后,团队开始了创新技术的探索。预研AI朗读功能,未来将支持用户在多场景下获得语音体验。同时开展AI眼动翻页技术学习,通过调用相关引擎实现注视点检测,探索无接触创新交互方式,实现眼动翻页,解放用户双手,提升操作速度与便捷性,增强沉浸感。

这些技术创新将让用户体验突破传统边界,实现更自然的人机交互。通过分析用户使用习惯,应用可以智能判断使用状态,实现个性化服务等贴心功能。该项目不仅展现了鸿蒙生态的技术优势,更体现了开放合作、协同创新的开发理念。在移动应用生态快速发展的今天,长相思开发团队通过鸿蒙化升级,成功打造了一个技术驱动体验升级的典范案例,为教育行业提供了宝贵的实践经验。

点击链接即刻开启鸿蒙应用开发学习之旅,与全球百万开发者同行,共建万物互联新生态!

鸿蒙认证通道及更多鸿蒙开发经验【一起了解鸿蒙开发吧!】