《ESP32-S3使用指南—IDF版 V1.6》第四十一章音乐播放器实验

210 阅读43分钟

第四十一章 音乐播放器实验

正点原子DNESP32S3开发板拥有串行音频接口(SAI),支持SAI、LSB/MSB对齐、PCM/DSP、TDM和AC’97等协议,且外扩了一颗HIFI级CODEC芯片:ES8388,支持最高192K 24BIT的音频播放,并且支持录音(下一章介绍)本章,我们将利用DNESP32S3开发板实现一个简单的音乐播放器(仅支持WAV播放)。

本章分为如下几个小节:

41.1 WAV&ES8388&SAI简介

41.2 硬件设计

41.3 程序设计

41.4 下载验证

41.1 WAV&ES8388&SAI 简介

本章知识点比较多,包括:WAV、ES8388和SAI等三个知识点。下面我们将分别向大家介绍。

41.1.1 WAV 简介

WAV即WAVE文件,WAV是计算机领域最常用的数字化声音文件格式之一,它是微软专门为Windows系统定义的波形文件格式(Waveform Audio),由于其扩展名为"*.wav"。它符合RIFF(ResourceInterchange File Format)文件规范,用于保存Windows平台的音频信息资源,被Windows平台及其应用程序所广泛支持,该格式也支持MSADPCM,CCITT A LAW 等多种压缩运算法,支持多种音频数字,取样频率和声道,标准格式化的WAV文件和CD格式一样,也是44.1K的取样频率,16 位量化数字,因此在声音文件质量和CD相差无几!

WAV一般采用线性PCM(脉冲编码调制)编码,本章,我们也主要讨论PCM的播放,因为这个最简单。

WAV 文件是由若干个Chunk组成的。按照在文件中的出现位置包括:RIFF WAVE Chunk、Format Chunk、 Fact Chunk(可选)和Data Chunk。每个Chunk由块标识符、数据大小和数据三部分组成,如图 41.1.1 所示:

            

image001.png

图41.1.1 Chunk组成结构

对于一个基本的WAVE文件而言,以下三种Chunk是必不可少的:文件中第一个Chunk是RIFF Chunk,然后是FMT Chunk,最后是Data Chunk。对于其他的Chunk,顺序没有严格的限制。使用WAVE文件的应用程序必须具有读取以上三种chunk信息的能力,如果程序想要复制WAVE文件,必须拷贝文件中所有的chunk。本章,我们主要讨论PCM,因为这个最简单,它只包含3个Chunk,我们看一下它的文件构成,如图41.1.2。

image003.png

图41.1.2 PCM格式的wav文件构成

可以看到,不同的Chunk有不同的长度,编码文件时,按照Chunk的字节和位序排列好之后写入文件头,加上wav的后缀,就可以生成一个能被正确解析的wav文件了,对于PCM结构,我们只需要把获取到的音频数据填充到Data Chunk中即可。我们将利用ES8388实现16位,8Khz采样率的单声道WAV录音(PCM格式)。

首先,我们来看看RIFF块(RIFF WAVE Chunk),该块以“RIFF”作为标示,紧跟wav文件大小(该大小是wav文件的总大小-8),然后数据段为“WAVE”,表示是wav文件。RIFF块的Chunk结构如下:

typedef__PACKED_STRUCT

{

    uint32_t ChunkID;        /*chunk id;这里固定为"RIFF",即0X46464952*/

    uint32_t ChunkSize;     /* 集合大小;文件总大小-8 */

    uint32_t Format;         /* 格式;WAVE,即0X45564157 */

}ChunkRIFF;                 /*RIFF块 */

接着,我们看看Format块(Format Chunk),该块以“fmt”作为标示(注意有个空格!),一般情况下,该段的大小为16个字节,但是有些软件生成的wav格式,该部分可能有18个字节,含有2个字节的附加信息。Format块的Chunk结构如下:

typedef__PACKED_STRUCT

{

    uint32_t ChunkID;            /*chunk id;这里固定为"fmt ",即0X20746D66*/

    uint32_t ChunkSize ;         /* 子集合大小(不包括ID和Size);这里为:20. */

    uint16_t AudioFormat;        /* 音频格式;0X01,表示线性PCM;0X11表示IMA ADPCM */

    uint16_t NumOfChannels;     /* 通道数量;1,表示单声道;2,表示双声道; */

    uint32_t SampleRate;         /* 采样率;0X1F40,表示8Khz */

    uint32_t ByteRate;           /* /字节速率; */

    uint16_t BlockAlign;         /* 块对齐(字节); */

    uint16_t BitsPerSample;     /* 单个采样数据大小;4位ADPCM,设置为4 */

}ChunkFMT;                         /* fmt块 */

接下来,我们再看看Fact块(Fact Chunk),该块为可选块,以“fact”作为标示,不是每个WAV文件都有,在非PCM格式的文件中,一般会在Format结构后面加入一个Fact块,该块Chunk结构如下:

typedef__PACKED_STRUCT

{

    uint32_t ChunkID;             /*chunk id;这里固定为"fact",即0X74636166;*/

    uint32_t ChunkSize ;         /* 子集合大小(不包括ID和Size);这里为:4. */

    uint32_t NumOfSamples;       /* 采样的数量; */

}ChunkFACT;                        /*fact块 */

DataFactSize是这个Chunk中最重要的数据,如果这是某种压缩格式的声音文件,那么从这里就可以知道他解压缩后的大小。对于解压时的计算会有很大的好处!不过本章我们使用的是PCM格式,所以不存在这个块。

最后,我们来看看数据块(Data Chunk),该块是真正保存wav数据的地方,以“data”作为该Chunk的标示,然后是数据的大小。数据块的Chunk结构如下:

typedef__PACKED_STRUCT

{

    uint32_t ChunkID;            /*chunk id;这里固定为"data",即0X5453494C*/

    uint32_t ChunkSize;          /* 子集合大小(不包括ID和Size) */

}ChunkDATA;                        /* data块 */

ChunkSize后紧接着就是wav数据。根据Format Chunk中的声道数以及采样bit数,wav数据的bit位置可以分成如表41.1.1.1所示的几种形式:

QQ截图20251009103427.png

表41.1.1.1 WAVE文件数据采样格式

本章,我们播放的音频支持:16位和24位,立体声,所以每个取样为4/6个字节,低字节在前,高字节在后。在得到这些wav数据以后,通过SAI丢给ES8388,就可以欣赏音乐了。

41.1.2 ES8388 简介

ES8388是上海顺芯推出的一款高性能、低功耗、高性价比的音频编解码器,有2个ADC通道和2个DAC通道,麦克风放大器,耳机放大器,数字音效以及模拟混合和增益功能组成。

ES8388的主要特性有:

●SAI接口,支持最高192K,24bit音频播放

●DAC信噪比96dB;ADC信噪比95dB

●支持主机和从机模式

●支持立体声差分输入/麦克风输入

●支持左右声道音量独立调节

●支持40mW耳机输出,无爆音

ES8388的控制通过I2S接口(即数字音频接口)同MCU进行音频数据传输(支持音频接收和发送),通过两线(CE=0/1,即IIC接口)或三线(CE脚产生一个下降沿,即SPI接口)接口进行配置。ES8388的SAI接口,由4个引脚组成:

ASDOUT:ADC数据输出

DSDIN:DAC数据输入

LRC:数据左/右对齐时钟

SCLK:位时钟,用于同步

ES8388可作为SAI主机,输出LRC和SLCK时钟,不过我们一般使用ES8388作为从机,接收LRC和SLCK。另外,ES8388的SAI接口支持4种不同的音频数据模式:左(MSB)对齐标准、右(LSB)对齐标准、飞利浦(SAI)标准、DSP/PCM。本章,我们用飞利浦标准来传输SAI数据。

飞利浦(SAI)标准模式,数据在跟随LRC传输的BCLK的第二个上升沿时传输MSB,其他位一直到LSB按顺序传输。传输依赖于字长、BCLK频率和采样率,在每个采样的LSB和下一个采样的MSB之间都应该有未用的BCLK周期。飞利浦标准模式的SAI数据传输协议如图41.1.2.1所示:     

image005.jpg

图41.1.2.1 飞利浦标准模式SAI数据传输图

图中,fs即音频信号的采样率,比如44.1Khz,因此可以知道,LRC的频率就是音频信号的采样率。另外,ES8388还需要一个MCLK,本章我们采用DNESP32S3为其提供MCLK时钟,MCLK的频率必须等于256fs,也就是音频采样率的256倍。

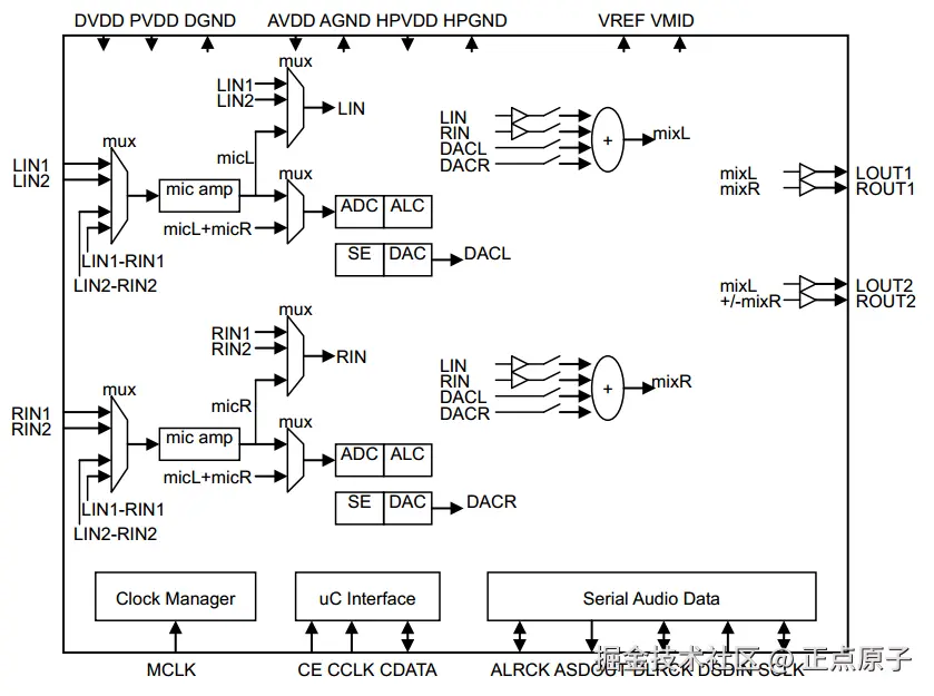
ES8388的框图如图41.1.2.2所示:     

image007.png

图41.1.2.2 ES8388框图

从上图可以看出,ES8388内部有很多的模拟开关,用来选择通道,同时还有一些运放调节器,用来设置增益和音量。

本章,我们通过IIC接口(CE=0)连接ES8388,ES8388的IIC地址为:0X10。关于ES8388的IIC详细介绍,请看其数据手册第10页5.2节。

这里我们简单介绍一下要正常使用ES8388来播放音乐,应该执行哪些配置。

1,寄存器R0(00h),是芯片控制寄存器1,需要用到的位有:最高位SCPRese(bit7)用于控制ES8388的软复位,写0X80到该寄存器地址,即可实现软复位ES8388,复位后,再写0X00,ES8388恢复正常。VMIDSEL[1:0]位用于控制VMID(校正噪声用),我们一般设置为10,即用500KΩ校正。

2,寄存器R1(01h),是芯片控制寄存器2,主要要设置PdnAna(bit3),该位设置为1,模拟部分掉电,相当于复位模拟部分;设置为0,模拟部分才会工作,才可以听到声音。

3,寄存器R2(02h),是芯片电源管理控制寄存器,所有位都要用到:adc_DigPDN(bit7)和dac_DigPDN(bit6)分别用于控制ADC和DAC的DSM、DEM、滤波器和数字接口的复位,1复位,0正常;adc_stm_rst(bit5)和dac_stm_rst(bit4)分别用于控制ADC和DAC的状态机掉电,1掉电,0正常;ADCDLL_PDN(bit3)和DACDLL_PDN(bit2)分别用于控制ADC和DAC的DLL掉电,停止时钟,1掉电,0正常;adcVref_PDN(bit1)和dacVref_PDN(bit0)分别控制ADC和DAC的模拟参考电压掉电,1掉电,0正常;因此想要ADC和DAC都正常工作,R2寄存器必须全部设置为0,否则ADC或者DAC就会不能正常工作。

4,寄存器R3(03h),是ADC电源管理控制寄存器,需要用到的位有:PdnAINL(bit7)和PdnAINR(bit6)用于控制左右输入模拟通道的电源,1掉电,0正常;PdnADCL(bit5)和PdnADCR(bit4)用于控制左右通道ADC的电源,1掉电,0正常;pdnMICB(bit3)用于控制麦克风的偏置电源,1掉电,0正常;PdnADCBiasgen(bit2)用于控制偏置电源的产生,1掉电,0正常;这里6个位,我们全部设置为0,ADC部分就可以正常工作了。

5,寄存器R4(04h),是DAC电源管理控制寄存器,需要用到的位有:PdnDACL(bit7)和PdnDACR(bit6)分别用于左右声道DAC的电源控制,1掉电;0正常;LOUT1(bit5)和ROUT1(bit4)分别用于控制通道1的左右声道输出是能,1使能,0禁止;LOUT2(bit3)和ROUT2(bit2)分别用于控制通道2的左右声道输出是能,1使能,0禁止;我们一般设置PdnDACL和PdnDACR为0,使能左右声道DAC,另外,两个输出通道则根据自己的需要设置。

6,寄存器R8(08h),是主模式控制寄存器,需要用到的位有:MSC(bit7)用于控制接口模式,0从模式,1主模式;MCKDIV2(bit6)用于控制MCLK的2分频,0不分频,1二分频;BCLK_INV(bit5)用于控制BCLK的反相,0不反相;1,反相;一般设置这3个位都为0。

7,寄存器R9(09h),是ADC控制寄存器1,所有位都要用到:MicAmpL(bit7:4)和MicAmpR(bit3:0),这两个分别用于控制MIC的左右通道增益,从0开始,3dB一个档,最大增益为24dB,我们一般设置MicAmpR/L[3:0]=1000,即24dB。

8,寄存器R10(0Ah),是ADC控制寄存器2,需要用到的位有:LINSE(bit7:6)和RINSE(bit5:4)分别选择左右输入通道,0选择通道1,1选择通道2。

9,寄存器R12(0Ch),是ADC控制寄存器4,全部位都要用到:DATSEL(bit7:6)用于选择数据格式,一般设置为01,左右边数据等于左右声道ADC数据;ADCLRP(bit5)在I2S模式下用于设置数据对其方式,一般设置为0,正常极性;ADCWL(bit4:2)用于选择数据长度,我们设置011,选择16位数据长度;ADCFORMAT(bit1:0)用于设置ADC数据格式,一般设置为00,选择I2S数据格式。

10,寄存器R13(0Dh),是ADC控制寄存器5,全部位都要用到:ADCFsMode(bit7)用于设置Fs模式,0单速模式,1双倍速模式,一般设置为0;ADCFsRatio(bit4:0)用于设置ADC的MCLK和FS的比率,我们设置00010,即256倍关系。

11,寄存器R16(10h)和R17(11h),这两个寄存器分别用于控制ADC左右声道的音量衰减,LADCVOL(bit7:0)和RADCVOL(bit7:0)分别控制左声道和右声道ADC的衰减,0.5dB每步,我们一般设置为0,即不衰减。

12,寄存器R18(12h),是ADC控制寄存器10,全部位都要用到:ALCSEL(bit7:6)用于控制ALC,00表示ALC关闭,01表示ALC仅控制左声道,10表示ALC仅控制右声道11表示ALC立体声控制;我们一般设置为11。

13,寄存器R23(17h),是DAC控制寄存器1,需要用到的位有:DACLRSWAP(bit7)用于控制左右声道数据交换,0正常,1互换,一般设置为0;DACLRP(bit6) 在I2S模式下用于设置数据对其方式,一般设置为0,正常极性;DACWL(bit5:3)用于选择数据长度,我们设置011,选择16位数据长度;ADCFORMAT(bit1:0)用于设置DAC数据格式,一般设置为00,选择I2S数据格式。

14,寄存器R24(18h),是DAC控制寄存器2,全部位都要用到:DACFsMode(bit7)用于设置Fs模式,0单速模式,1双倍速模式,一般设置为0;DACFsRatio(bit4:0)用于设置DAC的MCLK和FS的比率,我们设置00010,即256倍关系。

15,寄存器R26(1Ah)和R27(1Bh),这两个寄存器分别用于控制DAC左右声道的音量衰减,LDACVOL(bit7:0)和RDACVOL(bit7:0)分别控制左声道和右声道DAC的衰减,0.5dB每步,0表示0dB衰减,192表示96dB衰减;通过这两个寄存器可以完成输出音量的调节。

16,寄存器R29(1Dh),是DAC控制寄存器7,需要用到的位有:ZeroL(bit7)和ZeroR(bit6)分别控制左右声道的全0输出,类似静音,1输出0,0正常;一般设置为0。Mono(bit5)用于单声道控制,0立体声,1单声道;一般设置为0。SE(bit4:2)用于设置3D音效,0~7表示3D效果的强弱,0表示关闭。

17,寄存器39(27h)和42(2Ah),分别控制DAC左右通道的混音器,LD2LO(bit7)和RD2RO(bit7)分别控制左右DAC的混音器开关,0关闭,1开启,需设置为1;LI2LO(bit6)和RI2RO(bit6)分别控制左右输入通道的混音器开关,0关闭,1开启,一般设置为1;LI2LOVOL(bit5:3)和RI2ROVOL(bit5:3)分别控制左右输入通道的增益,0~7表示-6 ~ -15dB的增益调节范围,默认设置为111,即-15dB。

18,寄存器43(2Bh),是DAC控制寄存器21,这里我们只关心slrck(bit7)这个位,用于控制DACLRC和ADCLRC是否共用,我们设置为1,表示共用。

以上,就是我们使用ES8388时所需要用到的一些寄存器,按照以上所述,对各个寄存器进行相应的配置,即可使用ES8388正常播放音乐了。关于ES8388更详细的寄存器设置说明,我们这里就不再介绍了,请大家参考ES8388的数据手册自行研究。

41.1.3 I ² S 控制器介绍

I²S(Inter-IC Sound,集成电路内置音频总线)是一种同步串行通信协议,通常用于两个数字音频设备之间传输音频数据。DNESP32S3内置两个I²S接口(I²S0和I²S1),为多媒体应用,尤其是为数字音频应用提供了灵活的数据通信接口。

I²S标准总线定义了三种信号:串行时钟信号BCK、字选择信号WS和串行数据信号SD。一个基本的I²S数据总线有一个主机和一个从机。主机和从机的角色在通信过程中保持不变。DNESP32S3的I²S模块包含独立的发送单元和接收单元,能够保证优良的通信性能。

I²S有如下功能:

主机模式:I²Sn作为主机,BCK/WS向外部输出,向从机发送或从其接收数据。

从机模式:I²Sn作为从机,BCK/WS从外部输入,从主机接收或向其发送数据。

全双工:主机与从机之间的发送线和接收线各自独立,发送数据和接收数据同时进行。

半双工:主机和从机只能有一方先发送数据,另一方接收数据。发送数据和接收数据不能同时进行。

TDM RX模式:利用时分复用方式接收脉冲编码调制(PCM)数据,并将其通过DMA存入储存器的模式。信号线包括BCK、WS和DATA。可以接收最多16个通道的数据。通过用户配置,可支持TDM Philips格式、TDM MSB对齐格式、TDM PCM格式等。

PDM RX模式:接收脉冲密度调制(PDM)数据,并将其通过DMA存入储存器的模式。信号线包括WS和DATA。通过用户配置,可支持PDM标准格式等。

TDM TX模式:通过DMA从储存器中取得脉冲编码调制(PCM)数据,并利用时分复用方式将其发送的模式。信号线包括BCK、WS和DATA,可以发送最多16个通道的数据。通过用户配置,可支持TDM Philips格式、TDM MSB对齐格式、TDM PCM格式等。

PDM TX模式:通过DMA从储存器中取得脉冲密度调制(PDM)数据,并将其发送的模式。信号线包括WS和DATA。通过用户配置,可支持PDM标准格式等。

PCM­to­PDM TX模式(仅对I²S0有效):通过DMA从储存器中取得脉冲编码调制(PCM)数据,将其转换为脉冲密度调制(PDM)数据,并将其发送的主机模式。信号线包括WS和DATA。通过用户配置,可支持PDM标准格式等。

PDM­to­PCM RX模式(仅对I²S0有效):接收脉冲密度调制(PDM)数据,将其转换为脉冲编码调制(PCM)数据,并将其通过DMA存入储存器的主机模式或从机模式。信号线包括WS和DATA。通过用户配置,可支持PDM标准格式等。

更详细的内容请大家参考《ESP32-S3技术参考手册.pdf》第28章。

41.2 硬件设计

41.2.1 例程功能

本章实验功能简介:开机后,先初始化各外设,然后检测字库是否存在,如果检测无问题,则开始循环播放SD卡MUSIC文件夹里面的歌曲(必须在SD卡根目录建立一个MUSIC文件夹,并存放歌曲在里面),在SPILCD上显示歌曲名字、播放时间、歌曲总时间、歌曲总数目、当前歌曲的编号等信息。KEY0用于选择下一曲,KEY2用于选择上一曲,KEY3用来控制暂停/继续播放。LED闪烁,提示程序运行状态。

41.2.2 硬件资源

本实验,大家需要准备1个SD卡(在里面新建一个MUSIC文件夹,并存放一些歌曲在MUSIC文件夹下)和一个耳机(非必备),分别插入SD卡接口和耳机接口,然后下载本实验就可以通过耳机或板载喇叭来听歌了。实验用到的硬件资源如下:

  1. LED灯

LED -IO0

2.独立按键

KEY0(XL9555) - IO1_7

KEY1(XL9555) - IO1_6

KEY2(XL9555) - IO1_5

KEY3(XL9555) - IO1_4

  1. XL9555

IIC_SDA-IO41

IIC_SCL-IO42

  1. SPILCD

CS-IO21

SCK-IO12

SDA-IO11

DC-IO40(在P5端口,使用跳线帽将IO_SET和LCD_DC相连)

PWR- IO1_3(XL9555)

RST- IO1_2(XL9555)

  1. SD

CS-IO2

SCK-IO12

MOSI-IO11

MISO-IO13

  1. ES8388音频CODEC芯片(IIC端口0)

IIC_SDA-IO41

IIC_SCL-IO42

I2S_BCK_IO-IO46

I2S_WS_IO-IO9

I2S_DO_IO-IO10

I2S_DI_IO-IO14

IS2_MCLK_IO-IO3

41.2.3 原理图

DNESP32S3开发板板载了ES8388解码芯片的驱动电路,原理图如图41.1.1所示:

image009.png

图41.2.3.1 ES838原理图

图中,PHONE接口可以用来插耳机,并连接了板载的喇叭SPEAKER(开发板正上方)。

41.3 程序设计

41.3.1 程序流程图

程序流程图能帮助我们更好的理解一个工程的功能和实现的过程,对学习和设计工程有很好的主导作用。下面看看本实验的程序流程图:

image012.png

图41.3.1.1音频播放实验程序流程图

41.3.2 I2S 函数解析

ESP-IDF提供了一套API来配置I2S。要使用此功能,需要导入必要的头文件:

#include"driver/i2s.h"

#include"driver/i2s_std.h"

#include"driver/i2s_pdm.h"

接下来,作者将介绍一些常用的ESP32-S3中的I2S函数,这些函数的描述及其作用如下:

1 设置I2S引脚

该函数用给定的配置,来配置I2S总线,该函数原型如下所示:

esp_err_ti2s_set_pin(i2s_port_t i2s_num, consti2s_pin_config_t *pin);

该函数的形参描述如下表所示:

QQ截图20251009103451.png

表41.3.2.1i2s_set_pin()函数形参描述

该函数的返回值描述,如下表所示:

QQ截图20251009103500.png

表41.3.2.2函数i2s_set_pin ()返回值描述

该函数使用i2s_pin_config_t类型的结构体变量传入,该结构体的定义如下所示:

QQ截图20251009103508.png

表41.3.2.3i2s_pin_config_t结构体参数值描述

完成上述结构体参数配置之后,可以将结构传递给 i2s_set_pin () 函数,用以实例化IIC并返回IIC句柄。

2 ,安装I2S驱动

该函数安装I2S驱动,该函数原型如下所示:

esp_err_ti2s_driver_install(i2s_port_t i2s_num,

                             consti2s_config_t *i2s_config,

                             intqueue_size,

                             void *i2s_queue);

该函数的形参描述如下表所示:

QQ截图20251009103519.png

表41.3.2.4i2s_driver_install()函数形参描述

该函数的返回值描述,如下表所示:

QQ截图20251009103527.png

表41.3.2.5函数i2s_driver_install ()返回值描述

3 ,处理缓冲区

该函数将TX DMA缓冲区的内容归零,该函数原型如下所示:

esp_err_ti2s_zero_dma_buffer(i2s_port_t i2s_num);

该函数的形参描述如下表所示:

QQ截图20251009103536.png

表41.3.2.6i2s_zero_dma_buffer ()函数形参描述

该函数的返回值描述,如下表所示:

QQ截图20251009103546.png

表41.3.2.7函数i2s_zero_dma_buffer()返回值描述

41.3.3 音频播放驱动解析

在IDF版的30_music例程中,作者在30_music\components\BSP路径下新增了一个I2S文件夹和一个ES8388文件夹,分别用于存放i2s.c、i2s.h和es8388.c以及es8388.h这四个文件。其中,i2s.h和es8388.h文件负责声明I2S以及ES8388相关的函数和变量,而i2s.c和es8388.c文件则实现了I2S以及ES8388的驱动代码。下面,我们将详细解析这四个文件的实现内容。

1 i2s 驱动

音乐文件我们要通过SD卡来传给单片机,那我们自然要用到文件系统。LCD、按键交互这些我们也需要实现。

由于播放功能涉及到多个外设的配合使用,用文件系统读音频文件,做播放控制等,所以我们把ES8388的硬件驱动放到components\BSP目录下,播放功能作为APP放到main目录下。

这里我们只讲解核心代码,详细的源码请大家参考光盘本实验对应源码,I²S的驱动主要包括两个文件:i2s.c和i2s.h。

除去I²S的管脚,我们需要初始其它IO的模式,我们在头文件sai.h中定义SAI的引脚,方便如果IO变更之后作修改:

#defineI2S_NUM       (I2S_NUM_0)         /*I2S端口 */

#defineI2S_BCK_IO    (GPIO_NUM_46)     /* 设置串行时钟引脚,ES8388_SCLK */

#defineI2S_WS_IO     (GPIO_NUM_9)          /* 设置左右声道的时钟引脚,ES8388_LRCK */

#defineI2S_DO_IO     (GPIO_NUM_10)     /* ES8388_SDOUT */

#define I2S_DI_IO    (GPIO_NUM_14)         /*ES8388_SDIN */

#defineIS2_MCLK_IO   (GPIO_NUM_3)           /* ES8388_MCLK */

#defineSAMPLE_RATE   (44100)               /* 采样率 */

接下来开始介绍i2s.c,主要是I²S的初始化代码如下:

/* I2S默认配置 */

#defineI2S_CONFIG_DEFAULT() { \

    .mode = (i2s_mode_t)(I2S_MODE_MASTER |I2S_MODE_TX | I2S_MODE_RX),     \

    .sample_rate = SAMPLE_RATE,                                                   \

    .bits_per_sample =I2S_BITS_PER_SAMPLE_16BIT,                              \

    .channel_format =I2S_CHANNEL_FMT_RIGHT_LEFT,                              \

    .communication_format =I2S_COMM_FORMAT_STAND_I2S,                       \

    .intr_alloc_flags = 0,                                                        \

    .dma_buf_count = 8,                                                            \

    .dma_buf_len = 256,                                                            \

    .use_apll = false                                                              \

}

/**

* @brief      初始化I2S

* [@param](http://www.openedv.com/home.php?mod=space&uid=271674)      无

* @retval     ESP_OK:初始化成功;其他:失败

*/

esp_err_t i2s_init(void)

{

    esp_err_t ret_val =ESP_OK;

    i2s_pin_config_t pin_config = {

        .bck_io_num= I2S_BCK_IO,

        .ws_io_num= I2S_WS_IO,

        .data_out_num= I2S_DO_IO,

        .data_in_num= I2S_DI_IO,

        .mck_io_num= IS2_MCLK_IO,

    };

   

    i2s_config_t i2s_config =I2S_CONFIG_DEFAULT();

    i2s_config.sample_rate= SAMPLE_RATE;

    i2s_config.bits_per_sample= I2S_BITS_PER_SAMPLE_16BIT;

    i2s_config.use_apll= true;

    ret_val |=i2s_driver_install(I2S_NUM, &i2s_config, 0, NULL);

    ret_val |=i2s_set_pin(I2S_NUM, &pin_config);

    ret_val |=i2s_zero_dma_buffer(I2S_NUM);

    return ret_val;

}

/**

* @brief      I2S TRX启动

* @param      无

* @retval     无

*/

voidi2s_trx_start(void)

{

    i2s_start(I2S_NUM);

}

/**

* @brief      I2S TRX停止

* @param      无

* @retval     无

*/

voidi2s_trx_stop(void)

{

    i2s_stop(I2S_NUM);

}

/**

* @brief      I2S卸载

* @param      无

* @retval     无

*/

voidi2s_deinit(void)

{

    i2s_driver_uninstall(I2S_NUM);

}

/**

* @brief      设置采样率

* @param      sampleRate  : 采样率

* @param      bits_sample :位宽

* @retval     无

*/

voidi2s_set_samplerate_bits_sample(intsamplerate,int bits_sample)

{

    i2s_set_clk(I2S_NUM,samplerate,bits_sample,I2S_CHANNEL_STEREO);

}

/**

* @brief      I2S传输数据

* @param      buffer: 数据存储区的首地址

* @param      frame_size: 数据大小

* @retval     无

*/

size_ti2s_tx_write(uint8_t *buffer, uint32_tframe_size)

{

    size_t bytes_written;

    i2s_write(I2S_NUM,buffer, frame_size, &bytes_written, 100);

    return bytes_written;

}

/**

* @brief      I2S读取数据

* @param      buffer: 读取数据存储区的首地址

* @param      frame_size: 读取数据大小

* @retval     无

*/

size_ti2s_rx_read(uint8_t *buffer, uint32_tframe_size)

{

    size_t bytes_written;

    i2s_read(I2S_NUM,buffer, frame_size, &bytes_written, 1000);

    return bytes_written;

}

函数i2s_init()完成初始化I²S,该初始化不需要像I²C以及IO扩展芯片那样设置传参,通过配置相关的结构体并安装I²S的驱动和配置I²S引脚以及将TX DMA缓冲区的内容归零。函数sai1_samplerate_set则是用前面介绍的查表法,根据采样率来设置SAI的时钟。函数i2s_trx_start()用于启动I²S驱动,在调用了i2s_driver_install()之后不需要调用这个函数(它是自动启动的),但是在调用了i2s_stop()之后调用该函数是必要的。而函数i2s_trx_stop()用于停止I²S驱动,在调用i2s_driver_uninstall()之前不需要调用i2s_stop()。i2s_set_samplerate_bits_sample()用于设置I2S RX和TX的时钟和位宽度。函数i2s_tx_write()用于将数据写入I2S DMA传输缓冲区。函数i2s_rx_read()从I2S DMA接收缓冲区读取数据。以上是对I²S驱动文件下部分函数的功能概述,具体内容请参照该驱动文件。

2 ES8388 驱动

ES8388主要用来将音频信号转换为数字信号或将数字信号转换为音频信号,接下来,我们开始介绍ES8388的几个函数,代码如下:

/**

* @brief      ES8388初始化

* @param      无

* @retval     0,初始化正常

*              其他,错误代码

*/

uint8_tes8388_init(i2c_obj_t self)

{

    esp_err_t ret_val =ESP_OK;

    if (self.init_flag== ESP_FAIL)

    {

        /* 初始化IIC */

        iic_init(I2C_NUM_0);

    }

    es8388_i2c_master = self;

    /* 软复位ES8388*/

    ret_val |=es8388_write_reg(0, 0x80);

    ret_val |=es8388_write_reg(0, 0x00);

    /* 等待复位 */

    vTaskDelay(100);

    ret_val |=es8388_write_reg(0x01, 0x58);

    ret_val |=es8388_write_reg(0x01, 0x50);

    ret_val |=es8388_write_reg(0x02, 0xF3);

    ret_val |=es8388_write_reg(0x02, 0xF0);

    /* 麦克风偏置电源关闭 */

    ret_val |=es8388_write_reg(0x03, 0x09);

    /* 使能参考 500K驱动使能 */

    ret_val |=es8388_write_reg(0x00, 0x06);

    /* DAC电源管理,不打开任何通道 */

    ret_val |=es8388_write_reg(0x04, 0x00);

    /* MCLK不分频 */

    ret_val |=es8388_write_reg(0x08, 0x00);

    /* DAC控制 DACLRC与ADCLRC相同 */

    ret_val |=es8388_write_reg(0x2B, 0x80);

    /* ADC L/R PGA增益配置为+24dB */

    ret_val |=es8388_write_reg(0x09, 0x88);

    /* ADC数据选择为left data = left ADC, right data=left ADC音频数据为16bit */

    ret_val |=es8388_write_reg(0x0C, 0x4C);

    /* ADC配置 MCLK/采样率=256 */

    ret_val |=es8388_write_reg(0x0D, 0x02);

    /* ADC数字音量控制将信号衰减 L 设置为最小!!! */

    ret_val |=es8388_write_reg(0x10, 0x00);

    /* ADC数字音量控制将信号衰减 R 设置为最小!!! */

    ret_val |=es8388_write_reg(0x11, 0x00);

    /* DAC 音频数据为16bit */

    ret_val |=es8388_write_reg(0x17, 0x18);

    /* DAC 配置 MCLK/采样率=256 */

    ret_val |=es8388_write_reg(0x18, 0x02);

    /* DAC数字音量控制将信号衰减 L 设置为最小!!! */

    ret_val |=es8388_write_reg(0x1A, 0x00);

    /* DAC数字音量控制将信号衰减 R 设置为最小!!! */

    ret_val |=es8388_write_reg(0x1B, 0x00);

    /* L混频器 */

    ret_val |=es8388_write_reg(0x27, 0xB8);

    /* R混频器 */

    ret_val |=es8388_write_reg(0x2A, 0xB8);

    vTaskDelay(100);

    if (ret_val!= ESP_OK)

    {

        while(1)

        {

            printf("ES8388初始化失败!!!\r\n");

            vTaskDelay(500);

        }

    }

    else

    {

        printf("ES8388初始化成功!!!\r\n");

    }

   

    return 0;

}

/**

* @brief      IIC写入函数

* @param      slave_addr:ES8388地址

* @param      reg_add:寄存器地址

* @param      data:写入的数据

* @retval     无

*/

esp_err_t es8388_write_reg(uint8_treg_addr, uint8_t data)

{

    i2c_buf_t buf[2] = {

        {.len = 1, .buf = ®_addr},

        {.len = 1, .buf = &data},

    };

    i2c_transfer(&es8388_i2c_master,ES8388_ADDR >> 1, 2, buf,I2C_FLAG_STOP);

    return ESP_OK;

}

/**

* @brief      读取数据

* @param      reg_add:寄存器地址

* @param      p_data:读取的数据

* @retval     无

*/

esp_err_tes8388_read_reg(uint8_t reg_addr, uint8_t *pdata)

{

    i2c_buf_t buf[2] = {

        {.len = 1, .buf = ®_addr},

        {.len = 1, .buf = pdata},

    };

    i2c_transfer(&es8388_i2c_master,ES8388_ADDR >> 1, 2, buf,I2C_FLAG_WRITE|

                                                                         I2C_FLAG_READ |

                                                                         I2C_FLAG_STOP);

    return ESP_OK;

}

/**

* @brief      设置ES8388工作模式

* @param      fmt : 工作模式

* @arg        0, 飞利浦标准I2S;

* @arg        1, MSB(左对齐);

* @arg        2, LSB(右对齐);

* @arg        3, PCM/DSP

* @param      len : 数据长度

* @arg        0, 24bit

* @arg        1, 20bit

* @arg        2, 18bit

* @arg        3, 16bit

* @arg        4, 32bit

* @retval     无

*/

voides8388_sai_cfg(uint8_t fmt, uint8_t len)

{

    fmt &= 0x03;

    len &= 0x07;    /* 限定范围 */

    es8388_write_reg(23, (fmt << 1) | (len << 3));  /* R23,ES8388工作模式设置 */

}

/**

* @brief      设置耳机音量

* @param      volume : 音量大小(0 ~ 33)

* @retval     无

*/

voides8388_hpvol_set(uint8_t volume)

{

    if (volume> 33)

    {

        volume = 33;

    }

   

    es8388_write_reg(0x2E,volume);

    es8388_write_reg(0x2F,volume);

}

/**

* @brief      设置喇叭音量

* @param      volume : 音量大小(0 ~ 33)

* @retval     无

*/

voides8388_spkvol_set(uint8_t volume)

{

    if (volume> 33)

    {

        volume = 33;

    }

   

    es8388_write_reg(0x30,volume);

    es8388_write_reg(0x31,volume);

}

/**

* @brief      设置3D环绕声

* @param      depth : 0 ~ 7(3D强度,0关闭,7最强)

* @retval     无

*/

voides8388_3d_set(uint8_t depth)

{

    depth &= 0x7;       /* 限定范围 */

    es8388_write_reg(0x1D, depth<< 2);    /* R7,3D环绕设置 */

}

/**

* @brief      ES8388 DAC/ADC配置

* @param      dacen : dac使能(1)/关闭(0)

* @param      adcen : adc使能(1)/关闭(0)

* @retval     无

*/

voides8388_adda_cfg(uint8_t dacen, uint8_t adcen)

{

    uint8_t tempreg = 0;

   

    tempreg |= ((!dacen) << 0);

    tempreg |= ((!adcen) << 1);

    tempreg |= ((!dacen) << 2);

    tempreg |= ((!adcen) << 3);

    es8388_write_reg(0x02,tempreg);

}

/**

* @brief      ES8388 DAC输出通道配置

* @param      o1en : 通道1使能(1)/禁止(0)

* @param      o2en : 通道2使能(1)/禁止(0)

* @retval     无

*/

voides8388_output_cfg(uint8_t o1en, uint8_t o2en)

{

    uint8_t tempreg = 0;

    tempreg |= o1en * (3 << 4);

    tempreg |= o2en * (3 << 2);

    es8388_write_reg(0x04,tempreg);

}

/**

* @brief      ES8388 MIC增益设置(MIC PGA增益)

* @param      gain : 0~8, 对应0~24dB  3dB/Step

* @retval     无

*/

voides8388_mic_gain(uint8_t gain)

{

    gain &= 0x0F;

    gain |= gain << 4;

    es8388_write_reg(0x09, gain);    /* R9,左右通道PGA增益设置 */

}

/**

* @brief      ES8388 ALC设置

* @param      sel

* @arg        0,关闭ALC

* @arg        1,右通道ALC

* @arg        2,左通道ALC

* @arg        3,立体声ALC

* @param      maxgain : 0~7,对应-6.5~+35.5dB

* @param      minigain: 0~7,对应-12~+30dB6dB/STEP

* @retval     无

*/

voides8388_alc_ctrl(uint8_t sel, uint8_tmaxgain, uint8_t mingain)

{

    uint8_t tempreg = 0;

    tempreg = sel << 6;

    tempreg |= (maxgain& 0x07) << 3;

    tempreg |=mingain & 0x07;

    es8388_write_reg(0x12,tempreg);    /* R18,ALC设置 */

}

/**

* @brief      ES8388 ADC输出通道配置

* @param      in : 输入通道

* @arg        0, 通道1输入

* @arg        1, 通道2输入

* @retval     无

*/

voides8388_input_cfg(uint8_t in)

{

    es8388_write_reg(0x0A, (5 * in) << 4);    /* ADC1 输入通道选择L/R  INPUT1*/

}

以上代码中,es8388_init函数用于初始化es8388,这里只是通用配置(ADC&DAC),初始化完成后,并不能正常播放音乐,还需要通过es8388_adda_cfg函数使能DAC,然后通过设置es8388_output_cfg选择DAC输出,通过es8388_sai_cfg配置ES8388工作模式,最后设置音量才可以接收I²S音频数据,实现音乐播放。

3 wavplay 驱动

wavpaly主要用于wav格式的音频文件解码,接下来看看wavplay.c里面的几个函数,代码如下:

/**

* @brief      WAV解析初始化

* @param      fname : 文件路径+文件名

* @param      wavx  : 信息存放结构体指针

* @retval     0,打开文件成功

*             1,打开文件失败

*             2,非WAV文件

*             3,DATA区域未找到

*/

uint8_twav_decode_init(uint8_t *fname,__wavctrl *wavx)

{

    FIL *ftemp;

    uint8_t *buf;

    uint32_t br = 0;

    uint8_t res = 0;

    ChunkRIFF *riff;

    ChunkFMT *fmt;

    ChunkFACT *fact;

    ChunkDATA *data;

   

    ftemp = (FIL*)mymalloc(sizeof(FIL));

    buf =mymalloc(512);

   

    if (ftemp && buf)                                        /* 内存申请成功 */

    {

        res =f_open(ftemp, (TCHAR*)fname,FA_READ);    /* 打开文件 */

        

        if (res == FR_OK)

        {

            f_read(ftemp, buf, 512, (UINT *)&br);         /* 读取512字节在数据 */

            riff = (ChunkRIFF*)buf;                       /* 获取RIFF块 */

            

if (riff->Format == 0x45564157)                   /* 是WAV文件 */

            {

                fmt = (ChunkFMT*)(buf + 12);             /* 获取FMT块 */

                /*读取FACT块*/

                fact = (ChunkFACT*)(buf + 12 + 8 + fmt->ChunkSize);  

               

                if (fact->ChunkID== 0x74636166 || fact->ChunkID== 0x5453494C)

                {

                    /* 具有fact/LIST块的时候(未测试)*/

                    wavx->datastart= 12 + 8 + fmt->ChunkSize+8+fact->ChunkSize;

                }

                else

                {

                    wavx->datastart= 12 + 8 + fmt->ChunkSize;

                }

               

                data = (ChunkDATA*)(buf + wavx->datastart); /* 读取DATA块 */

               

                if (data->ChunkID== 0x61746164)               /* 解析成功! */

                {

                    wavx->audioformat= fmt->AudioFormat;     /* 音频格式 */

                    wavx->nchannels= fmt->NumOfChannels;     /* 通道数 */

                    wavx->samplerate= fmt->SampleRate;       /* 采样率 */

                    wavx->bitrate= fmt->ByteRate * 8;         /* 得到位速 */

                    wavx->blockalign= fmt->BlockAlign;       /* 块对齐 */

                    wavx->bps = fmt->BitsPerSample;/* 位数,16/24/32位 */

                    

                    wavx->datasize= data->ChunkSize;          /* 数据块大小 */

                    wavx->datastart= wavx->datastart + 8;/* 数据流开始的地方. */

                    

                    printf("wavx->audioformat:%d\r\n", wavx->audioformat);

                    printf("wavx->nchannels:%d\r\n", wavx->nchannels);

                    printf("wavx->samplerate:%d\r\n", wavx->samplerate);

                    printf("wavx->bitrate:%d\r\n", wavx->bitrate);

                    printf("wavx->blockalign:%d\r\n", wavx->blockalign);

                    printf("wavx->bps:%d\r\n", wavx->bps);

                    printf("wavx->datasize:%d\r\n", wavx->datasize);

                    printf("wavx->datastart:%d\r\n", wavx->datastart);  

                }

                else

                {

                    res = 3;   /* data区域未找到. */

                }

            }

            else

            {

                res = 2;       /* 非wav文件 */

            }

        }

        else

        {

            res = 1;           /* 打开文件错误 */

        }

    }

   

    f_close(ftemp);

    free(ftemp);            /* 释放内存 */

    free(buf);

   

    return 0;

}

/**

* @brief      获取当前播放时间

* @param      fname : 文件指针

* @param      wavx  : wavx播放控制器

* @retval     无

*/

voidwav_get_curtime(FIL *fx,__wavctrl *wavx)

{

    long long fpos;

    wavx->totsec= wavx->datasize / (wavx->bitrate/ 8); /* 歌曲总长度(单位:秒) */

    fpos = fx->fptr-wavx->datastart;                 /* 得到当前文件播放到的地方 */

    wavx->cursec= fpos*wavx->totsec/ wavx->datasize;  /* 当前播放到第多少秒了? */

}

/**

* @brief      播放某个wav文件

* @param      fname : 文件路径+文件名

* @retval     KEY0_PRES,错误

*             KEY1_PRES,打开文件失败

*             其他,非WAV文件

*/

uint8_twav_play_song(uint8_t *fname)

{

    uint8_t key = 0;

    uint8_t t = 0;

    uint8_t res;

    i2s_play_end =ESP_FAIL;

    i2s_play_next_prev =ESP_FAIL;

    g_audiodev.file = (FIL*)malloc(sizeof(FIL));

    g_audiodev.tbuf =malloc(WAV_TX_BUFSIZE);

   

    if (g_audiodev.file ||g_audiodev.tbuf)

    {

        /* 得到文件的信息 */

        res =wav_decode_init(fname, &wavctrl);

        /* 解析文件成功 */

        if (res == 0)

        {

            if (wavctrl.bps == 16)

            {

                /* 飞利浦标准,16位数据长度 */

                es8388_sai_cfg(0, 3);

                i2s_set_samplerate_bits_sample(wavctrl.samplerate,

                                              I2S_BITS_PER_SAMPLE_16BIT);

            }

            else if (wavctrl.bps == 24)

            {

                /* 飞利浦标准,24位数据长度 */

                es8388_sai_cfg(0, 0);

                i2s_set_samplerate_bits_sample(wavctrl.samplerate,

                                              I2S_BITS_PER_SAMPLE_24BIT);

             }

            audio_stop();

            if (MUSICTask_Handler== NULL)

            {

                taskENTER_CRITICAL(&my_spinlock);

                /* 创建任务1,任务函数 */

                xTaskCreatePinnedToCore((TaskFunction_t)music,

               

                                        /* 任务名称 */

                                        (const char*    )"music",

                                       

                                        /* 任务堆栈大小 */

                                        (uint16_t       )MUSIC_STK_SIZE,

                                       

                                        /* 传入给任务函数的参数 */

                                        (void*          )NULL,

                                       

                                        /* 任务优先级 */

                                        (UBaseType_t    )MUSIC_PRIO,

                                       

                                        /* 任务句柄 */

                                        (TaskHandle_t*  )&MUSICTask_Handler,

                                       

                                        /* 该任务哪个内核运行 */

                                        (BaseType_t     ) 0);

                                       

                taskEXIT_CRITICAL(&my_spinlock);

            }

            /* 打开文件 */

            res =f_open(g_audiodev.file, (TCHAR*)fname,FA_READ);

            if (res == 0)

            {

                /* 开始音频播放 */

                audio_start();

                vTaskDelay(100);

                audio_start();

                vTaskDelay(100);

                while (res == 0)

                {

                    while (1)

                    {

                        if (i2s_play_end== ESP_OK)

                        {

                            res =KEY0_PRES;

                            break;

                        }

                        key =xl9555_key_scan(0);

                        

                        /* 暂停 */

                        if (key ==KEY3_PRES)

                        {

                            if ((g_audiodev.status& 0x0F) == 0x03)

                            {

                                audio_stop();

                                vTaskDelay(100);

                            }

                            else if ((g_audiodev.status& 0x0F) == 0x00)

                            {

                                audio_start();

                                vTaskDelay(100);

                            }

                        }

                        

                        /* 下一曲/上一曲 */

                        if (key ==KEY2_PRES || key == KEY0_PRES)

                        {

                            i2s_play_next_prev =ESP_OK;

                            vTaskDelay(100);

                            res =KEY0_PRES;

                            break;

                        }

                        

                        /* 暂停不刷新时间 */

                        if ((g_audiodev.status& 0x0F) == 0x03)

                        {

                            /* 得到总时间和当前播放的时间 */

                            wav_get_curtime(g_audiodev.file, &wavctrl);

                            audio_msg_show(wavctrl.totsec,

                                        wavctrl.cursec,

                                        wavctrl.bitrate);

                        }

                        

                        t++;

                        if (t == 20)

                        {

                            t = 0 ;

                            LED_TOGGLE();

                        }

                        

                        if ((g_audiodev.status& 0x01) == 0)

                        {

                            vTaskDelay(10);

                        }

                        else

                        {

                            break;

                        }

                    }

                    /* 退出切换歌曲 */

                    if (key ==KEY2_PRES || key == KEY0_PRES)

                    {

                        res = key;

                        break;

                    }

                }

                audio_stop();

            }

            else

            {

                res = 0xFF;

            }

        }

        else

        {

            res = 0xFF;

        }

    }

    else

    {

        res = 0xFF;

    }

   

    /* 释放内存 */

    free(g_audiodev.tbuf);

   

    /* 释放内存 */

    free(g_audiodev.file);

   

    return res;

}

以上代码中,wav_decode_init函数,用来对wav音频文件进行解析,得到wav的详细信息(音频采样率,位数,数据流起始位置等);wav_play_song函数,是播放WAV最终执行的函数,该函数解析完WAV文件后,设置ES8388和I²S的参数(采样率,位数等),然后不断填充数据,实现WAV播放,该函数中还进行了按键检测,实现上下曲切换和暂停/播放等操作。

4 audioplay 驱动

这部分我们需要根据ES8388推荐的初始化顺序时行配置。我们需要借助SD卡和文件系统把我们需要播放的歌曲传给ES8388播放。我们在User目录下新建一个《APP》文件夹,同时在该目录下新建audioplay.c和audioplay.h并加入到工程。

首先判断音乐文件类型,符合条件的再把相应的文件数据发送给ES8388,我们在FATFS的扩展文件中已经实现了判断文件类型这个功能,在图片显示实验也演示了这部分代码的使用,我们把这个功能封装成了audio_get_tnum()函数,这部分参考我们光盘源码即可。接下来我们来分析一下audio play()和audio_play_song ()函数,实现播放歌曲的功能,代码如下:

/**

* @brief      播放音乐

* @param      无

* @retval     无

*/

voidaudio_play(void)

{

    uint8_t res;

   

    /* 目录 */

    FF_DIR wavdir;

   

    /* 文件信息 */

    FILINFO *wavfileinfo;

   

    /* 带路径的文件名 */

    uint8_t *pname;

   

    /* 音乐文件总数 */

    uint16_t totwavnum;

   

    /* 当前索引 */

    uint16_t curindex;

   

    /* 键值 */

    uint8_t key;

    uint32_t temp;

   

    /* 音乐offset索引表 */

    uint32_t *wavoffsettbl;

    /* 开启DAC关闭ADC */

    es8388_adda_cfg(1, 0);

   

    /* DAC选择通道1输出 */

    es8388_output_cfg(1, 1);

    /* 打开音乐文件夹 */

    while (f_opendir(&wavdir, "0:/MUSIC"))

    {

        text_show_string(30, 190, 240, 16, "MUSIC文件夹错误!", 16, 0, BLUE);

        vTaskDelay(200);

        

        /* 清除显示 */

        lcd_fill(30, 190, 240, 206, WHITE);

        vTaskDelay(200);

    }

    /* 得到总有效文件数 */

    totwavnum =audio_get_tnum((uint8_t *)"0:/MUSIC");

   

    /* 音乐文件总数为0 */

    while (totwavnum== NULL)

    {

        text_show_string(30, 190, 240, 16, "没有音乐文件!", 16, 0, BLUE);

        vTaskDelay(200);

        

        /* 清除显示 */

        lcd_fill(30, 190, 240, 146, WHITE);

        vTaskDelay(200);

    }

   

    /* 申请内存 */

    wavfileinfo = (FILINFO*)malloc(sizeof(FILINFO));

   

    /* 为带路径的文件名分配内存 */

    pname =malloc(255 * 2 + 1);

   

    /* 申请4*totwavnum个字节的内存,用于存放音乐文件offblock索引 */

    wavoffsettbl =malloc(4 * totwavnum);

   

    /* 内存分配出错 */

    while (!wavfileinfo|| !pname || !wavoffsettbl)

    {

        text_show_string(30, 190, 240, 16, "内存分配失败!", 16, 0, BLUE);

        vTaskDelay(200);

        

        /* 清除显示 */

        lcd_fill(30, 190, 240, 146, WHITE);

        vTaskDelay(200);

    }

   

    /* 记录索引,打开目录 */

    res =f_opendir(&wavdir, "0:/MUSIC");

   

    if (res == FR_OK)

    {

        /* 当前索引为0 */

        curindex = 0;

        

        /* 全部查询一遍 */

        while (1)

        {

            /* 记录当前index */

            temp =wavdir.dptr;

            /* 读取目录下的一个文件 */

            res =f_readdir(&wavdir, wavfileinfo);

            

            if ((res != FR_OK) || (wavfileinfo->fname[0] == 0))

            {

                break;  /* 错误了/到末尾了,退出 */

            }

            res =exfuns_file_type(wavfileinfo->fname);

            

            /* 取高四位,看看是不是音乐文件 */

            if ((res & 0xF0) == 0x40)

            {

                /* 记录索引 */

                wavoffsettbl[curindex] = temp;

                curindex++;

            }

        }

    }

   

    /* 从0开始显示 */

    curindex = 0;

   

    /* 打开目录 */

    res =f_opendir(&wavdir, (const TCHAR*)"0:/MUSIC");

   

    /* 打开成功 */

    while (res == FR_OK)

    {

        /* 改变当前目录索引 */

        dir_sdi(&wavdir,wavoffsettbl[curindex]);

        

        /* 读取目录下的一个文件 */

        res =f_readdir(&wavdir, wavfileinfo);

        

        if ((res != FR_OK) || (wavfileinfo->fname[0] == 0))

        {

            /* 错误了/到末尾了,退出 */

            break;

        }

        

        /* 复制路径(目录) */

        strcpy((char *)pname, "0:/MUSIC/");

        

        /* 将文件名接在后面 */

        strcat((char *)pname, (const char *)wavfileinfo->fname);

        

        /* 清除之前的显示 */

        lcd_fill(30, 190,lcd_self.width - 1, 190 + 16, WHITE);

        audio_index_show(curindex+ 1, totwavnum);

        

        /* 显示歌曲名字 */

        text_show_string(30, 190,lcd_self.width - 60, 16,

                        (char *)wavfileinfo->fname, 16, 0, BLUE);

        

        /* 播放这个音频文件 */

        key =audio_play_song(pname);

        

        /* 上一曲 */

        if (key ==KEY2_PRES)

        {

            if (curindex)

            {

                curindex--;

            }

            else

            {

                curindex =totwavnum - 1;

            }

        }

        

        /* 下一曲 */

        else if (key ==KEY0_PRES)

        {

            curindex++;

            if (curindex>= totwavnum)

            {

                /* 到末尾的时候,自动从头开始 */

                curindex = 0;

            }

        }

        else

        {

            break;  /* 产生了错误 */

        }

    }

    /* 释放内存 */

    free(wavfileinfo);

   

    /* 释放内存 */

    free(pname);

   

    /* 释放内存 */

    free(wavoffsettbl);

}

/**

* @brief      播放某个音频文件

* @param      fname : 文件名

* @retval     按键值

* @arg        KEY0_PRES , 下一曲.

* @arg        KEY2_PRES , 上一曲.

* @arg        其他 , 错误

*/

uint8_taudio_play_song(uint8_t *fname)

{

    uint8_t res;  

   

    res =exfuns_file_type((char *)fname);

    switch (res)

    {

        case T_WAV:

            res =wav_play_song(fname);

            break;

        case T_MP3:

            /* 自行实现 */

            break;

        default:            /* 其他文件,自动跳转到下一曲 */

            printf("can'tplay:%s\r\n", fname);

            res =KEY0_PRES;

            break;

    }

    return res;

}

这里,audio_play函数在main函数里面被调用,该函数首先设置ES8388相关配置,然后查找SD卡里面的MUSIC文件夹,并统计该文件夹里面总共有多少音频文件(统计包括:WAV/MP3/APE/FLAC等),然后,该函数调用audio_play_song函数,按顺序播放这些音频文件。

在audio_play_song函数里面,通过判断文件类型,调用不同的解码函数,本章,支持WAV文件,通过wav_play_song函数实现WAV解码。

41.3.4 CMakeLists.txt 文件

打开本实验BSP下的CMakeLists.txt文件,其内容如下所示:

set(src_dirs

            IIC

            LCD

            LED

            SDIO

            SPI

            XL9555

            ES8388

            I2S)

set(include_dirs

            IIC

            LCD

            LED

            SDIO

            SPI

            XL9555

            ES8388

            I2S)

set(requires

            driver

            fatfs)

idf_component_register(SRC_DIRS${src_dirs}

INCLUDE_DIRS ${include_dirs}REQUIRES ${requires})

component_compile_options(-ffast-math -O3 -Wno-error=format=-Wno-format)

上述的红色I2C、ES8388驱动需要由开发者自行添加,以确保音频播放驱动能够顺利集成到构建系统中。这一步骤是必不可少的,它确保了音频播放驱动的正确性和可用性,为后续的开发工作提供了坚实的基础。

打开本实验main文件下的CMakeLists.txt文件,其内容如下所示:

idf_component_register(

    SRC_DIRS

        "."

        "APP"

    INCLUDE_DIRS

        "."

        "APP")

上述的红色APP驱动需要由开发者自行添加,在此便不做赘述了。

41.3.5 实验应用代码

打开main/main.c文件,该文件定义了工程入口函数,名为app_main。该函数代码如下。

i2c_obj_ti2c0_master;

/**

* @brief      程序入口

* @param      无

* @retval     无

*/

voidapp_main(void)

{

    esp_err_t ret;

    uint8_t key = 0;

    /* 初始化NVS*/

    ret =nvs_flash_init();

if (ret ==ESP_ERR_NVS_NO_FREE_PAGES ||

ret == ESP_ERR_NVS_NEW_VERSION_FOUND)

    {

        ESP_ERROR_CHECK(nvs_flash_erase());

        ret =nvs_flash_init();

    }

    /* 初始化LED*/

    led_init();

   

    /* 初始化IIC0*/

    i2c0_master =iic_init(I2C_NUM_0);

   

    /* 初始化SPI*/

    spi2_init();

   

    /* 初始化IO扩展芯片 */  

    xl9555_init(i2c0_master);

   

    /* 初始化LCD*/

    lcd_init();

   

    /* ES8388初始化 */

    es8388_init(i2c0_master);

   

    /* 开启DAC关闭ADC */

    es8388_adda_cfg(1, 0);

    es8388_input_cfg(0);

   

    /* DAC选择通道输出 */

    es8388_output_cfg(1, 1);

   

    /* 设置耳机音量 */

    es8388_hpvol_set(20);

   

    /* 设置喇叭音量 */

    es8388_spkvol_set(20);

   

    /* 打开喇叭 */

    xl9555_pin_write(SPK_EN_IO,0);

   

    /* I2S初始化 */

    i2s_init();

   

    /* 检测不到SD卡 */

    while (sd_spi_init())

    {

        lcd_show_string(30, 110, 200, 16, 16, "SDCard Error!", RED);

        vTaskDelay(500);

        lcd_show_string(30, 130, 200, 16, 16, "PleaseCheck! ", RED);

        vTaskDelay(500);

    }

   

    /* 检查字库 */

    while (fonts_init())

    {

        /* 清屏 */

        lcd_clear(WHITE);

        lcd_show_string(30, 30, 200, 16, 16, "ESP32-S3", RED);

        

        /* 更新字库 */

        key =fonts_update_font(30, 50, 16, (uint8_t *)"0:", RED);

        /* 更新失败 */

        while (key)

        {

            lcd_show_string(30, 50, 200, 16, 16, "FontUpdate Failed!", RED);

            vTaskDelay(200);

            lcd_fill(20, 50, 200 + 20, 90 + 16, WHITE);

            vTaskDelay(200);

        }

        lcd_show_string(30, 50, 200, 16, 16, "FontUpdate Success!   ", RED);

        vTaskDelay(1500);

        

        /* 清屏 */

        lcd_clear(WHITE);

    }

    /* 为fatfs相关变量申请内存 */

    ret =exfuns_init();

   

    /* 实验信息显示延时 */

    vTaskDelay(500);

    text_show_string(30, 50, 200, 16, "正点原子ESP32开发板",16,0, RED);

    text_show_string(30, 70, 200, 16, "音乐播放器 实验", 16, 0, RED);

    text_show_string(30, 90, 200, 16, "正点原子@ALIENTEK", 16, 0, RED);

    text_show_string(30, 110, 200, 16, "KEY0:NEXT   KEY2:PREV", 16, 0, RED);

    text_show_string(30, 130, 200, 16, "KEY3:PAUSE/PLAY", 16, 0, RED);

    while (1)

    {

        /* 播放音乐 */

        audio_play();

    }

}

到这里本实验的代码基本就编写完成了,我们准备好音乐文件放到SD卡根目录下的《MUSIC》夹下测试本实验的代码。

41.4 下载验证

在代码编译成功之后,我们下载代码到开发板上,程序先执行字库检测,然后当检测到SD卡根目录的MUSIC文件夹有音频文件(WAV格式音频)的时候,就开始自动播放歌曲了,如图41.4.1所示:

image013.png

图41.4.1音乐播放中

从上图可以看出,总共1首歌曲,当前正在播放第1首歌曲,歌曲名、播放时间、总时长、码率等也都有显示。此时LED会随着音乐的播放而闪烁。

此时我们便可以听到开发板板载喇叭播放出来的音乐了,也可以在开发板的PHONE端子插入耳机来听歌。同时,我们可以通过按KEY0和KEY2来切换下一曲和上一曲,通过KEY_UP暂停和继续播放。