招了一个前端什么都不会,有点崩溃.

42 阅读2分钟

如果你最近和一线大厂的朋友聊过天,或者潜伏在几个高质量的技术群里,你会嗅到一股不同寻常的气息。

今年的“金九银十”,前端赛道的面试场上,正在发生一场静悄悄的“军备升级”。它不再是三年前那个会背“垂直居中”和“盒模型”就能轻松过关的友好赛场。一位来自头部大厂的面试官私下感慨:“我们现在招人,与其说是在招一个能干活的工程师,不如说是在筛选一个能徒手搭出火箭的‘基础软件科学家’。”

你会发现,那些拿到SP/SSP Offer的候选人,他们的知识图谱已经庞杂得令人咋舌。面试官的问题,早已超越了“会用吗?”的层面,而是直指“为什么这样设计?”和“如果是你,怎么再造一个?”的终极拷问。

  • 框架原理?  对不起,那只是开胃菜。现在需要你清晰地描述Vue 3的编译时优化与React 18的并发渲染在底层调度策略上的哲学分歧,并手绘出它们的运行时核心流程图。
  • 工程化?  早已不是“配过Webpack”那么简单。你需要阐述Vite在开发阶段如何利用ES Module改写请求,并对比它与Snowpack在底层实现上的异同。被要求手写一个简单的AST转换插件来实现代码注入,也已成为常态。
  • 性能优化?  “减少HTTP请求”和“压缩资源”已成常识。如今的深水区是,你需要从浏览器架构出发,分析合成层(Composite Layer)与光栅化线程(Raster Thread)的协作,并解释为什么某个CSS属性会触发重排或重绘,甚至要能对着Performance面板的瀑布流,精准定位出Long Task的罪魁祸首。

这已经不是“八股文”,这是一场针对前端工程师知识深度的“压力测试”。公司们似乎在用这种近乎苛刻的考察方式,宣告着一个无情的事实:市场不再需要大量的“切图仔”和“API调用师”,它正在疯狂地渴求那些能深入底层、具备系统级思考和架构能力的人才。

对于绝大多数普通求职者而言,这场游戏的规则已经改变。你明明知道工作中90%的场景都用不到这些,但你不背、不深挖、不把React/Vue/Webpack的源码啃出几道痕迹,你连通过简历筛选、站上这个“炼狱级”赛道的资格都没有。

金九银十的战鼓已经擂响,你,准备好面对这场越来越残酷的“天才筛选”了吗?

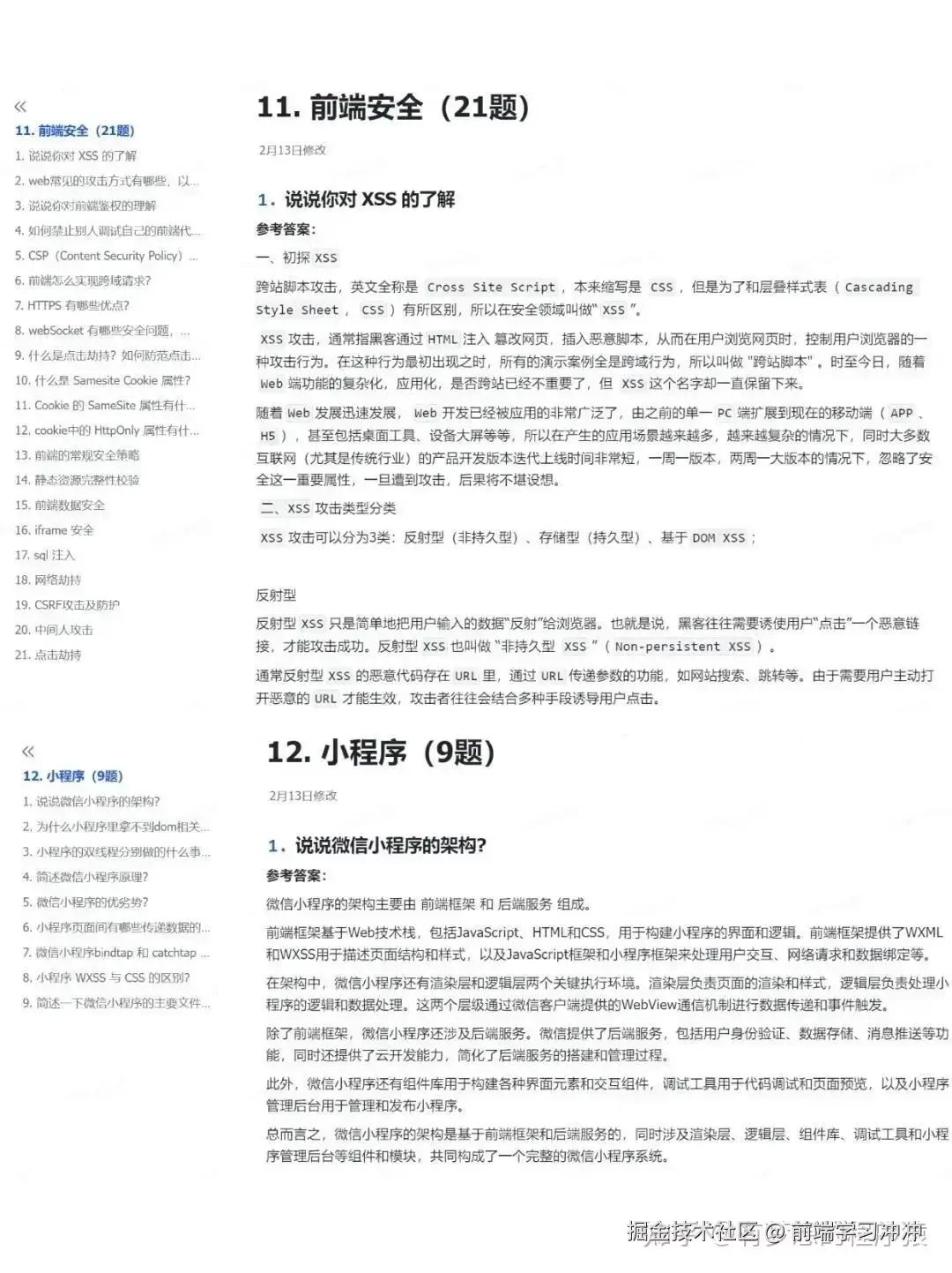
前端八股文

image.png