golang项目开发环境配置

601 阅读4分钟

1. Go安装以及正确配置PATH环境变量

  1. 安装GO
  2. 将GO添加到PATH环境变量中
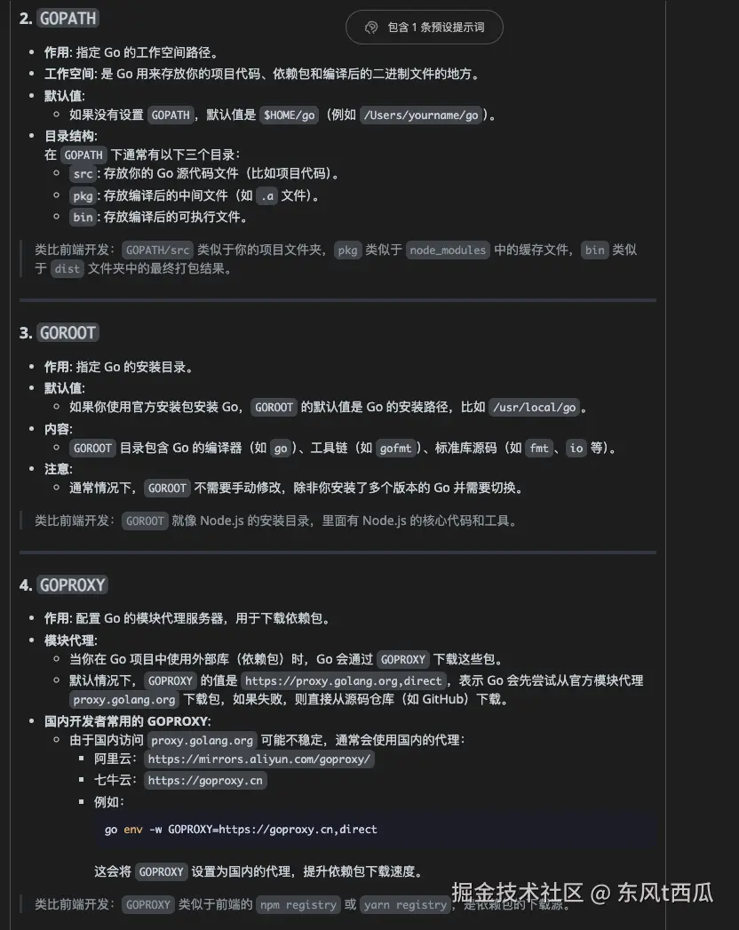
  3. 设置正确的GOPATCH和GOROOT;配置Go模块环境
  4. 安装GO语言服务器: 安装gopls,将Go bin 目录添加到PATH环境变量
  5. 执行go mod tidy && go mod verder; 如果有问题就修复依赖
  6. ***配置VSCode: 创建.vscode/setting.json配置文件,启用Go语言服务器,配置正确环境变量,创建扩展推荐文件extensions.json"

检查go是否安装

$ whitch go 
//go not found

检查环境变量

$ echo $path
// usr/local/opt/node@16/bin:/Applications/Visual Studio Code.app/Contents/Resources/app/bin:/Users/fxm/.nvm/versions/node/v16.18.1/bin:/usr/local/bin:/usr/bin:/bin:/usr/sbin:/sbin:/Library/Apple/usr/bin:/usr/local/mysql/bin

检查目录下文件和子目录的详细信息

$ ls -la /usr/local/go/bin/

"ls -la /usr/local/go/bin/" 是一个 Linux 或 macOS 系统上的命令,用于查看 /usr/local/go/bin/ 目录下的文件和子目录的详细信息。

命令分解 ls: 是 "list" 的缩写,用于列出目录中的文件和子目录。 -la: 是 ls 命令的选项,组合了两个功能: -l: 显示文件的详细信息(如权限、所有者、大小、修改时间等)。 -a: 显示所有文件,包括隐藏文件(以 . 开头的文件)。 /usr/local/go/bin/: 是目标目录的路径。这个目录通常是 Go 编程语言的二进制文件所在的位置,例如 go 可执行文件。


total 32536 
drwxr-xr-x 4 root wheel 128 Feb 28 2025 . 
drwxr-xr-x 18 root wheel 576 Feb 28 2025 .. 
-rwxr-xr-x 1 root wheel 13761440 Feb 28 2025 go 
-rwxr-xr-x 1 root wheel 2894816 Feb 28 2025 gofmt

image.png 可以看到在这个目录中有go和gofmt,表示已经安装在了/usr/local/go/bin/目录中,单纯没有添加到PATH环境变量中

$ echo'exportPATH=PATH:/usr/local/go/bin' >> ~/.zshrc

它将 Go 的二进制文件所在目录 /usr/local/go/bin 添加到你的系统 PATH 环境变量中,从而使你可以在终端中直接使用 Go 的命令(如 go、godoc 等)而无需输入完整路径。

  1. echo:用来打印字符串。用来打印字符串。′exportPATH=PATH:/usr/local/go/bin': 这是要添加到 ~/.zshrc 文件中的内容,它是一个环境变量配置命令: export PATH=PATH:/usr/local/go/bin:PATH是一个环境变量,存储了系统中可执行文件的搜索路径。PATH:/usr/local/go/bin:PATH是一个环境变量,存储了系统中可执行文件的搜索路径。
  2. PATH: 当前的 PATH 环境变量值。 :/usr/local/go/bin: 将 Go 的二进制文件目录 /usr/local/go/bin 添加到现有的 PATH 中。
  3. export: 用来更新环境变量,使其在当前终端会话中生效。
  4. " >> ~/.zshrc" ">>": 表示将内容追加到文件末尾。 ~/.zshrc: ~: 表示当前用户的主目录。 .zshrc: 是 Zsh 的配置文件(如果你使用的是 Zsh 作为默认终端)。 将 export PATH=$PATH:/usr/local/go/bin 写入这个文件后,配置会在每次启动 Zsh 时自动加载
$ source ~/.zshrc

如何使更改生效 修改 ~/.zshrc 文件后,新的配置不会立即生效。你需要重新加载配置文件: $ source ~/.zshrc 或者关闭当前终端并重新打开。

现在如果你使用的是非自动集成go语言服务器的开发工具 ,可能会遇到无自动补全,语法提示,交叉引用跳转等,这时需要自己手动按转配置

$ cd /Users/fxm/golang/snakeweb && go version
// ```
go version go1.25.0 darwin/arm64
$ go env GOPATH GOROOT GOPROXY

// /Users/fxm/go/Users/fxm/go/pkg/mod/golang.org/toolchain@v0.0.1-go1.25.0.darwin-arm64
direct

可以看到go的环境配置有问题 在 Go 语言中,环境变量(go env)用于配置 Go 工具链的行为。GOPATHGOROOT 和 GOPROXY 是 Go 中非常重要的环境变量,它们分别负责管理 Go 的工作区、安装路径以及依赖包的下载方式。

image.png

$ cd /Users/fxm/golang/snakeweb && which gopls

// ```
gopls not found

可以看到Go环境配置有温柔,而且缺少Go语言服务器,我们需要做如下四项事情: 1. 修改Go环境配置-GOPATH和GOROOT设置不正确 2. 安装Go语言服务器gopls 3. 创建VSCode Go配置文件 4. 验证Go模块和依赖是否正确

1. 修复Go环境配置

$ cd /Users/fxm/golang/snakeweb && go env -w GOPATH=/Users/fxm/go && go env -w GOROOT=/Users/fxm/go/pkg/mod/golang.org/toolchain@v0.0.1-go1.25.0.darwin-arm64

上面命令有问题 image.png

Go 1.25.0使用了新的工具链管理功能,GOROOT由Go工具链自动管理,无需手动设置; 只需要设置GOPATH即可

go env -w GOPATH=/Users/fxm/go

###。2. 安装go语言服务器

cd /Users/fxm/golang/snakeweb && go install golang.org/x/tools/gopls@latest

3. 现在创建VSCode的Go扩展配置文件

{
    "go.toolsManagement.checkForUpdates": "local",
    "go.useLanguageServer": true,
    "go.languageServerFlags": [
        "-rpc.trace",
        "serve",
        "-debug=localhost:6060"
    ],
    "go.gopath": "/Users/fxm/go",
    "go.goroot": "",
    "go.gocodeAutoBuild": false,
    "go.buildOnSave": "package",
    "go.lintOnSave": "package",
    "go.vetOnSave": "package",
    "go.formatTool": "goimports",
    "go.useCodeSnippetsOnFunctionSuggest": true,
    "go.inferGopath": false,
    "go.gocodePackageLookupMode": "go",
    "go.docsTool": "godoc",
    "go.testTimeout": "30s",
    "go.coverOnSave": false,
    "go.coverOnSingleTest": true,
    "go.coverOnSingleTestFile": true,
    "go.coverOnTestPackage": true,
    "go.testEnvVars": {},
    "go.testOnSave": false,
    "go.installDependenciesWhenBuilding": true,
    "go.toolsEnvVars": {
        "GOPATH": "/Users/fxm/go",
        "PATH": "/Users/fxm/go/bin:${env:PATH}"
    },
    "go.alternateTools": {
        "go": "go",
        "gofmt": "goimports",
        "golint": "golangci-lint"
    },
    "go.lintTool": "golangci-lint",
    "go.lintFlags": [],
    "go.vetFlags": [],
    "go.buildFlags": [],
    "go.testFlags": [],
    "go.coverFlags": [],
    "go.trace.server": "verbose",
    "go.trace.server.verbose": true
}


4. 现在验证Go模块和依赖:

$ cd /Users/fxm/golang/snakeweb && go mod tidy

image.png

$ cd /Users/fxm/golang/snakeweb && go get -u github.com/larksuite/project-oapi-sdk-golang@latest

$ cd /Users/fxm/golang/snakeweb && go get -u github.com/tencentcloud/tencentcloud-sdk-go/tencentcloud/trtc@latest

现在再次尝试整理模块

$ cd /Users/fxm/golang/snakeweb && go mod tidy

现在验证gopls是否正常工作

$ cd /Users/fxm/golang/snakeweb && which gopls
// gopls not found
$ cd /Users/fxm/golang/snakeweb && gopls version

看起来gopls没有正确安装到PATH中,让我检查并修复:

$ cd /Users/fxm/golang/snakeweb && ls -la /Users/fxm/go/bin/

image.png

$ cd /Users/fxm/golang/snakeweb && echo $PATH

image.png gopls已经安装了,但是不在PATH中。将Go的bin目录添加到PATH中:

$ cd /Users/fxm/golang/snakeweb && export PATH=$PATH:/Users/fxm/go/bin && echo 'export PATH=$PATH:/Users/fxm/go/bin' >> ~/.zshrc
$ cd /Users/fxm/golang/snakeweb && export PATH=$PATH:/Users/fxm/go/bin && gopls version
// golang.org/x/tools/gopls v0.20.0

很好!现在让我更新VSCode设置以包含正确的PATH:

image.png

$ cd /Users/fxm/golang/snakeweb && go mod vendor

总结

Go 开发环境配置指南

问题描述

在 VSCode 中无法跳转到 Go 代码的定义位置,缺少 Go 语言服务器支持。

解决方案

1. 修复 Go 环境配置

# Go 1.25.0使用新的工具链管理,GOROOT会自动管理
# 只需要设置GOPATH
go env -w GOPATH=/Users/fxm/go
# GOROOT由Go工具链自动管理,无需手动设置

2. 安装 Go 语言服务器

# 安装gopls
go install golang.org/x/tools/gopls@latest

# 将Go bin目录添加到PATH
export PATH=$PATH:/Users/fxm/go/bin
echo 'export PATH=$PATH:/Users/fxm/go/bin' >> ~/.zshrc

3. 修复依赖问题

# 更新有问题的依赖
go get -u github.com/larksuite/project-oapi-sdk-golang@latest
go get -u github.com/tencentcloud/tencentcloud-sdk-go/tencentcloud/trtc@latest

# 整理模块
go mod tidy

# 同步vendor目录
go mod vendor

4. VSCode 配置

已创建以下配置文件:

.vscode/settings.json
  • 启用 Go 语言服务器
  • 配置正确的 GOPATH 和 GOROOT
  • 设置 PATH 环境变量
  • 启用各种 Go 工具
.vscode/extensions.json
  • 推荐安装 Go 扩展

5. 验证配置

# 检查gopls是否正常工作
gopls version

# 测试跳转功能
gopls definition <file>:<line>:<column>

功能验证

  • ✅ Go 语言服务器(gopls)已安装并正常工作
  • ✅ 依赖问题已修复
  • ✅ VSCode 配置已优化
  • ✅ 代码跳转功能正常

使用说明

  1. 重启 VSCode
  2. 确保 Go 扩展已安装
  3. 打开 Go 文件,现在应该可以正常跳转到定义了
  4. 使用 Ctrl+Click 或 F12 跳转到定义
  5. 使用 Alt+F12 查看定义预览