LiveData子线程订阅异常的故事:国王的信使与宫廷规则

80 阅读3分钟

故事背景

在Android王国里,有一个叫做LiveData的聪明信使系统。国王(主线程)制定了一条严格的宫廷规则:

"所有重要的消息订阅必须在皇家主大道(主线程)上进行!"

故事开始

角色介绍

  • 国王(MainThread) :王国的统治者,负责所有重要决策
  • LiveData信使:负责传递消息的聪明信使
  • 观察者(Observer) :想要接收消息的臣民
  • 宫廷卫兵(ArchTaskExecutor) :负责检查是否遵守规则

违规场景

有一天,一个叫"小白"的臣民在一条小巷子(子线程)里对LiveData信使说:

// 在小巷子(子线程)里违规订阅
Thread {
    liveData.observe(owner) { value ->
        // 想要接收消息
    }
}.start()

LiveData信使的检查机制

LiveData信使内部有一个严格的检查机制:

// LiveData的observe方法核心代码
@MainThread
public void observe(@NonNull LifecycleOwner owner, @NonNull Observer<? super T> observer) {
    assertMainThread("observe"); // 关键检查!
    
    // 只有通过检查才会继续处理
    if (owner.getLifecycle().getCurrentState() == DESTROYED) {
        return;
    }
    
    LifecycleBoundObserver wrapper = new LifecycleBoundObserver(owner, observer);
    // ... 其他逻辑
}

// 严格的线程检查
private static void assertMainThread(String methodName) {
    if (!ArchTaskExecutor.getInstance().isMainThread()) {
        throw new IllegalStateException(
            "Cannot invoke " + methodName + " on a background thread");
    }
}

违规被抓的过程

违规被抓.png

为什么要有这个规则?

LiveData信使解释说:

class LiveDataMessenger {
    // 规则背后的原因
    fun explainRules() {
        println("""
        亲爱的臣民们,我制定这个规则是因为:
        
        1. 线程安全考虑:
           - 在主线程订阅可以避免并发修改观察者列表
           - 防止多个线程同时添加/移除观察者导致的数据不一致
        
        2. 生命周期集成:
           - 生命周期感知需要在主线程处理
           - 确保观察者与Activity/Fragment生命周期同步
        
        3. 数据一致性:
           - 保证观察者总是在正确的线程接收数据更新
           - 避免UI更新在错误线程导致的崩溃
        """)
    }
}

正确的做法

// 方法1:在皇家主大道(主线程)上订阅
class MyActivity : AppCompatActivity() {
    override fun onCreate(savedInstanceState: Bundle?) {
        super.onCreate(savedInstanceState)
        
        // 正确!在主线程订阅
        liveData.observe(this) { value ->
            updateUI(value) // 安全地更新UI
        }
    }
}

// 方法2:如果必须在子线程处理,使用observeForever(但要小心!)
Thread {
    // 但要注意:observeForever也需要在主线程调用!
    runOnUiThread {
        liveData.observeForever { value ->
            // 处理数据,但要注意手动移除!
        }
    }
}.start()

完整的异常抛出流程

让我们用更详细的代码来看整个过程:

// 完整的调用链
public class LiveData<T> {
    
    @MainThread
    public void observe(@NonNull LifecycleOwner owner, @NonNull Observer<? super T> observer) {
        // 第一步:线程检查
        assertMainThread("observe");
        
        // 第二步:生命周期状态检查
        if (owner.getLifecycle().getCurrentState() == DESTROYED) {
            return;
        }
        
        // 第三步:创建包装器
        LifecycleBoundObserver wrapper = new LifecycleBoundObserver(owner, observer);
        
        // 第四步:添加到观察者列表
        ObserverWrapper existing = mObservers.putIfAbsent(observer, wrapper);
        
        // ... 后续处理
    }
    
    private static void assertMainThread(String methodName) {
        // 委托给ArchTaskExecutor检查
        if (!ArchTaskExecutor.getInstance().isMainThread()) {
            throw new IllegalStateException(
                "Cannot invoke " + methodName + " on a background thread");
        }
    }
}

// 线程检查的实现
public class ArchTaskExecutor extends TaskExecutor {
    public boolean isMainThread() {
        return mDelegate.isMainThread();
    }
}

// 默认实现
public class DefaultTaskExecutor extends TaskExecutor {
    private final Handler mMainHandler = new Handler(Looper.getMainLooper());
    
    @Override
    public boolean isMainThread() {
        return Looper.getMainLooper().getThread() == Thread.currentThread();
    }
}

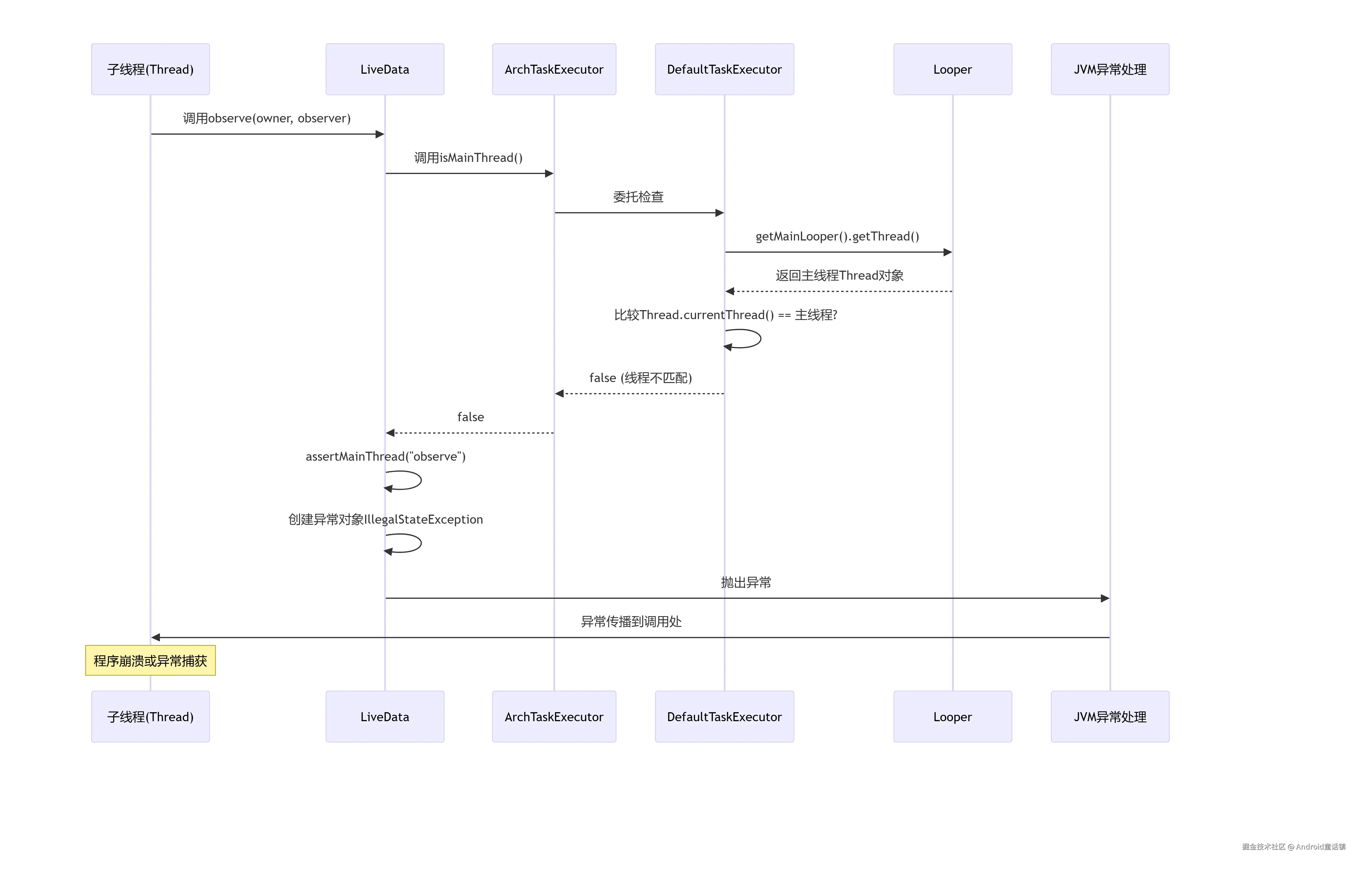
更详细的时序图

详细流程.png

总结

通过这个故事,我们明白了:

  1. LiveData的线程规则observe()方法必须在主线程调用
  2. 检查机制:通过ArchTaskExecutor.isMainThread()检查当前线程
  3. 异常原因:确保线程安全和生命周期正确管理
  4. 解决方案:总是在主线程进行订阅操作