告别“大海捞针”!牵牛易帮开启标签高效搜索新时代

81 阅读4分钟

据我观察,最近身边很多的同事,都遇到同样的一个问题。

同事小李最近跟我吐槽:“我们公司的知识库手册简直是个‘黑洞’!” 他最近接了个新项目,急着要熟悉产品操作。结果点开知识库一看,好几百篇文档堆得跟乱仓库似的,标题里偶尔能瞅见 “流程”“配置”“故障” 这些词,可真要找东西就懵了。

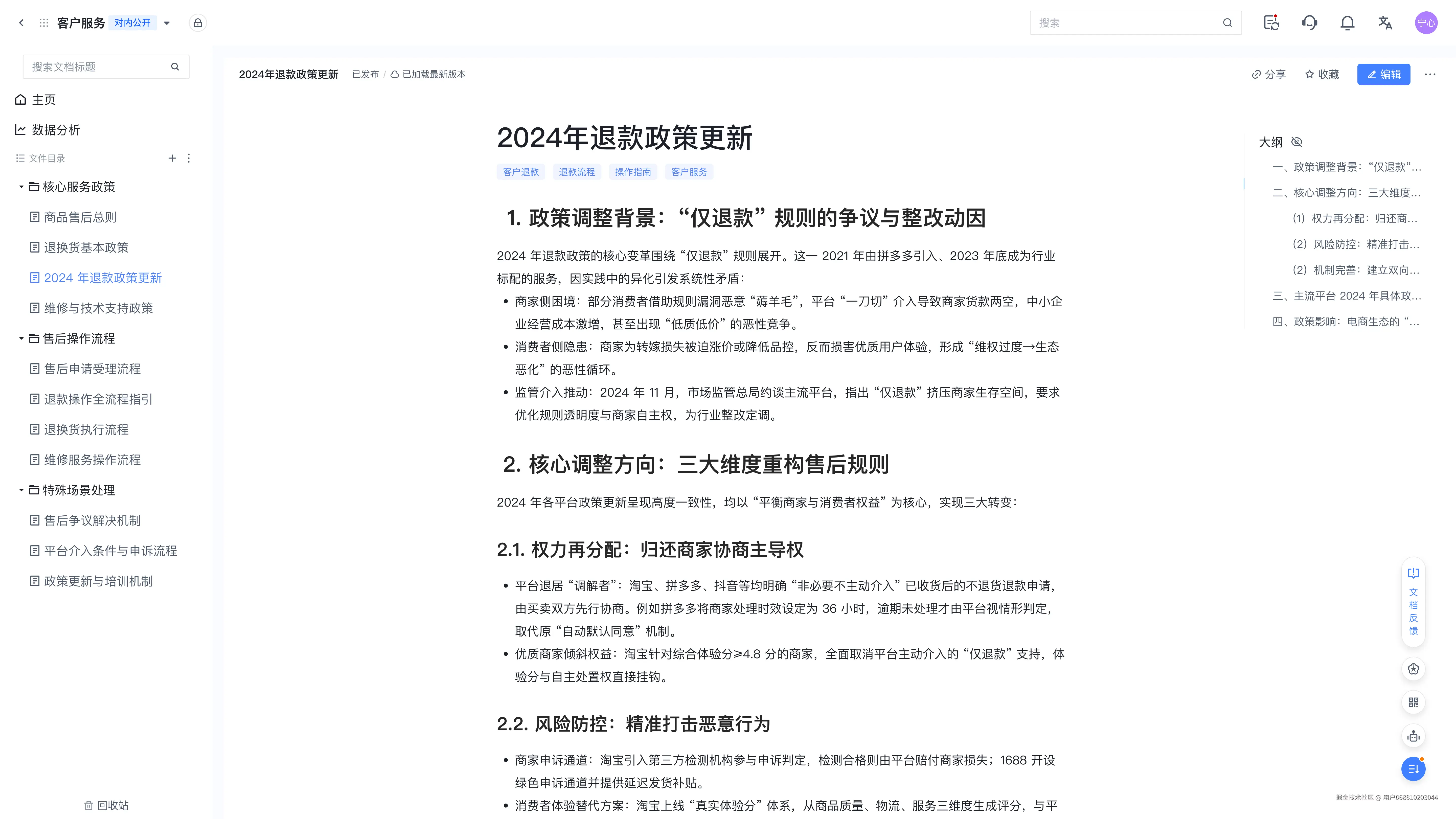
就说他想查 “怎么处理客户退款” 的具体步骤吧 —— 明明之前好像看过相关的,结果把 “客户服务” 分类底下的文章全翻遍了,还是没找着。最后没办法,只好发邮件问同事,才知道那篇文档居然归在 “财务流程” 的子目录里,标题还叫《2024 年退款政策更新》,这哪能找到呢!

这种“我知道它存在,但就是找不到”的无力感,我深有体会。

然而这些问题都能够通过在牵牛易帮中为文章添加标签解决:

例如那篇让小李抓狂的《2024年退款政策更新》,如果加上“客户退款”“退款流程”“操作指南”三个标签,用户输入任意一个关键词都能快速定位。

image.png

同时标签的优势不仅体现在手册文章中,更体现在问题搜索中,在搜索查找《项目流程优化》时发现,与他重名或者有此关键词的文章实在是太多了,一个个点开查看内容实在是麻烦,而通过增加“跨部门协同”“产能提升”“数字化工具赋能”等标签,即可使他在一众各式各样的项目优化文件中脱颖而出。

image.png

跟大家聊了标签功能有多好用,但不少人可能会问:“我也加了标签,怎么还是乱?” 其实标签不是随便加的,这几个使用注意事项和建议,帮你避开坑、用出效果!

一、先避坑:这 3 个 “标签问题” 别忽视!

1. 贴用户视角,不贴内部术语

别用“IT基础架构”“HR SOP”这类只有内部人懂的词。假设你是新员工,会用什么词搜索?

✅例如把“员工入离职流程”标成“新员工入职”“离职手续”,把“服务器扩容方案”标成“增加服务器”“扩容教程”。

2. 贴具体场景,不贴抽象概念

用户需要的是“怎么做”,不是“这是什么”。

✅例如一篇讲“客户投诉处理”的文档,除了“投诉流程”外,还可以加“退款纠纷”“商品破损”“情绪安抚”等场景标签。

3. 贴高频词,不贴冷门词

通过数据分析或用户反馈,找出最常被搜索的10个词,优先给相关文档打标签。

✅例如“报销”“请假”“打印”这类高频需求,哪怕文档标题没包含,也要主动补充。

二、再优化:这 2 个 “实用建议” 直接用

1、先定 “标签规则”,全公司统一标准

提前约定:标签用 “核心场景 + 内容类型” 的格式

✅例如:客服部文档标签统一为 “业务场景 + 操作类型”(如 “退款 - 客户指引”“售后 - 问题登记”),财务部统一为 “业务 + 流程”(如 “退款 - 财务审核”“报销 - 流程”),跨部门搜的时候一搜一个准。

2、定期 “清理旧标签”,每季度做一次 “标签体检”

每 3 个月检查一次标签:过时的、重复的、没人用的,直接删掉或合并。

✅例如:某公司每季度整理标签,把 “2024 退款政策” 合并到 “退款政策”,删掉 “旧版 APP 操作” 这类没人访问的标签,标签库一下子清爽了。

标签的本质:让知识库“主动找人”,而不是“等人来找”

标签不是完美的分类逻辑,而是站在用户的角度,用最直白的词搭建一座“信息桥梁”。


立即行动,开启标签高效搜索新时代

还在为团队没有统一的标签规则发愁?还在手动整理标签、反复搜索寻找资料?

试试**牵牛易帮** —— 让智能工具帮你搞定知识库标签管理,解锁 “轻松找信息” 的新体验!

无论是团队协作写文档,还是跨部门快速定位调取资料,它都能精准对接需求,省去手动操作的繁琐。

想让知识库管理省力气、见效果?别再纠结,赶紧用**牵牛易帮**,让标签管理从 “麻烦事” 变成 “顺手活”!