财务机器人可以应用在财务的哪些方面?

89 阅读2分钟

一、什么是财务机器人

财务软件,大家都很熟悉,财务机器人呢!财务机器人(数字员工)可以处理简单重复性的工作。不仅能提高效率,还能减少出错,做到7天24小时不间断的工作。人工智能时代,财务软件已经从需要人工操作到人工决策机器人操作再到未来的机器人具备思考能力能做基础决策和操作。可以说人工智能对财务工作的影响是巨大的,无异于电脑想对比算盘的突破。

目前是到哪个阶段了呢?目前是已经能实现初级的人机协同,例如金智维的财务机器人、艺赛旗的财务助理,都有很不错的表现。

image.png

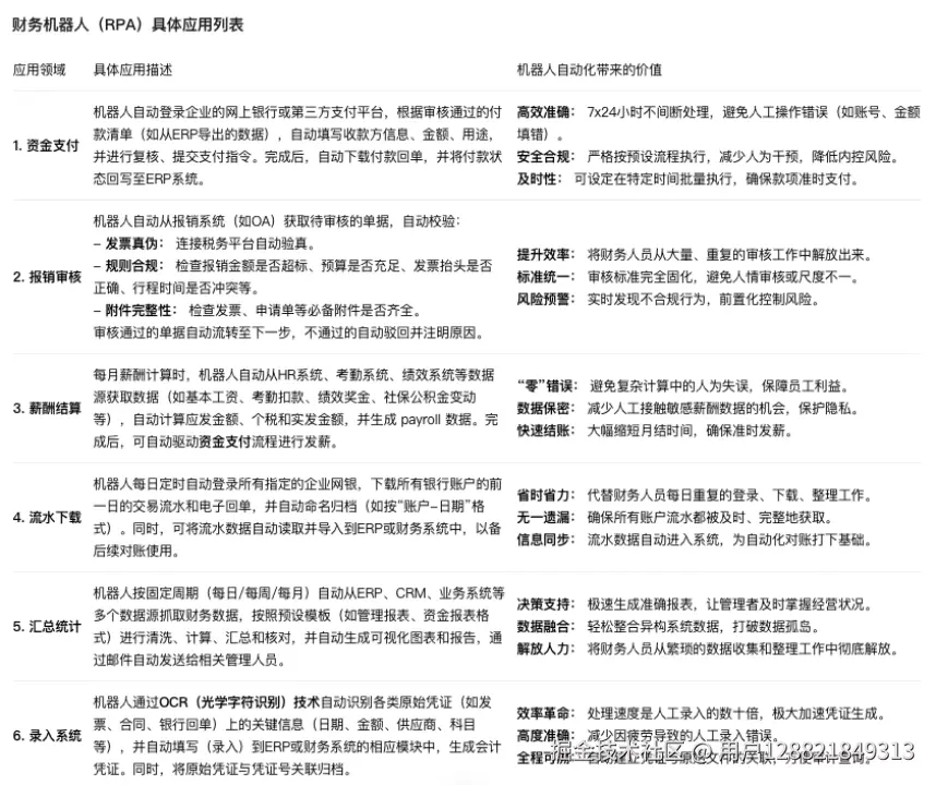
二、财务机器人的应用

如何使用机器人完成报销、流水下载、对账、审核、制表、汇报、录入等工作的全流程自动化?下面,通过金智维的财务机器人的应用分享,可以简单了解机器人各个财务方面的应用!

1、资金支付

2、报销审核

3、薪酬结算

4、流水下载

5、汇总统计

6、录入系统

image.png 从上述就可以了解到,财务的信息处理方式改变大大提高了效率,取代了较多从事核算工作的人工,让每天只做重复下载对账的工作人员,有了其它更有价值工作的可能!

 

三、财务机器人的实际案例

image.png

财务机器人---网银应用案例

财务(网银)机器人可以按预定的计划,自动登录多个网银 账户,对各个网银账户进行余额查询、数据归档、流水清 单和回单下载。还可以通过网银机器人管理所有银行账 户的资金动态,下载并管理所有网银流水和回单,并可 根据业务要求和公司资金管理的需求自动生成台账和报告。

某大型国际机场公司

目前财务机器人的应用场景: 1.自动导出拜特流水文件; 2.自动导出Oracle账单; 3.自动对账,生成余额调节表。

某大型集团公司:目前应用的场景: 1.每日自动登录网银下载银行昨日流水、余额、回单; 2.自动将流水文件按指定格式整理并导入金蝶系统; 3.自动将余额按指定格式通过接口传给金蝶系统; 4.OCR自动识别回单文件,自动匹配金蝶系统流水数据并将 数据导入金蝶系统。