数字闸口:悬索桥智能化施工的“工序验收与转序”核心设计

51 阅读4分钟

在悬索桥智能化施工系统中,‘工序验收与转序’绝非一个简单的‘通过’按钮,而是确保施工流程从传统的‘经验驱动’迈向‘数据驱动、标准闭环’的核心枢纽。

智能化系统的核心突破在于:为每一道工序动态生成其专属的、结构化的电子验收记录表,从而实现验收内容的‘量身定制’。

‘一键转序’的便捷性,背后是一套严谨、自动化的智能逻辑,确保了流程的刚性与可靠性。

在悬索桥智能化施工系统中, “工序验收与转序” 绝非一个简单的“通过”按钮。它是衔接各道关键工序的智能数字闸口,是确保施工流程从传统的“经验驱动”迈向 “数据驱动、标准闭环” 的核心枢纽。本文将深入剖析这一机制的精细化设计。

一、核心理念:从“千篇一律”到“量身定制”

传统管理中,验收常依赖于通用的纸质表格,容易产生遗漏、误判与责任模糊。智能化系统的核心突破在于:为每一道工序动态生成其专属的、结构化的电子验收记录表

这一能力源于系统的 “标准工序工艺库” 。在项目启动之初,每一道工序(如主缆紧缆、主梁吊装)的以下要素已被预定义:

必检项清单

验收标准(目标值、允许偏差范围)

检验方法(自动采集、人工录入、附件上传)

质量责任人

当触发验收流程时,系统即调用该模板,生成一张与当前工序强相关的动态电子验收记录表,从而实现验收内容的“量身定制”。

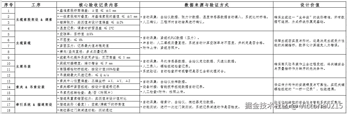
二、专业聚焦:各工序验收内容的差异化设计

不同工序的施工目标、质量要求和风险点截然不同,其验收内容也必须随之高度专业化。


工序验收记录表

三、智能闭环:“验收与转序”的严谨工作流

“一键转序”的便捷性,背后是一套严谨、自动化的智能逻辑,确保了流程的刚性与可靠性。

1.条件自检(系统静默完成)

用户点击“申请验收”后,系统后台自动进行三重核查:

数据完备性:所有必检项是否已有数据?

指标符合性:所有自动采集和计算的数据是否均在合格标准内?

报警清零:本工序是否所有报警均已处理并闭环?

任一条件不满足,系统将明确提示原因,并阻止进入下一步。

2.表单生成与多方签署

通过自检后,系统动态生成电子验收记录表,并以颜色直观展示:

绿色:自动判定合格的项。

黄色:需人工确认的项。

红色:不合格项(阻止转序)。

施工方、监理方等相关责任人在线逐项或批量确认,并使用电子签名,形成具有法律效力的电子档案。

3.数据归档与智能转序

签署完成的瞬间,“转序”按钮激活。点击后,系统将执行以下操作:

状态更新:本工序状态自动更新为 “已完成”

数据封存:所有验收数据、签署记录、过程曲线打包归档,生成不可篡改的数据包

进度更新调用进度管理服务,自动更新项目总体进度。

流程推进:下一工序在系统中被自动激活,其负责人将在其“待办任务”中收到通知,流程得以无缝衔接。

四、价值升华:从流程控制到管理革命

“工序验收与转序” 这一数字闸口的设计,为项目管理带来了根本性的变革:

质量刚性化:它构建了一个基于数据的、不容妥协的质量闸口,从根本上杜绝了“带病转序”的人为风险,确保了工程质量。

流程标准化:无论哪个项目、哪个施工班组,都遵循同一套最高标准流程,实现了施工管理的规范与统一。

溯源数字化:完整的电子档案使得未来数十年内,对任何一个构件的施工过程进行追溯成为可能,极大地提升了运维效率。

效率最优化:它将技术人员从繁琐的纸质文件、沟通协调中解放出来,专注于技术本身,同时实现了进度更新的自动化。

结语

在悬索桥智能化施工的宏图之中, “工序验收与转序” 虽是一个具体的功能点,却是承载 “数字驱动建造” 理念的关键支柱。它通过高度专业化的设计和严谨的流程逻辑,确保了桥梁的每一道筋骨都能在数字世界的精准映射中安然落位,是连接宏伟蓝图与精品工程的核心数字纽带。