前端使用snapdom报错问题

340 阅读1分钟

在使用 snapdom 这个库,生成截图的时候,控制台会报错: Uncaught (in promise) EncodingError: The source image cannot be decoded. 经过查询, 找到原因是 --

需求

我现在要完成的一个需求是路径需求, 就是点击菜单。生成路径,并将当前页面截图,生成一个缩略图, 可以点击回到之前浏览过的菜单。 当然这个路径的业务逻辑暂且不说,我使用vue 的时候,可以通过路由守卫来实现。

问题

当我点击我某一个页面的菜单的时候, 调用截图方法, 会报错

image.png 其他页面没有问题。

原因

这个报错的原因可能是多方面的, 首先我查看了官方的 issue

image.png issue 里面一共有三条是关于这个问题的

image.png 解决方案也基本上就是这两种方式, 修改一些配置, 但是经过我的尝试,发现不是这个原因。

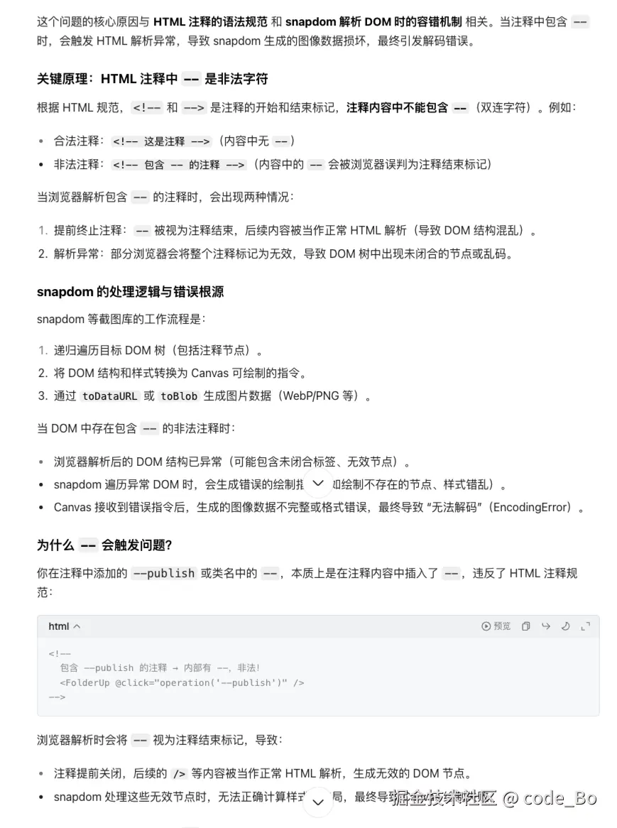
image.png 最终在我当前有错误的页面里面,找到这条注释。 是注释里面的这一行造成的这个错误。经过测试其他注释没有问题。 也不是 css 这个变量的原因。 块级注释里面只要有 -- 就会报错。 询问AI , 给出的答复是 :

image.png 个人认为大致原因就应该是这个, - 是没事的, --以上 比如 --- 也不行。 所以这个跟解析应该是存在关联。

解决方案

当前这个错误发生在解析阶段,所以没办法通过配置的方式,侵入源码更改也不显示。 只能在使用 snapdom 的时候, 避免块级注释出现 -- 来解决。

参考链接 github.com/zumerlab/sn…