6款AI论文写作工具横评:图灵论文AI写作助手是毕业季的最优选吗?

179 阅读7分钟

撰写论文,是许多人于学习及研究进程中必定会遭遇的挑战。面对堆积如山般的资料以及紧迫的截止日期,人们常常会感到压力巨大。不过,如今有了AI工具助力,论文写作变得轻松不少。接下来,为大家介绍6个在论文写作里不可或缺的AI工具。

1. 图灵论文AI写作助手:一站式论文深度解决方案平台

工具链接: 图灵论文AI写作助手

工具简介:作为一个常被论文截止日期追赶的人,我真心强烈推荐图灵论文AI写作助手这个平台。只需输入论文题目,短短30分钟,它就能生成一篇五万字的初稿,且初稿质量相当不错,并非那种杂乱无章无法看的。它写作速度快,支持的论文类型十分全面,无论是毕业论文、综述、问卷,还是代码类论文,统统都能搞定。要是导师提出了修改意见,它也能读懂、提炼,还能按照期望的长度进行修改。

对于需要做问卷的人而言,这简直是福音。它能够自动生成问卷和样本,还能对数据进行分析并撰写正文,图表等内容也会一并安排好。在文献引用方面,它能自动添加编号,让整篇文档规范得如同模板一般。更厉害的是,它还能自动添加图表、思维导图、代码、公式等内容,仿佛有一个全天在线的论文伙伴在全力协助。

功能特点:

  • 快速生成初稿:用户只要输入论文题目,图灵论文AI写作助手平台就能在30分钟内生成一篇5万字的论文初稿,大大提高了论文写作的效率。
  • 多种论文类型支持:图灵论文AI写作助手涵盖了毕业论文、学术论文、计算机论文、问卷调查论文、文献综述等多种类型的论文,满足不同用户的需求。
  • AI在线改稿:图灵论文AI写作助手可以智能解析导师的指导意见,提炼出关键的修改要点,并自动优化相关的文本内容。平台还设立了多个改写等级,方便用户调整改写后的文本长度。此外系统具备生成表格、思维导图、流程图、代码及时序图等多种内容形式的能力,以满足用户的不同需求。
  • 问卷分析:图灵论文AI写作助手是全网首家支持问卷调查类论文的创新平台,能够自动生成调查问卷和信度为优的样本数据,还能智能地对数据进行分析并完成正文的写作,同时提供数据分析图表和详细分析结果的表格。
  • 降AI、键查重不用怕:图灵论文AI写作助手集成了先进的降重算法与AIGC率控制技术,能够有效降低查重率和AI检测率,帮助用户规避学术合规风险。
  • 支持交叉引用:图灵论文AI写作助手支持论文参考文献的交叉引用功能,能够智能分析参考文献,并在论文正文中自动插入文献上标编号,确保引用格式规范、准确。这种功能不仅简化了用户的操作,还提高了论文的学术规范性和可读性。
  • 丰富数据支持:图灵论文AI写作助手配备了丰富的数据资源,如真实网络数据、图表、公式、代码等应有尽有。在修改论文时,用户可以按需勾选大纲小节,一键获取相关资料,轻松充实论文内容,提升论文的可信度和说服力。

图片介绍:图灵论文AI写作助手

2. SciSpace

工具链接: SciSpace

工具简介:SciSpace能助力您轻松访问和理解学术研究论文,提供摘要、PDF链接以及AI助手支持,减少您理解复杂术语的时间,为您提供易于阅读的答案。

功能特点:

  • 智能文献阅读:SciSpace支持AI辅助阅读,可自动提取关键信息、解释术语和公式,提高理解效率。
  • 强大的写作与排版工具:SciSpace提供模板驱动的论文写作功能,自动进行格式化,适配多种期刊的要求。
  • 多语言支持:SciSpace支持中英文等多种语言的文献处理,适合非英语母语的用户。
  • 文献管理与协作:SciSpace内置文献管理功能,支持团队协作编辑和评论,提升写作效率。

图片介绍:SciSpace

3. 智谱清言

工具链接: 智谱清言

工具简介:智谱清言可以系统化地构建论文框架、智能生成摘要及章节内容,显著提升学术写作的效率。它支持多轮深度交互的对话机制,能够通过语义理解与逻辑推理,为研究者提供跨学科视角的学术洞察,尤其在选题论证、理论框架搭建等关键环节展现出创新价值。不过需要特别注意的是,智谱清言这个平台是基于公开语料库训练的,生成的文本存在与既有文献语义相似的风险。

功能特点:

  • 快速生成部分论文内容,大幅提升写作效率。
  • 借助人工智能工具,智谱清言能显著加快写作进程,让您事半功倍。
  • 辅助润色语句,使论文内容更加流畅、易于理解。

图片介绍:智谱清言

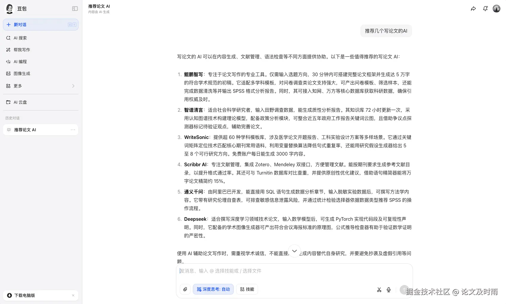
4. 豆包AI

工具链接: 豆包AI

工具简介:豆包AI能够高效地生成论文结构、摘要和章节内容,大幅提升写作效率。它的对话与推理能力有助于选题和理论构建。然而由于豆包AI未经过专业的降AI处理,AI率可能存在风险。

功能特点:

  • 中文理解能力强:豆包AI在中文语境下的理解和生成能力表现出色,适合中文用户进行日常交流、写作辅助和知识问答。
  • 多模态支持:豆包AI支持文本、图片、语音等多种输入方式,提供更丰富的交互体验。
  • 支持问答交互:用户可以针对豆包AI生成的论文内容进行提问,获得针对性的解答。

图片介绍:豆包AI

5. 元宝

工具链接: 元宝

工具简介:腾讯元宝能够快速生成论文结构、摘要及章节内容,大幅提升写作效率,并通过深度推理辅助选题和理论构建。但由于元宝是基于公开语料训练的,内容可能存在重复的风险。建议进行多轮润色:先优化表述逻辑,再比对学术语料进行降重,最后规范格式,以确保论文的原创性和学术严谨性。

功能特点:

  • 高效生成论文内容,全面提升写作效率。
  • 加快写作节奏,元宝提高产出质量。
  • 智能优化语句,使表达更加通顺、清晰易懂。

图片介绍:元宝

6. ArXiv

工具链接: ArXiv

工具简介:ArXiv是一个开放免费获取的文献库,涵盖了物理学、数学、计算机科学、统计学等多个领域,用户可以在线查看和下载。

功能特点:

  • 开放获取,免费阅读:用户无需订阅或付费,就可以免费阅读和下载ArXiv所有的论文,极大地促进了科学知识的传播。
  • 快速发布,时效性强:ArXiv的论文在提交后通常几天内就能上线,远远快于传统期刊的审稿周期,适合快速分享最新的研究成果。
  • 覆盖学科广泛:ArXiv涵盖了物理学、数学、计算机科学、量化金融、统计学等多个领域,是许多前沿研究的首选预印本平台。

图片介绍:ArXiv

以上这6个AI工具各有特色,在论文写作的不同环节都能发挥重要作用。希望大家能根据自己的需求选择合适的工具,让论文写作变得更加轻松高效。