BajoSeek 揭秘:AI 视觉技术如何“看懂”网页结构,远超你以为的 OCR?

121 阅读5分钟

**导读:**当你面对一份图文混排、多栏复杂的网页报告时,你的 AI 助手是只能“读字”,还是真的能“看懂”结构?BajoSeek 如何通过其独有的 AI 视觉技术,将混乱的网页瞬间转化为一份高度结构化的分析报告?

你还在用“盲人”AI 处理信息吗?

在信息爆炸的时代,我们每天都需要处理大量的网页、PDF 和在线文档。尤其是当我们试图从一个复杂的行业报告、上市公司财报网页中提取关键信息时,往往会遇到以下窘境:

  1. **复制粘贴变“灾难”:**试图从多栏排版的网页中复制文字,结果是文字流混乱不堪,表格数据和正文混在一起。

  2. 传统 OCR 的局限:使用截图工具进行 OCR(光学字符识别),虽然能识别出文字,但它完全丢失了页面的上下文和格式。你得到的是一堆无头无尾的文本,需要耗费大量时间重新整理。

  3. **信息利用率极低:**你的 AI 大模型只能接收这些混乱的文本作为输入,输出结果自然也大打折扣。

这种窘境的本质是:你的工具只“看字”,不“看结构”。 它们像一个“盲人”一样,只能摸索到零散的字符,却无法理解整个页面的逻辑和层次。

而BajoSeek,正是为了解决这一痛点而来。

OCR 技术的“盲区”

为了理解 BajoSeek 的高明之处,我们必须先清楚OCR 的本质和缺陷。

传统OCR 的核心缺陷:“只看字,不看结构”

OCR 的主要任务是:将图像上的像素,转化为可编辑的字符。

它只关注字符本身是否被正确识别,但对以下关键信息是“失明”的:

盲区

OCR 的认知

真实世界的语义

结构

一堆连续的文本块

这是主标题、这是正文、这是侧边栏

层级

所有的字都一样重要

表格里的数据是核心论据,而页脚是次要信息

语义

只是字符的集合

这是公司名称,这是净利润数据,它们之间有逻辑关系

因此,当 OCR 处理复杂的图文混排、多级表格时,输出的只能是一串无结构、无意义的文字流,需要人工进行大量的“二次翻译”和整理。

如何拥有“眼和脑”?

BajoSeek 的技术被称为 AI视觉识别技术,它比 OCR 高明的地方在于:它不仅配备了“眼睛”,更拥有理解结构的“大脑”。

BajoSeek 技术的两大支柱:结构与语义

BajoSeek 在处理网页或文档时,经历了两个关键的认知升级步骤:

1. 结构化理解(拥有“眼”)

BajoSeek 不仅仅扫描像素识别文字,它能够分析页面背后的DOM 树结构(网页代码)或布局元素(文档排版)。它能瞬间识别并划分出页面的功能区域:

  • 识别主内容区: 确定用户真正需要阅读的正文、核心报告部分。

  • 隔离噪音元素: 自动忽略导航栏、页脚、广告位等非语义噪音

  • 识别元素关系: 它清楚地知道“这个数据”是属于“这个表格”的,将数据块与标题块建立逻辑链接。

2. 语义化提取(拥有“脑”)

在结构理解的基础上,BajoSeek 结合大模型能力进行语义分析。它知道用户最终是需要一个“对大模型友好”的输入,以便进行后续的推理和总结。

  • **提炼核心论据:**它将识别出的关键数据和图表,转化为标准的 Markdown 表格JSON 数据结构

  • 输出格式优化:输出的不再是原始文本,而是高度结构化的整理结果。例如,它会直接给出“报告结论”、“核心数据”、“支持论据”等分块摘要。

这意味着: BajoSeek 的输出可以直接喂给其自身的大模型进行高质量推理。您省略了“人工整理”这一高耗时、高错误的步骤,直接进入“分析和决策”环节。

从混乱文本到结构化摘要

我们以一个典型的复杂的财报网页为例:

对比维度

传统 OCR / 简单文本提取

BajoSeek AI 视觉技术

输入

一张网页截图或原始 HTML 文本

整个网页的 URL/文档

对表格的处理

表格数据与文字混在一起,难以分辨

自动识别表格边界,并提取总结内容

信息利用率

低,需人工二次筛选和格式化

,直接用于AI分析或数据导入

最终效果

信息获取者: 还是你自己

**信息分析者:**BajoSeek 瞬间为你做好分析准备

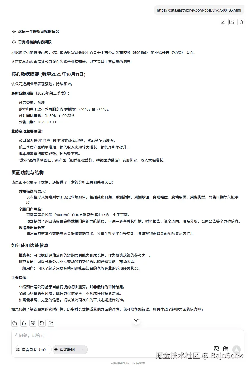
BajoSeek提取的内容

其他AI工具提取的内容

AI搜索的未来,必须是全知觉的

BajoSeek 所代表的 AI 视觉技术,是 AI 搜索领域一次重要的认知升级。

未来高效的 AI 助手,绝不能满足于只处理文本。它必须具备“全知觉”,能够处理所有形态的信息:文字、图片、视频、最重要的是——结构和语义

BajoSeek 通过这项硬核技术,成功地将“信息获取”“信息分析”这两个环节无缝连接,极大地加速了我们认知世界、提取知识的效率。

现在,停止使用那些低效的“盲人”工具吧。 拥抱 BajoSeek,体验真正的结构化信息洞察,让你的时间回归到最有价值的思考和决策上!