linux网络基础

98 阅读4分钟

1.网络前言

linux主线课程里面主要就是这个系统部分和网络部分,其实我更加感兴趣的事网络部分的内容,因为我这个学习也是需要学习这个计算机网络相关的内容的;

不得不说,我的直觉还是很不错的,蛋哥对于这个linux系统以及网络的理解还是非常深刻的,关键是他能使用我们听懂的语言讲述出来,这个比很多老师强太多了,你说计算机网络这个内容网上的教程真的不少,但是很多都不是我想要的这个方式;

我期望的这个方式是:

1)循序渐进,背景铺垫+原理介绍

2)使用具体的例子说明,而不是干巴巴的

今天以及后面就跟进我的步伐把,我把这个计算机网络相关的内容总结成为文章进行输出,我觉得这个比大部分的教材和网课都要好;

为了和这个linux系统部分区分开,我在社区专栏里面创建新的专栏:linux网络,文章还是会在多个平台发布,包括不限于知乎,CSDN,腾讯云开发者社区,以及稀土掘金,主要就是这几个了;

我之前写的这个linux系统的文章我觉得在腾讯云社区的效果是最好的,不少的同学积极活动进行订阅,给我了很强的正反馈,所以关于网络这个内容,肯定是会在腾讯云更新的,接下来直接进入这个网络的部分;

2.网络基础

首先是我们的网络的主线,包含互联网公司,运营商公司以及通信公司,这个背景我主要还是理解,在文章里面就简单的画图说明一下,主要还是听老师讲解,我自己就是听一耳朵;

运营商公司通过购买通信公司里面的设备进行这个基础设施的搭建,所以我们不能仅仅关注这个互联网公司,其实这个运行商公司以及这个通信公司都是非常的重要的;

image-20251011115947686

最开始我们学习这个网络相关的内容的时候,一定会学习一个经典的OSI七层模型,这个相当于就是协议,也就是约定俗成的标准

但是我们最经常使用的,以及我们具体深入了解的还是TCPIP协议

1)家里的局部区域里面的这个不同的设备之间的通信

2)不同的地方的这个设备之间的通信

3)上述说的两个情况没有本质的区别,就是这个通信的距离变远了,具体变长了,这个就会出现很多的传输的过程当中遇到的新的问题,因此这个TCPIP协议本质就是解决这个长距离的信号传输的问题,相当于是针对于长距离传输提供一个解决方案;

image-20251011131046368

比如这个长距离传输可以能出现的问题

1)如何对于这个数据进行处理---拆包和解包

2)数据包丢失了怎么办---丢失重传机制

3)定位目标主机的问题--ARP通信

4)如何解决这个当下要去哪里的问题之类的

3.协议分层

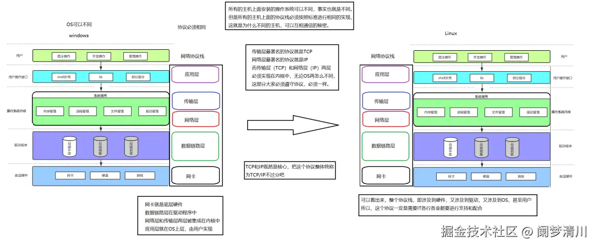
我们知道无论是上面介绍的七层,还是五层,网络都是分层的,这个和我们之前学习这个操作系统有什么关系么,答案肯定是关系的,实际上,给个结论:网络是操作系统的一部分;

因为我们的操作系统是分为不同层的,比如这个用户层,驱动程序层等等

image-20251011132330800

操作系统不同:但是依然可以进行通信,为什么,因为即使不同的操作系统在本身的设计上存在区别,但是他们需要遵循一样的这个网络协议,彼此直接爱你都是需要实现的;

这也是为什么,我们的windows可以连接这个linux发行版对应的云服务器,不同的操作系统设备发送的信息彼此对方都可以收到,就是因为他们使用的是一样的标准进行这个协议栈的设计,这就是不同主机可以通信的原因;

image-20251011132547773