VSCode源码解密:一行代码解决内存泄漏难题

527 阅读19分钟

VSCode源码解密:一行代码解决内存泄漏难题

摘要:事件监听忘记移除、定时器没有清理,这些都是前端内存泄漏的常见源头。VSCode通过Disposable模式优雅地解决了这个难题。本文剖析VSCode源码中的IDisposable接口、_register()方法等核心实现,教你用一行代码实现零内存泄漏。

一、引言

你是否遇到过这样的场景:添加了事件监听器却忘记移除,创建了定时器却没有清理,订阅了数据流但从未取消订阅?随着时间推移,你的应用变得越来越慢,内存占用不断攀升,最终崩溃。

内存泄漏是前端开发中最隐蔽、最难排查的问题之一。一个被遗忘的事件监听器、一个未清理的定时器、一个没有关闭的文件句柄,都可能成为内存泄漏的源头。当项目规模扩大,这些资源管理问题会呈指数级增长。

VSCode 作为一个运行在 Electron 上的大型应用,拥有数百万行代码、数千个服务和组件。它是如何保证在长时间运行后依然流畅,没有内存泄漏的?答案就是 Disposable 模式 —— 一个简单却强大的资源管理模式。通过一行 this._register(resource),VSCode 优雅地解决了资源生命周期管理的难题。

本文将深入剖析 VSCode 中的 Disposable 模式,看它如何通过统一的接口和精巧的设计,实现零内存泄漏的资源管理。

二、什么是 Disposable 模式

2.1 资源管理的挑战

在应用程序中,很多资源需要手动管理其生命周期:

// ❌ 常见的资源管理问题
class MyComponent {
    constructor() {
        // 添加事件监听
        window.addEventListener('resize', this.handleResize);
        
        // 创建定时器
        this.timer = setInterval(() => {
            this.updateData();
        }, 1000);
        
        // 订阅数据流
        this.subscription = dataStream.subscribe(data => {
            this.processData(data);
        });
    }
    
    // 如果忘记清理,就会造成内存泄漏!
}

当组件被销毁时,如果这些资源没有正确清理:

  • 事件监听器仍然存在,持有对已销毁组件的引用
  • 定时器继续运行,执行无意义的操作
  • 数据流订阅继续接收数据,浪费内存和CPU

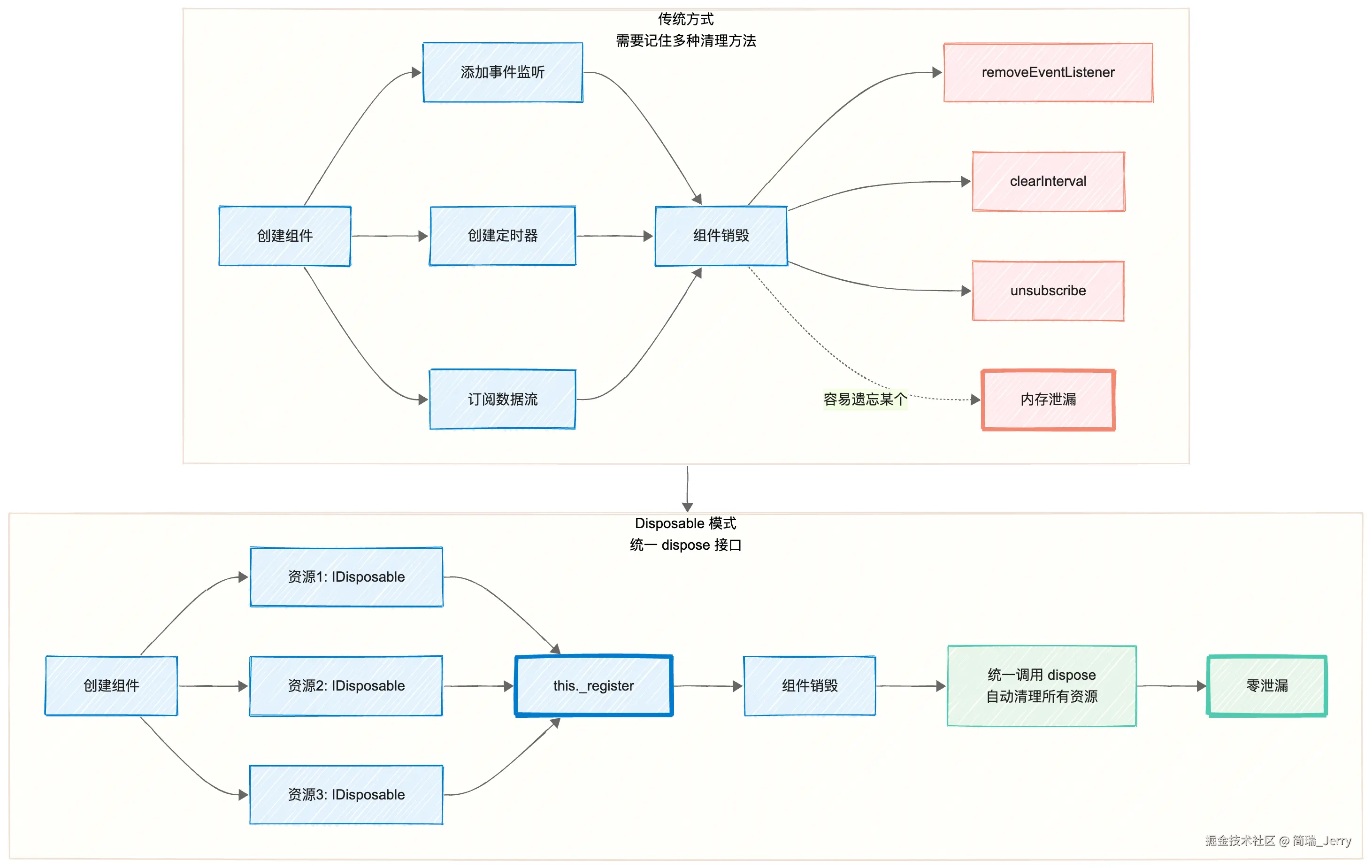
2.2 Disposable 模式的核心思想

Disposable 模式提供了一个统一的资源清理接口:

01_对比图.png

所有需要清理的资源都实现一个 dispose() 方法,在不再需要时调用它来释放资源。

这个模式的优势:

  • 统一接口:所有可清理资源都有相同的 dispose() 方法
  • 明确生命周期:资源创建和销毁的时机一目了然
  • 防止泄漏:系统化的管理避免遗忘清理
  • 易于测试:可以追踪资源是否正确释放

三、VSCode 的 Disposable 实现

在深入各个类的实现之前,先看一下 VSCode Disposable 体系的整体架构:

02_类图.png

这个体系的设计非常清晰:

  • IDisposable:定义统一接口
  • DisposableStore:资源容器,管理多个 disposable
  • Disposable:抽象基类,内置 store,提供 _register() 便捷方法
  • MutableDisposable:管理可变的单个资源
  • DisposableMap:管理带 key 索引的资源集合

3.1 IDisposable 接口

VSCode 定义了一个极简的接口:

// 来源:src/vs/base/common/lifecycle.ts
/**
 * 一个可被清理的对象,调用 `.dispose()` 时执行清理操作
 * 
 * Disposable 的典型使用场景:
 * - 事件监听器:dispose 时移除监听
 * - 资源监控:如文件系统监视器,dispose 时释放资源
 * - 提供者注册:dispose 时取消注册
 */
export interface IDisposable {
	dispose(): void;  // 唯一的方法:清理资源
}

核心设计:这个接口只有一个方法 dispose(),任何需要清理的资源都实现这个接口,就能被统一管理。

3.2 判断对象是否可 Dispose

VSCode 提供了类型守卫函数:

// 来源:src/vs/base/common/lifecycle.ts
/**
 * 检查一个对象是否可被 dispose
 */
export function isDisposable<E extends any>(thing: E): thing is E & IDisposable {
    return typeof thing === 'object'     // 必须是对象
        && thing !== null                 // 且不为 null
        && typeof (<IDisposable><any>thing).dispose === 'function'  // 有 dispose 方法
        && (<IDisposable><any>thing).dispose.length === 0;  // 且不接受参数
}

用途:这个函数在运行时检查对象是否实现了 dispose 方法,常用于防御性编程。

3.3 将普通函数转换为 Disposable

在实际开发中,我们经常遇到这样的场景:需要清理资源,但只有清理函数,没有现成的 Disposable 对象。比如:

// 添加事件监听器
window.addEventListener('resize', handleResize);

// 创建定时器
const timerId = setInterval(updateData, 1000);

// 这些都需要手动清理,但如何统一管理?

VSCode 提供了 toDisposable 工具,将任何清理函数包装成 Disposable 对象:

// 将清理函数转换为 Disposable
const eventDisposable = toDisposable(() => {
    window.removeEventListener('resize', handleResize);
});

const timerDisposable = toDisposable(() => {
    clearInterval(timerId);
});

为什么需要 toDisposable

你可能会问:既然还要手动写清理逻辑,为什么不直接调用 removeEventListenerclearInterval 呢?

答案是:统一管理。通过 toDisposable 包装后,这些资源可以被统一管理:

class MyComponent extends Disposable {
    constructor() {
        super();
        
        // 所有资源都可以统一注册
        this._register(toDisposable(() => {
            window.removeEventListener('resize', this.handleResize);
        }));
        
        this._register(toDisposable(() => {
            clearInterval(this.timerId);
        }));
        
        // 当组件销毁时,所有资源自动清理
    }
}

toDisposable 的实现原理

// 来源:src/vs/base/common/lifecycle.ts
export function toDisposable(fn: () => void): IDisposable {
    const self = trackDisposable({
        dispose: createSingleCallFunction(() => {
            markAsDisposed(self);
            fn();
        })
    });
    return self;
}

关键设计:

  1. 返回对象字面量:直接返回实现了 IDisposable 接口的对象
  2. 防重复调用createSingleCallFunction 确保清理函数只执行一次
  3. 调试支持trackDisposablemarkAsDisposed 用于开发时的内存泄漏检测

真实案例:VSCode 中的服务注册

// 来源:src/vs/workbench/test/browser/workbenchTestServices.ts
class FileSystemProviderService {
    private providers = new Map<string, IFileSystemProvider>();
    
    // 注册一个 provider,返回可取消注册的 Disposable
    registerProvider(scheme: string, provider: IFileSystemProvider): IDisposable {
        this.providers.set(scheme, provider);
        
        // 返回清理函数,调用者可以随时取消注册
        return toDisposable(() => this.providers.delete(scheme));
    }
}

// 使用方:可以将多个注册统一管理
class MyExtension extends Disposable {
    constructor() {
        super();
        
        // 所有这些注册都会在 MyExtension dispose 时自动清理
        this._register(fileSystemService.registerProvider('myscheme', provider1));
        this._register(fileSystemService.registerProvider('myscheme2', provider2));
        this._register(configService.onDidChange(() => this.handleConfigChange()));
    }
}
// 当 MyExtension 被销毁时,所有注册的资源会自动清理,无需手动跟踪

toDisposable 的核心价值

  1. 统一管理:将各种清理函数统一为 IDisposable 接口
  2. 自动清理:通过 _register() 实现对象销毁时的自动清理
  3. 避免手动跟踪:不需要保存 timerIdlistener 等中间变量
  4. 返回值模式:函数可以返回 IDisposable,让调用者控制清理时机

3.4 dispose 工具函数

用途:批量清理多个 disposable,支持错误处理

// 来源:src/vs/base/common/lifecycle.ts
/**
 * 清理传入的 disposable(支持单个或数组)
 */
export function dispose<T extends IDisposable>(disposable: T): T;
export function dispose<T extends IDisposable>(disposables: Array<T>): Array<T>;
export function dispose<T extends IDisposable>(arg: T | Iterable<T> | undefined): any {
    if (Iterable.is(arg)) {  // 如果是数组或可迭代对象
        const errors: any[] = [];  // 收集所有错误

        for (const d of arg) {
            if (d) {
                try {
                    d.dispose();  // 逐个清理
                } catch (e) {
                    errors.push(e);  // 收集错误,不中断后续清理
                }
            }
        }

        // 处理错误:单个错误直接抛出,多个错误聚合抛出
        if (errors.length === 1) {
            throw errors[0];
        } else if (errors.length > 1) {
            throw new AggregateError(errors, 'Encountered errors while disposing of store');
        }

        return Array.isArray(arg) ? [] : arg;
    } else if (arg) {  // 单个 disposable
        arg.dispose();
        return arg;
    }
}

设计亮点

  1. 类型重载:支持单个或批量清理
  2. 错误隔离:一个资源清理失败不影响其他资源
  3. 异常聚合:多个错误会合并为一个 AggregateError,便于统一处理

四、DisposableStore:资源管理容器

4.1 设计动机

当一个类需要管理多个 disposable 资源时,手动管理它们很容易出错:

// ❌ 手动管理多个 disposable 的问题
class MyService {
    private listener1: IDisposable;
    private listener2: IDisposable;
    private timer: IDisposable;
    
    constructor() {
        this.listener1 = event1.onDidChange(() => {});
        this.listener2 = event2.onDidChange(() => {});
        this.timer = toDisposable(() => clearInterval(intervalId));
    }
    
    dispose() {
        // 容易遗忘某个资源
        this.listener1.dispose();
        this.listener2.dispose();
        // 忘记清理 timer!
    }
}

4.2 DisposableStore 的实现

关注以下几个设计要点:

  1. 使用 Set 存储,自动去重
  2. 防御性检查:已 dispose 的 store 不能再添加
  3. 错误处理:一个资源清理失败不影响其他

先通过流程图理解 dispose 时的错误处理机制:

03_错误处理流程.png

现在看看具体实现:

// 来源:src/vs/base/common/lifecycle.ts
/**
 * 管理一组 disposable 资源的容器
 * 
 * 这是管理多个 disposable 的推荐方式,比 IDisposable[] 更安全
 * 它处理了边界情况:重复添加、向已销毁的容器添加等
 */
export class DisposableStore implements IDisposable {

    static DISABLE_DISPOSED_WARNING = false;
    
    private readonly _toDispose = new Set<IDisposable>();  // 用 Set 存储,自动去重
    private _isDisposed = false;  // 标记是否已清理

    constructor() {
        trackDisposable(this);  // 在开发模式下追踪,帮助发现泄漏
    }

    /**
     * 清理所有已注册的 disposable,并标记为已清理
     * 
     * 之后添加的任何 disposable 都会立即被清理
     */
    public dispose(): void {
        if (this._isDisposed) {  // 防止重复调用
            return;
        }

        markAsDisposed(this);  // 标记为已清理(用于调试)
        this._isDisposed = true;
        this.clear();  // 清理所有资源
    }

    // 检查是否已清理
    public get isDisposed(): boolean {
        return this._isDisposed;
    }

    /**
     * 清理所有资源,但不标记为已清理(之后还能继续添加)
     */
    public clear(): void {
        if (this._toDispose.size === 0) {
            return;  // 没有资源需要清理
        }

        try {
            dispose(this._toDispose);  // 批量清理
        } finally {
            this._toDispose.clear();  // 确保清空 Set
        }
    }

    /**
     * 添加一个 disposable 到容器中
     * @returns 返回添加的对象本身,方便链式调用
     */
    public add<T extends IDisposable>(o: T): T {
        if (!o || o === Disposable.None) {  // 空对象或 None,直接返回
            return o;
        }
        if ((o as unknown as DisposableStore) === this) {  // 防止自己添加自己
            throw new Error('Cannot register a disposable on itself!');
        }

        setParentOfDisposable(o, this);  // 设置父容器(用于调试)
        
        if (this._isDisposed) {  // ⚠️ 重要:如果容器已清理,添加会导致泄漏
            if (!DisposableStore.DISABLE_DISPOSED_WARNING) {
                console.warn(new Error('Trying to add a disposable to a DisposableStore that has already been disposed of. The added object will be leaked!').stack);
            }
        } else {
            this._toDispose.add(o);  // 添加到 Set(自动去重)
        }

        return o;
    }

    /**
     * 从容器中删除并立即 dispose
     */
    public delete<T extends IDisposable>(o: T): void {
        if (!o) {
            return;
        }
        if ((o as unknown as DisposableStore) === this) {
            throw new Error('Cannot dispose a disposable on itself!');
        }
        this._toDispose.delete(o);  // 从 Set 中移除
        o.dispose();  // 立即清理
    }

    /**
     * 从容器中删除,但不 dispose(用于转移所有权)
     */
    public deleteAndLeak<T extends IDisposable>(o: T): void {
        if (!o) {
            return;
        }
        if (this._toDispose.has(o)) {
            this._toDispose.delete(o);
            setParentOfDisposable(o, null);  // 解除父容器关系
        }
    }
}

4.3 DisposableStore 的关键特性

1. 使用 Set 避免重复

使用 Set 而不是数组,避免同一个 disposable 被多次添加。

2. 防御性编程

  • 检测是否将 Store 注册到自己身上
  • 如果 Store 已经 disposed 仍添加资源,会发出警告
  • 提供 deleteAndLeak 方法,允许移除但不销毁资源

3. 清晰的生命周期

  • clear():清空所有资源但不标记为已销毁(可继续使用)
  • dispose():清空资源并标记为已销毁(不可再使用)

使用示例

class MyService {
    private readonly _disposables = new DisposableStore();
    
    constructor() {
        // 添加各种资源
        this._disposables.add(event1.onDidChange(() => {}));
        this._disposables.add(event2.onDidChange(() => {}));
        this._disposables.add(toDisposable(() => {
            // 清理逻辑
        }));
    }
    
    dispose() {
        // 一次性清理所有资源
        this._disposables.dispose();
    }
}

五、Disposable 抽象类:最优雅的方案

5.1 问题:每个类都要创建 DisposableStore?

如果每个类都需要创建 DisposableStore 并在 dispose() 中清理,代码会变得重复:

// 每个类都需要这些样板代码
class ServiceA implements IDisposable {
    private readonly _disposables = new DisposableStore();
    
    dispose() {
        this._disposables.dispose();
    }
}

class ServiceB implements IDisposable {
    private readonly _disposables = new DisposableStore();
    
    dispose() {
        this._disposables.dispose();
    }
}

5.2 解决方案:Disposable 抽象基类

这是 VSCode 资源管理的核心类,关注:

  1. 内置 _store:不需要每个子类创建
  2. _register() 方法:一行代码注册资源
  3. dispose() 自动清理:不需要重写
// 来源:src/vs/base/common/lifecycle.ts
/**
 * Disposable 抽象基类
 * 
 * 子类可以通过 _register() 注册资源,这些资源会在对象销毁时自动清理
 */
export abstract class Disposable implements IDisposable {

    /**
     * 一个什么都不做的 Disposable(用于默认值、可选参数等)
     */
    static readonly None = Object.freeze<IDisposable>({ dispose() { } });

    protected readonly _store = new DisposableStore();  // 内置的资源容器

    constructor() {
        trackDisposable(this);  // 在开发模式下追踪
        setParentOfDisposable(this._store, this);  // 建立父子关系
    }

    public dispose(): void {
        markAsDisposed(this);  // 标记为已清理
        this._store.dispose();  // 清理所有注册的资源
    }

    /**
     * 将资源添加到管理容器,对象销毁时自动清理
     * @returns 返回添加的对象本身,支持链式调用
     */
    protected _register<T extends IDisposable>(o: T): T {
        if ((o as unknown as Disposable) === this) {  // 防止自己注册自己
            throw new Error('Cannot register a disposable on itself!');
        }
        return this._store.add(o);  // 委托给内置的 store
    }
}

5.3 _register 方法的魔力

_register() 方法是 VSCode 资源管理的核心:

  1. 返回原对象_register() 返回传入的对象,可以链式调用
  2. 自动清理:父对象 dispose 时,所有通过 _register() 注册的资源都会被清理
  3. 防止自注册:检测并阻止对象注册自己

下面通过时序图看看 _register() 的完整工作流程:

04_时序图.png

使用示例

class MyService extends Disposable {
    // 直接在声明时注册
    private readonly _onDidChange = this._register(new Emitter<void>());
    readonly onDidChange = this._onDidChange.event;
    
    constructor() {
        super();
        
        // 在构造函数中注册
        this._register(event.onDidFire(() => {
            this._onDidChange.fire();
        }));
        
        // 注册定时器
        const intervalId = setInterval(() => {
            this.update();
        }, 1000);
        this._register(toDisposable(() => clearInterval(intervalId)));
    }
    
    // 不需要写 dispose 方法!
    // 父类的 dispose() 会自动清理所有通过 _register 注册的资源
}

六、VSCode 中的真实案例

6.1 WorkspaceTrustManagementService

让我们看一个来自 VSCode 源码的真实例子:

// 来源:src/vs/workbench/services/workspaces/common/workspaceTrust.ts
export class WorkspaceTrustManagementService extends Disposable implements IWorkspaceTrustManagementService {
    
    private readonly _onDidChangeTrust = this._register(new Emitter<boolean>());
    readonly onDidChangeTrust = this._onDidChangeTrust.event;

    private readonly _onDidChangeTrustedFolders = this._register(new Emitter<void>());
    readonly onDidChangeTrustedFolders = this._onDidChangeTrustedFolders.event;

    constructor(
        @IConfigurationService private readonly configurationService: IConfigurationService,
        @IRemoteAuthorityResolverService private readonly remoteAuthorityResolverService: IRemoteAuthorityResolverService,
        @IStorageService private readonly storageService: IStorageService,
        @IUriIdentityService private readonly uriIdentityService: IUriIdentityService,
        @IWorkspaceContextService private readonly workspaceService: IWorkspaceContextService,
    ) {
        super();

        // 注册配置变更监听
        this._register(this.configurationService.onDidChangeConfiguration(e => {
            if (e.affectsConfiguration('security.workspace.trust')) {
                this._onDidChangeTrustedFolders.fire();
            }
        }));

        // 注册工作区变更监听
        this._register(this.workspaceService.onDidChangeWorkspaceFolders(() => {
            this.checkWorkspaceTrust();
        }));

        // 注册存储变更监听
        this._register(this.storageService.onDidChangeValue(StorageScope.APPLICATION, 
            TRUSTED_FOLDERS_STORAGE_KEY, this._register(new DisposableStore()))
            (() => {
                this._onDidChangeTrustedFolders.fire();
            }));
    }
    
    // 当服务被销毁时,所有通过 _register 注册的监听器都会自动移除
}

这个例子展示了 Disposable 模式的典型用法:

  1. 继承 Disposable 基类:获得自动资源管理能力
  2. 注册 Emitter:事件发射器需要清理
  3. 注册事件监听器:配置变更、工作区变更、存储变更等多种监听
  4. 无需手动清理:所有资源通过 _register() 统一管理,当服务被销毁时自动清理

下面通过图示理解这个服务的资源管理结构:

05_资源管理图.png

关键收益:开发者不需要在 dispose() 方法中写一堆清理代码,也不用担心忘记清理某个资源导致内存泄漏

七、高级用法:MutableDisposable

7.1 场景:可变的 Disposable

有时我们需要一个可以被替换的 disposable 资源:

class ThemeManager {
    private currentThemeWatcher: IDisposable | undefined;
    
    setTheme(themeName: string) {
        // 清理旧的主题监听器
        this.currentThemeWatcher?.dispose();
        
        // 创建新的主题监听器
        this.currentThemeWatcher = watchTheme(themeName, () => {
            this.updateTheme();
        });
    }
    
    dispose() {
        this.currentThemeWatcher?.dispose();
    }
}

7.2 MutableDisposable 的实现

核心是 setter,它在赋新值时会自动清理旧值

先通过状态图理解 MutableDisposable 的值替换机制:

06_状态图.png 现在看看具体实现:

// 来源:src/vs/base/common/lifecycle.ts
/**
 * 管理一个可变的 disposable 值
 * 
 * 当值改变时,自动清理旧值
 */
export class MutableDisposable<T extends IDisposable> implements IDisposable {
    private _value?: T;  // 当前持有的资源
    private _isDisposed = false;

    get value(): T | undefined {
        return this._isDisposed ? undefined : this._value;  // 已清理后返回 undefined
    }

    set value(value: T | undefined) {
        if (this._isDisposed || value === this._value) {  // 防御性检查
            return;
        }

        this._value?.dispose();  // ⭐️ 关键:自动清理旧值
        
        if (value) {
            setParentOfDisposable(value, this);  // 建立父子关系(用于调试)
        }
        this._value = value;  // 设置新值
    }

    /**
     * 清空值(会 dispose)
     */
    clear(): void {
        this.value = undefined;
    }

    dispose(): void {
        this._isDisposed = true;
        markAsDisposed(this);
        this._value?.dispose();  // 清理当前值
        this._value = undefined;
    }

    /**
     * 清空值但不 dispose(转移所有权)
     * @returns 返回旧值
     */
    clearAndLeak(): T | undefined {
        const oldValue = this._value;
        this._value = undefined;
        if (oldValue) {
            setParentOfDisposable(oldValue, null);  // 解除父子关系
        }
        return oldValue;  // 让调用者负责清理
    }
}

7.3 使用 MutableDisposable

class ThemeManager extends Disposable {
    private readonly _currentThemeWatcher = this._register(new MutableDisposable());
    
    setTheme(themeName: string) {
        // 自动 dispose 旧值,设置新值
        this._currentThemeWatcher.value = watchTheme(themeName, () => {
            this.updateTheme();
        });
    }
    
    // 不需要手动 dispose!
}

MutableDisposable 的优势:

  1. 自动清理旧值:赋新值时自动 dispose 旧值
  2. 类型安全:保持泛型类型
  3. 防御性:已 disposed 后赋值会被忽略

八、高级用法:DisposableMap

8.1 场景:管理一组带 key 的资源

有时我们需要管理一组通过 key 索引的资源:

class EditorService {
    private editors = new Map<string, Editor>();
    
    openEditor(id: string) {
        const editor = new Editor();
        this.editors.set(id, editor);
    }
    
    closeEditor(id: string) {
        const editor = this.editors.get(id);
        editor?.dispose();  // 容易忘记!
        this.editors.delete(id);
    }
    
    dispose() {
        // 需要遍历清理所有 editor
        for (const editor of this.editors.values()) {
            editor.dispose();
        }
        this.editors.clear();
    }
}

8.2 DisposableMap 的实现

VSCode 提供了 DisposableMap

// 来源:src/vs/base/common/lifecycle.ts
/**
 * 管理存储值生命周期的 Map
 */
export class DisposableMap<K, V extends IDisposable = IDisposable> implements IDisposable {

    private readonly _store = new Map<K, V>();
    private _isDisposed = false;

    dispose(): void {
        markAsDisposed(this);
        this._isDisposed = true;
        this.clearAndDisposeAll();
    }

    /**
     * 清理所有存储的值并清空 map,但不标记对象为已清理状态
     */
    clearAndDisposeAll(): void {
        if (!this._store.size) {
            return;
        }

        try {
            dispose(this._store.values());
        } finally {
            this._store.clear();
        }
    }

    has(key: K): boolean {
        return this._store.has(key);
    }

    get(key: K): V | undefined {
        return this._store.get(key);
    }

    set(key: K, value: V, skipDisposeOnOverwrite = false): void {
        if (this._isDisposed) {
            console.warn(new Error('Trying to add a disposable to a DisposableMap that has already been disposed of. The added object will be leaked!').stack);
        }

        if (!skipDisposeOnOverwrite) {
            // 自动 dispose 旧值
            this._store.get(key)?.dispose();
        }

        this._store.set(key, value);
        setParentOfDisposable(value, this);
    }

    /**
     * 删除指定 key 的值并 dispose 它
     */
    deleteAndDispose(key: K): void {
        this._store.get(key)?.dispose();
        this._store.delete(key);
    }

    /**
     * 删除指定 key 的值但不 dispose,返回该值
     * 调用者负责清理返回的值
     */
    deleteAndLeak(key: K): V | undefined {
        const value = this._store.get(key);
        if (value) {
            setParentOfDisposable(value, null);
        }
        this._store.delete(key);
        return value;
    }

    keys(): IterableIterator<K> {
        return this._store.keys();
    }

    values(): IterableIterator<V> {
        return this._store.values();
    }

    [Symbol.iterator](): IterableIterator<[K, V]> {
        return this._store[Symbol.iterator]();
    }
}

8.3 使用 DisposableMap

class EditorService extends Disposable {
    private readonly editors = this._register(new DisposableMap<string, Editor>());
    
    openEditor(id: string) {
        const editor = new Editor();
        // 如果 id 已存在,旧的 editor 会自动 dispose
        this.editors.set(id, editor);
    }
    
    closeEditor(id: string) {
        // 删除并自动 dispose
        this.editors.deleteAndDispose(id);
    }
    
    // dispose() 会自动清理所有 editor
}

九、内存泄漏追踪

9.1 VSCode 的调试神器

VSCode 内置了一套内存泄漏追踪机制,在开发阶段可以帮助发现潜在的资源泄漏:

// 来源:src/vs/base/common/lifecycle.ts
/**
 * 启用 disposable 泄漏日志记录
 *
 * 如果一个 disposable 未被清理,且未注册为其他 disposable 的子对象,
 * 则被视为泄漏
 */
const TRACK_DISPOSABLES = false;

9.2 追踪原理

TRACK_DISPOSABLES 开启时:

  1. 创建追踪:每个 Disposable 创建时记录调用栈
  2. 父子关系:追踪 Disposable 的父子关系
  3. 检测泄漏:未被 dispose 且没有父 Disposable 的对象被视为泄漏

下面通过图示理解追踪器的工作原理:

07_内存泄漏追踪.png

现在看看具体实现:

// 来源:src/vs/base/common/lifecycle.ts
export class DisposableTracker implements IDisposableTracker {
    private readonly livingDisposables = new Map<IDisposable, DisposableInfo>();

    trackDisposable(d: IDisposable): void {
        const data = this.getDisposableData(d);
        if (!data.source) {
            // 记录创建时的调用栈
            data.source = new Error().stack!;
        }
    }

    setParent(child: IDisposable, parent: IDisposable | null): void {
        const data = this.getDisposableData(child);
        data.parent = parent;
    }

    markAsDisposed(x: IDisposable): void {
        // 已 dispose 的对象从追踪中移除
        this.livingDisposables.delete(x);
    }

    getTrackedDisposables(): IDisposable[] {
        const rootParentCache = new Map<DisposableInfo, DisposableInfo>();

        // 找出所有未 dispose 且没有父对象的 Disposable
        const leaking = [...this.livingDisposables.entries()]
            .filter(([, v]) => v.source !== null && !this.getRootParent(v, rootParentCache).isSingleton)
            .flatMap(([k]) => k);

        return leaking;
    }
}

9.3 使用追踪器

在开发环境中开启追踪:

// 设置环境变量或修改代码
const TRACK_DISPOSABLES = true;

// 获取泄漏报告
const tracker = new DisposableTracker();
setDisposableTracker(tracker);

// 运行一段时间后
const leaks = tracker.computeLeakingDisposables();
if (leaks) {
    console.error('Found memory leaks:', leaks.details);
}

十、常见问题解答

Q1: 什么时候使用 Disposable 模式?

当你的类或对象需要管理以下资源时:

  • 事件监听器:DOM 事件、自定义事件
  • 定时器setTimeoutsetInterval
  • 订阅:Observable、EventEmitter 订阅
  • 文件句柄:打开的文件、网络连接
  • 子进程:创建的进程、Worker
  • 缓存:需要手动清理的缓存

Q2: Disposable vs Destructor(析构函数)?

JavaScript/TypeScript 没有像 C++/C# 那样的析构函数。Disposable 模式通过显式调用 dispose() 来模拟析构函数的行为。

优势

  • 确定性清理:知道何时释放资源
  • 不依赖 GC:不等待垃圾回收
  • 错误处理:可以在 dispose 中处理错误

劣势

  • 需要手动调用:容易忘记
  • 需要约定:团队需要统一使用

Q3: dispose() 应该是幂等的吗?

是的!dispose() 应该支持多次调用而不产生副作用:

class MyService extends Disposable {
    private _isDisposed = false;
    
    dispose() {
        if (this._isDisposed) {
            return;  // 已经 disposed,直接返回
        }
        this._isDisposed = true;
        
        super.dispose();
        // ... 其他清理逻辑
    }
}

Q4: 如何在 React 中使用 Disposable?

function useDisposable<T extends IDisposable>(factory: () => T): T {
    const disposableRef = useRef<T>();
    
    if (!disposableRef.current) {
        disposableRef.current = factory();
    }
    
    useEffect(() => {
        return () => {
            disposableRef.current?.dispose();
        };
    }, []);
    
    return disposableRef.current;
}

// 使用
function MyComponent() {
    const store = useDisposable(() => new DisposableStore());
    
    useEffect(() => {
        store.add(eventEmitter.onDidChange(() => {
            // 处理事件
        }));
    }, []);
    
    // 组件卸载时自动 dispose
}

Q5: Disposable 会影响性能吗?

影响非常小:

  • 创建开销:只是创建一个 Set 和少量属性
  • 注册开销:向 Set 添加元素,O(1) 操作
  • 清理开销:遍历 Set 并调用 dispose,O(n)
  • 内存开销:每个 Disposable 约增加 50-100 字节

相比内存泄漏带来的问题,这点开销微不足道。

十一、如何在自己的项目中应用

11.1 方案一:直接使用 VSCode 的实现

直接从 VSCode 源码复制 src/vs/base/common/lifecycle.ts 到你的项目。

11.2 方案二:最小化实现

如果只需要核心功能,这里是一个精简版本:

// disposable.ts - 最小化实现
export interface IDisposable {
    dispose(): void;
}

export class Disposable implements IDisposable {
    private _disposables = new Set<IDisposable>();
    
    dispose(): void {
        for (const d of this._disposables) {
            d.dispose();
        }
        this._disposables.clear();
    }
    
    protected _register<T extends IDisposable>(d: T): T {
        this._disposables.add(d);
        return d;
    }
}

export function toDisposable(fn: () => void): IDisposable {
    return { dispose: fn };
}

11.3 实际应用场景

场景 1:React Hooks 中使用

import { useEffect, useRef } from 'react';
import { Disposable, toDisposable } from './disposable';

function useAutoSave(content: string) {
    const disposables = useRef(new Disposable());
    
    useEffect(() => {
        const store = disposables.current;
        
        // 注册定时保存
        const timer = setInterval(() => saveToServer(content), 5000);
        store._register(toDisposable(() => clearInterval(timer)));
        
        // 注册 beforeunload 事件
        const handler = () => saveToServer(content);
        window.addEventListener('beforeunload', handler);
        store._register(toDisposable(() => {
            window.removeEventListener('beforeunload', handler);
        }));
        
        // 组件卸载时自动清理
        return () => store.dispose();
    }, [content]);
}

场景 2:Vue 3 组合式 API

import { onUnmounted } from 'vue';
import { Disposable, toDisposable } from './disposable';

export function useWebSocket(url: string) {
    const disposables = new Disposable();
    const ws = new WebSocket(url);
    
    // 注册事件监听
    const onMessage = (e: MessageEvent) => console.log(e.data);
    ws.addEventListener('message', onMessage);
    disposables._register(toDisposable(() => {
        ws.removeEventListener('message', onMessage);
    }));
    
    // 注册连接清理
    disposables._register(toDisposable(() => ws.close()));
    
    // 组件卸载时自动清理
    onUnmounted(() => disposables.dispose());
    
    return ws;
}

场景 3:Service 类(Node.js/Electron)

class CacheService extends Disposable {
    private cache = new Map<string, any>();
    
    constructor(private redisClient: RedisClient) {
        super();
        
        // 注册 Redis 连接清理
        this._register(toDisposable(() => {
            this.redisClient.quit();
        }));
        
        // 注册定期清理过期缓存
        const cleanupTimer = setInterval(() => this.cleanupExpired(), 60000);
        this._register(toDisposable(() => clearInterval(cleanupTimer)));
    }
    
    // 自动清理:调用 dispose() 时会清理 Redis 连接和定时器
}

十二、总结

Disposable 模式是 VSCode 源码中资源管理的基石,它通过简单而统一的接口,优雅地解决了大型应用中的内存泄漏问题。

核心价值:

  1. 统一接口:所有需要清理的资源都实现 dispose() 方法
  2. 自动管理:通过 _register() 方法自动追踪和清理资源
  3. 防止泄漏:系统化的管理确保资源不会被遗忘
  4. 易于测试:可以明确验证资源是否正确释放
  5. 零运行时开销:清理逻辑只在需要时执行

设计理念:

Disposable 模式体现了"约定优于配置"的设计哲学。通过建立清晰的资源管理约定,让开发者可以专注于业务逻辑,而不用担心资源泄漏。这种模式在 VSCode 的数百万行代码中保持了一致性,证明了其在大型项目中的可行性和价值。

适用场景:

  • 需要长时间运行的桌面应用
  • 管理大量事件监听器和订阅的系统
  • 需要严格控制内存使用的应用
  • 追求高质量代码的团队项目

通过 Disposable 模式,VSCode 实现了在复杂应用中的零内存泄漏。这不仅是技术实现的胜利,更是工程实践的典范。

十三、参考资源

VSCode 源码

设计模式

相关文章

十四、写在最后

在研究 VSCode 源码的过程中,Disposable 模式给我留下了深刻印象。它的设计如此简单,却如此有效。一个 dispose() 方法,一个 _register() 辅助函数,就构建起了整个应用的资源管理体系。

这让我想起软件工程中的一句名言:"简单是终极的复杂"。好的设计不是添加更多特性,而是用最简单的方式解决最复杂的问题。

读完这篇文章,我很好奇你的想法:

  • 你的项目中遇到过内存泄漏问题吗? 是如何定位和解决的?
  • 你会在项目中引入 Disposable 模式吗? 有什么顾虑或疑问?
  • 除了文章中提到的场景,你还能想到 Disposable 的哪些应用?
  • 你觉得 Disposable 模式有哪些不足? 有更好的替代方案吗?

这是「VSCode 源码寻宝」专栏的文章。接下来,我会继续探索 VSCode 中的其他精巧设计。如果你对某个话题特别感兴趣(如事件系统、命令模式、虚拟滚动等),欢迎在评论区告诉我。


💡 如果这篇文章对你有帮助

  • 👍 点赞:让更多人看到这篇优质内容
  • ⭐ 收藏:方便随时查阅和复习
  • 👀 关注我的掘金主页,第一时间获取最新文章
  • 📝 评论:分享你的想法和疑问,我们一起讨论

期待与你交流!