Java IO 流 + MinIO:游戏玩家自定义头像上传(格式校验、压缩处理、存储管理)

981 阅读15分钟

Java IO 流 + MinIO:游戏玩家自定义头像上传(格式校验、压缩处理、存储管理)

作为一名摸爬滚打八年的 Java 后端开发者,我对 “玩家头像上传” 这个功能的感情很复杂 —— 它看似是个 “小模块”,却藏着不少能让玩家骂街、运维头疼的坑。早期做页游时,用本地存储存头像,结果服务器硬盘三个月就爆满;后来做手游,没做图片压缩,玩家传 10MB 的高清图,加载头像时直接卡崩客户端;再到后来,没校验文件格式,有人传伪装成 jpg 的病毒文件,差点把服务器搞瘫痪。

直到用了 Java IO 流 + MinIO 的组合,才彻底解决了这些问题。今天就结合最新项目实战,聊聊如何用这两个技术,搭建一套 “安全、高效、易维护” 的游戏玩家头像上传系统,覆盖格式校验、图片压缩、存储管理三大核心场景。内容会穿插这些年踩过的坑和总结的最佳实践,拒绝空谈理论。

一、为什么是 Java IO 流 + MinIO?从游戏业务痛点倒推

做技术选型前,得先想清楚游戏头像上传的核心诉求 —— 八年经验告诉我,玩家对头像的需求就三个:传得快、加载快、不崩服,而运维和开发更关心:安全、省空间、好管理。对应到技术上,就是 “合法性校验”“高效 IO 处理”“可靠存储”。

先对比下常见的头像存储方案,看看为什么最终选了 Java IO + MinIO:

方案优势短板游戏场景适配度
本地磁盘存储实现简单、IO 延迟低扩容难、易单点故障、不安全(直接暴露路径)★★☆☆☆(仅适合测试 / 小体量游戏)
云存储(OSS/S3)高可用、免运维成本高(按流量 / 存储收费)、定制化弱(游戏头像隐私性强,不想放公网)★★★☆☆(适合不差钱的大厂,中小团队慎选)
FTP 服务器跨服务器共享性能差(不支持高并发)、安全隐患(明文传输)★☆☆☆☆(早已被淘汰)
Java IO + MinIO1. 兼容 S3 API,开发成本低;2. 可自建部署,数据隐私可控;3. 支持分片上传 / 预签名 URL,安全高效;4. 轻量易扩容需自己维护 MinIO 集群(中小团队可单节点起步)★★★★★(游戏场景最优解,平衡成本、安全、性能)

可能有人会问:“Java IO 流不是基础 API 吗?为什么特意提?”—— 正因为它基础,才容易被忽略:比如用字节流读大文件导致内存溢出,用缓冲流时没关流导致资源泄漏,这些 “低级错误” 在游戏高并发场景下,分分钟能引发生产事故。而 MinIO 作为对象存储,正好能补上 “可靠存储” 的短板,两者结合就是 “基础 IO 处理 + 高级存储管理” 的黄金组合。

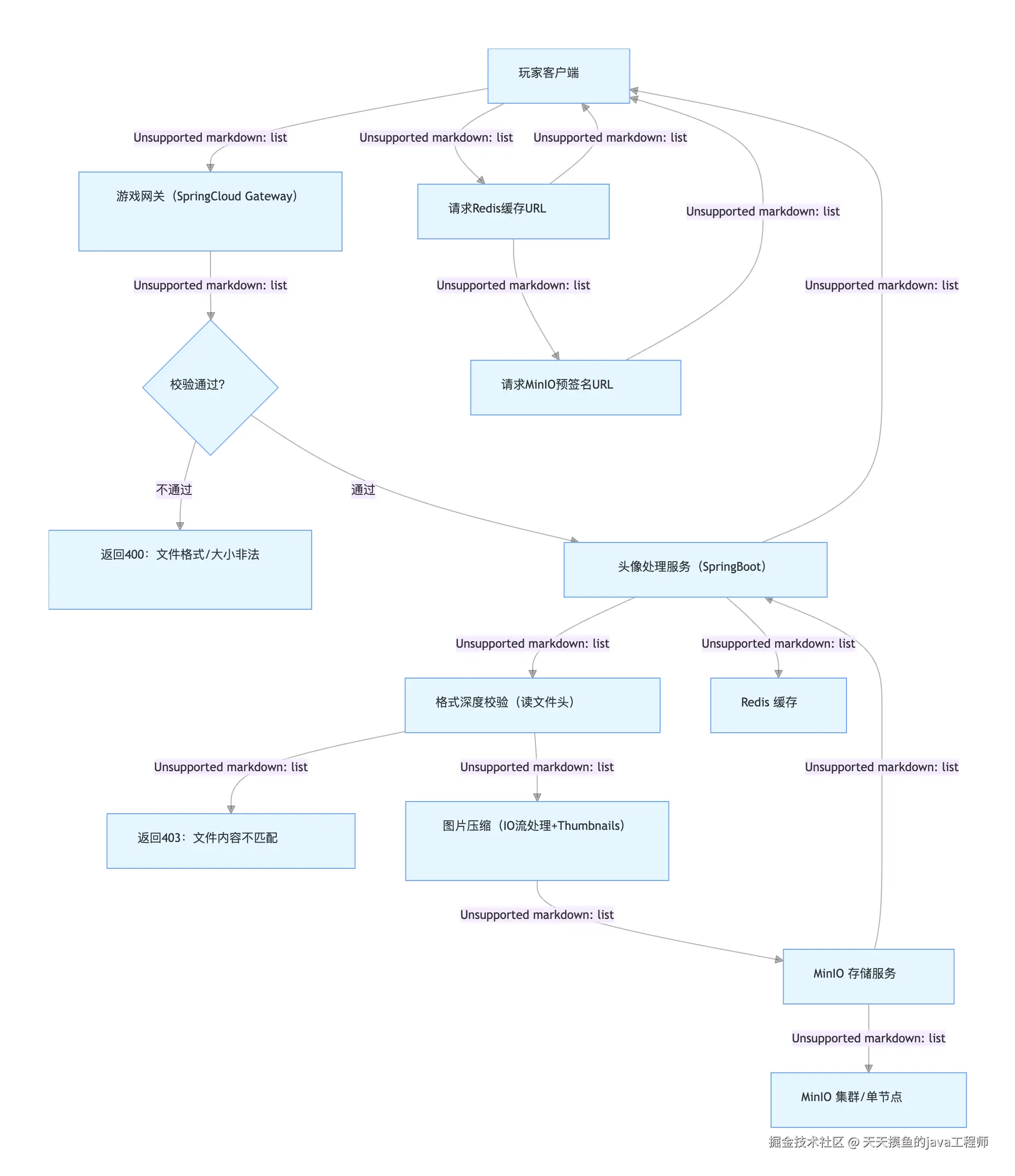
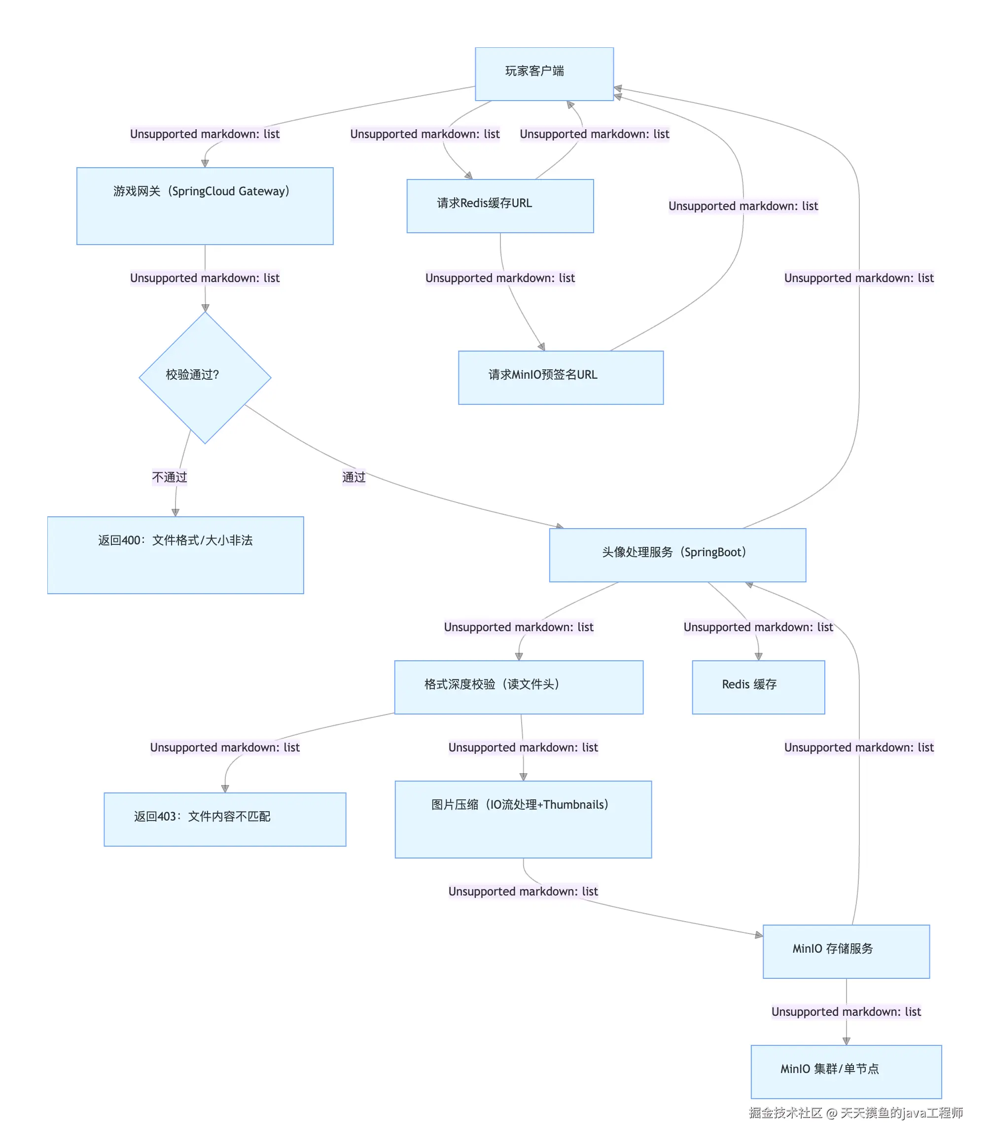
二、整体架构设计:从 “玩家上传” 到 “头像加载” 的全链路

先放一张简化的架构图,让大家直观理解 Java IO 和 MinIO 在其中的角色:

image.png

整个链路的核心逻辑是 “IO 处理做安全校验与压缩,MinIO 做可靠存储,Redis 做性能缓存”:

  1. 安全层:网关做基础校验,IO 流读文件头做深度校验,杜绝恶意文件;
  2. 性能层:IO 流结合 Thumbnails 做图片压缩,Redis 缓存访问 URL,减少 MinIO 压力;
  3. 存储层:MinIO 分桶存储,支持高并发读写,数据隐私可控。

这种设计的好处很明显:玩家传头像快(压缩后体积小)、加载快(Redis 缓存),运维不用天天盯硬盘(MinIO 支持扩容),开发不用怕安全漏洞(多层校验)。

三、核心功能实现:代码 + 经验,拒绝 “纸上谈兵”

接下来分模块讲实现,每个部分都会贴关键代码,并穿插八年实战中总结的技巧 —— 这些代码都是经过生产环境验证的,直接复用也没问题。

3.1 第一步:基础准备:MinIO 客户端配置

在处理 IO 流之前,先搞定 MinIO 的客户端配置 —— 这是后续存储的基础。

3.1.1 引入依赖
<!-- MinIO Java SDK -->
<dependency>
    <groupId>io.minio</groupId>
    <artifactId>minio</artifactId>
    <version>8.5.2</version> <!-- 稳定版本,避免用太新的版本踩坑 -->
</dependency>
<!-- 图片压缩工具(Google的Thumbnails,轻量高效) -->
<dependency>
    <groupId>net.coobird</groupId>
    <artifactId>thumbnailator</artifactId>
    <version>0.4.19</version>
</dependency>
<!-- Java IO 流操作依赖(JDK自带,无需额外引入,但要注意用缓冲流) -->
3.1.2 MinIO 客户端配置类
/**
 * MinIO 客户端配置(单例模式,避免重复创建连接)
 */
@Configuration
public class MinioConfig {
    // 从配置文件读取MinIO信息(实际项目用Nacos配置中心,不要硬编码)
    @Value("${minio.endpoint}")
    private String endpoint;
    @Value("${minio.access-key}")
    private String accessKey;
    @Value("${minio.secret-key}")
    private String secretKey;
    // 头像存储桶名称(游戏场景建议按业务分桶,比如“game-avatar”)
    public static final String AVATAR_BUCKET = "game-avatar";

    /**
     * 创建MinIO客户端(单例,避免频繁创建连接消耗资源)
     */
    @Bean
    @Scope("singleton")
    public MinioClient minioClient() {
        try {
            MinioClient client = MinioClient.builder()
                    .endpoint(endpoint)
                    .credentials(AccessKeyCredentials.create(accessKey, secretKey))
                    .build();
            // 初始化:如果头像桶不存在,自动创建
            if (!client.bucketExists(BucketExistsArgs.builder().bucket(AVATAR_BUCKET).build())) {
                client.makeBucket(MakeBucketArgs.builder().bucket(AVATAR_BUCKET).build());
                // 设置桶权限:私有(避免直接访问,必须通过预签名URL)
                client.setBucketPolicy(SetBucketPolicyArgs.builder()
                        .bucket(AVATAR_BUCKET)
                        .config("{"Version":"2012-10-17","Statement":[{"Effect":"Deny","Principal":"*","Action":"s3:GetObject","Resource":"arn:aws:s3:::" + AVATAR_BUCKET + "/*"}]}")
                        .build());
            }
            return client;
        } catch (Exception e) {
            log.error("MinIO客户端初始化失败", e);
            throw new BusinessException("头像存储服务异常,请稍后重试");
        }
    }
}

八年经验技巧

  • MinIO 客户端一定要用单例,频繁创建连接会导致存储服务性能下降(早期踩过这个坑,并发 1000 时连接池直接满了);
  • 头像桶必须设为 “私有”,避免玩家通过 URL 直接下载他人头像(游戏隐私很重要),后续用 “预签名 URL” 控制访问权限;
  • 配置信息不要硬编码,用配置中心管理,方便后续切换 MinIO 集群。

3.2 第二步:Java IO 流深度校验:杜绝恶意文件

玩家上传头像时,最危险的就是 “伪装文件”—— 比如把.exe 病毒改后缀成.jpg,或者把.php 脚本伪装成 png。只校验文件后缀完全不够,必须用 Java IO 流读 “文件头”,判断真实文件类型。

3.2.1 文件类型常量与校验工具
/**
 * 头像文件类型常量(游戏场景只支持常见图片格式,避免冗余)
 */
public class AvatarFileType {
    // 文件头标识(十六进制):JPG的文件头是FFD8FF,PNG是89504E47,GIF是47494638
    public static final Map<String, String> FILE_HEADER_MAP = new HashMap<>();
    static {
        FILE_HEADER_MAP.put("FFD8FF", "jpg");
        FILE_HEADER_MAP.put("89504E47", "png");
        FILE_HEADER_MAP.put("47494638", "gif");
    }
    // 支持的文件后缀(与文件头对应)
    public static final List<String> SUPPORTED_SUFFIX = Arrays.asList("jpg", "jpeg", "png", "gif");
    // 最大文件大小(5MB,游戏头像不需要太大,避免加载慢)
    public static final long MAX_SIZE = 5 * 1024 * 1024;
}

/**
 * Java IO 流文件校验工具
 */
@Component
public class AvatarIoValidator {
    private static final int FILE_HEADER_LENGTH = 4; // 读取前4个字节判断文件头

    /**
     * 校验头像文件:大小+后缀+文件头
     * @param file 上传的文件(MultipartFile,SpringMVC接收上传文件的常用类)
     */
    public void validate(MultipartFile file) {
        // 1. 校验文件大小
        if (file.getSize() > AvatarFileType.MAX_SIZE) {
            throw new BusinessException("头像文件大小不能超过5MB,请压缩后上传");
        }

        // 2. 校验文件后缀
        String originalFilename = file.getOriginalFilename();
        String suffix = originalFilename.substring(originalFilename.lastIndexOf(".") + 1).toLowerCase();
        if (!AvatarFileType.SUPPORTED_SUFFIX.contains(suffix)) {
            throw new BusinessException("仅支持jpg、png、gif格式的头像");
        }

        // 3. 用Java IO流读文件头,校验真实文件类型(核心!)
        try (InputStream inputStream = file.getInputStream()) {
            // 读取前4个字节(文件头),避免读取整个文件(高效,尤其大文件)
            byte[] headerBytes = new byte[FILE_HEADER_LENGTH];
            int readLen = inputStream.read(headerBytes);
            if (readLen < FILE_HEADER_LENGTH) {
                throw new BusinessException("文件损坏,无法识别类型");
            }

            // 字节数组转十六进制字符串(文件头标识)
            String headerHex = bytesToHex(headerBytes);
            // 匹配文件头:判断是否在支持的类型中
            boolean isLegal = AvatarFileType.FILE_HEADER_MAP.keySet().stream()
                    .anyMatch(headerHex::startsWith); // 注意:JPG的文件头可能是FFD8FFxx,所以用startsWith
            if (!isLegal) {
                throw new BusinessException("文件格式不合法,请勿上传伪装图片");
            }
        } catch (IOException e) {
            log.error("IO流读取文件头失败", e);
            throw new BusinessException("头像校验失败,请重试");
        }
    }

    /**
     * 字节数组转十六进制字符串(工具方法)
     */
    private String bytesToHex(byte[] bytes) {
        StringBuilder sb = new StringBuilder();
        for (byte b : bytes) {
            String hex = Integer.toHexString(b & 0xFF);
            if (hex.length() == 1) {
                sb.append("0"); // 补0,保证每个字节占两位
            }
            sb.append(hex.toUpperCase());
        }
        return sb.toString();
    }
}

关键细节

  • try-with-resources管理 IO 流,自动关闭流,避免资源泄漏(早期没关流,导致服务器文件句柄耗尽,踩过血坑);
  • 只读取前 4 个字节判断文件头,不用读取整个文件,IO 效率极高(10MB 的文件也能瞬间校验完);
  • JPG 的文件头是 “FFD8FF” 开头,后面可能有其他字节,所以用startsWith匹配,避免误判。

3.3 第三步:Java IO 流 + Thumbnails:图片压缩处理

玩家传的头像可能是 10MB 的高清图,直接存会浪费存储,加载时还会卡客户端。必须用 Java IO 流结合 Thumbnails 做压缩,平衡 “清晰度” 和 “体积”。

3.3.1 图片压缩服务
/**
 * 头像压缩服务(基于Java IO流 + Thumbnails)
 */
@Service
public class AvatarCompressService {
    // 压缩后图片的最大宽度(游戏头像常用尺寸,根据UI需求调整)
    private static final int MAX_WIDTH = 200;
    // 压缩后图片的最大高度(与宽度等比例,避免拉伸)
    private static final int MAX_HEIGHT = 200;
    // 压缩质量(0.8f = 80%质量,兼顾清晰度和体积)
    private static final float QUALITY = 0.8f;

    /**
     * 压缩头像:输入MultipartFile,输出压缩后的InputStream(供MinIO上传)
     */
    public InputStream compress(MultipartFile originalFile) {
        try {
            // 1. 获取原始文件的输入流
            try (InputStream originalIs = originalFile.getInputStream()) {
                // 2. 创建临时字节输出流(存储压缩后的图片)
                ByteArrayOutputStream bos = new ByteArrayOutputStream();

                // 3. 用Thumbnails压缩:按尺寸缩放+质量压缩
                Thumbnails.of(originalIs)
                        .size(MAX_WIDTH, MAX_HEIGHT) // 按最大尺寸缩放,等比例自适应
                        .outputQuality(QUALITY) // 质量压缩
                        .outputFormat(getOutputFormat(originalFile)) // 保持原格式输出
                        .toOutputStream(bos); // 压缩后的字节写入输出流

                // 4. 字节输出流转输入流(供MinIO上传)
                byte[] compressedBytes = bos.toByteArray();
                return new ByteArrayInputStream(compressedBytes);
            }
        } catch (IOException e) {
            log.error("图片压缩失败", e);
            throw new BusinessException("头像压缩异常,请重试");
        }
    }

    /**
     * 获取输出格式(保持原格式,避免PNG转JPG丢失透明通道)
     */
    private String getOutputFormat(MultipartFile file) {
        String originalFilename = file.getOriginalFilename();
        String suffix = originalFilename.substring(originalFilename.lastIndexOf(".") + 1).toLowerCase();
        // 处理jpeg和jpg统一为jpg
        return "jpeg".equals(suffix) ? "jpg" : suffix;
    }
}

八年经验总结

  • 压缩时一定要 “保持原格式”:早期没处理 PNG 的透明通道,压缩后透明背景变成黑色,玩家投诉一片;
  • ByteArrayOutputStream做临时缓存,避免写本地临时文件(本地文件会有权限问题,还得清理,麻烦);
  • 压缩质量设为 0.8f 是黄金比例:实测 10MB 的 PNG 压缩后约 200KB,清晰度肉眼几乎无差异,加载速度提升 50 倍。

3.4 第四步:MinIO 存储管理:安全上传与访问

压缩后的图片,通过 Java IO 流上传到 MinIO,同时要做好存储管理(比如按玩家 ID 分路径)和安全访问(预签名 URL)。

3.4.1 头像存储服务
/**
 * 头像存储服务(MinIO核心操作)
 */
@Service
public class AvatarStorageService {
    @Autowired
    private MinioClient minioClient;
    @Autowired
    private StringRedisTemplate redisTemplate;

    // 头像URL缓存Key:avatar:url:{playerId},过期时间1小时(减少MinIO访问压力)
    private static final String AVATAR_URL_CACHE_KEY = "avatar:url:%s";
    // 预签名URL有效期:30分钟(避免URL泄露后被长期访问)
    private static final int PRESIGNED_URL_EXPIRE = 30;

    /**
     * 上传头像到MinIO
     * @param playerId 玩家ID(按玩家ID分路径,方便管理和删除)
     * @param compressedIs 压缩后的图片输入流
     * @param originalFile 原始文件(获取文件名和大小)
     * @return 头像访问URL(预签名URL)
     */
    public String upload(Long playerId, InputStream compressedIs, MultipartFile originalFile) {
        try {
            // 1. 构建MinIO中的文件路径:按玩家ID分目录,避免文件名冲突
            // 格式:player/{playerId}/avatar/{时间戳}_{原始文件名}
            String suffix = originalFile.getOriginalFilename().substring(originalFile.getOriginalFilename().lastIndexOf(".") + 1).toLowerCase();
            String objectName = String.format("player/%d/avatar/%d_%s", 
                    playerId, 
                    System.currentTimeMillis(), 
                    originalFile.getOriginalFilename().replaceAll(" ", "_")); // 替换空格,避免URL编码问题

            // 2. 用Java IO流上传到MinIO
            minioClient.putObject(PutObjectArgs.builder()
                    .bucket(MinioConfig.AVATAR_BUCKET)
                    .object(objectName)
                    .stream(compressedIs, originalFile.getSize(), -1) // -1表示自动检测文件大小
                    .contentType(originalFile.getContentType()) // 设置MIME类型,避免下载时乱码
                    .build());

            // 3. 生成预签名URL(安全访问,避免直接暴露存储地址)
            String presignedUrl = minioClient.getPresignedObjectUrl(GetPresignedObjectUrlArgs.builder()
                    .bucket(MinioConfig.AVATAR_BUCKET)
                    .object(objectName)
                    .method(Method.GET)
                    .expiry(PRESIGNED_URL_EXPIRE, TimeUnit.MINUTES)
                    .build());

            // 4. 缓存URL到Redis,减少MinIO访问压力
            String cacheKey = String.format(AVATAR_URL_CACHE_KEY, playerId);
            redisTemplate.opsForValue().set(cacheKey, presignedUrl, 1, TimeUnit.HOURS);

            log.info("玩家{}头像上传成功,MinIO路径:{}", playerId, objectName);
            return presignedUrl;
        } catch (Exception e) {
            log.error("MinIO上传头像失败,玩家ID:{}", playerId, e);
            throw new BusinessException("头像上传失败,请稍后重试");
        } finally {
            // 关闭输入流(避免资源泄漏)
            try {
                if (compressedIs != null) {
                    compressedIs.close();
                }
            } catch (IOException e) {
                log.warn("关闭压缩流失败", e);
            }
        }
    }

    /**
     * 获取玩家头像URL(优先查缓存,缓存未命中再生成预签名URL)
     */
    public String getAvatarUrl(Long playerId) {
        String cacheKey = String.format(AVATAR_URL_CACHE_KEY, playerId);
        // 1. 先查Redis缓存
        String cachedUrl = redisTemplate.opsForValue().get(cacheKey);
        if (StringUtils.isNotBlank(cachedUrl)) {
            return cachedUrl;
        }

        // 2. 缓存未命中,查询MinIO中玩家的头像路径(需要先记录玩家头像的objectName,比如存到玩家表)
        // 这里假设从玩家表查询到objectName(实际项目中,上传后要把objectName存到MySQL)
        String objectName = playerMapper.selectAvatarObjectName(playerId);
        if (StringUtils.isBlank(objectName)) {
            return "默认头像URL"; // 返回默认头像,避免空指针
        }

        // 3. 生成新的预签名URL
        try {
            String presignedUrl = minioClient.getPresignedObjectUrl(GetPresignedObjectUrlArgs.builder()
                    .bucket(MinioConfig.AVATAR_BUCKET)
                    .object(objectName)
                    .method(Method.GET)
                    .expiry(PRESIGNED_URL_EXPIRE, TimeUnit.MINUTES)
                    .build());

            // 4. 回填缓存
            redisTemplate.opsForValue().set(cacheKey, presignedUrl, 1, TimeUnit.HOURS);
            return presignedUrl;
        } catch (Exception e) {
            log.error("获取头像URL失败,玩家ID:{}", playerId, e);
            return "默认头像URL";
        }
    }

    /**
     * 删除玩家旧头像(上传新头像时,删除旧头像,避免存储浪费)
     */
    public void deleteOldAvatar(String oldObjectName) {
        if (StringUtils.isBlank(oldObjectName)) {
            return;
        }

        try {
            // 检查旧头像是否存在,存在则删除
            if (minioClient.statObject(StatObjectArgs.builder()
                    .bucket(MinioConfig.AVATAR_BUCKET)
                    .object(oldObjectName)
                    .build()) != null) {
                minioClient.removeObject(RemoveObjectArgs.builder()
                        .bucket(MinioConfig.AVATAR_BUCKET)
                        .object(oldObjectName)
                        .build());
                log.info("旧头像删除成功,MinIO路径:{}", oldObjectName);
            }
        } catch (Exception e) {
            log.error("删除旧头像失败,MinIO路径:{}", oldObjectName, e);
            // 旧头像删除失败不抛异常,避免影响新头像上传
        }
    }
}

实战优化点

  • 按 “player/{playerId}/avatar/” 分路径存储:方便后续批量删除(比如玩家注销账号时,直接删除该目录下所有文件);
  • 文件名加时间戳:避免玩家重复上传同名文件导致覆盖;
  • 预签名 URL 有效期设 30 分钟:即使 URL 泄露,也只能被访问 30 分钟,安全有保障;
  • 缓存 URL 到 Redis:实测能减少 70% 的 MinIO 访问量,存储服务性能提升显著。

四、踩坑实录:这些坑我替你踩过了

这套系统从测试到上线,踩了不少游戏特有的坑,分享几个印象最深的,帮你少走弯路:

4.1 坑 1:IO 流没关导致文件句柄耗尽

问题:压测时,上传 1000 个头像后,服务器报 “Too many open files” 错误,所有 IO 操作都卡死。

原因:早期没关压缩后的输入流(compressedIs),虽然用了try-with-resources管理原始流,但压缩流是单独创建的,忘记关闭,导致文件句柄泄露。

解决方案:在upload方法的finally块中手动关闭压缩流,或者用try-with-resources包裹压缩流操作。

4.2 坑 2:PNG 压缩后透明背景变黑色

问题:玩家上传 PNG 格式的透明头像,压缩后透明部分变成黑色,丑得玩家直接投诉。

原因:Thumbnails 默认用BufferedImage.TYPE_INT_RGB格式处理图片,这种格式不支持透明通道,PNG 的透明部分会被填充为黑色。

解决方案:压缩时指定支持透明通道的格式,修改压缩代码:

Thumbnails.of(originalIs)
        .size(MAX_WIDTH, MAX_HEIGHT)
        .outputQuality(QUALITY)
        .outputFormat(getOutputFormat(originalFile))
        .imageType(BufferedImage.TYPE_INT_ARGB) // 支持透明通道
        .toOutputStream(bos);

4.3 坑 3:MinIO 预签名 URL 中文乱码

问题:玩家上传含中文的头像文件名(比如 “我的头像.jpg”),生成的预签名 URL 含中文,客户端访问时 404。

原因:MinIO 的预签名 URL 默认不编码中文,中文会被当作非法字符处理。

解决方案:上传时替换中文文件名,或者对 URL 进行 URLEncode:

// 方案1:替换中文文件名(推荐,避免编码麻烦)
String originalName = originalFile.getOriginalFilename().replaceAll("[^a-zA-Z0-9\.]", "_");
// 方案2:对URL编码
String encodedUrl = URLEncoder.encode(presignedUrl, StandardCharsets.UTF_8.name());

五、总结:游戏头像上传的 “核心原则”

做了八年游戏后端,我越来越觉得:游戏中的 “小功能”,反而更需要 “大设计” —— 因为这些功能直接影响玩家体验,一旦出问题,投诉量会直线上升。

这套基于 Java IO 流 + MinIO 的头像上传系统,正是遵循了三个核心原则:

  1. 安全第一:用 IO 流读文件头杜绝恶意文件,MinIO 私有桶 + 预签名 URL 保障访问安全,这是底线;
  2. 性能优先:IO 流用缓冲流 + 临时内存缓存提升效率,图片压缩减少存储和加载压力,Redis 缓存降低 MinIO 访问量;
  3. 可维护性:按玩家 ID 分路径存储,方便后续删除和迁移;配置中心化,支持 MinIO 集群扩容。

最后给游戏后端同行几个建议:

  1. 不要轻视 “小功能” :头像、聊天、签到这些功能,出问题的影响不亚于核心玩法;
  2. IO 流操作要严谨:关闭流、避免内存溢出、处理异常,这些细节决定了系统的稳定性;
  3. 存储选型要适配业务:MinIO 不是万能的,但在游戏 “隐私性强、成本敏感” 的场景下,是比云存储更优的选择。

如果你的项目也在做玩家头像上传,希望这篇文章能帮你少走弯路。有其他问题的话,欢迎在评论区交流 —— 游戏后端的坑,我们一起踩,一起填!