IT、安全团队总扯皮?用SBOM管技术债,打破部门墙,存量资产风险降一半!

96 阅读7分钟

引言

最近我们在和一些客户沟通,大家都提出了一些问题:

Q1:当企业通过 SBOM(软件物料清单)初步掌握了软件资产的“成分表”后,那已有的存量软件资产该如何有效管控?长期累积的“技术债”又该如何安全化解?

从场景来看:

Q2:对于部分行业(如汽车、工业控制等)常常面临仅获取二进制代码(如车载 ECU 固件等)无源码的情况下,传统依赖源码解析的 SBOM 生成方式是否适用?(是否可以基于二进制生成)?

Q3:党政机关、关键信息基础设施运营单位常面临两类困境:一是早期委托开发的系统外包团队解散,无资产维护文档;二是系统承载敏感数据(如政务数据、涉密信息),无法中断服务,导致 SBOM 揭示的技术债(如 EOL 数据库、高危开源组件)难以直接修复。

我们可以把这类问题总结为:如何从“看清企业技术资产”到“管好企业技术债” (SBOM 时代的技术债的治理逻辑)。

过时软件、终止生命周期(EOL/EOS)系统等技术债,早已潜藏于多数企业 IT 环境。停更的操作系统、无人维护的数据库、弃用的开源库虽还在撑业务,但 SBOM 的 “透明化能力”,进一步暴露了存量软件资产中的大量潜在风险。

Forrester 近期调查显示,仅 21%的 IT 决策者称组织无显著技术债,79%面临中高风险技术债;若不及时处理,会随时间累积修复人力、资金等额外成本,还可能衍生新的运营隐患。

对 CISO 与工程负责人而言,SBOM 不仅能 “看清存量”,更能作为工具将隐性技术债转化为可管控、可化解的明确任务,避免风险从潜在隐患演变为爆炸式危机。

技术债与 EOL 软件

SBOM 的核心价值之一是精准定位存量资产中的 EOL/EOS 组件,这类组件正是技术债引发安全风险的“重灾区”。

相关研究数据显示:

图 1:EOL 软件的风险数据汇总

典型案例

  • WannaCry 勒索软件事件中,98%被感染机器运行 EOL 的 Windows 7,若当时企业已通过 SBOM 识别出这些存量 Windows 7 设备,提前制定迁移计划,就可大幅降低感染率。

  • Log4Shell 漏洞爆发时,超 50%受影响应用已处于 EOL 状态,由于缺乏供应商补丁,企业只能仓促应急,而 SBOM 本可提前标记这些 EOL 应用的 Log4j 依赖版本,为缓解措施争取时间。

  • 2023 年美国联邦机构数据泄露事件,根源是 EOL 的 Adobe ColdFusion 服务器,若通过 SBOM 持续跟踪该组件的生命周期,便可避免漏洞暴露超一年未处理的被动局面。

SBOM 的出现,正是让这些已知但未处理的风险,从“隐性债务”转化为“显性任务”,为企业争取风险化解的窗口期。

即使有 SBOM 赋能资产透明化,技术债为何依旧持续堆积?

SBOM 提供的“透明化”只是基础,若缺乏相匹配的管控机制与协作流程,技术债仍会在流程盲区中隐性增加。

以下三类场景是企业从“看清资产”到“管好债务”的主要障碍

图 2:技术债堆积的核心障碍与案例

研究显示,70%的企业安全部门仅在紧急事件(如 Log4Shell)时才介入技术债处理,而不是通过 SBOM 提前参与生命周期管理,这种 “孤岛模式” 让 SBOM 的风险预警价值完全失效。

以 SBOM 为核心的技术债治理框架

企业化解技术债的关键,在于将 SBOM 从“资产清单”升级为“治理工具”,通过“识别-评估-规划-控制-观测-协作”的闭环,实现存量资产的全生命周期管控。

安势信息根据长期服务各行业头部客户的丰富实战经验,总结出以下用于解决企业“SBOM 之后如何管”的实操方法:

1、基于 SBOM 的存量资产精准发现

管好资产的前提是摸清家底,而 SBOM 能突破传统清点方式的局限,实现显性+隐性资产的全覆盖:

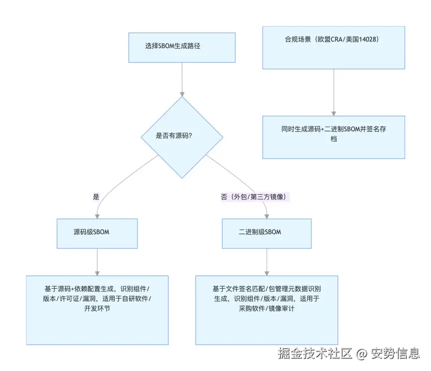
1.1 SBOM 生成的技术路径

SBOM 可通过源码或二进制两种路径生成,需根据场景选择:

图 3:SBOM 生成的技术路径

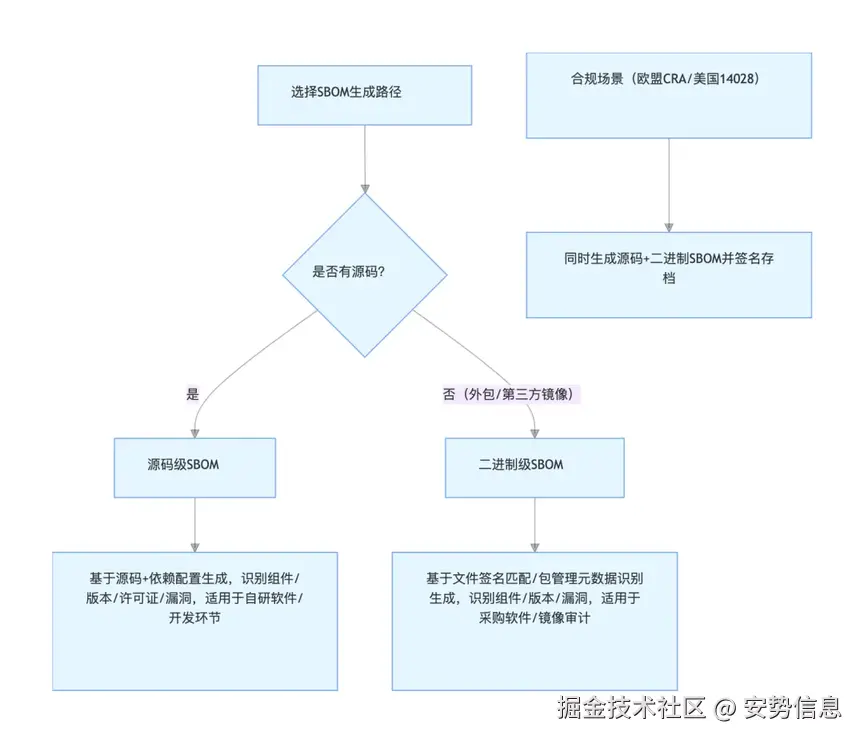
1.2 源码级与二进制级 SBOM 对比

图 4:源码级与二进制级 SBOM 对比

1.3 资产发现的实操动作
  • 显性资产梳理: 通过 SBOM 记录操作系统(如 Windows Server 2016)、数据库(如 MySQL 5.7)、商业软件(如 SAP ECC 6.0)等核心资产的版本号、支持周期及 EOL 日期,避免漏报; 

  • 隐性组件穿透: SBOM 可深入应用内部,识别依赖的开源库(如 Log4j 2.0)、第三方插件等隐性组件,解决“影子 IT”问题。

  • 工具联动增效: 将 SBOM 与 IT 资产管理工具集成,自动同步资产状态变化(如新增组件、版本更新等),减少人工维护成本。

2、SBOM+威胁情报的风险评估

并非所有技术债都需紧急处理,企业需结合 SBOM 数据与业务实际,制定差异化优先级:

2.1 核心评估维度:
  • 暴露程度: 基于网络访问路径,判断资产是否面向互联网(如电商平台的前端服务器)、是否处于核心网段(如财务系统数据库); 

  • 业务重要性: 关联 SBOM 与业务流程,识别支撑核心业务(如支付、生产调度等)的资产,这些资产若存在技术债,风险等级需上调; 

  • 漏洞关联性: 将 SBOM 中的组件版本与 NVD、CISA KEV 目录联动,例如,SBOM 中标注的 Log4j 2.14.1 可直接关联 CVE-2021-44228 漏洞,若该组件用于日志收集系统,且存储敏感数据,则需列为“最高优先级”;

2.2 技术债风险评估矩阵:

图 5:技术债风险评估

*仅供参考,具体处理周期请根据各企业自身业务情况及机制。

3、结合 SBOM 依赖图谱的修复规划

针对高优先级技术债,需基于 SBOM 的依赖关系,制定不中断业务的升级计划:

图 6:EOL 资产修复规划流程图

4、基于 SBOM 的补偿性控制

部分存量资产(如老旧工业控制系统、定制化 ERP)因业务绑定无法短期升级,需通过 SBOM 制定精准防护措施,常规场景与特殊场景(党政机关、关键信息基础设施)措施差异如下:

图 7:补偿性控制措施对比

5、SBOM 动态更新与持续观测

从一次性治理到常态化管控。技术债治理不是一劳永逸的项目,需通过 SBOM 的动态更新,实现长期管控:

  • SBOM 实时同步: 建立资产变更-SBOM 更新联动机制,例如,开发团队新增一个开源库后,需在 24 小时内更新 SBOM;IT 部门更换服务器操作系统版本后,同步修改 SBOM 中的对应条目; 

  • 漏洞实时监测: 将 SBOM 与漏洞扫描工具集成,每周自动扫描 SBOM 中的组件,发现新漏洞立即推送至安全团队,从而实现实现快速响应; 

  • 定期评审复盘: 每季度召开技术债评审会,基于 SBOM 数据复盘修复效果。例如,对比上季度与本季度的 EOL 资产数量、高危漏洞数量,评估治理进度,调整后续计划。

6、以 SBOM 为载体的跨团队协作

打破孤岛效应。技术债治理需 IT、安全、工程团队协同,而 SBOM 可成为“共同语言”:

图 8:跨团队协作职责与 SBOM 应用

协作机制:

  • 共享数据看板: 通过可视化看板展示资产状态、漏洞风险、修复进度,确保目标一致;

  • 月度协同会: 基于 SBOM 数据讨论重点问题,协调资源;

  • 责任到人: 在 SBOM 中为每个技术债项标注负责人、修复时限与验收标准,避免推诿。

最终,技术债治理的目标不是消灭所有旧资产,而是通过 SBOM 的全生命周期管控,让存量资产安全可控,为企业创新腾出资源与精力,毕竟可控的技术债远胜于失控的风险。