AiPy分析300页的阿里财务报告

75 阅读3分钟

6月26日,阿里发布了2025年财报,并且对合作人队伍进行了较大的改动。

想要细致研究财务报表,结果一去下载发现有300多页还是繁体字,淡淡的有点想死了。那就蹭波热度,看看AiPy分析财务报告的表现如何

这次主要采用的是aipyapp 0.1.31搭配Doubao-seed-1,6-250615模型。

Part 01.

提示词

C:\Users\Administrator\Desktop\阿里巴巴集團控股有限公司2025財務年度報告.pdf,这个是阿里2025年财务报告,分析一下阿里2025财年年报,并将其整理为格式精美的html格式报告。

要求包含:截至2025年3月31日的收入组成以及主要增长点、业务板块内容、资本管理内容、战略层面内容、股票市场表现涵盖的投资信息以及从其中时代个体从中发现哪些新的发展机遇

btw 这个更新之后的小助理说话真的很好玩。

图片

Part 02.

页面设计

      聪明的AiPy在页面设计上就采用了阿里代表色。同时基于我的内容,在多个平台上进行交互验证,以确保内容的正确性

图片

收入组成和增长点

使用了悬停交互技术,将业务板块、收入、占比、增长率和亮点进行了简单概括。图表很漂亮、简洁明了。

图片

同时用柱状图表现增长率,我们能注意到国际数字商业集团是增长率最快的业务板块,说明跨境电商业务表现强劲;同时云计算与AI实现双位数增长。

图片

业务板块内容

对阿里五大业务板块按照2025财年收入进行拆解分析。与上文中业务增长情况保持逻辑关系。

淘天集团的增长率较低是因为其发展已经进行入了稳定期,战略主要要点依旧是神话会员体系建设和加强电商布局。本地生活集团业务,其组成为饿了么、飞猪和到店业务,虽然财年收入得到增长,但收益亏损收窄62%,我认为这是合作人业务调整的重要原因。

图片图片

资本管理内容

主要列举出财务表现、资本结构和资本运作方面。我们注意到其投资重点主要在:AI与云计算、全球化布局和物流网络三个方面,因此能够推测,2026财年,阿里会继续深化AI云计算和全球化的战略布局。

图片

战略层面内容

去年一整年,阿里以技术创新创新为驱动,深化全球化布局,推动数据经济与实体经济的融合发展。与前文的内容相互印证。

图片

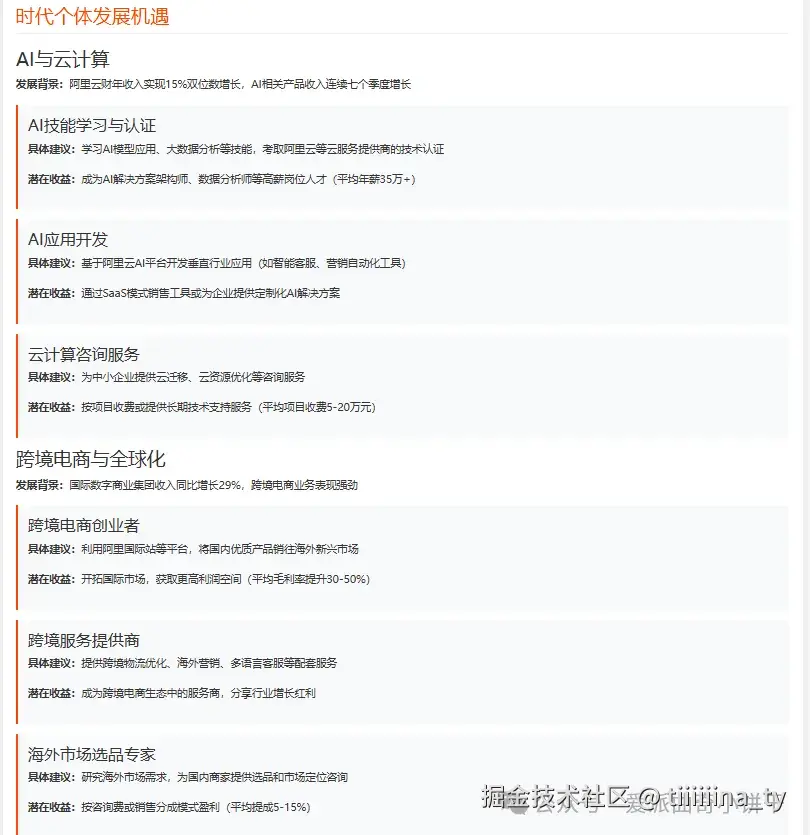
时代个体发展机遇

这部分我主要是想问,我们个体能从以阿里为代表的互联网企业发展路径中得到什么样的发展启示?

AiPy主要从AI、跨境电商、私域运营、本地生活创作者、咸鱼二手经济创业者给出建议。我觉得一些内容是具有前瞻性的,比如确实使用好AI技术能提升工作效率、针对本地生活内容的自媒体工作者确实更容易实现流量收益。

图片

Part 03.

不知道AiPy这次的分析报告是否和你心意?我觉得还是非常高效、简洁、图文并茂、信息完善。

不仅分析300多页的数据,还结合网络搜索,实现更加深度的思考。值得表扬!

当然你也可以使用AiPy分析一下其他公司的财务报告 or 单纯的数据,我相信AiPy一定不会让你失望的!

图片v