码盘融合传感器定位系统技术文档

179 阅读24分钟

码盘融合传感器定位系统技术文档

一、 系统概述

本系统基于STM32F4微控制器,通过融合双编码器(码盘)XV7011陀螺仪的数据,实现机器人在二维平面上的实时定位。系统采用轮式里程计原理,结合陀螺仪姿态测量,通过坐标变换解算出机器人在世界坐标系中的位置(x, y)和姿态角(yaw)。

核心传感器:

  • 2个增量式编码器:测量定位轮转动角度,计算位移
  • 1个XV7011陀螺仪:测量角速度,积分获得姿态角

输出结果:

  • 实时位置坐标(pos_x, pos_y)
  • 实时姿态角(yaw)
  • 通过串口USART1/USART3发送数据

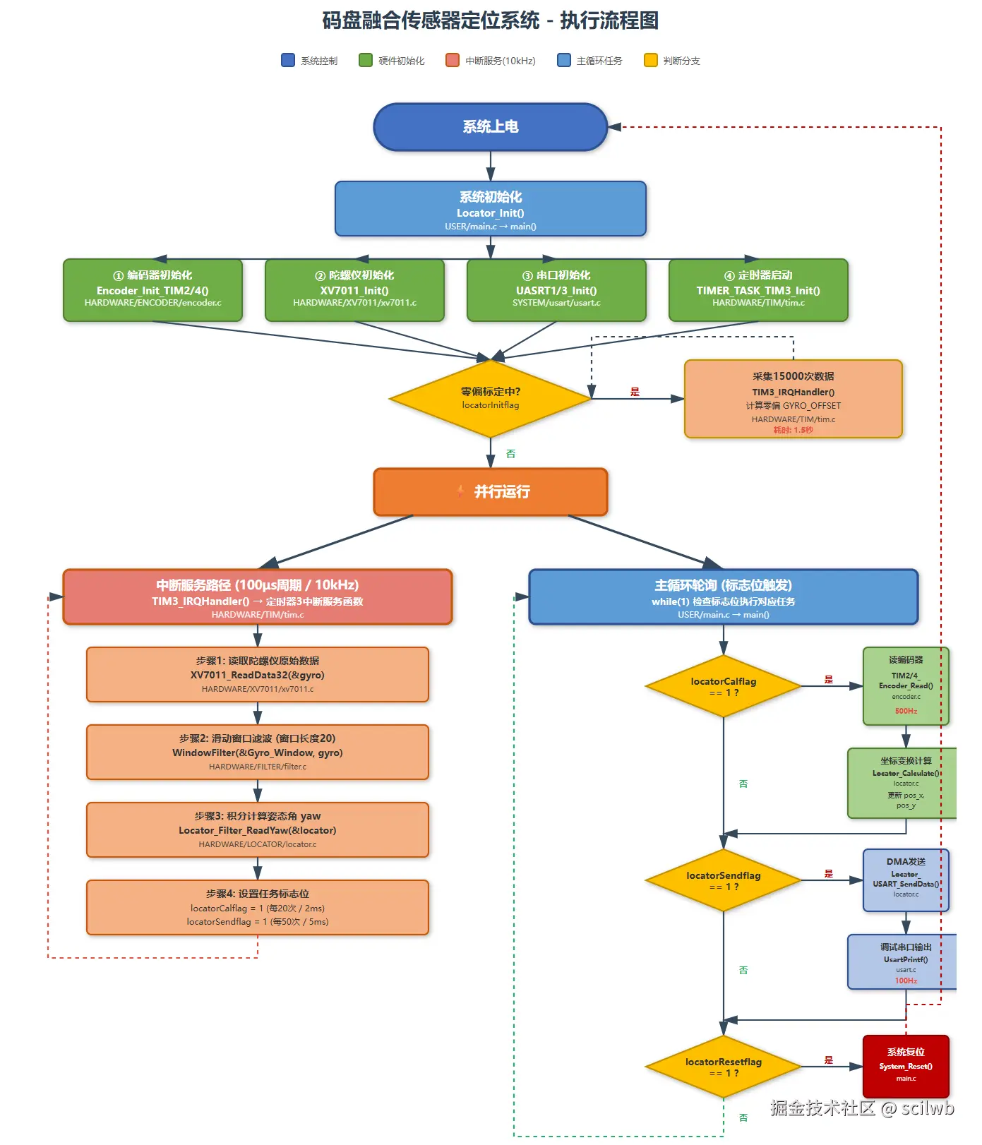
代码执行流程图

image.png

二、 项目文件结构(只列出重要文件)

d:\..\locter\
│
├── 修改记录2022_10_29.md                  // 项目修改记录
├── keilkill.bat                           // Keil项目清理脚本
├── USER/                                  // 用户代码目录
│   ├── main.c   📌                         // 主程序入口
│   ├── stm32f4xx.h                       // STM32F4系列芯片头文件
│   ├── stm32f4xx_conf.h                  // 标准库配置文件
│   ├── stm32f4xx_it.c                    // 中断服务程序实现
│   ├── stm32f4xx_it.h                    // 中断服务程序头文件
│   ├── system_stm32f4xx.c                // 系统时钟配置
│   ├── system_stm32f4xx.h                // 系统配置头文件
│   └── JLinkSettings.ini                 // J-Link调试器配置
│
├── HARDWARE/                              // 核心功能文件
│   ├── LOCATOR/  📌                           // 定位算法核心模块
│   │   ├── locator.c                     // 定位算法实现(核心文件)
│   │   └── locator.h                     // 定位数据结构和接口定义
│   ├── ENCODER/  📌                           // 编码器模块
│   │   ├── encoder.c                     // 编码器驱动实现
│   │   └── encoder.h                     // 编码器接口定义
│   ├── XV7011/  📌                            // 陀螺仪模块
│   │   ├── xv7011.c                      // XV7011陀螺仪驱动实现
│   │   └── xv7011.h                      // XV7011接口定义
│   ├── FILTER/  📌                            // 数据滤波模块
│   │   ├── filter.c                      // 窗口滤波器实现
│   │   └── filter.h                      // 滤波器接口定义
│   ├── KALMAN/                              // 卡尔曼滤波模块
│   │   └── (卡尔曼滤波相关文件,暂无)
│   ├── TIM/  📌                               // 定时器模块
│   │   ├── tim.c                         // 定时器配置实现
│   │   └── tim.h                         // 定时器接口定义
│   ├── SPI/  📌                              // SPI通信模块
│   │   ├── bsp_spi.c                     // SPI底层驱动实现
│   │   └── bsp_spi.h                     // SPI接口定义
│   ├── CAN/  📌                               // CAN总线通信模块
│   │   ├── can.c                         // CAN通信协议实现
│   │   └── can.h                         // CAN接口定义
│   └── LED/                                 // LED指示灯模块
│       ├── led.c                         // LED控制实现
│       └── led.h                         // LED接口定义
│
├── SYSTEM/ 📌                              // 系统抽象层
│   ├── delay/                             // 延时功能模块
│   │   ├── delay.c                       // 延时函数实现
│   │   └── delay.h                       // 延时函数接口
│   ├── sys/                               // 系统功能模块
│   │   ├── sys.c                         // 系统相关函数实现
│   │   └── sys.h                         // 系统函数接口定义
│   └── usart/                             // 串口通信模块
│       ├── usart.c                       // 串口驱动实现
│       └── usart.h                       // 串口接口定义
│
├── FWLIB/                                 // STM32标准外设库
│   └── STM32F4xx_StdPeriph_Driver/        // STM32F4标准驱动
│       ├── inc/                           // 头文件目录
│       │   ├── stm32f4xx_rcc.h          // 时钟配置(所有模块必需)
│       │   ├── stm32f4xx_gpio.h         // GPIO配置(所有硬件接口)
│       │   ├── stm32f4xx_tim.h          // 定时器(编码器+系统定时)
│       │   ├── stm32f4xx_spi.h          // SPI通信(XV7011陀螺仪)
│       │   ├── stm32f4xx_usart.h        // 串口通信(数据输出)
│       │   └── misc.h                   // 中断控制(定时器中断)
|       │   ------------------将来可能会使用的------------------
│       │   ├── stm32f4xx_can.h          // CAN通信(如果使用CAN模块)
│       │   ├── stm32f4xx_exti.h         // 外部中断(编码器中断模式)
│       │   └── stm32f4xx_dma.h          // DMA传输(高速数据传输)
|       │
│       └── src/
|           ├── stm32f4xx_rcc.c          // 时钟配置实现
|           ├── stm32f4xx_gpio.c         // GPIO配置实现
|           ├── stm32f4xx_tim.c          // 定时器实现
|           ├── stm32f4xx_spi.c          // SPI通信实现
|           ├── stm32f4xx_usart.c        // 串口通信实现
|           └── misc.c                   // 中断控制实现
|           ------------------将来可能会使用的------------------              
│           ├── stm32f4xx_can.c          // CAN通信实现
|           ├── stm32f4xx_exti.c         // 外部中断实现
|           └── stm32f4xx_dma.c          // DMA传输实现       
│
├── CORE/..                                  // ARM Cortex-M4内核相关
├── DSP/      // DSP文件夹是官方提供的数字信号处理数学库(Digital Signal Processing),用于优化计算
│   ├── arm_cortexM4lf_math.lib           // Cortex-M4浮点数学库
│   ├── inc/                               // DSP头文件目录
│   │   ├── arm_common_tables.h           // 通用数据表
│   │   ├── arm_const_structs.h           // 常量结构体
│   │   └── arm_math.h                    // DSP数学库主头文件
│   └── src/                               // DSP源文件目录
│       └── (DSP算法实现文件)
├── OBJ/..                                   // 编译输出目录
└── RTE/..                                   // 运行时环境  

三、 核心代码逻辑

3.1 整体架构

系统采用中断驱动 + 主循环轮询的架构:

[TIM3定时中断100μs] → 读取陀螺仪 → 滑动窗口滤波 → 积分姿态角
        ↓
   设置标志位(每10次/20次)
        ↓
[主循环轮询标志位] → 读取编码器 → 坐标变换计算 → 串口发送结果

模块分工:

  • 传感器驱动层: encoder.c, xv7011.c - 硬件数据采集
  • 数据处理层: filter.c - 滑动窗口滤波消除噪声
  • 融合算法层: locator.c - 核心定位算法,坐标变换
  • 任务调度层: tim.c - 定时器中断控制任务节奏
  • 通信层: usart.c - 数据输出

3.2关键函数解析

3.2.1. 主程序入口

函数: main() (源文件: USER/main.c)

int main(void)
{
    NVIC_PriorityGroupConfig(NVIC_PriorityGroup_2);  // 中断优先级分组:2位抢占,2位响应
    delay_init(168);                                  // SysTick延时初始化(168MHz)
    USART3_Init(115200);                              // 调试串口初始化
    Locator_Init();                                   // 定位系统初始化(核心)
    
    while (1) {
        if (locatorCalflag == 1) {                    // 计算标志(2ms周期)
            Locator_Calculate(&locator);              // 执行位置解算
            locatorCalflag = 0;
        }
        if (locatorSendflag == 1) {                   // 发送标志(5ms周期)
            Locator_USART_SendData(&locator);         // DMA发送定位数据
            UsartPrintf(USART3, "%.3f,%.3f,%.3f\n",   // 调试输出
                        locator.pos_x, locator.pos_y, locator.yaw);
            locatorSendflag = 0;
        }
        if (locatorResetflag == 1) {                  // 复位请求
            __set_FAULTMASK(1);                       // 关闭所有中断
            NVIC_SystemReset();                       // 软件复位
        }
    }
}

功能: 系统初始化后进入主循环,轮询标志位执行定位计算和数据发送任务。


3.2.2. 定位系统初始化

函数: Locator_Init() (源文件: HARDWARE/LOCATOR/locator.c)

void Locator_Init(void)
{
    Encoder_Init_TIM2();        // 初始化编码器1(TIM2,PA0/PA1)
    Encoder_Init_TIM4();        // 初始化编码器2(TIM4,PB6/PB7)
    XV7011_Init();              // 初始化陀螺仪(含SPI1配置)
    UASRT1_Init(1152000);       // 初始化数据串口(含DMA配置)
    TIMER_TASK_TIM3_Init();     // 启动10kHz定时器中断
    while(locatorInitflag) {}   // 阻塞等待零偏标定完成(约1.5秒)
}

功能: 按序初始化所有硬件模块,最后等待陀螺仪自动完成零偏标定。


3.2.3. 编码器接口初始化

函数: Encoder_Init_TIM2() (源文件: HARDWARE/ENCODER/encoder.c)

void Encoder_Init_TIM2(void)
{
    TIM_TimeBaseInitTypeDef TIM_TimeBaseStructure;
    TIM_ICInitTypeDef TIM_ICInitStructure;
    GPIO_InitTypeDef GPIO_InitStructure;
    
    // 使能时钟
    RCC_APB1PeriphClockCmd(RCC_APB1Periph_TIM2, ENABLE);
    RCC_AHB1PeriphClockCmd(RCC_AHB1Periph_GPIOA, ENABLE);
    
    // GPIO复用配置(PA0-CH1, PA1-CH2)
    GPIO_PinAFConfig(GPIOA, GPIO_PinSource0, GPIO_AF_TIM2);
    GPIO_PinAFConfig(GPIOA, GPIO_PinSource1, GPIO_AF_TIM2);
    GPIO_InitStructure.GPIO_Pin = GPIO_Pin_0 | GPIO_Pin_1;
    GPIO_InitStructure.GPIO_Mode = GPIO_Mode_AF;       // 复用功能
    GPIO_InitStructure.GPIO_PuPd = GPIO_PuPd_UP;       // 上拉
    GPIO_InitStructure.GPIO_Speed = GPIO_Speed_100MHz;
    GPIO_Init(GPIOA, &GPIO_InitStructure);
    
    // 定时器基本配置
    TIM_TimeBaseStructure.TIM_Prescaler = 0x0;         // 不分频
    TIM_TimeBaseStructure.TIM_Period = 0xFFFF;         // 16位最大值
    TIM_TimeBaseStructure.TIM_ClockDivision = TIM_CKD_DIV1;
    TIM_TimeBaseStructure.TIM_CounterMode = TIM_CounterMode_Up;
    TIM_TimeBaseInit(TIM2, &TIM_TimeBaseStructure);
    
    // 编码器接口模式:TI12四倍频
    TIM_EncoderInterfaceConfig(TIM2, TIM_EncoderMode_TI12, 
                               TIM_ICPolarity_Rising, TIM_ICPolarity_Falling);
    
    // 输入捕获滤波器(消除机械抖动)
    TIM_ICStructInit(&TIM_ICInitStructure);
    TIM_ICInitStructure.TIM_ICFilter = 10;             // 10个时钟周期滤波
    TIM_ICInit(TIM2, &TIM_ICInitStructure);
    
    // 设置计数器初值为中点,启动定时器
    TIM_SetCounter(TIM2, 0x8000);                      // 32768
    TIM_Cmd(TIM2, ENABLE);
}

工作原理:

  • 四倍频模式: AB相上升沿和下降沿都计数,分辨率提升4倍
  • 中点计数: 初值0x8000避免溢出时的正负判断问题
  • 硬件滤波: 消除编码器机械抖动带来的误计数

函数: TIM2_Encoder_Read() (源文件: HARDWARE/ENCODER/encoder.c)

int TIM2_Encoder_Read(void)
{
    int cnt = 0;
    cnt = TIM_GetCounter(TIM2) - 0x8000;  // 读取相对增量
    TIM_SetCounter(TIM2, 0x8000);         // 重置到中点
    return cnt;                            // 返回脉冲增量(有符号)
}

功能: 读取编码器自上次调用以来的脉冲增量,正值表示正转,负值表示反转。


3.2.4. SPI底层驱动初始化

函数: Init_SPI1() (源文件: HARDWARE/SPI/bsp_spi.c)

void Init_SPI1(void)
{
    GPIO_InitTypeDef GPIO_InitStructure;
    
    // 使能时钟
    RCC_APB2PeriphClockCmd(RCC_APB2Periph_SPI1, ENABLE);
    RCC_AHB1PeriphClockCmd(RCC_AHB1Periph_GPIOA, ENABLE);
    
    // GPIO复用映射(PA5-SCK, PA6-MISO, PA7-MOSI)
    GPIO_PinAFConfig(GPIOA, GPIO_PinSource5, GPIO_AF_SPI1);
    GPIO_PinAFConfig(GPIOA, GPIO_PinSource6, GPIO_AF_SPI1);
    GPIO_PinAFConfig(GPIOA, GPIO_PinSource7, GPIO_AF_SPI1);
    
    GPIO_InitStructure.GPIO_Pin = GPIO_Pin_5 | GPIO_Pin_6 | GPIO_Pin_7;
    GPIO_InitStructure.GPIO_Mode = GPIO_Mode_AF;
    GPIO_InitStructure.GPIO_OType = GPIO_OType_PP;     // 推挽输出
    GPIO_InitStructure.GPIO_Speed = GPIO_Speed_100MHz;
    GPIO_InitStructure.GPIO_PuPd = GPIO_PuPd_UP;
    GPIO_Init(GPIOA, &GPIO_InitStructure);
    
    SPI_ModeSet(SPI1, 0);  // 配置为Mode 0(CPOL=0, CPHA=0)
    SPI_Cmd(SPI1, ENABLE);
}

功能: 配置SPI1为主机模式,波特率5.25MHz(84MHz/16),用于XV7011陀螺仪通信。

函数: SPI1_RW_Byte() (源文件: HARDWARE/SPI/bsp_spi.c)

uint8_t SPI1_RW_Byte(uint8_t byte)
{
    while (SPI_I2S_GetFlagStatus(SPI1, SPI_I2S_FLAG_TXE) == RESET);  // 等待发送缓冲区空
    SPI_I2S_SendData(SPI1, byte);
    while (SPI_I2S_GetFlagStatus(SPI1, SPI_I2S_FLAG_RXNE) == RESET); // 等待接收完成
    return SPI_I2S_ReceiveData(SPI1);
}

功能: SPI全双工收发一个字节,发送的同时接收数据。


3.2.5. 陀螺仪初始化与数据读取

函数: XV7011_Init() (源文件: HARDWARE/XV7011/xv7011.c)

void XV7011_Init(void)
{
    GPIO_InitTypeDef GPIO_InitStructure;
    
    // 配置CS片选引脚(PA4,推挽输出)
    RCC_AHB1PeriphClockCmd(RCC_AHB1Periph_GPIOA, ENABLE);
    GPIO_InitStructure.GPIO_Pin = GPIO_Pin_4;
    GPIO_InitStructure.GPIO_Mode = GPIO_Mode_OUT;
    GPIO_InitStructure.GPIO_OType = GPIO_OType_PP;
    GPIO_InitStructure.GPIO_Speed = GPIO_Speed_100MHz;
    GPIO_Init(GPIOA, &GPIO_InitStructure);
    GPIO_SetBits(GPIOA, GPIO_Pin_4);  // CS默认高电平
    
    Init_SPI1();  // 初始化SPI接口
    
    // 软件复位陀螺仪
    XV7011_Delay_ms(1);
    XV7011_SPI_RW(GYRO_SW_RST);  // 0x09寄存器
    XV7011_Delay_ms(10);
    
    // 配置工作模式
    XV7011_WriteReg(GYRO_IF_CTL, 0);       // 0x1F:使能SPI,禁用I2C
    XV7011_WriteReg(GYRO_DSP_CTL2, 0x01);  // 0x02:2阶低通滤波,35Hz截止频率
    XV7011_WriteReg(GYRO_DSP_CTL3, 0x01);  // 0x03:禁用零速率校准,FS/2量程
    XV7011_WriteReg(GYRO_OUT_CTL1, 0x05);  // 0x0B:24-bit连续输出模式
    XV7011_SPI_RW(GYRO_SLP_OUT);           // 0x06:退出睡眠模式
    
    XV7011_Delay_ms(1);
}

功能: 配置XV7011陀螺仪工作参数,设置为24位高精度连续输出模式。

函数: XV7011_ReadData32() (源文件: HARDWARE/XV7011/xv7011.c)

void XV7011_ReadData32(int32_t *data)
{
    static int16_t temp;
    uint8_t buffer[3];
    
    // 从0x0A寄存器连续读取3字节
    XV7011_ReadBytes(GYRO_DAT_ACCON, 3, buffer);
    
    // 组装24位有符号数(高字节在前)
    temp = (int16_t)((buffer[0] << 8) | buffer[1]);  // 先组装高16位
    *data = (int32_t)((temp << 8) | buffer[2]);      // 再拼接低8位
}

功能: 读取陀螺仪Z轴角速度原始数据(24位有符号整数)。
数据范围: -8388608 ~ +8388607,对应±300°/s。


3.2.6. 串口DMA初始化与发送

函数: UASRT1_Init() (源文件: SYSTEM/usart/usart.c)

void UASRT1_Init(u32 bound)
{
    GPIO_InitTypeDef GPIO_InitStructure;
    USART_InitTypeDef USART_InitStructure;
    DMA_InitTypeDef DMA_InitStructure;
    NVIC_InitTypeDef NVIC_InitStructure;
    
    // 使能时钟
    RCC_AHB1PeriphClockCmd(RCC_AHB1Periph_GPIOA, ENABLE);
    RCC_APB2PeriphClockCmd(RCC_APB2Periph_USART1, ENABLE);
    RCC_AHB1PeriphClockCmd(RCC_AHB1Periph_DMA2, ENABLE);
    
    // GPIO复用配置(PA9-TX, PA10-RX)
    GPIO_PinAFConfig(GPIOA, GPIO_PinSource9, GPIO_AF_USART1);
    GPIO_PinAFConfig(GPIOA, GPIO_PinSource10, GPIO_AF_USART1);
    
    // DMA2 Stream7配置(USART1_TX通道)
    DMA_DeInit(DMA2_Stream7);
    while (DMA_GetCmdStatus(DMA2_Stream7) != DISABLE);
    
    DMA_InitStructure.DMA_Channel = DMA_Channel_4;
    DMA_InitStructure.DMA_PeripheralBaseAddr = (uint32_t)(&(USART1->DR));
    DMA_InitStructure.DMA_Memory0BaseAddr = (uint32_t)USART1_DMA_TX_BUFFER;
    DMA_InitStructure.DMA_DIR = DMA_DIR_MemoryToPeripheral;  // 内存到外设
    DMA_InitStructure.DMA_BufferSize = USART1_DMA_SEND_LEN;  // 15字节
    DMA_InitStructure.DMA_PeripheralInc = DMA_PeripheralInc_Disable;
    DMA_InitStructure.DMA_MemoryInc = DMA_MemoryInc_Enable;  // 内存地址递增
    DMA_InitStructure.DMA_PeripheralDataSize = DMA_MemoryDataSize_Byte;
    DMA_InitStructure.DMA_MemoryDataSize = DMA_MemoryDataSize_Byte;
    DMA_InitStructure.DMA_Mode = DMA_Mode_Normal;            // 单次传输模式
    DMA_InitStructure.DMA_Priority = DMA_Priority_High;
    DMA_Init(DMA2_Stream7, &DMA_InitStructure);
    
    // 配置DMA中断
    NVIC_InitStructure.NVIC_IRQChannel = DMA2_Stream7_IRQn;
    NVIC_InitStructure.NVIC_IRQChannelPreemptionPriority = 1;
    NVIC_InitStructure.NVIC_IRQChannelSubPriority = 1;
    NVIC_InitStructure.NVIC_IRQChannelCmd = ENABLE;
    NVIC_Init(&NVIC_InitStructure);
    
    DMA_ITConfig(DMA2_Stream7, DMA_IT_TC | DMA_IT_TE, ENABLE);  // 使能传输完成中断
    USART_DMACmd(USART1, USART_DMAReq_Tx, ENABLE);
    
    // USART1配置(波特率1152000,8N1)
    USART_InitStructure.USART_BaudRate = bound;
    USART_InitStructure.USART_WordLength = USART_WordLength_8b;
    USART_InitStructure.USART_StopBits = USART_StopBits_1;
    USART_InitStructure.USART_Parity = USART_Parity_No;
    USART_InitStructure.USART_Mode = USART_Mode_Rx | USART_Mode_Tx;
    USART_Init(USART1, &USART_InitStructure);
    USART_Cmd(USART1, ENABLE);
}

功能: 配置USART1用DMA方式发送定位数据,实现CPU零拷贝高效传输。

函数: UASRT1_DMA_TX() (源文件: SYSTEM/usart/usart.c)

void UASRT1_DMA_TX(void)
{
    if (UART1_Use_DMA_Tx_Flag == 0) {  // 检查忙标志
        DMA_ClearFlag(DMA2_Stream7, DMA_FLAG_TCIF7);
        DMA_SetCurrDataCounter(DMA2_Stream7, USART1_DMA_SEND_LEN);
        DMA_Cmd(DMA2_Stream7, ENABLE);  // 启动传输
        UART1_Use_DMA_Tx_Flag = 1;      // 设置忙标志
    }
}

功能: 触发DMA传输,传输完成后由中断自动清除忙标志。


3.2.7. USART1中断服务(软件复位)函数

函数: USART1_IRQHandler() (源文件: SYSTEM/usart/usart.c)

void USART1_IRQHandler(void) //串口1中断服务程序
{
    u8 Res = Res;
#if SYSTEM_SUPPORT_OS //使用UCOS操作系统
    OSIntEnter();
#endif
    {
        // 1. 发送完成中断处理
        if (USART_GetITStatus(USART1, USART_IT_TXE) == RESET)
        {
            USART_ITConfig(USART1, USART_IT_TC, DISABLE); // 关闭发送完成中断
            UART1_Use_DMA_Tx_Flag = 0;                   // 清除DMA忙标志,允许下次DMA发送
        }
        
        // 2. 接收中断处理
        if (USART_GetITStatus(USART1, USART_IT_RXNE) != RESET)
        {
            Res = USART_ReceiveData(USART1);              // 读取接收到的数据
            if(Res=='A')                                  // 如果收到字符'A'
            {
                __set_FAULTMASK(1);                       // 关闭所有中断
                NVIC_SystemReset();                       // 软件复位MCU
            }
            USART_ClearFlag(USART1, USART_IT_RXNE);       // 清除接收中断标志
            USART_ITConfig(USART1, USART_IT_RXNE, ENABLE);// 重新使能接收中断
        }
    }
#if SYSTEM_SUPPORT_OS
    OSIntExit(); //退出中断
#endif
}

功能说明:

  • 发送完成中断:当DMA发送完成后,关闭发送完成中断,并清除DMA忙标志,允许下一次DMA发送。
  • 接收中断:每当USART1收到新数据时触发。如果收到字符'A',则立即关闭所有中断并执行系统复位(远程复位功能)。无论收到什么数据,均清除接收中断标志并重新使能接收中断,保证后续数据能继续接收。
  • 操作系统兼容:如使用UCOS操作系统,则在中断入口和出口分别调用OSIntEnter()OSIntExit(),保证系统调度正常。

3.2.8. 定时器中断任务调度

函数: TIMER_TASK_TIM3_Init() (源文件: HARDWARE/TIM/tim.c)

void TIMER_TASK_TIM3_Init(void)
{
    TIM_TimeBaseInitTypeDef TIM_TimeBaseStructure;
    NVIC_InitTypeDef NVIC_InitStructure;
    
    RCC_APB1PeriphClockCmd(RCC_APB1Periph_TIM3, ENABLE);
    
    // 定时器配置:产生10kHz中断
    TIM_TimeBaseStructure.TIM_Period = 99;         // 自动重装值(0-99共100个计数)
    TIM_TimeBaseStructure.TIM_Prescaler = 83;      // 预分频值(84分频)
    TIM_TimeBaseStructure.TIM_ClockDivision = TIM_CKD_DIV1;
    TIM_TimeBaseStructure.TIM_CounterMode = TIM_CounterMode_Up;
    TIM_TimeBaseInit(TIM3, &TIM_TimeBaseStructure);
    
    /*
     * 中断频率计算:
     * TIM3时钟源 = APB1时钟 × 2 = 42MHz × 2 = 84MHz
     * 中断频率 = 84MHz / ((83+1) × (99+1)) = 84MHz / 8400 = 10kHz
     * 中断周期 = 100μs
     */
    
    TIM_ITConfig(TIM3, TIM_IT_Update, ENABLE);  // 使能更新中断
    
    // NVIC配置
    NVIC_InitStructure.NVIC_IRQChannel = TIM3_IRQn;
    NVIC_InitStructure.NVIC_IRQChannelPreemptionPriority = 1;  // 抢占优先级1
    NVIC_InitStructure.NVIC_IRQChannelSubPriority = 0;
    NVIC_InitStructure.NVIC_IRQChannelCmd = ENABLE;
    NVIC_Init(&NVIC_InitStructure);
    
    TIM_Cmd(TIM3, ENABLE);
}

功能: 配置TIM3产生100μs周期的定时中断,用于高频采集陀螺仪数据。

函数: TIM3_IRQHandler() (源文件: HARDWARE/TIM/tim.c)

void TIM3_IRQHandler(void)
{
    static u16 count;
    static int32_t gyro;
    static int32_t sumGyro;
    
    if (TIM_GetITStatus(TIM3, TIM_IT_Update) != RESET) {
        
        if(locatorInitflag) {  // 初始化模式:零偏标定
            XV7011_ReadData32(&gyro);
            sumGyro += gyro;
            count++;
            if (count == INITCOUNT) {  // 采集15000次(1.5秒)
                GYRO_OFFSET = (float)sumGyro / (float)INITCOUNT;  // 计算平均值
                WindowFilterStructInit(&Gyro_Window, 20, (int32_t)GYRO_OFFSET);
                count = 0;
                locatorInitflag = 0;  // 切换到正常模式
            }
        } 
        else {  // 正常工作模式
            Locator_Filter_ReadYaw(&locator);  // 每100μs读取陀螺仪并积分
            count = (count + 1) % 1000;        // 0-999循环计数
            
            if (!(count % SENDCOUNT))  // 每50次(5ms)设置发送标志
                locatorSendflag = 1;
            if (!(count % CALCOUNT))   // 每20次(2ms)设置计算标志
                locatorCalflag = 1;
        }
        
        TIM_ClearITPendingBit(TIM3, TIM_IT_Update);
    }
}

功能:

  • 初始化阶段: 采集15000个陀螺仪数据求平均值作为零偏,同时初始化滤波器
  • 正常工作: 每100μs读取陀螺仪并积分,每2ms设置计算标志,每5ms设置发送标志 image.png

时序分析:

下面以数据发送为例计算:

#define SENDCOUNT 50    // 发送计数值,在tim.h中配置
// STM32F405系统时钟为168MHz
// APB1时钟 = 168MHz / 4 = 42MHz
// TIM3时钟 = APB1时钟 × 2 = 84MHz (因为APB1预分频不为1时,定时器时钟×2)

中断频率 = TIM3时钟频率 / ((预分频值 + 1) × (重装载值 + 1))
解得:中断频率 = 84MHz / ((83 + 1) × (99 + 1)) = 10kHz = 10kHz

if (!(count % SENDCOUNT))  // 当count能被50整除时
{
    locatorSendflag = 1;   // 设置发送标志
}
数据发送频率 = 中断频率 / SENDCOUNT
解得:数据发送频率 = 10kHz / 50 = 200Hz(每5ms)

同理得:位置计算频率 = 10kHz / CALCOUNT = 10kHz / 20 = 500Hz(每2ms)


3.2.9. 滑动窗口滤波算法

函数: WindowFilterStructInit() (源文件: HARDWARE/FILTER/filter.c)

void WindowFilterStructInit(WindowFilterStruct *Window, uint8_t len, int32_t offset)
{
    uint8_t i;
    Window->len = len;                    // 设置窗口宽度
    Window->index = 0;                    // 重置写指针
    Window->sum = Window->len * offset;   // 初始总和
    for(i = 0; i < Window->len; i++) {
        Window->buf[i] = offset;          // 用offset值预填充缓冲区
    }
}

功能: 初始化滑动窗口结构体,用陀螺仪零偏值预填充,避免启动瞬态。

函数: WindowFilter() (源文件: HARDWARE/FILTER/filter.c)

float WindowFilter(WindowFilterStruct *Window, int32_t inPut)
{
    Window->sum -= Window->buf[Window->index];  // 减去最老的数据
    Window->sum += inPut;                       // 加上新数据
    Window->buf[Window->index++] = inPut;       // 更新缓冲区并移动指针
    
    if (Window->index >= Window->len)           // 循环指针
        Window->index = 0;
    
    return (float)Window->sum / (float)Window->len;  // 返回平均值
}

功能: O(1)复杂度的滑动平均滤波,窗口宽度20点(2ms历史数据)。
等效滤波: 500Hz低通滤波器,有效抑制陀螺仪高频噪声。


3.2.10. 陀螺仪数据处理与姿态积分

函数: Locator_Filter_ReadYaw() (源文件: HARDWARE/LOCATOR/locator.c)

void Locator_Filter_ReadYaw(LocatorDataTypedef *locator)
{
    int32_t gyro;  // 24位原始角速度
    float yaw;
    
    XV7011_ReadData32(&gyro);                // 1. 读取原始数据
    yaw = WindowFilter(&Gyro_Window, gyro);  // 2. 滑动窗口滤波
    yaw = -(yaw - GYRO_OFFSET);              // 3. 零偏补偿,逆时针为正
    
    // 4. 噪声门限过滤(|yaw| > 2600才积分)
    if (!(yaw > -NOISE_FILTERDATA && yaw < NOISE_FILTERDATA)) {
        // 5. 非对称积分(补偿硬件非线性)
        if(yaw < 0)
            locator->yaw += yaw * GYRO_SCALE_FACTOR_Z;  // 负向系数
        else
            locator->yaw += yaw * GYRO_SCALE_FACTOR_F;  // 正向系数
    }
}

执行频率: 10kHz(100μs调用一次)
滑动窗口滤波: 20点平均,消除高频噪声
零偏补偿: 消除陀螺仪静态漂移
噪声门限: 2600阈值过滤静止时的抖动
非对称积分系数:

```
// locator.h中定义
#define GYRO_SCALE_FACTOR_Z 0.00000000559902458f  // 负向
#define GYRO_SCALE_FACTOR_F 0.00000000559358637f  // 正向
// 积分系数 = LSB灵敏度 × 采样周期 = (300°/s / 8388608) × 0.0001s
```

3.2.11. 坐标变换与位置解算

函数: Locator_Calculate() (源文件: HARDWARE/LOCATOR/locator.c)

void Locator_Calculate(LocatorDataTypedef *locator)
{
    // 1. 计算定位仪相对世界坐标系的姿态角
    float angleCal = locator->yaw + OFFSET_ANGLE;  // 加45°安装偏角
    AngleNormal(&angleCal);                         // 归一化到(-180°, 180°]
    
    // 2. 读取编码器增量并转换为距离(mm)
    locator->dis_p = (float)TIM2_Encoder_Read() * ENCODER_SCALE_FACTOR;
    locator->dis_q = -(float)TIM4_Encoder_Read() * ENCODER_SCALE_FACTOR;
    
    // 3. 坐标旋转变换:定位仪坐标系(p,q) → 世界坐标系(x,y)
    locator->pos_x += locator->dis_p * arm_cos_f32(Angle2Rad(angleCal))
                    - locator->dis_q * arm_sin_f32(Angle2Rad(angleCal));
    locator->pos_y += locator->dis_p * arm_sin_f32(Angle2Rad(angleCal))
                    + locator->dis_q * arm_cos_f32(Angle2Rad(angleCal));
}

调用频率: 500Hz(每2ms计算一次)
数学原理: 二维旋转矩阵变换

(ΔxΔy)=(cosθsinθsinθcosθ)(ΔpΔq)\begin{pmatrix} \Delta x \\ \Delta y \end{pmatrix} = \begin{pmatrix} \cos\theta & -\sin\theta \\ \sin\theta & \cos\theta \end{pmatrix} \begin{pmatrix} \Delta p \\ \Delta q \end{pmatrix}

其中θ = locator->yaw + 45°(安装偏角)

辅助函数: AngleNormal() (源文件: HARDWARE/LOCATOR/locator.c)

static void AngleNormal(float *angle)
{
    while(*angle > 180)  *angle -= 360;   // 大于180°减360°
    while(*angle <= -180) *angle += 360;  // 小于-180°加360°
}

功能: 将角度归一化到(-180°, 180°]区间。

辅助函数: Angle2Rad() (源文件: HARDWARE/LOCATOR/locator.c)

static float Angle2Rad(float angle)
{
    return angle * 0.01745329252f;  // π/180
}

功能: 角度转弧度,供DSP库三角函数使用。


3.2.12. 定位数据打包与发送

函数: Locator_USART_SendData() (源文件: HARDWARE/LOCATOR/locator.c)

void Locator_USART_SendData(LocatorDataTypedef *locator)
{
    uint8_t i;
    uint8_t dataSum = 0;
    
    AngleNormal(&(locator->yaw));  // 归一化姿态角
    
    // 帧头
    USART1_DMA_TX_BUFFER[0] = 'P';
    USART1_DMA_TX_BUFFER[1] = 'G';
    
    // X坐标(4字节小端序浮点数)
    USART1_DMA_TX_BUFFER[2] = BYTE0(locator->pos_x);
    USART1_DMA_TX_BUFFER[3] = BYTE1(locator->pos_x);
    USART1_DMA_TX_BUFFER[4] = BYTE2(locator->pos_x);
    USART1_DMA_TX_BUFFER[5] = BYTE3(locator->pos_x);
    
    // Y坐标(4字节)
    USART1_DMA_TX_BUFFER[6] = BYTE0(locator->pos_y);
    USART1_DMA_TX_BUFFER[7] = BYTE1(locator->pos_y);
    USART1_DMA_TX_BUFFER[8] = BYTE2(locator->pos_y);
    USART1_DMA_TX_BUFFER[9] = BYTE3(locator->pos_y);
    
    // 姿态角(4字节)
    USART1_DMA_TX_BUFFER[10] = BYTE0(locator->yaw);
    USART1_DMA_TX_BUFFER[11] = BYTE1(locator->yaw);
    USART1_DMA_TX_BUFFER[12] = BYTE2(locator->yaw);
    USART1_DMA_TX_BUFFER[13] = BYTE3(locator->yaw);
    
    // 校验和
    for (i = 0; i < 14; i++)
        dataSum += USART1_DMA_TX_BUFFER[i];
    USART1_DMA_TX_BUFFER[14] = dataSum;
    
    UASRT1_DMA_TX();  // 启动DMA传输
}

功能: 将定位数据打包成15字节二进制帧,通过DMA发送。
数据帧格式:

image.png

  • 用vofa的RawData协议显示如下图
    image.png

四、重要参数

4.1 硬件配置参数

4.1.1 传感器参数
传感器参数项数值说明源文件
编码器1/2分辨率16384 ppr四倍频模式,每圈16384脉冲encoder.c
工作模式TI12编码器接口AB相上升沿和下降沿计数encoder.c
数字滤波10个时钟周期消除机械抖动encoder.c
引脚配置TIM2: PA0/PA1编码器1信号输入encoder.c
TIM4: PB6/PB7编码器2信号输入encoder.c
陀螺仪XV7011数据位宽24-bit有符号整数,±8388608xv7011.c
量程±300°/s角速度测量范围xv7011.c
LSB灵敏度0.0000358°/s/LSB300/8388608计算值
通信接口SPI Mode 0CPOL=0, CPHA=0bsp_spi.c
时钟频率5.25 MHz84MHz/16分频bsp_spi.c
低通滤波35 Hz2阶硬件滤波器xv7011.c
引脚配置PA5/PA6/PA7/PA4SCK/MISO/MOSI/CSbsp_spi.c
4.1.2 机械参数
参数项数值定义位置说明
定位轮直径47.3 mmlocator.h: LOCATOR_D用于编码器脉冲转换为线性位移
安装偏角45°locator.h: OFFSET_ANGLE定位仪坐标系相对机器人坐标系旋转角
初始位置(0, 0) mmlocator.h: ORIGINAL_X/Y开机时世界坐标系原点
初始姿态locator.h: ORIGINAL_ANGLE开机时初始朝向角
4.1.3 通信接口参数
接口参数项配置值用途源文件
USART1波特率1152000 bps定位数据发送usart.c
数据格式8N18位数据,无校验,1位停止位usart.c
传输方式DMA2 Stream7零拷贝高效传输usart.c
帧长度15 bytes2字节帧头+12字节数据+1字节校验locator.c
引脚PA9/PA10TX/RXusart.c
USART3波特率115200 bps调试输出usart.c
引脚PC10/PC11TX/RXusart.c

4.2 算法核心参数

4.2.1 数据滤波参数
参数名数值定义位置作用调整建议
窗口长度20tim.c: WindowFilterStructInit()滑动平均滤波点数增大提高平滑度但增加延迟
窗口时间跨度2 ms计算值: 20×100μs历史数据覆盖范围-
等效截止频率500 Hz理论值: 10kHz/20低通滤波特性-
噪声门限±2600locator.h: NOISE_FILTERDATA低于此值不参与积分静止漂移严重时增大
4.2.2 标度转换系数
系数名称数值定义位置物理意义推导公式
编码器标度0.00771069429locator.h: ENCODER_SCALE_FACTOR脉冲转换为mmπ×D/16384 = π×47.3/16384
陀螺仪积分系数(负向)5.599024×10⁻⁹locator.h: GYRO_SCALE_FACTOR_Z角速度积分为角度LSB×Δt = 0.0000358×0.0001
陀螺仪积分系数(正向)5.593586×10⁻⁹locator.h: GYRO_SCALE_FACTOR_F正向旋转非线性补偿经验标定值

系数标定方法:

1. 编码器标度验证:
   - 推动机器人直线移动1米,记录编码器累计脉冲数
   - 实际距离 / 脉冲数 = 实测标度系数

2. 陀螺仪积分系数标定:
   - 使机器人原地旋转N圈(如10圈)
   - 实际角度(N×360°) / 读数角度 = 校正倍数
   - 用校正倍数乘以现有系数得到新系数

4.3 任务调度参数

4.3.1 定时器配置
参数项数值计算过程源文件
TIM3时钟源84 MHzAPB1(42MHz)×2tim.c
预分频值8384分频tim.c: TIM_Prescaler
自动重装值99100计数tim.c: TIM_Period
中断频率10 kHz84MHz/84/100 = 10000Hz计算值
中断周期100 μs1/10000Hz计算值
4.3.2 任务周期配置
任务计数器阈值触发周期触发频率宏定义功能
陀螺仪采样每次中断100 μs10 kHz-Locator_Filter_ReadYaw()
位置计算CALCOUNT=202 ms500 Hztim.h: CALCOUNTLocator_Calculate()
数据发送SENDCOUNT=505 ms200 Hztim.h: SENDCOUNTLocator_USART_SendData()
零偏标定INITCOUNT=150001.5 s一次性tim.h: INITCOUNT启动时执行

周期关系:

基准周期: 100μs (中断周期)
计算周期 = 基准周期 × CALCOUNT = 100μs × 20 = 2ms
发送周期 = 基准周期 × SENDCOUNT = 100μs × 50 = 5ms
标定时间 = 基准周期 × INITCOUNT = 100μs × 15000 = 1.5s

调整原则:

  • 提高定位精度: 减小CALCOUNT(但增加CPU负载)
  • 降低通信负载: 增大SENDCOUNT(但降低数据刷新率)
  • 加快启动速度: 减小INITCOUNT(但降低零偏标定精度)

4.4 中断优先级配置

中断源抢占优先级响应优先级用途源文件
TIM310陀螺仪高频采样,最高优先级tim.c
DMA2_Stream711串口DMA传输完成usart.c
CAN1_RX020CAN总线接收(预留)can.c
USART103串口接收复位命令,最低优先级usart.c

优先级分组: NVIC_PriorityGroup_2 (2位抢占,2位响应)


4.5 性能指标

4.5.1 理论性能
指标数值说明
姿态更新率10 kHz陀螺仪采样频率
位置更新率500 Hz坐标计算频率
数据输出率200 Hz串口发送频率
编码器单脉冲分辨率0.0077 mmπ×47.3/16384
陀螺仪角速度分辨率0.000036 °/s300/8388608
最大可测角速度300 °/s传感器量程限制
最大可测线速度~7 m/s编码器最大计数频率限制
启动时间1.5 s零偏标定用时
4.5.2 实际精度
指标典型值影响因素
静止时姿态角漂移±0.5°/min陀螺仪零偏温漂
短距离位置误差±2 mm编码器分辨率、轮径测量误差
长距离位置误差1-5 cm/m轮子打滑、地面不平、标度系数误差
姿态角累积误差±1°/min陀螺仪漂移、积分误差累积

误差来源分析:

  1. 系统误差:

    • 编码器安装偏心
    • 轮径测量不准确
    • 陀螺仪安装不水平
  2. 随机误差:

    • 地面颗粒物导致轮子打滑
    • 地面不平引起定位轮悬空
    • 陀螺仪零偏随温度变化
  3. 算法误差:

    • 滤波延迟
    • 数值积分截断误差
    • 浮点运算精度损失

4.6 关键宏定义汇总

文件: HARDWARE/LOCATOR/locator.h

#define LOCATOR_D 47.3f                       // 定位轮直径(mm)
#define OFFSET_ANGLE 45                       // 安装偏角(°)
#define ORIGINAL_X 0                          // 初始X坐标(mm)
#define ORIGINAL_Y 0                          // 初始Y坐标(mm)
#define ORIGINAL_ANGLE 0                      // 初始姿态角(°)
#define NOISE_FILTERDATA 2600                 // 噪声门限(原始数据单位)
#define GYRO_SCALE_FACTOR_Z 0.00000000559902458f  // 负向积分系数
#define GYRO_SCALE_FACTOR_F 0.00000000559358637f  // 正向积分系数
#define ENCODER_SCALE_FACTOR 0.00771069429f   // 编码器标度(mm/脉冲)

文件: HARDWARE/TIM/tim.h

#define SENDCOUNT 50      // 发送周期计数阈值 (5ms)
#define CALCOUNT 20       // 计算周期计数阈值 (2ms)
#define INITCOUNT 15000   // 零偏标定采样次数 (1.5s)

文件: HARDWARE/FILTER/filter.h

#define WINDOW_SIZE 50    // 滤波器缓冲区最大长度

五、项目常用参数

5.1 陀螺仪参数

5.1.1 NOISE_FILTERDATA (源文件: HARDWARE/LOCATOR/locator.h)

yaw噪声滤波,决定yaw数据平换程度

  • NOISE_FILTERDATA=0时

image.pngimage.png 无外界人工干扰,仍会产生明显零漂

  • NOISE_FILTERDATA=6000时

image.pngimage.png 无外界人工干扰,不会产生零漂

  • NOISE_FILTERDATA=6000 VS NOISE_FILTERDATA=60000 image.pngimage.png 有外界人工敲击干扰时,NOISE_FILTERDATA=6000会产生明显零漂,NOISE_FILTERDATA=60000不会产生零漂

5.2 编码器滤波

5.2.1 ENCODER_STATIC_THRESHOLD (源文件: HARDWARE/LOCATOR/locator.h)
  • 无静止阈值检测时

image.pngimage.png

  • 加入禁止阈值检测时

image.pngimage.png

  • 禁止阈值过高时,数据平滑性减弱 image.png
5.2.2ENCODER_NOISE_THRESHOLD (源文件: HARDWARE/LOCATOR/locator.h)
  • 加入死区处理前 vs 加入死区处理后 image.png
  • ENCODER_NOISE_THRESHOLD 不同参数效果

image.png

5.2.3 ENCODER_KALMAN_Q 和 ENCODER_KALMAN_R (源文件: HARDWARE/KALMAN/kalman.h, 在文件: HARDWARE/LOCATOR/locator.h中宏定义)

专为编码器优化的轻量级卡尔曼滤波器

参数调优指南

参数推荐范围效果
Q (过程噪声)0.001-0.1Q↓ 更平滑但响应慢
Q↑ 响应快但滤波弱
R (测量噪声)0.5-5R↓ 更信任传感器
R↑ 滤波更强
快速调试步骤:
  1. 先用默认值Q=0.01, R=2.0
  2. 如果波形还有毛刺 → 增大 R 到 3-5
  3. 如果响应太慢 → 增大 Q 到 0.05-0.1
  4. 如果飘逸严重 → 减小 Q 到 0.001-0.005

image.png

  • Q=0.1时 image.png