flutter专栏--深入了解widget原理

78 阅读16分钟
《flutter实战》读书笔记

1. 什么是Widget

在 Flutter 的开发理念中, “组件”(Widget)是构成用户界面的最基本单元,其内涵比原生开发中的“控件”更为丰富。它不仅涵盖了按钮、文本、图片等视觉元素,还包括了布局结构(如 RowColumn)、交互功能(如 GestureDetector)和主题数据(如 Theme)等非视觉元素。因此,当你构建 Flutter 应用时,实际上是在组合这些功能各异的组件 。每一个 Widget 本质上是一份轻量级且不可变的配置描述,它并不直接参与最终的屏幕渲染,而是告诉框架“这一部分界面应该是什么样子” 。这种不可变性是 Flutter 声明式 UI 架构的核心,当界面需要更新时,框架会重建整套 Widget 结构,而非修改现有实例 。应用的整个界面正是通过 Widget 的层层嵌套搭建起来的。这种组合方式形成了一个清晰的树状层级结构,从根组件一直延伸到最微小的叶子组件。每个组件都嵌入在其父组件之内,并能够继承和响应来自父组件的配置与上下文信息。正是这种“一切皆可组件”和“通过组合构建一切”的思想,塑造了 Flutter 独特的开发模式 。

2. Widget的底层实现

widget 的功能是“描述一个UI元素的配置信息”,它就是说, Widget 其实并不是表示最终绘制在设备屏幕上的显示元素,所谓的配置信息就是 Widget 接收的参数,比如对于 Text 来讲,文本的内容、对齐方式、文本样式都是它的配置信息。

Widget 类的声明

@immutable // 不可变的
abstract class Widget extends DiagnosticableTree {
  const Widget({ this.key });

  final Key? key;

  @protected
  @factory
  Element createElement();

  @override
  String toStringShort() {
    final String type = objectRuntimeType(this, 'Widget');
    return key == null ? type : '$type-$key';
  }

  @override
  void debugFillProperties(DiagnosticPropertiesBuilder properties) {
    super.debugFillProperties(properties);
    properties.defaultDiagnosticsTreeStyle = DiagnosticsTreeStyle.dense;
  }

  @override
  @nonVirtual
  bool operator ==(Object other) => super == other;

  @override
  @nonVirtual
  int get hashCode => super.hashCode;

  static bool canUpdate(Widget oldWidget, Widget newWidget) {
    return oldWidget.runtimeType == newWidget.runtimeType
        && oldWidget.key == newWidget.key;
  }
  ...
}

先解释一下这里的修饰符都是什么意思

  • @immutable代表 Widget 是不可变的,这会限制 Widget 中定义的属性(即配置信息)必须是不可变的(final),这是因为,Flutter 中如果属性发生变化则会重新构建Widget树,即重新创建新的 Widget 实例来替换旧的 Widget 实例,所以允许 Widget 的属性变化是没有意义的,因为一旦 Widget 自己的属性变了自己就会被替换。这也是为什么 Widget 中定义的属性必须是 final 的原因。
  • @protected,受保护的,标记方法或属性仅允许在当前类及其子类内部访问,是一种访问权限控制。
  • @factory,普通构造函数(用 constnew调用)总是会返回一个新的实例。而工厂构造函数则更灵活,它可以根据逻辑返回一个新的实例、一个缓存中的现有实例,或者一个子类的实例
  • @nonVirtual: Flutter 框架要求所有 Widget 的相等性比较必须保持一致的行为(即比较是否为同一个对象实例),禁止子类重写这些方法,以免破坏框架的更新机制。

具体代码解读:

  • widget类继承自DiagnosticableTreeDiagnosticableTree即“诊断树”,主要作用是提供调试信息。
  • Key: 这个key属性类似于 React/Vue 中的key,主要的作用是决定是否在下一次build时复用旧的 widget ,决定的条件在canUpdate()方法中。
  • createElement():“一个 widget 可以对应多个Element”;为什么这么说呢?因为Widget是描述数据,Element是实际节点: Widget是一个不可变的、描述UI的配置类,而Element是构建UI树时的实际节点,它持有对Widget的引用,并负责管理和渲染UI。一个Widget提供的是“蓝图”或“配置”,而Element是根据这个“蓝图”创建的“具体对象”。因此,同一个“配置蓝图”可以被用来创建多个“具体对象”,从而在UI界面中生成多个实际的UI元素节点。Flutter 框架在构建UI树时,会先调用此方法生成对应节点的Element对象。此方法是 Flutter 框架隐式调用的,在我们开发过程中基本不会调用到。
  • debugFillProperties(...) 复写父类的方法,主要是设置诊断树的一些特性。
  • canUpdate(...)是一个静态方法,它主要用于在 widget 树重新build时复用旧的 widget ,其实具体来说,应该是:是否用新的 widget 对象去更新旧UI树上所对应的Element对象的配置;通过其源码我们可以看到,只要newWidgetoldWidgetruntimeTypekey同时相等时就会用new widget去更新Element对象的配置,否则就会创建新的Element

为 widget 显式添加 key 的话可能(但不一定)会使UI在重新构建时变的高效。另外Widget类本身是一个抽象类,其中最核心的就是定义了createElement()接口,在 Flutter 开发中,我们一般都不用直接继承Widget类来实现一个新组件,相反,我们通常会通过继承StatelessWidgetStatefulWidget来间接继承widget类来实现。StatelessWidgetStatefulWidget都是直接继承自Widget类,而这两个类也正是 Flutter 中非常重要的两个抽象类。

3. flutter的树

Widget 只是描述一个UI元素的配置信息,那么真正的布局、绘制是由谁来完成的呢?Flutter 框架的处理流程是这样的:

  1. 根据 Widget 树生成一个 Element 树,Element 树中的节点都继承自 Element 类。
  2. 根据 Element 树生成 Render 树(渲染树),渲染树中的节点都继承自RenderObject 类。
  3. 根据渲染树生成 Layer 树,然后上屏显示,Layer 树中的节点都继承自 Layer 类。

真正的布局和渲染逻辑在 Render 树中,Element 是 Widget 和 RenderObject 的粘合剂,可以理解为一个中间代理。

Container( // 一个容器 widget
  color: Colors.blue, // 设置容器背景色
  child: Row( // 可以将子widget沿水平方向排列
    children: [
      Image.network('https://www.example.com/1.png'), // 显示图片的 widget
      const Text('A'),
    ],
  ),
);

如果 Container 设置了背景色,Container 内部会创建一个新的 ColoredBox 来填充背景

if (color != null)
  current = ColoredBox(color: color!, child: current);

而 Image 内部会通过 RawImage 来渲染图片、Text 内部会通过 RichText 来渲染文本,所以最终的 Widget树、Element 树、渲染树结构如图所示

  1. 三棵树中,Widget 和 Element 是一一对应的,但并不和 RenderObject 一一对应。比如 StatelessWidgetStatefulWidget 都没有对应的 RenderObject。
  2. 渲染树在上屏前会生成一棵 Layer 树

4. StatelessWidget

4.1. 概述

StatelessWidget相对比较简单,它继承自widget类,重写了createElement()方法

@override
StatelessElement createElement() => StatelessElement(this);

StatelessElement 间接继承自Element类,与StatelessWidget相对应(作为其配置数据)。

StatelessWidget用于不需要维护状态的场景,它通常在build方法中通过嵌套其他 widget 来构建UI,在构建过程中会递归的构建其嵌套的 widget 。

class Echo extends StatelessWidget  {
  const Echo({
    Key? key,  
    required this.text,
    this.backgroundColor = Colors.grey, //默认为灰色
  }):super(key:key);
    
  final String text;
  final Color backgroundColor;

  @override
  Widget build(BuildContext context) {
    return Center(
      child: Container(
        color: backgroundColor,
        child: Text(text),
      ),
    );
  }
}

widget 的构造函数参数应使用命名参数,命名参数中的必需要传的参数要添加required关键字,这样有利于静态代码分析器进行检查;在继承 widget 时,第一个参数通常应该是Key。另外,如果 widget 需要接收子 widget ,那么childchildren参数通常应被放在参数列表的最后。同样是按照惯例, widget 的属性应尽可能的被声明为final,防止被意外改变。

使用

 Widget build(BuildContext context) {
  return Echo(text: "hello world");
}

4.2. Context

build方法有一个context参数,它是BuildContext类的一个实例,表示当前 widget 在 widget 树中的上下文,每一个 widget 都会对应一个 context 对象(因为每一个 widget 都是 widget 树上的一个节点)。实际上,context是当前 widget 在 widget 树中位置中执行”相关操作“的一个句柄(handle),比如它提供了从当前 widget 开始向上遍历 widget 树以及按照 widget 类型查找父级 widget 的方法。

class ContextRoute extends StatelessWidget  {
  const ContextRoute({super.key});

  @override
  Widget build(BuildContext context) {
    return Scaffold(
      appBar: AppBar(
        title: const Text("Context测试"),
      ),
      body: Builder(builder: (context) {
        // 在 widget 树中向上查找最近的父级`Scaffold`  widget 
        Scaffold? scaffold = context.findAncestorWidgetOfExactType<Scaffold>();
        // 安全地获取 AppBar的title
        if (scaffold != null && scaffold.appBar != null) {
          AppBar appBar = scaffold.appBar as AppBar;
          return appBar.title ?? const Text("未找到标题");
        }
        return const Text("未找到Scaffold");
      }),
    );
  }
}

5. StatefulWidget

StatefulWidget也是继承自widget类,并重写了createElement()方法,不同的是返回的Element 对象并不相同;另外StatefulWidget类中添加了一个新的接口createState()

abstract class StatefulWidget extends Widget {
  const StatefulWidget({ Key key }) : super(key: key);
    
  @override
  StatefulElement createElement() => StatefulElement(this);
    
  @protected
  State createState();
}
  • StatefulElement 间接继承自Element类,与StatefulWidget相对应(作为其配置数据)。StatefulElement中可能会多次调用createState()来创建状态(State)对象。
  • createState() 用于创建和 StatefulWidget 相关的状态,它在StatefulWidget 的生命周期中可能会被多次调用。例如,当一个 StatefulWidget 同时插入到 widget 树的多个位置时,Flutter 框架就会调用该方法为每一个位置生成一个独立的State实例,其实,本质上就是一个StatefulElement对应一个State实例。

6. State

6.1. 概述

一个 StatefulWidget 类会对应一个 State 类,State表示与其对应的 StatefulWidget 要维护的状态,State 中的保存的状态信息可以:

  1. 在 widget 构建时可以被同步读取。
  2. 在 widget 生命周期中可以被改变,当State被改变时,可以手动调用其setState()方法通知Flutter 框架状态发生改变,Flutter 框架在收到消息后,会重新调用其build方法重新构建 widget 树,从而达到更新UI的目的。

State 中有两个常用属性:

  1. widget,它表示与该 State 实例关联的 widget 实例,由Flutter 框架动态设置。注意,这种关联并非永久的,因为在应用生命周期中,UI树上的某一个节点的 widget 实例在重新构建时可能会变化,但State实例只会在第一次插入到树中时被创建,当在重新构建时,如果 widget 被修改了,Flutter 框架会动态设置State. widget 为新的 widget 实例。
  2. context。StatefulWidget对应的 BuildContext,作用同StatelessWidget 的BuildContext。

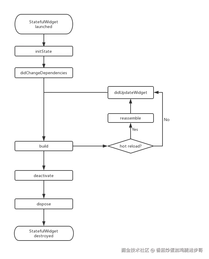
6.2. State生命周期

以计数器功能为例

class CounterWidget extends StatefulWidget {
  const CounterWidget({super.key, this.initValue = 0});

  final int initValue;

  @override
  _CounterWidgetState createState() => _CounterWidgetState();
}

CounterWidget接收一个initValue整型参数,它表示计数器的初始值。下面我们看一下State的代码:

class _CounterWidgetState extends State<CounterWidget> {
  int _counter = 0;

  @override
  void initState() {
    super.initState();
    //初始化状态
    _counter = widget.initValue;
    print("initState");
  }

  @override
  Widget build(BuildContext context) {
    print("build");
    return Scaffold(
      body: Center(
        child: TextButton(
          child: Text('$_counter'),
          //点击后计数器自增
          onPressed: () => setState(
            () => ++_counter,
          ),
        ),
      ),
    );
  }

  @override
  void didUpdateWidget(CounterWidget oldWidget) {
    super.didUpdateWidget(oldWidget);
    print("didUpdateWidget ");
  }

  @override
  void deactivate() {
    super.deactivate();
    print("deactivate");
  }

  @override
  void dispose() {
    super.dispose();
    print("dispose");
  }

  @override
  void reassemble() {
    super.reassemble();
    print("reassemble");
  }

  @override
  void didChangeDependencies() {
    super.didChangeDependencies();
    print("didChangeDependencies");
  }
}

使用这个组件

class StateLifecycleTest extends StatelessWidget {
  const StateLifecycleTest({super.key});

  @override
  Widget build(BuildContext context) {
    return const CounterWidget();
  }
}

打开页面,控制台打印

initState
didChangeDependencies
build

此时进行热重载刷新

reassemble
didUpdateWidget
build

此时,我们在 widget 树中移除CounterWidget,将 StateLifecycleTest 的 build方法改为

class StateLifecycleTest extends StatelessWidget {
  const StateLifecycleTest({super.key});

  @override
  Widget build(BuildContext context) {
    // return const CounterWidget();
    return const Text("xxx");
  }
}

热重载

reassemble
deactivate
dispose
  • initState:当 widget 第一次插入到 widget 树时会被调用,对于每一个State对象,Flutter 框架只会调用一次该回调,所以,通常在该回调中做一些一次性的操作,如状态初始化、订阅子树的事件通知等。不能在该回调中调用BuildContext.dependOnInheritedWidgetOfExactType(该方法用于在 widget 树上获取离当前 widget 最近的一个父级InheritedWidget,关于InheritedWidget我们将在后面章节介绍),原因是在初始化完成后, widget 树中的InheritFrom widget也可能会发生变化,所以正确的做法应该在在build()方法或didChangeDependencies()中调用它。
  • didChangeDependencies():当State对象的依赖发生变化时会被调用;例如:在之前build() 中包含了一个InheritedWidget (第七章介绍),然后在之后的build()Inherited widget发生了变化,那么此时InheritedWidget的子 widget 的didChangeDependencies()回调都会被调用。典型的场景是当系统语言 Locale 或应用主题改变时,Flutter 框架会通知 widget 调用此回调。需要注意,组件第一次被创建后挂载的时候(包括重创建)对应的didChangeDependencies也会被调用。
  • build():此回调读者现在应该已经相当熟悉了,它主要是用于构建 widget 子树的,会在如下场景被调用:
    1. 在调用initState()之后。
    2. 在调用didUpdateWidget()之后。
    3. 在调用setState()之后。
    4. 在调用didChangeDependencies()之后。
    5. 在State对象从树中一个位置移除后(会调用deactivate)又重新插入到树的其他位置之后。
  • reassemble():此回调是专门为了开发调试而提供的,在热重载(hot reload)时会被调用,此回调在Release模式下永远不会被调用。
  • didUpdateWidget ():在 widget 重新构建时,Flutter 框架会调用widget.canUpdate来检测 widget 树中同一位置的新旧节点,然后决定是否需要更新,如果widget.canUpdate返回true则会调用此回调。正如之前所述,widget.canUpdate会在新旧 widget 的 keyruntimeType 同时相等时会返回true,也就是说在在新旧 widget 的key和runtimeType同时相等时didUpdateWidget()就会被调用。
  • deactivate():当 State 对象从树中被移除时,会调用此回调。在一些场景下,Flutter 框架会将 State 对象重新插到树中,如包含此 State 对象的子树在树的一个位置移动到另一个位置时(可以通过GlobalKey 来实现)。如果移除后没有重新插入到树中则紧接着会调用dispose()方法。
  • dispose():当 State 对象从树中被永久移除时调用;通常在此回调中释放资源。

整体流程

7. 在 widget 树中获取State对象

由于 StatefulWidget 的具体逻辑都在其 State 中,所以很多时候,我们需要获取 StatefulWidget 对应的State 对象来调用一些方法,比如Scaffold组件对应的状态类ScaffoldState中就定义了打开 SnackBar(路由页底部提示条)的方法。

7.1. 通过Context获取

context对象有一个findAncestorStateOfType()方法,该方法可以从当前节点沿着 widget 树向上查找指定类型的 StatefulWidget 对应的 State 对象

class GetStateObjectRoute extends StatefulWidget {
  const GetStateObjectRoute({Key? key}) : super(key: key);

  @override
  State<GetStateObjectRoute> createState() => _GetStateObjectRouteState();
}

class _GetStateObjectRouteState extends State<GetStateObjectRoute> {
  @override
  Widget build(BuildContext context) {
    return Scaffold(
      appBar: AppBar(
        title: Text("子树中获取State对象"),
      ),
      body: Center(
        child: Column(
          children: [
            Builder(builder: (context) {
              return ElevatedButton(
                onPressed: () {
                  // 查找父级最近的Scaffold对应的ScaffoldState对象
                  ScaffoldState _state = context.findAncestorStateOfType<ScaffoldState>()!;
                  // 打开抽屉菜单
                  _state.openDrawer();
                },
                child: Text('打开抽屉菜单1'),
              );
            }),
          ],
        ),
      ),
      drawer: Drawer(),
    );
  }
}

一般来说,如果 StatefulWidget 的状态是私有的(不应该向外部暴露),那么我们代码中就不应该去直接获取其 State 对象;如果StatefulWidget的状态是希望暴露出的(通常还有一些组件的操作方法),我们则可以去直接获取其State对象。但是通过 context.findAncestorStateOfType 获取 StatefulWidget 的状态的方法是通用的,我们并不能在语法层面指定 StatefulWidget 的状态是否私有,所以在 Flutter 开发中便有了一个默认的约定:如果 StatefulWidget 的状态是希望暴露出的,应当在 StatefulWidget 中提供一个of 静态方法来获取其 State 对象,开发者便可直接通过该方法来获取;如果 State不希望暴露,则不提供of方法。这个约定在 Flutter SDK 里随处可见。所以,上面示例中的Scaffold也提供了一个of方法,我们其实是可以直接调用它的:

Builder(builder: (context) {
  return ElevatedButton(
    onPressed: () {
      // 直接通过of静态方法来获取ScaffoldState
      ScaffoldState _state=Scaffold.of(context);
      // 打开抽屉菜单
      _state.openDrawer();
    },
    child: Text('打开抽屉菜单2'),
  );
}),

想显示 snack bar 的话可以通过下面代码调用:

Builder(builder: (context) {
  return ElevatedButton(
    onPressed: () {
      ScaffoldMessenger.of(context).showSnackBar(
        SnackBar(content: Text("我是SnackBar")),
      );
    },
    child: Text('显示SnackBar'),
  );
}),

7.2. 通过GlobalKey

Flutter还有一种通用的获取State对象的方法——通过GlobalKey来获取

  1. 给目标StatefulWidget添加GlobalKey
//定义一个globalKey, 由于GlobalKey要保持全局唯一性,我们使用静态变量存储
static GlobalKey<ScaffoldState> _globalKey= GlobalKey();
...
Scaffold(
    key: _globalKey , //设置key
    ...  
)

2. 通过GlobalKey来获取State对象

_globalKey.currentState.openDrawer()

GlobalKey 是 Flutter 提供的一种在整个 App 中引用 element 的机制。如果一个 widget 设置了GlobalKey,那么我们便可以通过globalKey.currentWidget获得该 widget 对象、globalKey.currentElement来获得 widget 对应的element对象,如果当前 widget 是StatefulWidget,则可以通过globalKey.currentState来获得该 widget 对应的state对象。

3.使用 GlobalKey 开销较大,如果有其他可选方案,应尽量避免使用它。另外,同一个 GlobalKey 在整个 widget 树中必须是唯一的,不能重复。

8. 通过 RenderObject 自定义 Widget

StatelessWidgetStatefulWidget 都是用于组合其他组件的,它们本身没有对应的 RenderObject。Flutter 组件库中的很多基础组件都不是通过StatelessWidgetStatefulWidget 来实现的,比如 Text 、Column、Align等,就好比搭积木,StatelessWidgetStatefulWidget 可以将积木搭成不同的样子,但前提是得有积木,而这些积木都是通过自定义 RenderObject 来实现的。实际上Flutter 最原始的定义组件的方式就是通过定义RenderObject 来实现,而StatelessWidgetStatefulWidget 只是提供的两个帮助类。

class CustomWidget extends LeafRenderObjectWidget{
  @override
  RenderObject createRenderObject(BuildContext context) {
    // 创建 RenderObject
    return RenderCustomObject();
  }
  @override
  void updateRenderObject(BuildContext context, RenderCustomObject  renderObject) {
    // 更新 RenderObject
    super.updateRenderObject(context, renderObject);
  }
}

class RenderCustomObject extends RenderBox{

  @override
  void performLayout() {
    // 实现布局逻辑
  }

  @override
  void paint(PaintingContext context, Offset offset) {
    // 实现绘制
  }
}

如果组件不会包含子组件,则我们可以直接继承自 LeafRenderObjectWidget ,它是 RenderObjectWidget 的子类,而 RenderObjectWidget 继承自 Widget ,我们可以看一下它的实现:

abstract class LeafRenderObjectWidget extends RenderObjectWidget {
  const LeafRenderObjectWidget({ Key? key }) : super(key: key);

  @override
  LeafRenderObjectElement createElement() => LeafRenderObjectElement(this);
}

很简单,就是帮 widget 实现了createElement 方法,它会为组件创建一个 类型为 LeafRenderObjectElement 的 Element对象。如果自定义的 widget 可以包含子组件,则可以根据子组件的数量来选择继承SingleChildRenderObjectWidget 或 MultiChildRenderObjectWidget,它们也实现了createElement() 方法,返回不同类型的 Element 对象。

然后我们重写了 createRenderObject 方法,它是 RenderObjectWidget 中定义方法,该方法被组件对应的 Element 调用(构建渲染树时)用于生成渲染对象。我们的主要任务就是来实现 createRenderObject 返回的渲染对象类,本例中是 RenderCustomObject 。updateRenderObject 方法是用于在组件树状态发生变化但不需要重新创建 RenderObject 时用于更新组件渲染对象的回调。

RenderCustomObject 类是继承自 RenderBox,而 RenderBox 继承自 RenderObject,我们需要在 RenderCustomObject 中实现布局、绘制、事件响应等逻辑。

9. 总结

fflutter 的 widget 类型分为StatefulWidgetStatelessWidget 两种,读者需要深入理解它们的区别,widget 将是我们构建Flutter应用的基石。

Flutter 提供了丰富的组件,在实际的开发中我们可以根据需要随意使用它们,而不必担心引入过多组件库会让你的应用安装包变大,这不是 web 开发,dart 在编译时只会编译你使用了的代码。由于 Material 和 Cupertino 都是在基础组件库之上的,所以如果我们的应用中引入了这两者之一,则不需要再引入flutter/ widgets.dart了,因为它们内部已经引入过了。

关注我,带你了解前沿的前端知识

fechan.jpg