把代码变成“可改的树”:一文读懂前端 AST 的原理与实战

2,104 阅读10分钟

把代码变成“可改的树”:一文读懂前端 AST 的原理与实战

前言:什么是 AST(抽象语法树)?

在现代前端开发中,AST(Abstract Syntax Tree,抽象语法树)指的是“用树来表达一段代码的语法结构”。通俗理解:把代码先读懂、拆解成一个个语法“节点”,再把这些节点按层级连成一棵树,后续工具就能“对树动手术”。

AST 的用途非常广,是许多工具的基础:

  • Babel:把新语法转成旧语法,或做各类代码改写
  • ESLint:根据规则检查/修复代码问题
  • Prettier:根据统一风格重新排版代码
  • 以及更多编译、打包、重构、分析类工具

🌰 举一个特别形象的例子:小时候学英语的时候,老师经常会告诉我们在阅读长难句的时候,需要先找到主谓宾,然后再去理解句子中的其他成分。

在代码的世界里,解析 AST 就有点像分析句子的“主谓宾定状补”:先理清主干再看细节。有了 AST,其他前端工具能准确理解代码结构,从而实现重构、优化、自动修复,甚至生成新代码。

例如这段代码:

const sum = 1 + 2;

AST(简化后)会描述出:

  • VariableDeclaration(这是一个变量声明)
    • Identifier: sum(定义的变量名是 sum)
    • BinaryExpression: +(赋值的内容是一个二元表达式)
      • Literal: 1(表达式的左值)
      • Literal: 2(表达式的右值)

image6-1.png

Parse:解析代码生成 AST(抽象语法树)

实际上,我们编写的代码都是以字符串的形式存储在文件中的,而我们要想让计算机理解这些代码,就需要将这些代码转换成计算机能够理解的数据结构,这个过程就是解析代码生成 AST(抽象语法树)。

从字符串到解析出抽象语法树,中间会经历两个步骤:词法分析(Lexical Analysis)和语法分析(Syntax Analysis)。

image6-2.png

词法分析(Lexical Analysis)

词法分析(Lexical Analysis)是编译器的第一步,它把源代码从“字符流”切分成有意义的最小单元:Token(记号)。

简单理解:

  • 把连续的字符切成有意义的小块,这些小块就叫 Token。
  • 每个 Token 通常包含:type(类型,如 Identifier 标识符、Punctuator 符号等)、value(字面值)、以及位置信息(start/endloc)。
  • 这一阶段只做“切词”,不建立层级结构(所以不知道谁包含谁)。

以简单的 n * n 代码举例,最终会形成如下 token 列表:

[
  { type: { ... }, value: "n", start: 0, end: 1, loc: { ... } },
  { type: { ... }, value: "*", start: 2, end: 3, loc: { ... } },
  { type: { ... }, value: "n", start: 4, end: 5, loc: { ... } },
]

词法分析仅仅是编译的第一步,通常情况下,开发者不会直接使用词法分析的结果,因为仅仅将字符串转换成 token 还不够,我们还需要将 token 转换成抽象语法树。

语法分析(Syntax Analysis)

语法分析(Syntax Analysis)是编译器的第二步,它把“线性的 token 列表”组装成“有父子层级的抽象语法树(AST)”。

现代前端开发中,能够实现将源码解析为抽象语法树的工具有很多:Babel、Acorn、Espree、Esprima 等。本文将介绍如何使用 Espree 来实现将源码解析为抽象语法树。

Espree 提供了 parse 方法,可以传入源码与可选配置,然后返回 AST:

const espree = require("espree");
const ast = espree.parse("var a = 1;");
console.log("🚀 ~ ast:", ast);
🚀 ~ ast: Node {
  type: 'Program',
  start: 0,
  end: 10,
  body: [
    Node {
      type: 'VariableDeclaration',
      start: 0,
      end: 10,
      declarations: [
         {
          type: 'VariableDeclarator',
          start: 4,
          end: 9,
          id: Node { type: 'Identifier', start: 4, end: 5, name: 'a' },
          init: Node { type: 'Literal', start: 8, end: 9, value: 1, raw: '1' }
        }
      ],
      kind: 'var'
    }
  ],
  sourceType: 'script'
}
  • Program:整段代码的“根节点”(最外层容器)。body 里按顺序放着每一条语句。
  • VariableDeclaration:一条“变量声明”语句,这里的 kindvar(也可能是 letconst)。
  • declarations:声明列表。因为 JS 允许 var a = 1, b = 2; 这样的多声明,所以这里是数组。
  • VariableDeclarator:一次具体的“声明”。它有两个关键子节点:
    • id:被声明的变量是谁(这里是一个 Identifier,名字为 a)。
    • init:这个变量被赋的初始值(这里是一个 Literal,数值 1)。
  • Identifier:标识符节点,表示变量名、函数名等(此处为 a)。
  • Literal:字面量节点,表示具体的值(此处为 1)。
  • start/end:在源码字符串中的起止位置(基于字符索引),有助于错误提示、高亮、代码修改定位等。
  • sourceType:脚本类型,script 表示是 CommonJS 模块,module 表示是 ES Module。

把上面的结构“压扁”成一棵更直观的小树,可以这样理解:

Program
└── VariableDeclaration (kind: var)
    └── VariableDeclarator
        ├── id: Identifier (name: a)
        └── init: Literal (value: 1)

需要特别注意的是:Espree 默认支持 ES5 语法,如果需要支持 ES6 语法,需要传入 ecmaVersion 参数,指定 ES6 语法。

ESTree 规范 与 AST 调试工具

在上文我们提到过,能够实现将源码解析为抽象语法树的工具有很多:Babel、Acorn、Espree、Esprima 等。我们转为 AST 的目的是最终要使用 AST 进行代码的转换,但是如何能确保 AST 的规范性呢?

简单来说:不同解析器如果各自定义一套“树的长相”,后续处理的工具就没法通用。为了解决“同一种语言、不同解析器产出的 AST 长得不一样”的问题,于是就制定了接口规范 — ESTree

在上文我们使用 Espree 打印了 AST。可能有些同学会有这样的疑问:不清楚这些“节点类型”从何而来、去哪查?ESTree 定义了常见节点的命名、字段和层级关系,可参考文档:github.com/estree/estr…

image6-3.png

与此同时,我们也可以使用 AST 调试工具 来快速查看 AST 结构,比如 AST Explorerastexplorer.net)。 在实际开发中,我们会经常使用 AST Explorer 来查看 AST 结构,以便于我们更好地理解代码的结构。

Traverse:AST 遍历

目前,我们已经得到了一颗 AST 树结构,但这还远远不够,我们还需要对 AST 树进行遍历,以便于我们更好地理解代码的结构,甚至是对 AST 树的特定节点进行修改。

遍历方式:深度优先

AST 遍历采用的是深度优先遍历,简单说就是:先一头扎到底,走不通了再回头看其他分支。我们用一个实际例子来理解:

function square(n) {
  return n * n;
}

这段代码对应的 AST(简化版)长这样:

{
  type: "FunctionDeclaration",
  id: {
    type: "Identifier",
    name: "square"
  },
  params: [{
    type: "Identifier",
    name: "n"
  }],
  body: {
    type: "BlockStatement",
    body: [{
      type: "ReturnStatement",
      argument: {
        type: "BinaryExpression",
        operator: "*",
        left: {
          type: "Identifier",
          name: "n"
        },
        right: {
          type: "Identifier",
          name: "n"
        }
      }
    }]
  }
}

遍历的过程

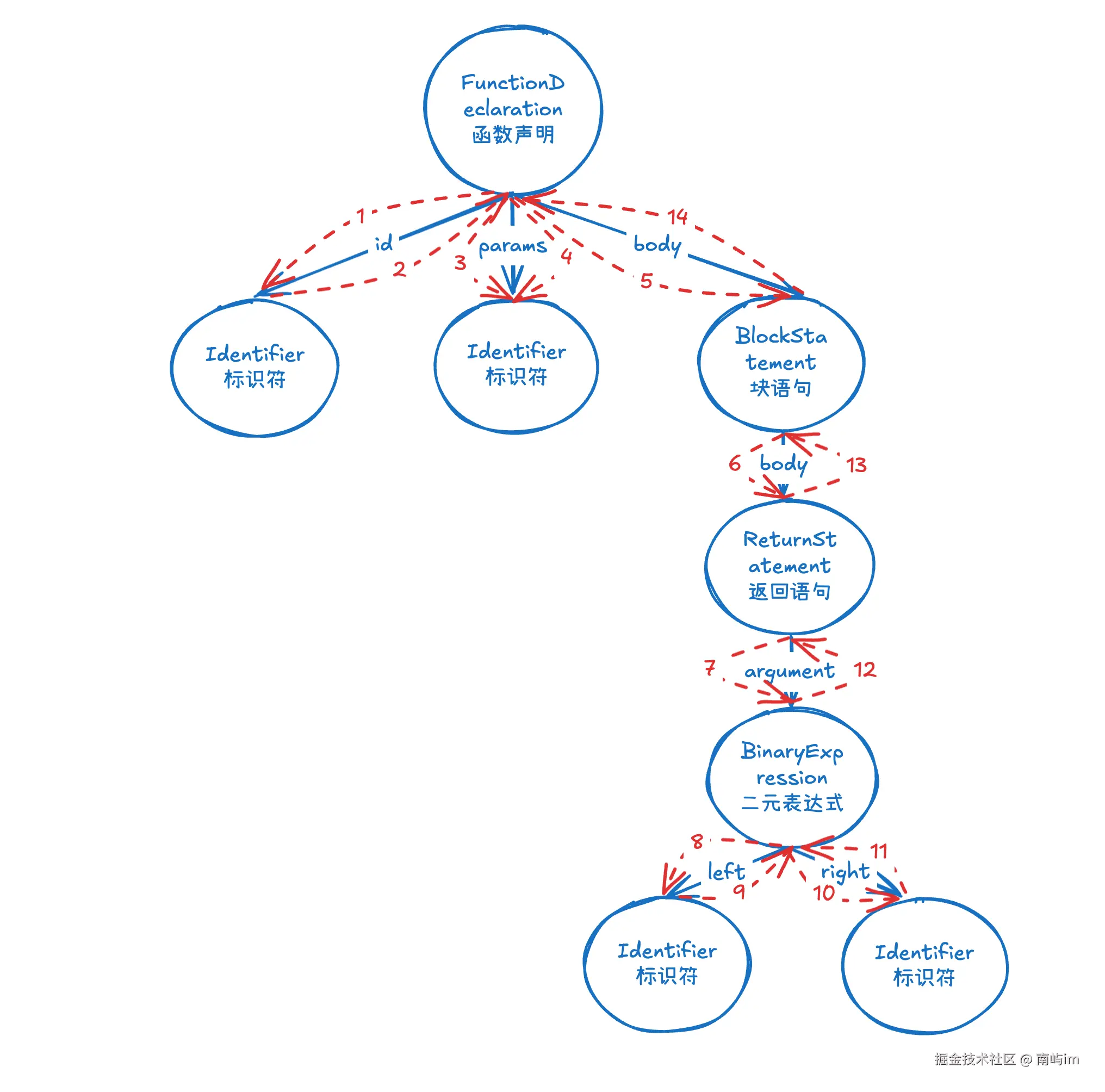
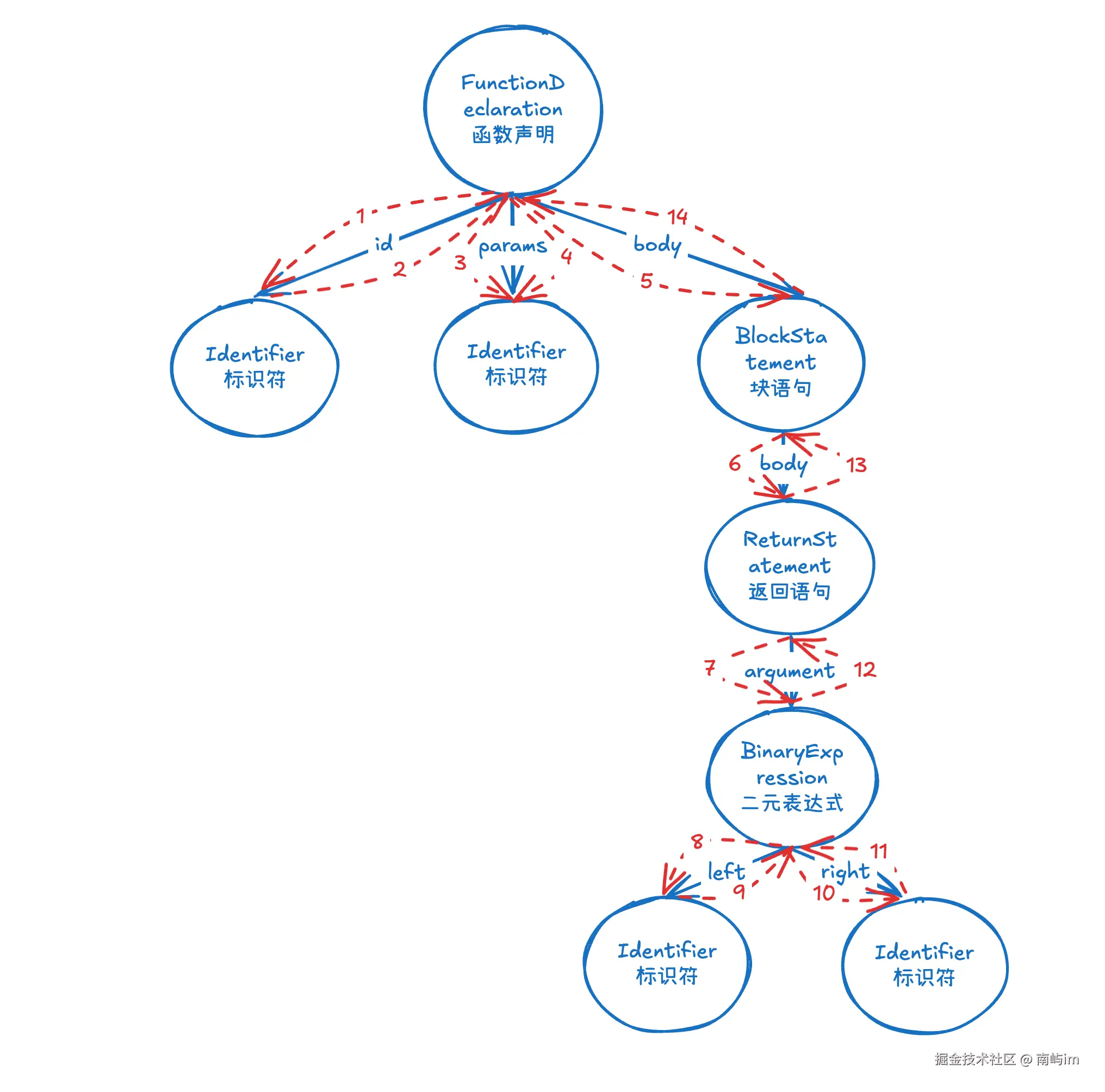
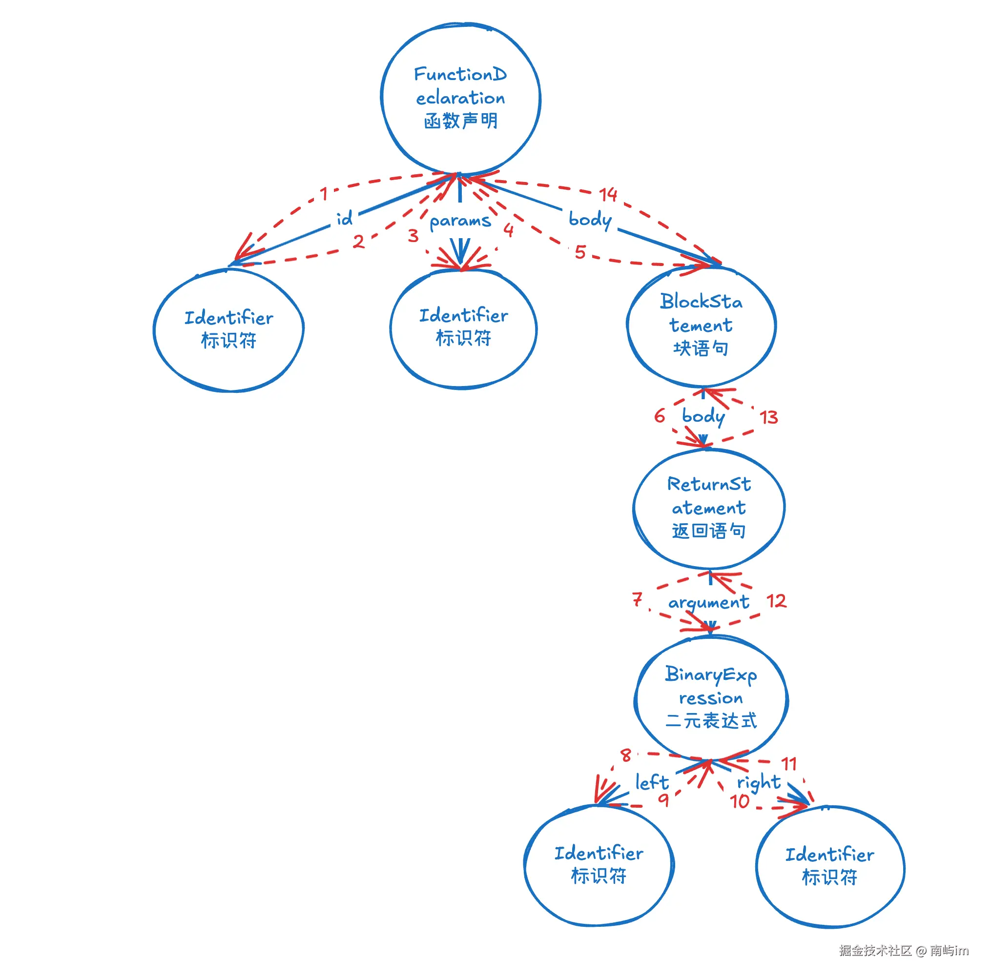
我们从最外层的 FunctionDeclaration(函数声明)开始,它有三个重要属性:id(函数名)、params(参数)、body(函数体)。然后就像剥洋葱一样,一层层往里走。下图清晰展示了 AST 结构与遍历的过程:

image6-4.png

首先看 id 属性—函数名id 是一个 Identifier 节点,记录着函数名叫 square。这个节点没有子节点了,所以看完就继续往下。

接着看 params 属性—参数params 是个数组,里面有一个 Identifier 节点,代表参数 n

然后进入 body —函数体body 是个 BlockStatement(块语句节点),也就是 {} 包裹的部分。它自己也有个 body 属性,这个属性下装着函数体内的语句。

深入到 BlockStatement 的 body 属性:数组里有个 ReturnStatement 节点,它的 argument(返回值)指向一个 BinaryExpression(二元表达式节点),也就是 n * n 这个乘法运算。

最后到达叶子节点BinaryExpressionoperator(操作符 *)、left(左边的 n)和 right(右边的 n)。注意 operator 只是个普通的字符串值,不是节点;而 leftright 才是真正的 Identifier 节点。

节点 vs 属性:新手容易混淆的点(我刚开始的时候也很懵)

很多初学者会困惑:节点和属性到底是什么关系?

可以这样理解:只有带 type 字段的对象才是"节点"。比如 { type: "Identifier", name: "n" } 是一个节点,而 idparamsbody 这些只是"属性名",它们的才可能是节点。

举个例子:FunctionDeclaration 这个节点下有 idparamsbody 三个属性,这三个属性名本身不是节点,但它们的值(Identifier、数组里的 IdentifierBlockStatement)都是节点。

所以遍历 AST 的过程,就是沿着这些属性(边),不断访问子节点(顶点),直到走遍整棵树。

使用 Estraverse 遍历 AST

手工递归遍历 AST 太麻烦,我们可以借助现成的工具库 Estraverse 来帮我们"走遍"整棵树。

Estraverse 的核心概念:进入(enter)与离开(leave)

  • enter:第一次访问到这个节点时触发
  • leave:处理完这个节点的所有子节点、准备往回走时触发

这种设计让我们可以在"进入时"做一些准备工作,在"离开时"做一些收尾工作,非常灵活。

遍历上文的 AST

Estraverse 提供了 traverse 方法,可以传入 AST 树和遍历回调函数。回调函数的参数是当前遍历到的节点。

我们继续用刚才 function square(n) { return n * n; } 的例子,用 Estraverse 遍历并打印每个节点的类型:

const espree = require("espree");
const estraverse = require("estraverse");

const ast = espree.parse(`function square(n) {
  return n * n;
}`);

estraverse.traverse(ast, {
  enter: function (node) {
    console.log("🚀 ~ enter: ~ node.type:", node.type);
  },
  leave: function (node) {
    console.log("🚀 ~ leave: ~ node.type:", node.type);
  },
});

运行后的输出是这样的:

🚀 ~ enter: ~ node.type: Program
🚀 ~ enter: ~ node.type: FunctionDeclaration
🚀 ~ enter: ~ node.type: Identifier
🚀 ~ leave: ~ node.type: Identifier
🚀 ~ enter: ~ node.type: Identifier
🚀 ~ leave: ~ node.type: Identifier
🚀 ~ enter: ~ node.type: BlockStatement
🚀 ~ enter: ~ node.type: ReturnStatement
🚀 ~ enter: ~ node.type: BinaryExpression
🚀 ~ enter: ~ node.type: Identifier
🚀 ~ leave: ~ node.type: Identifier
🚀 ~ enter: ~ node.type: Identifier
🚀 ~ leave: ~ node.type: Identifier
🚀 ~ leave: ~ node.type: BinaryExpression
🚀 ~ leave: ~ node.type: ReturnStatement
🚀 ~ leave: ~ node.type: BlockStatement
🚀 ~ leave: ~ node.type: FunctionDeclaration
🚀 ~ leave: ~ node.type: Program

这也正好符合我们上文分析的 AST 结构与遍历的过程。通过这种方式,我们就能访问到 AST 中的每一个节点,做统计、收集信息、分析代码结构等各种操作。

如何修改 AST 节点?

光是看还不够,很多时候我们需要改。Estraverse 提供了 replace 方法,可以在遍历的同时修改节点。但是生成的内容仍然是一棵 AST 树,我们还需要借助 escodegen 库将 AST 树转回代码(这里就不进行过多讲解)。比如我们想把代码中的乘法 * 改成加法 +

const espree = require("espree");
const estraverse = require("estraverse");
const escodegen = require("escodegen"); // 用于将 AST 转回代码

const code = `function square(n) {
  return n * n;
}`;

const ast = espree.parse(code);

// 遍历并修改 AST
estraverse.replace(ast, {
  enter: function (node) {
    // 找到二元表达式节点,且操作符是 *
    if (node.type === "BinaryExpression" && node.operator === "*") {
      node.operator = "+"; // 改成加法
    }
  },
});

const newCode = escodegen.generate(ast);
console.log("修改后的代码:", newCode);

通过上述代码,我们成功把 n * n 改成了 n + n。实际上,这就是 AST 转换的基本原理:解析 → 遍历 → 修改 → 生成新代码。Babel、ESLint 自动修复、代码重构工具,本质上都是在做这件事。

修改后的代码: function square(n) {
  return n + n;
}

总结

AST 在现代前端开发工具链中扮演着非常重要的角色,是代码检查、代码格式化等工具的基础。本文讲解了 AST 抽象语法树的 解析、遍历与编辑,帮助大家从编译原理的角度逐步理解抽象语法树。

我们选择的解析和遍历库是 espree 和 estraverse,相比于 Babel 等提供了更多上层封装的库而言,它们的返回内容更简洁,使用场景更加通用,但实际上由于很多解析库都遵循 ESTree 规范,所以使用方式和结果都大同小异。对于刚开始上手的读者来说,读懂 AST 结构是一件比较困难的事情,在这里推荐大家多使用 AST Explorer 来对比查看简单代码的 AST 结构来更好地理解抽象语法树。