【征文计划】基于Rokid CXR-M SDK 打造AI 实时会议助手:从连接到自定义界面的完整实践
> **摘要**:本文基于 Rokid CXR-M SDK,详细阐述如何构建一个面向商务会议场景的“AI 实时会议助手”应用。通过手机端与 Rokid 智能眼镜的协同,实现语音转写、要点提炼、提词引导、多语翻译与会后纪要自动生成。文章涵盖从环境配置、蓝牙/Wi-Fi 连接、设备控制、AI 场景交互到自定义 UI 渲染的完整开发流程,并提供关键代码示例与最佳实践建议。 > >  >一、引言:为什么需要一个“AI 会议助手”?
在快节奏的职场环境中,会议是信息传递与决策的核心场景。然而,传统会议存在诸多痛点:- 信息遗漏:参会者忙于记录,无法专注倾听;
- 语言障碍:跨国会议中实时翻译需求迫切;
- 效率低下:会后整理纪要耗时耗力;
- 操作干扰:频繁操作手机/电脑打断会议节奏。
Rokid 智能眼镜凭借其免手持、第一视角、低干扰的特性,天然适合作为会议信息的呈现终端。而 CXR-M SDK 正好提供了手机端与眼镜端协同开发的完整能力。本文将基于该 SDK,手把手教你构建一个真正可落地的“AI 实时会议助手”。
二、技术架构设计
我们的系统采用 **“手机为大脑,眼镜为窗口”** 的双端架构:- 手机端(Android App):
- 负责蓝牙/Wi-Fi 连接管理;
- 调用云端大模型进行 ASR(语音识别)、NLU(语义理解)、TTS(语音合成);
- 处理多语翻译、会议纪要生成;
- 通过 CXR-M SDK 与眼镜通信。
- 眼镜端(Rokid Glasses):
- 接收并渲染实时转写文本、翻译字幕;
- 在用户发言时自动推送提词内容;
- 支持拍照记录白板、文档;
- 所有交互通过语音或功能键触发,无需手动操作。
✅ 核心优势:眼镜端无需开发原生应用,所有 UI 均通过 CXR-M SDK 的 自定义页面(Custom View) 动态生成。
三、开发环境准备
3.1 项目配置
在 `settings.gradle.kts` 中添加 Rokid Maven 仓库:dependencyResolutionManagement {
repositoriesMode.set(RepositoriesMode.FAIL_ON_PROJECT_REPOS)
repositories {
maven { url = uri("https://maven.rokid.com/repository/maven-public/") }
google()
mavenCentral()
}
}
在 build.gradle.kts 中导入 SDK 依赖,并设置 minSdk = 28:
android {
defaultConfig {
minSdk = 28
}
}
dependencies {
implementation("com.rokid.cxr:client-m:1.0.1-20250812.080117-2")
// 其他依赖(如 Retrofit、OkHttp)按文档要求添加
}
SDK文档:custom.rokid.com/prod/rokid_…
3.2 权限声明与动态申请
在 `AndroidManifest.xml` 中声明必要权限:<uses-permission android:name="android.permission.ACCESS_FINE_LOCATION" />
<uses-permission android:name="android.permission.BLUETOOTH" />
<uses-permission android:name="android.permission.BLUETOOTH_ADMIN" />
<uses-permission android:name="android.permission.BLUETOOTH_SCAN" />
<uses-permission android:name="android.permission.BLUETOOTH_CONNECT" />
<uses-permission android:name="android.permission.ACCESS_WIFI_STATE" />
<uses-permission android:name="android.permission.CHANGE_WIFI_STATE" />
<uses-permission android:name="android.permission.INTERNET" />
在 MainActivity 中动态申请权限(关键代码):
private val REQUIRED_PERMISSIONS = mutableListOf(
Manifest.permission.ACCESS_FINE_LOCATION,
Manifest.permission.BLUETOOTH,
Manifest.permission.BLUETOOTH_ADMIN,
).apply {
if (Build.VERSION.SDK_INT >= Build.VERSION_CODES.S) {
add(Manifest.permission.BLUETOOTH_SCAN)
add(Manifest.permission.BLUETOOTH_CONNECT)
}
}.toTypedArray()
override fun onCreate(savedInstanceState: Bundle?) {
requestPermissions(REQUIRED_PERMISSIONS, REQUEST_CODE_PERMISSIONS)
}
⚠️ 注意:权限未授予时,SDK 将无法工作。
四、设备连接:蓝牙 + Wi-Fi 双通道
4.1 蓝牙连接(基础通道)
使用标准 Android Bluetooth API 扫描设备,并通过 Rokid 专属 UUID 过滤:val scanFilter = ScanFilter.Builder()
.setServiceUuid(ParcelUuid.fromString("00009100-0000-1000-8000-00805f9b34fb"))
.build()
连接流程分为两步:
- 初始化蓝牙:
CxrApi.getInstance().initBluetooth(context, device, callback)
- 建立连接(使用
onConnectionInfo回调中的socketUuid和macAddress):
CxrApi.getInstance().connectBluetooth(context, socketUuid, macAddress, callback)
连接成功后,可通过 isBluetoothConnected 实时监听状态。
4.2 Wi-Fi P2P 连接(高速通道)
Wi-Fi 用于传输图片、视频等大文件,需在蓝牙连接成功后初始化:CxrApi.getInstance().initWifiP2P(object : WifiP2PStatusCallback {
override fun onConnected() {
Log.d("WiFi", "P2P connected")
}
override fun onFailed(errorCode: CxrWifiErrorCode?) {
// 处理错误:如手机 Wi-Fi 未开启
}
})
💡 最佳实践:Wi-Fi 模块高耗电,仅在需要同步媒体文件时开启,完成后立即
deinitWifiP2P()。
五、核心功能实现
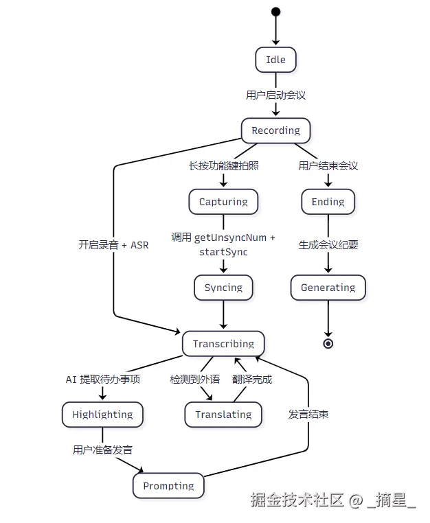
5.1 实时语音转写与要点提炼
手机端流程:
1. 通过 `openAudioRecord(1, "meeting")` 开启 PCM 格式录音; 2. 将音频流发送至 ASR 服务(如讯飞、阿里云); 3. 收到转写文本后,调用大模型提取关键信息(如待办事项、决策点)。推送至眼镜:
+ 使用 **自定义页面** 动态更新转写内容:[
{
"action": "update",
"id": "transcript_text",
"props": { "text": "刚才提到Q3预算需增加20%..." }
}
]
- 若检测到“待办事项”,高亮显示:
{
"action": "update",
"id": "todo_item",
"props": { "text": "✅ 张三:周三前提交方案", "textColor": "#FF00FF00" }
}
5.2 智能提词器(发言辅助)
当用户需要发言时,App 自动推送提纲:- 打开提词器场景:
CxrApi.getInstance().controlScene(CxrSceneType.WORD_TIPS, true, null)
- 配置显示参数(居中、大字体):
CxrApi.getInstance().configWordTipsText(
textSize = 24f,
lineSpace = 1.5f,
mode = "normal",
startPointX = 0, startPointY = 300,
width = 1200, height = 600
)
- 发送提词内容:
val script = "各位同事,关于新项目,我想强调三点..."
CxrApi.getInstance().sendStream(
CxrStreamType.WORD_TIPS,
script.toByteArray(),
"meeting_script.txt",
callback
)
5.3 实时多语翻译
1. **打开翻译场景**:CxrApi.getInstance().controlScene(CxrSceneType.TRANSLATION, true, null)
- 配置显示区域(底部居中):
CxrApi.getInstance().configTranslationText(
textSize = 20,
startPointX = 200, startPointY = 800,
width = 800, height = 100
)
- 推送翻译结果(按 VAD 分段):
// vadId=1 表示第一段语音
CxrApi.getInstance().sendTranslationContent(
vadId = 1, subId = 0,
temporary = false, finished = true,
content = "The budget needs to be increased by 20%."
)
🌐 提示:眼镜端自动进入远场拾音模式,仅拾取他人语音。
5.4 白板/文档拍照与同步
1. **触发拍照**(通过功能键长按或语音指令):// 在 AI 场景中拍照,结果通过蓝牙返回
CxrApi.getInstance().takeGlassPhoto(1920, 1080, 80, photoCallback)
- 监听未同步文件数量:
CxrApi.getInstance().getUnsyncNum { _, _, pictureNum, _ ->
if (pictureNum > 0) startSyncPictures()
}
- 通过 Wi-Fi 同步图片:
CxrApi.getInstance().startSync(
savePath = getExternalFilesDir(Environment.DIRECTORY_PICTURES)?.absolutePath ?: "",
types = arrayOf(CxrMediaType.PICTURE),
callback = syncCallback
)
六、自定义 UI:打造专属会议界面
CXR-M SDK 的 **Custom View** 是本项目的核心亮点。我们设计一个包含三区域的会议界面:- 顶部:会议标题与状态
- 中部:实时转写/翻译
- 底部:操作提示(如“长按拍照”)
6.1 初始化 JSON
```json { "type": "LinearLayout", "props": { "layout_width": "match_parent", "layout_height": "match_parent", "orientation": "vertical", "backgroundColor": "#FF000000" }, "children": [ { "type": "TextView", "props": { "id": "title", "layout_width": "wrap_content", "layout_height": "wrap_content", "text": "Q3 项目评审会", "textSize": "18sp", "textColor": "#FF00FF00", "gravity": "center", "paddingTop": "50dp" } }, { "type": "TextView", "props": { "id": "content", "layout_width": "match_parent", "layout_height": "0dp", "layout_weight": "1", "text": "等待语音输入...", "textSize": "16sp", "textColor": "#FF00FF00", "gravity": "top|start", "padding": "30dp" } }, { "type": "TextView", "props": { "id": "hint", "layout_width": "wrap_content", "layout_height": "wrap_content", "text": "长按功能键拍照", "textSize": "12sp", "textColor": "#888888", "gravity": "center", "paddingBottom": "30dp" } } ] } ```6.2 动态更新内容
```kotlin fun updateTranscript(text: String) { val updateJson = """ [ { "action": "update", "id": "content", "props": { "text": "$text" } } ] """.trimIndent() CxrApi.getInstance().updateCustomView(updateJson) } ```6.3 上传图标(可选)
如需显示状态图标(如麦克风、翻译标志),需提前上传 Base64 图片:val icon = IconInfo("mic_icon", base64String)
CxrApi.getInstance().sendCustomViewIcons(listOf(icon))
📏 限制:图片 ≤128×128px,建议使用纯绿色通道(#00FF00)以确保显示效果。
七、会后自动化:生成结构化纪要
会议结束后,App 自动整合以下内容:- 全程转写文本;
- AI 提取的待办事项;
- 拍摄的白板/文档图片;
- 会议元数据(时间、参与人)。
最终生成 Markdown 格式纪要:
# Q3 项目评审会纪要
**时间**:2025-04-27 14:00
**参会人**:张三、李四、王五
## 关键结论
- 预算增加 20%
- 新功能上线延期至 6 月
## 待办事项
- [ ] 张三:周三前提交详细方案
- [ ] 李四:联系供应商确认报价
## 附件

支持一键分享至企业微信、钉钉或邮箱。
八、错误处理与用户体验优化
8.1 网络异常
+ 监听 ASR/TTS 失败,调用 `notifyNoNetwork()` 或 `notifyAiError()`; + 眼镜端显示友好提示:“网络中断,请检查连接”。8.2 设备状态监听
+ 实时监听电量、音量、亮度,自动调整:CxrApi.getInstance().setBatteryLevelUpdateListener { level, charging ->
if (level < 10 && !charging) {
// 提示低电量
}
}
8.3 会话管理
+ 会议开始时 `setScreenOffTimeout(3600)`(1小时不熄屏); + 会议结束时 `notifyGlassShutdown()` 节省电量。九、总结与展望
本文完整展示了如何利用 **Rokid CXR-M SDK** 构建一个高价值的“AI 实时会议助手”。我们充分利用了 SDK 的以下能力:- 蓝牙/Wi-Fi 双通道连接;
- AI 场景交互(ASR/TTS/拍照);
- 提词器与翻译场景;
- 自定义页面动态渲染;
- 媒体文件同步。
该方案不仅技术可行,且直击用户痛点,具备极强的落地潜力。未来可进一步扩展:
- 接入企业知识库,实现智能问答;
- 支持多人眼镜协同,打造沉浸式会议空间;
- 结合 AR 标注,实现远程协作指导。