AI智能体|扣子(Coze)工作流搭建【法务法务审查自动化】

332 阅读3分钟

告别合同“漫长审批”,用coze工作流实现【法务审查】自动化

☀大家好,我是芝麻☀

AI智能体,AI副业搞米,AI实战案例分享

👇点击关注,每篇文章能给你带来一定的收获👇

图片

你好,我是芝麻!

今天给大家带来一个辅助合同审查的工作流!

以这份《家装装修合同》为例,原合同如下:

图片

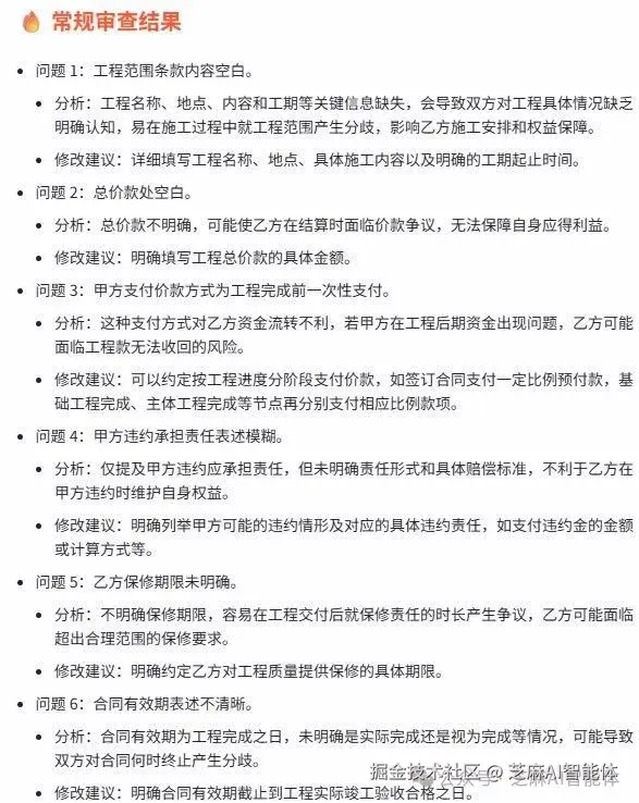
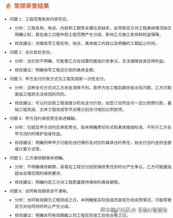
工作流审查的结果如下:

图片

图片

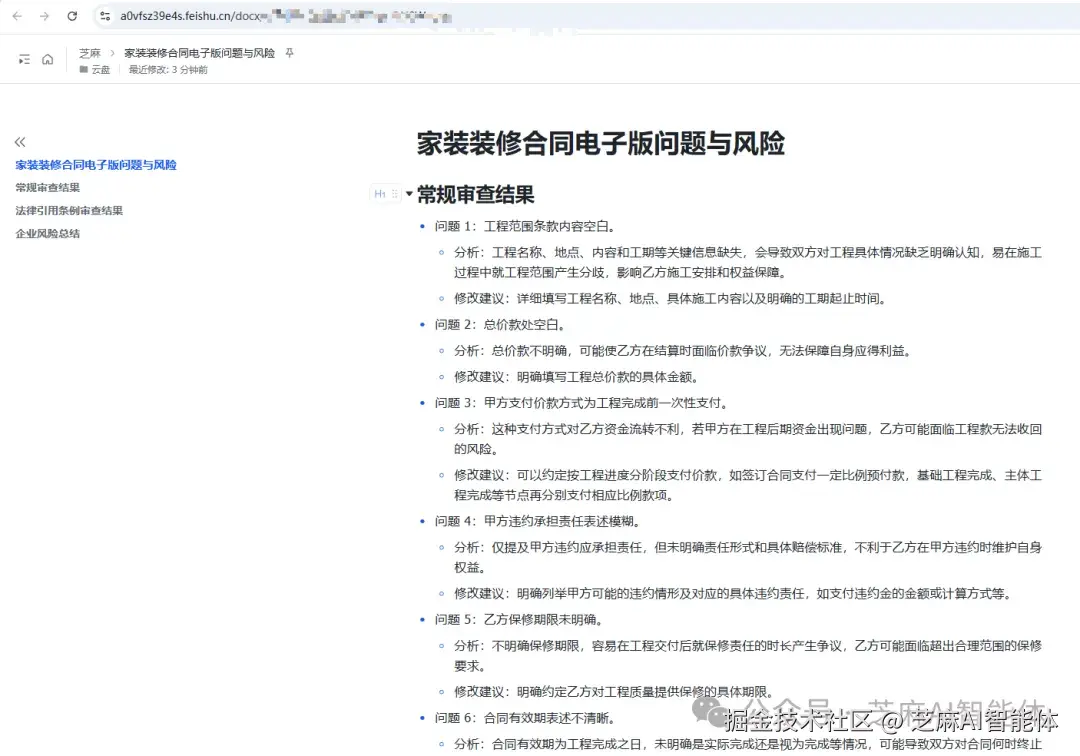
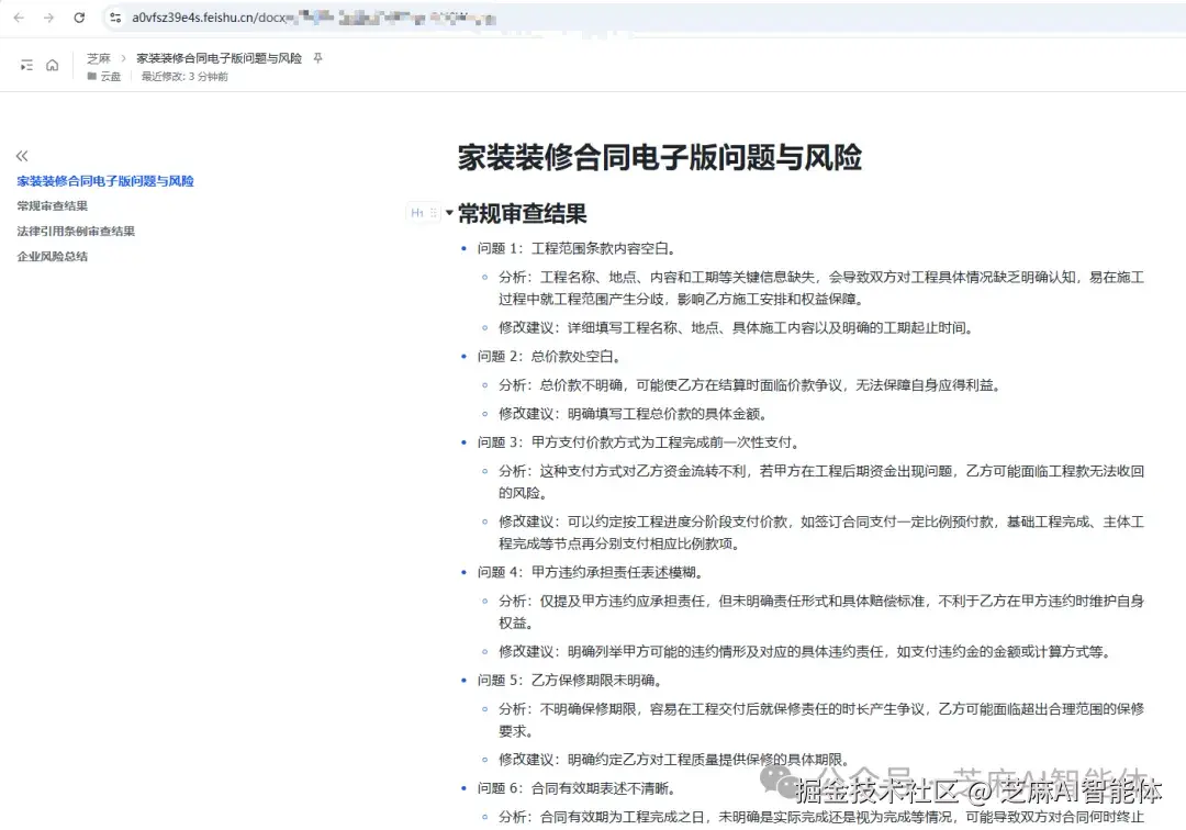
也可直接在飞书文档中查看审查结果

图片

需求分析

这种工作流可以归属到文案类工作流,这类工作流的实现难度主要就在于提示词,提示词搞定了其他的步骤就很简单了
下面给出用户输入、工作流的实现步骤。
用户输入

1️⃣ 合同文件,支持PDF、doc、docx

2️⃣ 重点关注问题

工作流步骤

1️⃣ 定义用户输入

2️⃣ 文件读取

3️⃣ 常规审查

4️⃣法律引用条例审查

5️⃣解析合同标题和甲方公司名字

6️⃣查询公司信息

7️⃣公司经营情况信息

8️⃣ 企业风险评估

9️⃣ 上传飞书

1️⃣返回飞书地址和评估结果

工作流缩略图

图片

工作流拆解

第一步,定义用户输入

开始节点定义两个输入
file为合同文件,不限制格式,pdf、doc、docx、text都可以上传
requirement为用户重点关注的问题,大模型会着重审查这块的内容

图片

第二步,文件读取

读取合同文件的内容,返回原文内容,提供给后续大模型去分析

图片

第三步,常规审查

使用大模型先对合同进行常规审查,将读取出来的合同信息和用户关注的问题传入

图片

第四步,法律引用条例审查

使用大模型对合同的法律引用条例进行审查,将审查结果返回

图片

第五步,解析合同标题和甲方公司名称

为了后续检查甲方的资质,需要将合同中的标题和甲方公司名称解析出来

图片

第六步,查询公司信息

根据上一步解析出来的公司名称调用天眼查插件,查询公司的基本信息

图片

第七步,公司经营情况信息

使用天眼查插件根据甲方公司名称查询公司经营异常信息

图片

第八步,企业风险评估

接着使用大模型根据公司基本信息和经营异常信息做风险评估

图片

第九步,上传结果至飞书

将前面得到的结果写入飞书汇总

图片

第十步,返回飞书地址和评估结果

在结束节点也将飞书地址和评估结果返回

图片

回答内容如下:

## 🔥 <span style="color: #FF5733;">常规审查结果</span>{{output1}}
## 🔥 <span style="color: #FF5733;">法律引用条例审查结果</span>{{output2}}
## 🔥 <span style="color: #FF5733;">企业风险## 总结

</span>{{output3}}
[点击我,跳转飞书文档]({{url}})

总结

本次的工作流还是相对比较简单的,核心环节都是依靠大模型去对一些信息做分析处理,不过大模型的系统提示词篇幅较长,不便在文中直接贴出。


本期的内容就到这里了,感谢你的耐心。

如果你有智能体定制,合作,学习智能体,学习智能体变现等需求,也可以找我。

图片

跟着文章的步骤实操,实现了这次的工作流,可以把结果放在评论区和大家分享!

做的过程中遇到了问题也可以评论区留言,我会为大家解答!

看完喜欢,请帮忙转发分享一下,你的点赞转发,就是我更新下去的动力!