一道面试题,开始性能优化之旅(5)-- 浏览器和性能

899 阅读17分钟

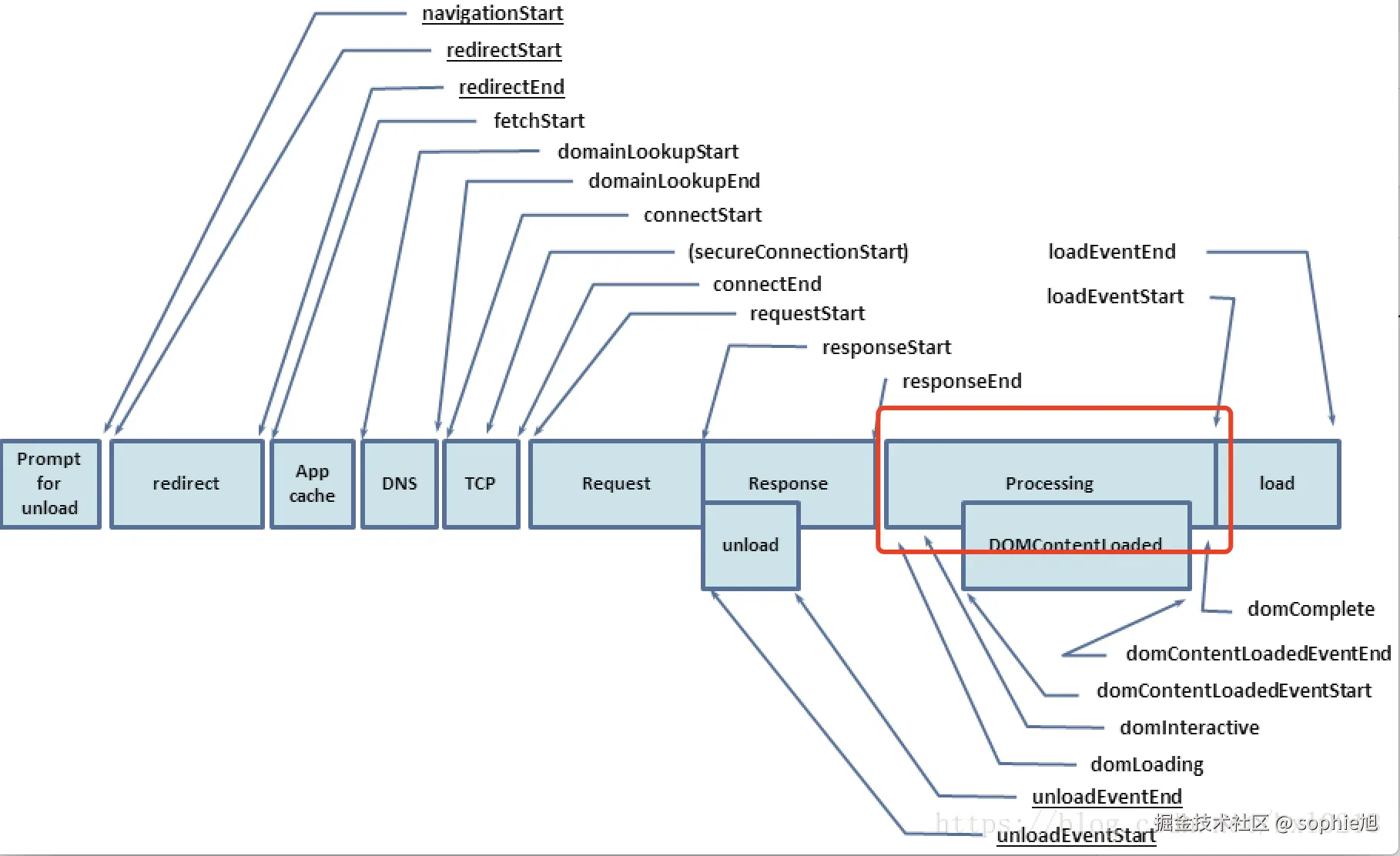
终于来到浏览器加载html并渲染阶段了

image.png

第一次渲染时都发生了什么

生成DOM树

image.png

一、HTML 解析与 DOM 树生成流程

1. 流式解析(Incremental Parsing)
  • 触发时机
    浏览器无需等待完整 HTML 下载,而是在接收到首批数据包(如 8KB)后立即开始解析
  • 优势
    • 减少白屏时间,提升首屏渲染速度
    • 并行处理网络传输与解析任务
    2. 解析过程类比编程语言
步骤类比编程语言解析浏览器中的实现
词法分析将代码拆分为 token将 HTML 标签/属性拆分为节点
语法分析构建语法树(AST)构建 DOM 树(节点层级关系)
流式处理边读源码边解析边下载 HTML 边构建 DOM

关键点
HTML 解析器是状态机驱动的,遇到 <tag> 进入标签状态,遇到属性则记录键值对。


总结

  • 浏览器通过流式解析将 HTML 数据流实时转换为 DOM 树
  • 此过程高效且非性能瓶颈,但后续的 渲染树合成、布局、绘制 阶段(依赖 DOM 树)直接决定页面性能。
  • 理解该机制是优化 FCP(首次内容绘制)TTI(可交互时间) 的基础。

资源加载

一、资源加载与 HTML 解析的协同流程

1. 并行化处理模型
graph LR
A[接收 HTML 数据流] --> B[流式解析 DOM]
B --> C{发现资源标签}
C -->|图片/CSS/JS/字体等| D[触发网络请求]
C -->|预加载标签| E[高优先级请求]
D & E --> F[异步加载资源]
F --> G[资源就绪后触发后续处理]
  • 关键点
    HTML 解析(主线程)与资源下载(网络线程)并行进行,互不阻塞。 这里的资源是指 图片(img)、视频(video)、音频(audio)、字体font)

二、预加载(Preload)的深度机制

1. 工作原理
<!-- 强制提前加载关键资源 -->
<link rel="preload" href="font.woff2" as="font" type="font/woff2" crossorigin>
  • 效果
    • 资源请求早于解析器发现实际标签(如 CSS 中的 @font-face)。
    • 优先级提升至 Highest(Chrome 中为 High)。
2. 使用场景
场景预加载目标收益
首屏关键字体as="font"避免文字渲染延迟(FOIT)
首屏大图as="image"提升 LCP(最大内容绘制)速度
核心异步 JSas="script"提前加载但延迟执行
动态路由组件(SPA)as="fetch"加速路由切换

⚠️ 陷阱
滥用预加载会挤占带宽,反而拖慢关键资源(如主文档 CSS/JS)。


三、资源加载的性能优化策略

1. 预加载最佳实践
<!-- 顺序优化:优先加载字体和首屏图片 -->
<link rel="preload" href="hero-image.webp" as="image" imagesrcset="...">
<link rel="preload" href="main-font.woff2" as="font" crossorigin>

<!-- 动态检测用户带宽,选择性预加载 -->
<script>
  if (navigator.connection.effectiveType === '4g') {
    const link = document.createElement('link');
    link.rel = 'preload';
    link.href = 'large-video.mp4';
    link.as = 'video';
    document.head.appendChild(link);
  }
script>

阻塞解析的JavaScript

解析HTML的过程并不是一帆风顺的,如果浏览器在这个时候遇到内联的JavaScript或没有defer/async的script标签,就不得不阻塞HTML的解析,而是先下载并且执行JavaScript的内容。

一、JavaScript 阻塞解析的核心机制

1. 阻塞触发条件

当解析器遇到以下脚本时,会立即暂停 HTML 解析

<!--! 内联脚本直接阻塞 -->
<script> 
  document.getElementById('root').innerHTML = '...'; 
script>

<!--! 外部脚本(无 async/defer)需下载+执行后恢复 -->
<script src="app.js"></script> 
2. 阻塞原理
  • 单线程限制:HTML 解析与 JavaScript 执行共享主线程,互斥进行。
  • DOM 一致性:JS 可能通过 document.write() 或 DOM 操作改变文档结构,解析器必须等待。

二、阻塞行为的性能影响

场景性能损耗用户感知
头部同步脚本延迟首屏渲染 500ms~2s+长时间白屏
大型脚本未拆分主线程被占用 100ms~1s+页面卡顿/无响应
链式阻塞(多脚本)阻塞时间叠加 → 指数级延迟交互延迟

📊 真实案例
电商网站将同步脚本改为 defer 后,LCP 时间从 4.2s 降至 2.1s(来源:WebPageTest)


三、解决方案:异步加载策略

1. asyncdefer 的差异
<!--! 异步下载,下载完立即执行(不保证顺序) -->
<script async src="analytics.js"></script>

<!--! 异步下载,HTML 解析完成后按序执行 -->
<script defer src="vendor.js"></script>
<script defer src="app.js"></script> 
特性asyncdefer
执行时机下载完立即执行HTML 解析完后执行
执行顺序不保证顺序(谁先下载谁执行)严格按文档顺序执行
适用场景独立脚本(如统计代码)依赖 DOM 或有执行顺序要求的脚本
2. 现代模块化方案
<!-- ES Modules 默认 defer 行为 -->
<script type="module" src="app.js"></script> 

<!-- 动态导入实现按需加载 -->
<script>
  import('cart.js').then(module => {
    module.initCart();
  });
script>

生成CSSOM

仅仅有了DOM,渲染并不会开始,因为如果给用户看一个没有CSS的页面其实意义并不大。所以,接下来浏览器需要解析样式并且生成对应的CSSOM,这个过程同样由主线程完成,浏览器在解析CSS后会根据选择器和规则生成对应的CSSOM

一、CSSOM 构建机制详解

1. CSS 解析与 CSSOM 树生成
graph LR
A[加载 CSS 文件] --> B[解析 CSS 规则]
B --> C[构建 CSSOM 树]
C --> D[计算样式继承与层叠]
  • 关键特性
    • 树形结构:CSSOM 采用树状数据结构,实现样式继承(如 bodyfont-size 自动继承给子元素)
    • 阻塞渲染:未加载完成的 CSS 会阻塞渲染树合成(Render Tree Construction)
    • 并行解析:CSS 解析与 HTML 解析并行进行(但渲染需等待两者完成)
2. 浏览器默认样式(User Agent Stylesheet)
元素默认样式示例作用原理
<h1>font-size: 2em; margin: 0.67em 0;提供基础视觉层次
<p>margin: 1em 0;确保段落间有默认间距
<ul>list-style-type: disc;定义列表项标识符

生成渲染树

浏览器从DOM树开始遍历节点,并在CSSOM中找到每个节点对应的样式规则,将两者合并成一棵树用于渲染,即渲染树,如图所示。

image.png

  • 关键规则
    • 可见性筛选:不包含 display: none 的元素(但包含 visibility: hidden
    • 样式继承:父节点样式自动传递给子节点(可被显式覆盖)
    • 层叠计算:按 CSS 优先级(特异性、顺序、!important)解析冲突样式
渲染树 vs DOM 树
特性DOM 树渲染树(Render Tree)
节点类型包含所有 HTML 元素可见元素
结构关系父子/兄弟关系完整仅保留可见节点的层级关系
数据内容包含文本/注释等非渲染节点只含影响视觉呈现的节点
更新代价修改非可见节点代价低修改任何节点触发重排/重绘

计算布局

一、核心概念解析

1. 渲染树(Render Tree)
  • 是什么:由 DOM 树 + CSSOM 树合并而成,仅包含可见元素(如 display: none 的元素不包含在内)
  • 作用:确定元素的内容计算样式(如颜色、字体大小),但不包含位置和尺寸
2. 布局(Layout)
  • 核心任务:计算渲染树中每个元素的精确几何信息
    • 位置坐标(x, y)
    • 尺寸(width, height)
    • 边框/内边距(border, padding)
    • 相对于视口的位置
  • 输入:渲染树(样式+内容)
  • 输出布局树(Layout Tree)(包含几何信息的渲染树)
3. 为什么需要布局?
graph LR
A[元素A margin增加] --> B[挤压元素B下移]
B --> C[父容器高度变化]
C --> D[页面滚动条出现]
  • 元素相互影响:网页是流式布局,任何元素尺寸/位置变化都会触发连锁反应
  • CSSOM 的局限:CSSOM 只存储样式值(如 margin: 10px),但无法预知元素最终占用的实际空间

二、布局过程详解

1. 布局计算流程
步骤描述示例场景
1. 根布局计算 <html> 尺寸(通常基于视口宽度)移动端根字体大小计算
2. 流式布局处理正常文档流元素(块级垂直堆叠,内联水平排列)<div> 默认布局
3. 浮动处理计算浮动元素位置,处理文本环绕float: left 的图片
4. 定位计算处理绝对定位/固定定位元素position: fixed 的导航栏
5. 弹性/网格计算 Flexbox/Grid 布局的复杂空间分配display: flex 的容器
2. 布局算法类型
布局模型特点性能影响
正常流默认布局方式,自上而下计算高效但嵌套深时成本高
Flexbox单向弹性布局,动态分配空间优于传统浮动
Grid二维网格布局,精准控制行列复杂但计算效率高
绝对定位脱离文档流,相对于父容器定位局部重排,影响较小

三、布局树(Layout Tree)的生成

1. 与渲染树的区别
特性渲染树(Render Tree)布局树(Layout Tree)
内容元素+计算样式元素+几何信息(位置/尺寸)
节点类型仅可见元素增加匿名盒子(如文本换行产生的行盒)
数据结构树状结构包含空间坐标的树
2. 布局树生成过程
graph TD
    A[遍历渲染树节点] --> B{需要布局}
    B -->|是| C[创建LayoutObject]
    B -->|否| D[跳过]
    C --> E[计算几何属性]
    E --> F[处理子节点]
    F --> G[生成布局树]

分层

分层(Layer Tree)的作用与原理

问题背景

当浏览器完成布局树(Layout Tree)构建后,需解决元素绘制顺序问题:

  • 元素可能因 z-indexposition、3D变换(transform)等属性相互覆盖
  • 若无明确层级管理,会导致渲染错误(如本应置顶的元素被遮挡)
解决方案:生成图层树(Layer Tree)
  1. 图层划分条件
    • 显式声明:will-change: transform/opacityposition: fixedz-index
    • 隐式触发:3D变换(transform: translate3d)、video>/canvas> 元素
  2. 图层树结构
    Layer Tree (根图层)
    ├── 背景层 (z-index: 0)
    ├── 内容层 (z-index: 1)
    └── 弹窗层 (z-index: 9999)  // 独立图层,确保置顶
    
  3. 优势
    • 明确绘制顺序,避免元素覆盖错误
    • 增量更新:修改单个图层时无需重绘整个页面(如滚动时只更新固定定位的导航栏图层)

绘制

光栅化(Rasterize)与合成(Compositing)

核心流程
graph LR
    A[主线程] -->|生成图层树| B(合成线程)
    B -->|分割图层为小块| C[光栅化线程]
    C -->|GPU加速光栅化| D[GPU内存]
    D --> E[合成线程组合块]
    E -->|生成合成帧| F[GPU显示]
关键步骤详解:
  1. 光栅化(Rasterize)
    • 任务:将图层的矢量描述(如CSS盒子、文字)转换为像素点阵(位图)
    • 执行者:光栅化线程(多线程并行)
    • 优化:分块(Tiling)
      • 将大图层拆分为 256x256 或 512x512 的小块(Tile)
      • 优势
        • 优先光栅化可视区域(Viewport)内的块
        • 滚动时动态加载邻近块

image.png 2. 合成(Compositing)

  • 任务:将光栅化后的块层进行合并,组合成最终图像
  • 执行者:合成线程 + GPU
  • 输出:合成帧(Compositor Frame)直接提交给GPU显示

线程分工与性能优化

线程架构
线程职责是否阻塞主线程
主线程DOM解析、样式计算、布局、图层生成是(可能卡顿)
合成线程图层分块、调度光栅化、生成合成帧
光栅化线程将图层块转为位图
纯合成动画的优势
修改 transform 或 opacity → 合成线程直接处理 → GPU更新画面
  • 无需经过主线程:跳过 JavaScript、布局(Layout)、绘制(Paint)等耗时步骤
  • 60fps流畅动画:合成线程独立运作,不受JS执行卡顿影响
  • 典型场景:页面滚动、CSS3动画(transform, opacity

⚠️ 非纯合成动画(如修改width/height)需触发重排/重绘,性能较差。


渲染流程总结

浏览器完整渲染流程

graph TD
    A[HTML解析] --> B[DOM树]
    C[CSS解析] --> D[CSSOM树]
    B --> E[渲染树]
    D --> E
    E --> F[布局树<br>Layout Tree]
    F --> G[图层树<br>Layer Tree]
    G --> H[合成线程]
    H --> I[分块<br>Tiling]
    I --> J[光栅化线程池<br>Rasterization]
    J --> K[GPU内存]
    K --> L[合成帧<br>Compositor Frame]
    L --> M[GPU显示]
阶段详解:
  1. 主线程工作

    • HTML解析:流式解析字节 → Token → DOM节点 → DOM树
    • CSS解析:解析样式规则 → CSSOM树(含层叠优先级)
    • 渲染树合并:DOM + CSSOM → 渲染树(仅含可见元素)
    • 布局计算:计算元素几何属性 → 布局树(精确位置/尺寸)
    • 图层分层:根据堆叠上下文生成图层树(Layer Tree)
  2. 合成线程接管

    • 图层分块:将图层拆分为 256x256/512x512 的瓦片(Tile)
    • 优先级调度:可视区域(Viewport)内的块优先处理
  3. 光栅化线程池

    • 并行光栅化:多线程将矢量图块转为位图(像素数据)
    • GPU存储:结果存入GPU显存(纹理Texture)
  4. 最终合成

    • 合成帧生成:组合所有瓦片为完整帧
    • GPU显示:通过图形驱动输出到屏幕(16.7ms/帧)

image.png

如何优化html首屏渲染?

一、尽快返回 HTML:流式渲染的核心价值

为什么重要?
  • 瀑布流依赖:浏览器必须解析 HTML 才能发现 CSS/JS/图片等资源
  • 首字节时间(TTFB):HTML 到达越早,渲染流程启动越早
  • 数据对比:流式 HTML 可使首屏时间缩短 30-50%(Google 案例)
实现方案:
  1. 服务端流式渲染(SSR Streaming)

    // Node.js 示例(React)
    import { renderToNodeStream } from 'react-dom/server'
    app.get('/', (req, res) => {
      res.write('<!DOCTYPE html><head>...初始结构...')
      const stream = renderToNodeStream(<App />)
      stream.pipe(res, { end: false })
      stream.on('end', () => res.end('body></html>'))
    })
    
    • 效果:浏览器在服务端生成 HTML 时即可开始解析
  2. HTTP/2 Server Push

    # Nginx 配置
    http2_push /style.css;
    http2_push /app.js;
    
    • 在返回 HTML 时主动推送关键资源
  3. 分块传输编码(Transfer-Encoding: chunked)

    • 动态内容边生成边发送,无需等待完整 HTML

二、减少资源阻塞:关键路径优化

阻塞原理与解决方案:
资源类型阻塞行为优化方案
CSS阻塞渲染树构建1. 内联关键CSS
2. 异步加载非关键CSS
3. 使用media="print"延迟非首屏CSS
JS阻塞DOM解析和执行1. defer/async属性
2. 动态注入脚本
3. 模块按需加载
字体阻塞文本渲染(FOIT)1. font-display: swapbr>2. 预加载link rel="preload">
图片不阻塞解析但占用带宽1. loading="lazy"br>2. 响应式图片srcset
关键CSS内联示例:
<head>
  <style>
    /* 内联首屏关键CSS(14KB) */
    body, h1, .header { ... }
  </style>
  <!-- 异步加载剩余CSS -->
  <link rel="preload" href="full.css" as="style" onload="this.rel='stylesheet'">
  <noscript><link rel="stylesheet" href="full.css"></noscript>
head>
JS加载最佳实践:
<!-- 高优先级关键脚本 -->
<script src="runtime.js" defer></script>

<!-- 低优先级脚本 -->
<script src="analytics.js" async></script>

<!-- 交互后加载的脚本 -->
button onclick="import('./modal.js')">打开弹窗button>

为什么DOM操作很慢

在16ms内完成单帧渲染以维持60fps流畅度

一、浏览器帧渲染全流程解析 -- 渲染一帧要干多少事!

graph TB
    A[JavaScript] -->|修改DOM/CSS| B[样式计算 Style]
    B --> C[布局 Layout]
    C --> D[绘制 Paint]
    D --> E[分层 Layer]
    E --> F[光栅化 Raster]
    F --> G[合成 Composite]

要保持页面流畅,就是要保证这些帧能够在有限的时间内被渲染出来。

各种DOM操作对于浏览器来说意味着什么呢?上面介绍的渲染过程只是其中的一帧,而每一帧的处理耗时在很大程度上取决于这一帧是否要完全重新执行一遍上面所有的操作

重排

一、重排(Reflow)的本质

触发条件与执行流程
graph LR
    A[修改DOM/样式] --> B{影响几何属性?}
    B -->|是| C[触发重排]
    C --> D[重新计算样式]
    D --> E[重新布局]
    E --> F[重新绘制]
    F --> G[重新光栅化]
    G --> H[重新合成]
    B -->|否| I[仅重绘]

关键定义:当元素的几何属性(位置、尺寸)发生变化时,浏览器必须重新计算所有元素的位置关系,这个过程称为重排(Reflow),会触发完整的渲染流水线(包括后续的重绘)。


二、导致重排的高频操作

1. 几何属性修改
element.style.width = '100px';      // 触发重排
element.style.height = '200px';     // 触发重排
element.style.margin = '10px';      // 触发重排
2. 内容变化
element.innerHTML = '<div>新内容div>'; // 新增DOM节点触发重排
element.textContent = '新文本';        // 文本高度变化触发重排
3. 视窗交互
window.addEventListener('resize', callback);   // 窗口大小变化
window.addEventListener('scroll', callback);   // 滚动(特定操作)
4. 布局信息读取(强制同步重排)
// 读取布局信息会强制刷新渲染队列
const width = element.offsetWidth;  // 触发同步重排!
const height = element.clientHeight;

三、重排的性能灾难案例

案例1:图片加载导致布局抖动
<!-- 未设置尺寸的图片 -->
<img src="large-image.jpg"> <!-- 加载前高度为0 -->

<!-- 图片加载完成后 -->
<!-- 高度突变 → 下方内容被挤下去 → 触发重排 -->

后果

  • 页面内容突然跳动(Bad UX)
  • CLS(Cumulative Layout Shift)指标恶化

    CLS:衡量视觉稳定性的核心指标,值越高体验越差

解决方案:
<!-- 固定宽高比容器 -->
<div class="img-container" style="aspect-ratio: 16/9">
  <img src="large-image.jpg" alt="">
div>

<!-- 或预留空间 -->
<img src="placeholder.jpg" 
     width="800" 
     height="600"
     data-src="real-image.jpg">
案例2:循环中读写布局属性
// 灾难代码:强制同步布局(Layout Thrashing)
for (let i = 0; i < 100; i++) {
  element.style.left = i + 'px';  // 写操作
  console.log(element.offsetTop); // 读操作 → 强制重排!
}

后果

  • 100次重排 → 帧耗时可能超过500ms(严重卡顿)

四、主线程瓶颈的科学解析

浏览器架构中的主线程
graph LR
    M[Main Thread] --> J[JavaScript引擎]
    M --> S[样式计算]
    M --> L[布局计算]
    M --> P[绘制]
  • 单线程限制:JS执行、样式计算、布局、绘制都在同一条线程
  • 阻塞效应:长时间JS任务 → 阻塞渲染 → 掉帧卡顿

重绘

一、重绘(Repaint)与重排(Reflow)的关系

渲染流水线对比:
graph LR
    A[重排] -->|位置/尺寸变化| B[样式计算] --> C[布局] --> D[绘制] --> E[合成]
    F[重绘] -->|颜色/背景变化| G[跳过布局] --> H[直接绘制] --> I[合成]
关键区别:
特性重排重绘
触发条件几何属性改变非几何视觉属性改变
性能消耗高(全链路更新)中(跳过布局计算)
常见操作width/height/margincolor/background/border
优化优先级⭐⭐⭐⭐⭐⭐⭐⭐⭐

案例:修改按钮颜色仅触发重绘,修改按钮尺寸会触发重排+重绘

访问DOM属性

一、DOM访问的隐藏成本

1. DOM对象的位置

  • 存在位置:DOM树存储在主线程的内存空间

  • 管理方式:由渲染引擎(Blink/WebKit)直接管理

  • 访问限制:只能在主线程中直接访问和修改

2. JavaScript引擎的位置

  • 运行环境:JavaScript引擎(V8等)也运行在主线程

  • 特殊隔离:但引擎内部通过内存隔离实现线程安全

  • 访问机制:JS不能直接操作DOM内存空间,必须通过线程间通信

DOM与JS引擎架构解析:
graph LR
    subgraph 渲染进程
        direction TB
        J[JavaScript引擎] -->|跨线程通信| R[渲染引擎]
        R --> D[DOM树]
        R --> S[样式计算]
        R --> L[布局]
    end

线程间通信机制

// 伪代码展示线程间通信
// JavaScript线程发出请求
const request = {
  command: 'GET_ELEMENT',
  args: ['#myElement']
};

// 通过IPC发送到DOM线程
ipcRenderer.send(request);

// DOM线程处理请求
ipcMain.on(request, () => {
  const element = document.querySelector(request.args[0]);
  const response = {
    id: element.id,
    rect: element.getBoundingClientRect()
  };
  ipcRenderer.send(response);
});

强制重排

由于重排的性能损耗很大,一个元素的变动往往会触发大量相关元素的布局重新计算,因此浏览器一般会等待一段时间再进行批量处理。

然而,当从JavaScript中获取一些和排版有关的信息时,为了保证信息的正确性,浏览器不得不放弃这项优化,同步计算样式和排版信息并且返回给JavaScript,这个过程称为强制重排(Force Reflow)​。

触发强制重排的API全解析
1. 几何属性访问
属性/方法触发阶段替代方案
element.offsetTop同步Layout缓存值
element.offsetWidth同步Layouttransform动画
element.getBoundingClientRect()同步Layout慎用
2. 滚动操作
window.scrollTo(0, 100);   // 触发同步重排
element.scrollTop = 200;    // 触发同步重排
3. 鼠标位置获取
element.addEventListener('mousemove', (e) => {
  console.log(e.offsetX, e.offsetY); // 每次触发都重排!
});
4. 样式计算
// 获取最终计算样式 → 触发重排
const styles = getComputedStyle(element);
const width = styles.width;

如何优化DOM操作

批量操作

一、浏览器批量处理机制原理

渲染队列(Render Queue)工作流程:
sequenceDiagram
    JS线程->>渲染引擎: 修改元素样式 (操作1)
    JS线程->>渲染引擎: 添加DOM节点 (操作2)
    JS线程->>渲染引擎: 移除DOM节点 (操作3)
    Note right of 渲染引擎: 操作进入渲染队列<br/>但暂不执行
    JS线程->>渲染引擎: 读取offsetHeight (查询布局)
    渲染引擎-->>JS线程: 立即执行队列中所有操作!
    渲染引擎-->>JS线程: 返回最新高度值

关键特性

  1. 延迟执行:浏览器会将DOM修改操作缓存到队列
  2. 批量处理:同一执行上下文中的多次修改会被合并
  3. 读操作打破优化:任何布局查询都会强制立即执行队列

二、手动批量操作技巧

1. 文档片段(DocumentFragment)
// 创建虚拟容器
const fragment = document.createDocumentFragment();

// 批量创建元素(不在DOM树中操作)
for (let i = 0; i < 100; i++) {
  const div = document.createElement('div');
  div.textContent = `Item ${i}`;
  fragment.appendChild(div);
}

// 单次插入DOM(仅1次重排)
document.getElementById('container').appendChild(fragment);
2. 离线DOM操作
// 1. 克隆节点到内存
const original = document.getElementById('list');
const clone = original.cloneNode(true);

// 2. 在副本上批量修改
Array.from(clone.children).forEach(child => {
  child.classList.add('updated');
});

// 3. 单次替换原节点(仅1次重排)
original.parentNode.replaceChild(clone, original);

三、React批量更新机制解密

batchUpdate工作原理:
graph LR
    A[setState] --> B{是否在批处理中?}
    B -->|是| C[加入更新队列]
    B -->|否| D[启动批处理]
    D --> E[执行队列所有更新]
    E --> F[生成虚拟DOM树]
    F --> G[DOM差异对比]
    G --> H[最小化DOM操作]
代码示例:
function Component() {
  const [count, setCount] = useState(0);
  
  const handleClick = () => {
    // React自动批处理
    setCount(c => c + 1);  // 更新1
    setCount(c => c + 1);  // 更新2
    // 最终只触发1次重排
  };

  return <button onClick={handleClick}>Count: {count}</button>;
}

纯合成动画

一、合成渲染核心原理

浏览器渲染管线对比:
graph TB
    A[传统动画] --> B[重排] --> C[重绘] --> D[合成]
    E[纯合成动画] --> F[跳过重排重绘] --> G[直接合成]
合成层创建条件:
  1. 独立坐标空间
    • 3D变换:transform: translate3d()
    • 透视效果:perspective()
  2. 特殊元素
    • <video>, <canvas>, <iframe>
    • position: fixed元素
  3. 显式提示
    • will-change: transform/opacity
    • transform: translateZ(0)(旧浏览器hack)

二、纯合成动画三要素

1. 避免重排
属性类型触发阶段合成友好替代方案
top/left重排+重绘transform: translate()
width/height重排+重绘transform: scale()
margin/padding重排+重绘避免动画
2. 避免重绘
/* 触发重绘 ❌ */
.box {
  animation: color-change 1s infinite;
}
@keyframes color-change {
  0% { background: red; }
  100% { background: blue; }
}

/* 纯合成 ✅ */
.box {
  animation: move 1s infinite;
}
@keyframes move {
  0% { transform: translateX(0); }
  100% { transform: translateX(100px); }
}
3. 元素提升至合成层
.optimized {
  will-change: transform; /* 现代浏览器 */
  transform: translateZ(0); /* 兼容旧版 */
  backface-visibility: hidden; /* 辅助提升 */
}

总结:

又是一篇超长文,读完我相信对 react,vue的 设计初心应该有更深的理解