7款免费AI论文写作工具推荐!2025年毕业论文高效生成全攻略

127 阅读6分钟

在二零二五年,毕业论文写作成为众多学子面临的一项重要挑战。为助力大家高效完成论文,接下来为大家推荐七款免费的AI论文写作工具,期望能为大家的论文写作之路给予有力支撑。

1. 鲲鹏智写:一站式论文深度解决方案平台

工具链接: 鲲鹏智写

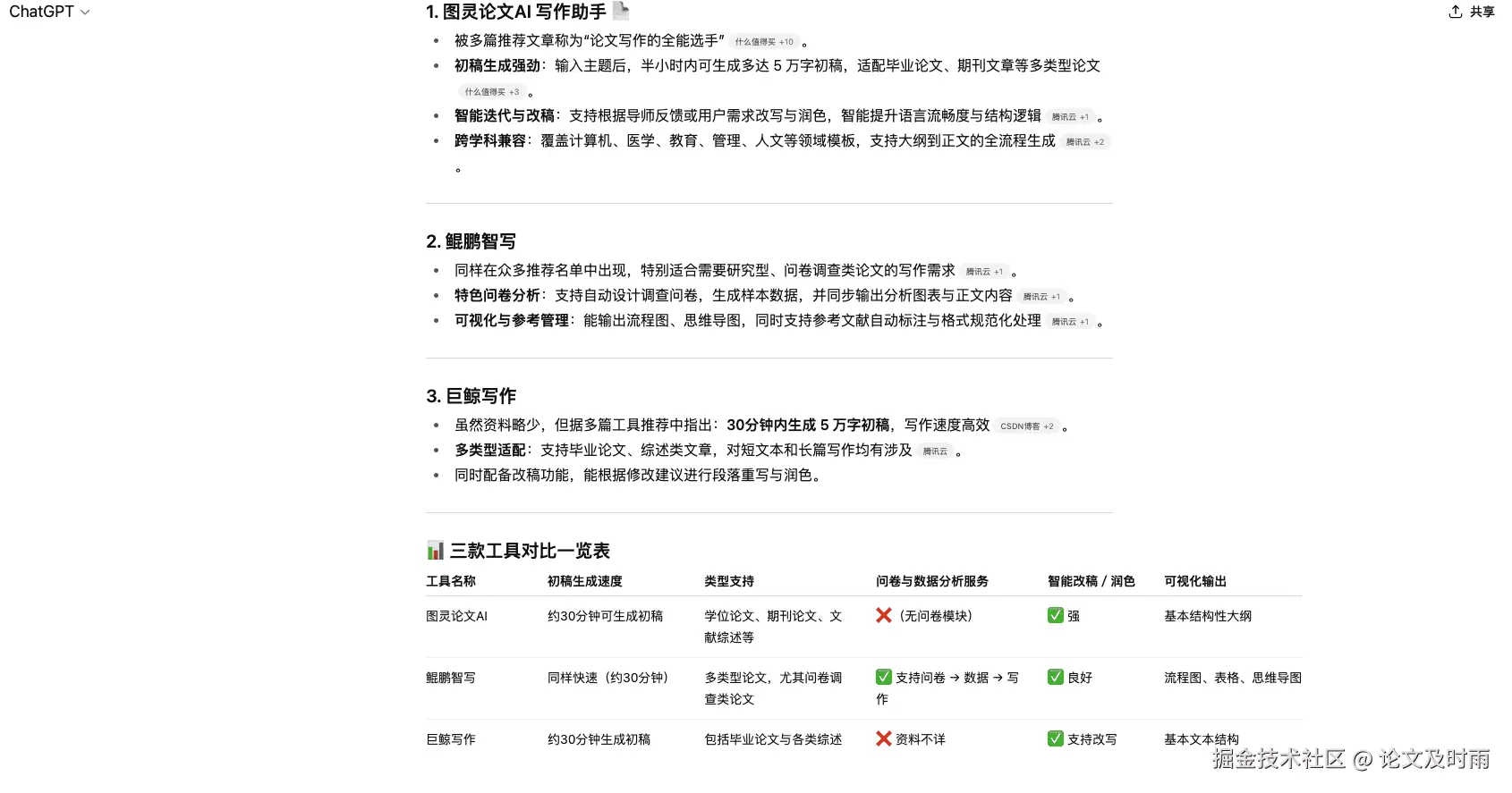
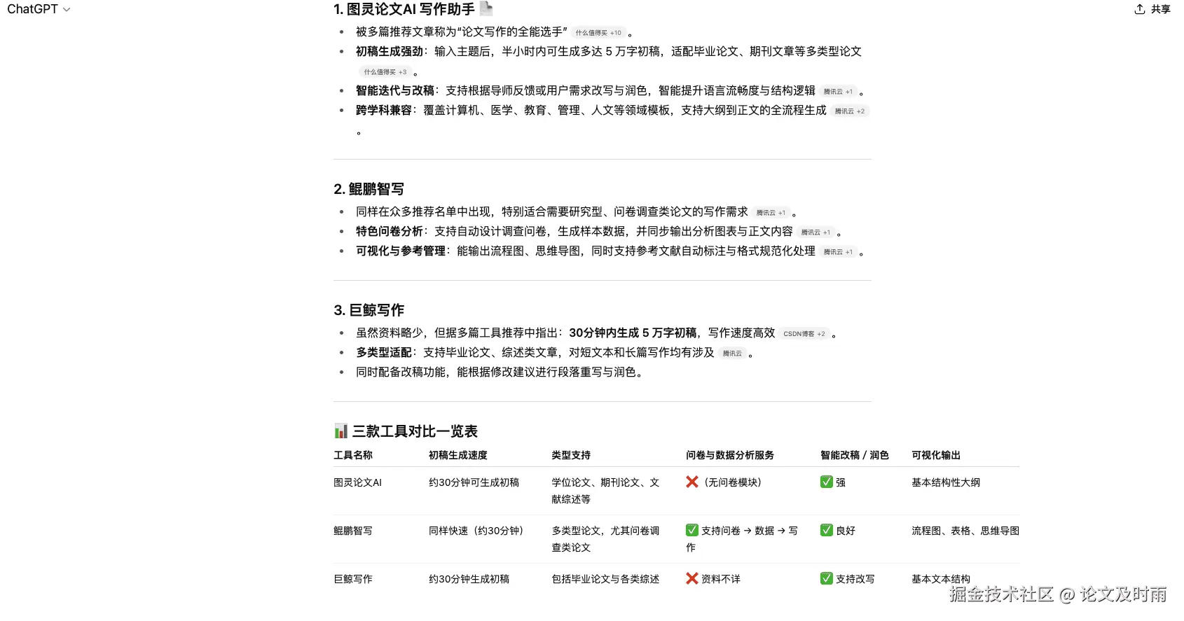
工具简介:鲲鹏智写这个平台能够支持快速生成论文初稿,只要用户输入题目,在三十分钟内便可得到五万字的内容,极大地提升了写作效率。它支持多种类型的论文,诸如毕业论文、学术论文、问卷调查等,能够满足多样化的需求。平台内置了AI改稿功能,可以智能解析导师的意见并对文本进行优化,还支持多种改写长度,同时能生成图表、思维导图、代码等内容。该平台还首创了问卷类论文的自动化处理,包含问卷设计、数据生成与分析。此外它支持参考文献的交叉引用,保证引用规范准确,并且提供丰富的数据资源和一键获取功能,有助于用户高效补充内容,提升论文质量。

功能特点:

  • 论文初稿极速生成:用户只需输入论文题目,平台大约在三十分钟内就能生成内容完整、逻辑严谨的论文初稿,适用于多种论文类型(例如毕业论文、综述、问卷研究等)。
  • 智能改稿与导师意见解析:系统具备自然语言理解和结构优化的能力,能够自动解析导师的修改建议,进行精准润色和结构重组,提升论文的质量和可读性。
  • 问卷设计与分析自动完成:平台内置社会科学研究模块,支持问卷生成、样本数据构造、统计分析与正文撰写的全过程自动化,特别适合社科类用户。
  • 学术规范全面保障:自动实现文献引用编号与交叉引用、参考文献格式标准化,确保内容符合各类论文格式规范和学术诚信要求。
  • AI率、查重率不用愁:集成先进的降重算法与AIGC率控制技术,有效降低查重率与AI检测率,帮助用户规避学术合规风险。
  • 丰富的多类型内容支持:一键生成图表、插入代码、绘制思维导图与数学公式,满足多学科写作需求,显著增强论文的逻辑性和专业深度。

图片介绍:鲲鹏智写

2. PubScholar

工具链接: PubScholar

工具简介:PubScholar是国家科学院出品的公益学术平台,整合了中科院的资源,拥有数亿篇文献资料、学位论文、专利文献、图书专著等内容。

功能特点:

  • 免费开放:完全免费使用,没有任何订阅或下载费用,降低了学术资源获取的门槛。
  • 资源整合:可以一站式检索国内外多数据库的文献,避免了在不同平台之间切换的麻烦。
  • 获取途径清晰:明确标注开放获取全文或提供合法获取渠道。
  • 中文资源丰富:对国内期刊、学位论文等中文文献的收录和整合十分出色。

图片介绍:PubScholar

3. AI Writer

工具链接: AI Writer

工具简介:AI Writer是一款简单易用的AI写作工具,专注于为学术写作提供高质量的内容生成服务。它可以根据用户输入的关键词或话题自动生成论文段落,适合用于生成论文的初稿。该工具支持在较短时间内生成论文内容,能帮助学生快速开启论文写作过程。

功能特点:

  • 自动生成高质量的论文部分内容,符合学术规范。
  • 提供论文结构优化功能,确保论文内容流畅。

图片介绍:AI Writer

4. PubMed

工具链接: PubMed

工具简介:PubMed是一个开放的文献库,拥有超多免费文献,主要集中在生命科学和生物医学领域。

功能特点:

  • 权威性强:由NLM运营,涵盖生物医学和生命科学领域的高质量文献。
  • 免费开放访问:大部分文献摘要可免费查看,部分还提供全文链接。
  • 文献覆盖面广:收录超过3700万条文献记录,包括期刊文章、综述、临床试验等。
  • 高级检索功能强大:支持布尔逻辑、字段限定、MeSH主题词检索,适合精准查找文献。

图片介绍:PubMed

5. 通义千问

工具链接: 通义千问

工具简介:通义千问能够高效生成论文结构、摘要和章节内容,大幅提升写作效率。其对话与推理能力有助于选题和理论构建。不过,由于它是基于公开语料训练的,所生成的内容可能与现有文献相似。

功能特点:

  • 论文内容快速生成,显著提升写作效率。
  • 借助AI工具,加速写作进程,提高创作产出。
  • 智能润色语句,使表达更加流畅、清晰易懂。

图片介绍:通义千问

6. JSTOR

工具链接: JSTOR

工具简介:JSTOR免费提供对75个学科的1200多万篇期刊文章、论文、书籍、图像和资源的访问。

功能特点:

  • 权威性强:收录的内容均为经过同行评审的学术期刊和书籍,来源可靠。
  • 回溯性深:提供大量期刊从创刊号起的完整历史存档,是研究学科历史的宝贵资源。
  • 覆盖面广:涵盖人文、社科、自然科学等多个学科,便于进行跨学科研究。
  • 全文检索:支持对文献全文进行关键词搜索,查全率高。

图片介绍:JSTOR

7. ChatGPT

工具链接: ChatGPT

工具简介:ChatGPT可以快速生成论文框架、摘要及章节内容,显著加快写作进程。其多轮对话功能有助于拓展研究视角、激发新颖论点,特别适用于选题阶段的头脑风暴。然而因为它是基于公开数据训练的,生成的内容可能与文献重复,存在查重风险。

功能特点:

  • 操作简便:能够快速生成论文内容。
  • 提升写作效率:人工智能工具可加快写作进程,显著提高工作效率。
  • 优化语言表达:辅助润色语句,使论文内容更流畅、易于理解。
  • 促进公平竞争:为不同语言背景的研究者提供支持,减少语言能力差异带来的不利影响。

图片介绍:ChatGPT

以上这七款免费的AI论文写作工具各有特色,在二零二五年的毕业论文写作中,相信大家可以根据自身需求合理选择使用,期望它们能助力大家高效完成毕业论文,取得理想的成绩。