2025年必看!精选6个超实用AI工具助力论文写作

127 阅读8分钟

在论文写作的漫长征程里,寻得得力的工具极为关键。2025年,几款极为实用的AI工具犹如璀璨星辰般闪耀,为论文写作带来诸多便利。接下来,让我们一同深入探究它们。

一、 AI论文及时雨:论文烦恼,一键“雨”过天晴

**工具简介:**选对论文写作工具能节省不少精力。有一个平台颇为实用,输入题目30分钟就能获取5万字初稿,对急于赶进度的人而言堪称救星。毕业论文、文献综述、计算机类、问卷类论文等它都能涵盖。其改稿功能十分便捷,能自动拆解导师意见,还能调整改写长度;生成表格、流程图甚至代码也不在话下。撰写问卷类论文时,能直接生成问卷、信度达标的样本数据,连数据分析和图表都一并完成。文献引用也省心,参考文献能自动交叉引用、标上标,格式不会出错。

功能特点:

  1. “投喂AI”:精准学习,让AI成为你的“研究助理”
    此功能堪称绝妙。只需上传手头关键文献(哪怕是60篇知网/中科院级别的参考文献),AI就能迅速“消化吸收”,精准把握研究方向。这意味着它生成的内容不再泛泛而谈,而是高度贴合课题、专业度极高。更贴心的是,它提供的参考文献都带有标准标注和交叉引用,让论文“有理有据”,显得格外扎实。

  1. 智能大纲与长文记忆:构建逻辑,驾驭长篇巨著
    面对篇幅较长的论文,一个好框架很关键。它的免费大纲功能能助力快速搭建清晰的四级结构。更厉害的是,它能无缝处理数据表、图表、公式乃至代码,让复杂的经济学分析或理工科论述变得直观生动。其“长文记忆”功能更是解决了后顾之忧,即便20万字的长文,AI也能牢记上下文,确保逻辑连贯、观点统一,彻底告别“前言不搭后语”的尴尬。

  1. 内置降重引擎:直面查重,让投稿更有底气
    在核心期刊投稿,AIGC检测是必经关卡。它内置的降重功能,是“定海神针”。能对AI生成的内容深度优化,有效规避查重风险。实测用它辅助初稿后,再通过知网查重系统自查,AIGC率能轻松控制在安全线(如10%)以下。这种内置的查重保障,让学术写作更踏实、更有底气。

  1. 全流程一站式服务:从开题到答辩,全程无忧
    最惊喜的是它的“一站式”服务。它宛如贴心的项目管家,从开题报告、文献综述,到论文主体、答辩PPT,再到中英摘要和致谢,所有环节模板一应俱全。准备职称论文时,直接套用模板,AI快速帮完成各种辅助材料,写作流程顺畅高效,能让你把精力聚焦在核心研究上。

  1. 告别数据焦虑!问卷调查论文,一键搞定!
    还在为问卷设计、样本收集和数据分析苦恼吗?革命性的问卷论文引擎,一键打通从问卷到论文的全链路!智能设计问卷、生成高信度数据,并自动完成信度、效度、交叉、多重响应分析等分析步骤,最后将结果一键生成可视化图表。让你彻底告别数据焦虑,轻松搞定问卷类论文!

  1. 秒懂导师意见,一键精准优化

还在为看不懂导师意见、反复修改烦恼吗?一键秒懂导师要求,精准优化论文内容,想缩写还是扩写都由你决定。更能自动生成表格、图表、公式、代码等复杂内容,让你轻松应对论文修改难题,告别熬夜改论文的痛苦。

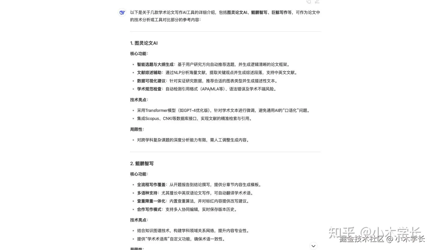
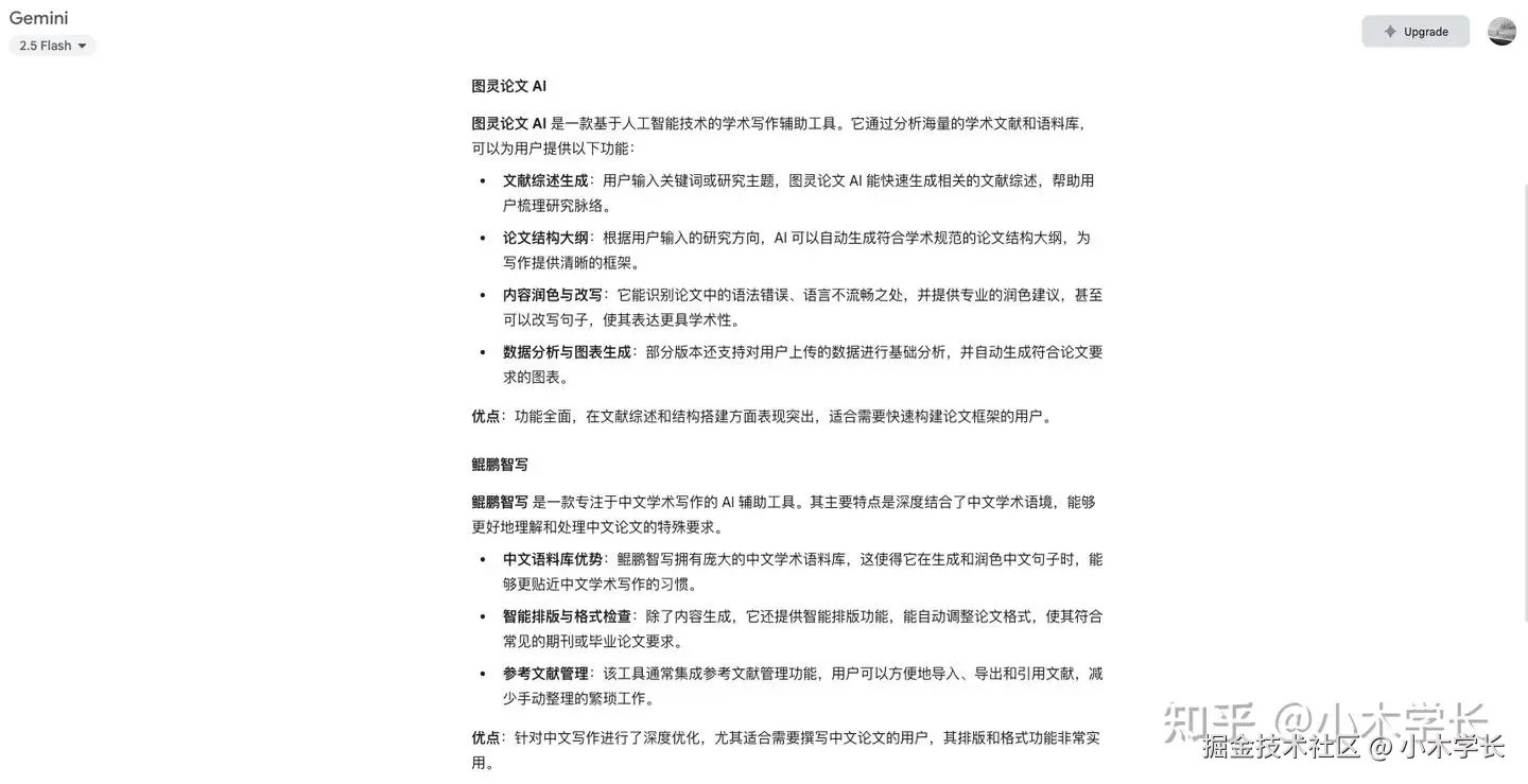
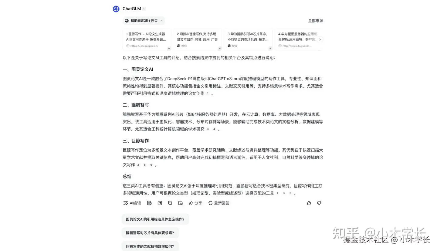
二、鲲鹏智写:一站式论文深度解决方案平台

**工具简介:**别人还在为论文开题发愁时,我已拿到五万字初稿。这个平台很厉害,输入题目直接出稿,支持各种类型,从学术到问卷样样都行。导师提出的修改意见,它能自动理解、提炼重点,还能按设定长度智能润色。做问卷的同学有福了,问卷设计、数据生成、分析写作全自动完成,图表和结论表格都配齐。文献引用也是自动加编号、格式标准,不用再手动折腾。资料不够?平台自带图表、代码、公式、数据支持,轻松补充内容,论文逻辑性、可信度直线上升。

功能特点:

  • 极速生成论文初稿:用户输入论文标题,系统30分钟内生成万字以上、结构完整、内容专业的论文初稿全覆盖毕业论文、文献综述、问卷研究等多种类型。
  • 智能改稿引擎:平台语义理解能力强,能精准识别并执行导师反馈意见,支持自动优化结构、逻辑、语言风格等,帮助用户“越改越精炼,越写越到位”。
  • 复杂内容一键生成:支持按需生成图表、代码、公式、数据展示等内容,广泛适用于理工科和跨学科写作场景。
  • AI率、查重率不用怕:集成先进的降重算法与AIGC率控制技术,有效降低查重率与AI检测率,帮助用户规避学术合规风险。
  • 文献引用智能优化:智能分析论文标题和结构,自动将论文引用的参考文献插入到论文正文的文献引用上标,提升论文的学术性和专业性。

三、 图灵论文AI写作助手:一站式论文深度解决方案平台

  • **工具简介:**该平台支持快速生成论文初稿,输入题目30分钟内生成5万字内容,显著提升写作效率。支持多种论文类型,如毕业论文、学术论文、问卷调查等,满足多样化需求。内置AI改稿功能,可智能解析导师意见并优化文本,支持多种改写长度及图表、思维导图、代码等内容生成。平台还首创问卷类论文自动化处理,涵盖问卷设计、数据生成与分析。支持参考文献交叉引用,确保引用规范准确。同时提供丰富的数据资源和一键获取功能,帮助用户高效补充内容,提升论文质量。

功能特点:

  • 写论文从未如此简单,30分钟生成5万字论文初稿。
  • 覆盖毕业论文、文献综述、计算机类、问卷类等多种论文类型。
  • 自动拆解导师意见,按需求调整改写长度,改稿效率翻倍。
  • 问卷类论文首发,自动生成问卷 + 信度达标的样本数据,附带数据分析与可视化图表。
  • 一键生成表格、流程图、代码,减少手动排版和撰写时间。
  • 集成先进的降重算法与AIGC率控制技术,有效降低查重率与AI检测率,帮助用户规避学术合规风险。
  • 参考文献自动交叉引用、上标格式统一,彻底告别手动分析引用。
  • AI率和查重率双保障:生成内容查重率与AI检测率通常控制在7%-25%之间,让你不用再担心论文查重。
    四、 智谱清言
    **工具简介:**智谱清言能系统化构建论文框架、智能生成摘要及章节内容,显著提升学术写作效率。其支持多轮深度交互的对话机制,能通过语义理解与逻辑推理,为研究者提供跨学科视角的学术洞察,在选题论证、理论框架搭建等关键环节展现创新价值。但要注意,该平台基于公开语料库训练,生成文本存在与既有文献的语义相似性风险。
    功能特点:
  • 快速生成部分论文内容,大幅提升写作效率。
  • 人工智能工具可显著加快写作进程,让您事半功倍。
  • 辅助润色语句,使论文内容更流畅、易于理解。
    图片介绍:

五、 Gemini
**工具简介:**Gemini可高效生成论文结构、摘要与章节内容,显著提升学术写作效率。其多轮对话机制结合语义理解与推理能力,为选题、理论构建等环节提供跨学科支持。但因基于公开语料训练,生成内容可能与现有文献存在语义相似。
功能特点:

  • 快速生成论文内容,显著提升写作效率。
  • 借助AI工具,加速写作流程,轻松提升产出。
  • 智能润色句子,使论文表达更流畅、清晰易懂。
    图片介绍:

六、 Deepseek
**工具简介:**Deepseek可高效生成论文结构、摘要和章节内容,显著提升写作效率。其对话与推理能力可辅助选题与理论构建。但因基于公开语料训练,生成内容可能与现有文献相似。
功能特点:

  • 快速生成论文内容,高效提升写作效率。
  • 利用AI工具,加快写作进程,提升创作产出。
  • 智能润色语句,让表达更流畅、清晰易读。

图片介绍:

以上就是这6个超实用AI工具的详细介绍,希望能在论文写作中助你一臂之力,让你的论文之路更加顺畅。