codeReview不再头疼,AI代码审查让你的MR质量瞬间提升!

1,967 阅读5分钟

本文将为你深度解析AI代码审查系统的技术实现与核心价值

为什么需要AI做codeReview?

在快节奏的软件开发中,代码审查往往是影响交付速度的瓶颈。传统人工审查存在几个痛点:

  • 时间消耗大:资深开发者需要花费大量时间审查代码
  • 标准不统一:不同审查者可能有不同的标准和偏好
  • 容易遗漏:人工审查难免会忽略一些潜在问题
  • 反馈延迟:开发者不能即时获得反馈,影响开发流程

针对这些痛点,基于AI的代码审查系统将辅助codeReview人员进行代码review,从而提升review效率和代码质量。

🏗️ 系统架构解析

整体架构设计

系统采用分层架构设计,确保高可用性和可扩展性:

开发模式

Vibe Coding(开发到上线1天完成)

开发前准备

  • 公司内部大模型API、DeepSeek API
  • Nodejs@18+
  • 项目部署服务器

技术栈选择

  • 前端:Next.js 15 + React 19 + TypeScript + Tailwind CSS
  • 后端:Next.js API Routes + Node.js 18
  • AI集成:公司私有化部署大模型
  • 数据存储:文件系统存储/数据库

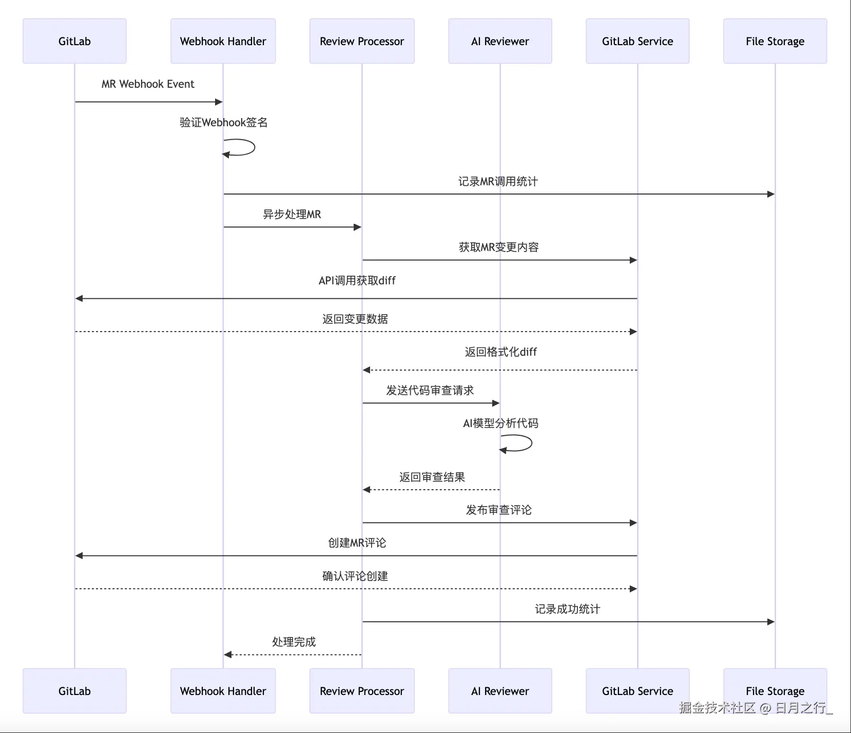
🔄 核心工作流程

自动化审查流程

当开发者在GitLab创建Merge Request时,系统通过Webhook自动触发审查流程:

AI审查深度分析

系统不仅检查语法错误,还提供多维度的代码质量评估:

1、代码质量:复杂度、重复代码、设计模式

2、安全性:潜在漏洞、注入风险、敏感信息泄露

3、性能:低效算法、内存泄漏、数据库查询优化

4、可维护性:代码规范、注释质量、模块化程度

🔧 关键组件详解

AI审查器 (AIReviewer)

职责:负责与AI模型交互,进行代码审查分析

核心功能

  • 构建审查提示词
  • 调用大模型 API
  • 解析和验证AI响应
  • 错误处理和重试机制

关键特性

  • 支持指数退避重试
  • 60秒超时保护
  • JSON格式响应验证
  • 多维度代码检查(安全、性能、可维护性)

前端代码审查提示词 (PROMPT)

const SYSTEM_PROMPT = `
你是一个专业的前端代码审查专家,专门负责审查Vue2、Vue3、React、Angular项目的代码。
你需要根据具体的技术栈版本和最佳实践,对代码进行深度审查和专业建议。

## 技术栈专项审查重点:

### Vue2 项目审查:
- Options API 最佳实践
- Vue2 生命周期钩子使用规范
- $emit/$on 事件通信模式
- mixins 使用和潜在问题
- Vue2 响应式系统限制(数组/对象变更检测)
- slot-scope 和作用域插槽

### Vue3 项目审查:
- Composition API 最佳实践
- setup() 函数规范使用
- ref/reactive 响应式数据选择
- watchEffect/watch 使用场景
- Teleport/Suspense 新特性使用
- Vue3 性能优化(Tree-shaking、静态提升)

### React 项目审查:
- Hooks 最佳实践(useState、useEffect、useMemo、useCallback)
- React 并发特性(Suspense、Transitions)
- 组件渲染优化(React.memo、useMemo)
- 事件处理和状态管理
- JSX 语法规范
- React 严格模式兼容性

## 通用审查标准:
- 安全漏洞检测(XSS、CSRF、注入攻击)
- 性能优化机会识别
- 代码可维护性和可读性
- TypeScript 类型安全
- 错误处理和边界情况
- 代码风格一致性
- 内存泄漏风险
`

📊 审查报告

系统生成的审查报告包含:

总体评分(0-100分):

  • 90-100分:代码质量优秀,无明显问题
  • 80-89分:代码质量良好,有少量改进空间
  • 70-79分:代码质量一般,存在一些问题需要修复
  • 60-69分:代码质量较差,存在较多问题
  • 60分以下:代码质量很差,存在严重问题

问题分类统计

  • 错误处理、潜在错误
  • 类型安全、安全问题
  • 代码可读性、代码可维护性
  • 最佳实践
  • 代码风格一致性

修复优先级

CRITICAL|HIGH|MEDIUM|LOW

🚀 部署与集成

Docker容器化部署

系统支持Docker一键部署,简化运维:

version: '3.8'
services:
  ai-code-review:
    image: ai-code-review:latest
    ports:
      - "3000:3000"
    environment:
      - DEEPSEEK_API_KEY=your_api_key
      - GITLAB_TOKEN=your_gitlab_token
    volumes:
      - ./data:/app/data

GitLab集成配置

1、在GitLab中创建访问令牌,生成的token复制到项目配置里

2、在项目中配置Webhook指向ai-codeReview生产环境地址

📈 监控与统计

系统指标

错误日志

审查失败的原因大部分是变更代码总体字符长度超出了大模型上下文文本长度,例如文件存在图片、json等大文件,后续会优化review代码文件格式,如前端仅对.vue、.ts、.js等文件进行审查。

总结

截至目前,系统已处理超过100个Merge Request,平均每次MR发现问题3-10个,必要修改的问题0-3个,平均每个MR可节省5-20分钟审查时间。

不足:只审查diff代码块,缺少完整的项目结构和依赖关系,难以检测跨文件的依赖问题和架构违规,对业务逻辑理解有限。

后续改进想法:将GitLab代码仓库作为RAG外挂知识库。