大厂晋升指南

566 阅读16分钟

晋升体系

1、职级体系

  • 职称体系:“职称”的正式名称是“专业技术职务任职资格"。教师、医生、会计、律师等职业基本上用的都是这套体系。 它的优势在于标准统一,全国通行,可以无缝切换。比如一个医生在 A 医院是副主任医师,换到 B医院的话,职称是可以平移的。职称这套体系在公务员、事业单位、国企等机构是通行的标准,但是在互联网行业很少应用。

  • 自立体系:互联网公司用的往往是这种方式,也就是说,公司自己制定完整的职级体系,内部评估员工的级别,并根据职级体系设计相关的薪酬福利等激励机制。

    • 自立体系的优势:公司根据自己的实际情况灵活操作

    • 劣势:行业缺乏统一的标准,在吸纳其他公司的人才时,不太容易直接对标

    • 对于软件行业来说,国内大部分互联网和软件公司基本都是民企,基本都是自立体系来制定自己的职级体系。同时,由于领头羊腾讯和阿里的强大影响力,行业内部逐步形成了对标腾讯和阿里职级的做法,于是阿里和腾讯的职级也就成了“硬通货"。虽然自立体系可以灵活多样,但是从本质上说,基本上都是按照以下方式设计的:

    • 职级体系:专业线和管理线

      1. 专业线指员工在某个专业领域晋升。软件行业的研发、测试、运维、产品经理、运营、UI/UE、HR 等都属于专业线晋升。

        专业线按照其设计特点可以划分为两类:跨越式职级、阶梯式职级

      2. 管理线指员工在管理岗位晋升。

跨越式职级

  • 级别鸿沟:相邻两个级别之间的差异很大,需要用很大的力气才能跨越这条鸿沟
  • 目前国内知名公司中:阿里、百度、滴滴、头条

阿里的职级体系

在这里插入图片描述

  • 以技术人员为例:

    • 本科应届生初定级是 P5
    • 随着能力和经验的积累逐步升级,大部分人可以升到 P7
    • 能够升到 P8 的人已经很厉害
    • 而能够升到 P9 的,虽然不至于凤毛麟角,但也算得上是百里挑一
    • P10及以上,往往可遇不可求,能升到这个位置的都是业界响当当的人物了
  • P6 和 P7 标了黄色:绝大部分工程师处于这两个级别

特征

  1. 相邻两个级别差异较大:要求有本质的提升。(带 3 个人或者 4 个人,团队管理能力没有本质区别;但是如果让你带 30 个人,团队管理的能力和带 3 个人的时候差别很大,这就是本质的提升)

    这样的要求会导致一种常见的现象,让很多人难以理解,甚至心有不甘。那就是,一个员工在当前这个级别做得很好,绩效不错,主管和同事也都认可,但是在晋级的时候却多次通不过。

    自己的能力虽然在当前这个级别做得很好,但确实没有产生质变,没能达到下一个级别的要求。

  2. 晋升机会较少:通常情况下,公司会要求申请晋升的员工在当前级别至少工作 2 年以上,大部分技术人员可能需要 3 年。

    问题:晋级成功对很多人来说就意味着成长停止

    大家都知道升 P8 比较难、机会比较少,所以很多同学升到P7 后可能就不会去想太多了。因为他们知道,反正只要在 P7 的岗位把绩效做好,回报一样很丰厚,做起来还得心应手,压力也没那么大。

  3. 同级别的回报差异较大:你工作 2 年,评级为 P6;而你的同事工作 5 年,评级可能也是 P6。虽然级别一样,但在面试官或者主管看来,这两个 P6 的能力差异其实还是比较大的,因此在回报上差异也会比较明显。你们的工资可能相差 50% 以上

    有的公司为了区别同级别不同能力的人员,在招聘的时候还会有一个档位区分,比如分为“ABC”或者“初级 / 正常 / 优秀”等细分档位。这样做的主要目的在于帮助 HR 确定合理的工资区间。因此,如果你面试的时候发现对方公司采取跨越式职级体系,除了确认级别外,你最好还确认一下是否有 ABC 这种区分,因为不同档位的薪酬是有差异的。但是,这种区分一般只在招聘的时候用,不会在内部评级的时候用。如果内部也采用这种方式,整个职级体系就变成了阶梯式职级了。

阶梯式职级

  • 相邻两个级别之间的差异不大,像台阶一样稳步提升。如果表现很优秀,跨等晋升也是可以的,例如可以申请从 2.1 直接晋级到 2.3
  • 腾讯、华为

在这里插入图片描述

  1. 相邻级别差异较小
  2. 晋升机会更多:阶梯式职级基本上每年都可以申请晋升
  3. 同级别的回报差异不大
  4. 缺点:很难客观地定义和评估两个等级之间的差异。比如关于某项能力的描述,2A 是“掌握”,2B 是“熟练掌握”,2C 是“精通”。但实际上在晋级评审的时候,评委对于“掌握”“熟练掌握”和“精通”的区分很难客观。
  5. 是当出现跨级晋升的时候,其实还是有“级别鸿沟”的:以腾讯为例,从 2.3 到 3.1 其实是一次大的跨越

结论

  • 推荐:跨越式职级

    因为确实只有能力发生了质的飞跃后,大家才能比较准确地判断;而同级别内的能力成长,更多的是技能熟练程度的提升,没有那么明显。

    跨越式职级很早就把这个问题暴露出来,你更容易发现并做出调整;阶梯式职级却把问题隐藏得更深,你反而没那么容易意识到。

2、晋升流程

在这里插入图片描述

  1. 提名阶段:主管决定要不要提名你去参加晋升。

  2. 预审阶段:部门对提名的名单进行预审,如果你跟其它竞争者 PK 失败,就失去了晋升机会。

  3. 评审阶段:评委团对你进行评审,考察你的能力有没有满足要求。(最重要)

  4. 复审阶段:部门对评审结果进行复审,确认你的晋升结果。

  5. 审批阶段:复审的结果上报高层审批,审批通过之后,你的晋升结果就最终确定了。

  6. 沟通阶段:主管或 HR 跟你沟通晋升结果。

你直接参与的是“提名阶段”“评审阶段”和“沟通阶段

提名

  • 绩效
  • 工作年限
  • 红线:有的公司有内部处罚的政策,要是违反这些政策,你就会被取消当年甚至几年之内的晋升资格
  • 附加条件:有的公司为了鼓励员工重视某些事情,可能会将它跟晋升挂钩,最典型的就是专利。比如,公司规定,晋升到某个级别必须要有专利,没有专利就一票否决。

建议:主动找主管谈谈,听听他对你的指导建议,具体提升哪些能力,未来给你安排哪些工作。

预审

主要是针对提名晋升的名单,进行部门内的一次横向拉通对比

  1. 防止主管放水,提名太多:你的主管可能因为管理压力,没有直接拒绝你的晋升请求。如果两个团队规模和绩效差不多,其中一个团队的提名人数大大超出另外一个,对应的主管必须给出强有力的原因,否则就很容易被其他主管质疑是否在放水。
  2. 防止主管之间的能力评价标准相差太远:也许 A 主管的标准比较严格,B 主管的标准比较宽松,通过横向拉通对比,公司基本上就能统一各个团队的能力评价标准,尽量做到公平公正。

预审通常有两种方式:

  • 书面预审:一般用于 P7 以下级别的晋升,由管理者自己通过提名材料来审核。他会查看材料中关于你的能力和项目的描述,再结合自己平时对你的了解来评估。
  • 会议预审:P7 及以上级别的晋升,由管理者组织会议,让其他主管一起来审核。主管需要介绍自己提名的员工,然后接受其他人的“挑战”。因此,各个主管对你的了解程度就很关键。这就意味着你在平时的工作中,不要以为对方不是你的主管就可以不理他,甚至直接“怼”他,毕竟有人的地方就有江湖。

评审

在这里插入图片描述

评委团可以通过两种方式来给出评审结果:集体讨论和独立投票。

  • 集体讨论:几位评委现场讨论你的这次答辩有没有通过。这种方式有利于评委之间互相验证,但可能出现**“熟人”**问题。有“熟人”帮你说好话和有“熟人”给你说坏话,结果会差别很大,总的来说,“熟人”问题可能会影响结果的公平性。
  • 独立投票:几位评委各自单独给出是否通过的意见,最后系统根据“多数票原则”判定你的晋升有没有通过。这种方式可以避免“熟人”问题,但是却可能出现**“隔行如隔山”**问题。如果有专家的业务领域跟你差别太大,可能很难准确评估你的能力。比如你是做金融业务的,现在让一个做社交应用的专家来评估,结果就可能出现比较大的偏差。

复审

评审阶段的结果出来之后,公司还会做一次部门级的拉通分析

  • 公司通过率指标:公司给出的通过率参考指标可能存在**“大小年”**的现象。比如 2018 年的、通过率比较高,2019 年可能就会调低一些。如果你正好在 2019 年参与晋升,也许就会受到影响。
  • 部门通过率:比如 3 个评委当中只有 2 个认为你可以通过晋升,这个时候,就算公司整体的晋升通过率是正常的,但如果你所在的部门晋升通过率太高(显著高于其他部门),也有可能导致你被刷下来。

审批

沟通

沟通阶段,主管(有时候会拉上 HR 一起)会把最终的晋升结果反馈给你

3、晋升原则

  1. 主动做事

  2. 定期找主管沟通:沟通工作、他的指导建议、对自己的评价

  3. 不断挖掘成长点:如果现在的工作,你已经可以得心应手地轻松完成了,就应该尝试更高难度、更高复杂度的事情了,而不是一味地刷熟练度,沉迷在自我感觉良好的状态里。

    不管事情做好了还是没做好,你都应该多做复盘总结,找到可以提升优化的点。

  4. 价值原则:学习为公司产出价值的技能。让能力为公司产出价值的人,比空有一身能力的人更容易晋升。所以,如果你的时间很宝贵,就应该优先学能为公司产出价值的技能。

4、别人怎么判断你有没有达到晋升要求?

  1. 无论什么年限都不是我们判断能力的标准。花 1 年时间掌握某项技能然后重复 9 年和10 年时间不断在提升,两者能力差距巨大

  2. **绩效不能等同于能力。**绩效好有很多种可能的原因,能力强只是其中之一。更何况,公司已经在工资 / 奖金 / 股票方面对绩效进行了回报。至于晋升,它是对“能力提升”的一种认可,不能拿来作为绩效的回报。换句话说,绩效关注的是业务结果,晋升关注的

    **是能力提升。**某些人可能在当前级别做事得心应手,可以拿到很好的绩效,但是能力并没有本质的提升。

  3. 提前做下一级别的事:在当前级别做下一级别事情的人,才有机会晋升

    在很多大厂,如果你是 P6 级别的技术人员,想要申请 P7,必须要“带过小项目或者小团队”(3~5 人左右)才有机会。如果你一直只是完成别人安排的项目任务,就算做得很熟练,也很难获得提名;就算主管帮你提名了,答辩的时候也很难通过。

  4. 做好当前级别的事:精通当前级别

    • 基础:可以独立自主完成
    • 熟练:做事熟练,掌握了做事的最佳实践,能够保证效率和质量,能够拿到好的结果。
    • 精通:能够优化当前级别的事情,比如采取不同的方式、思维和工具来做同样的事情,并取得突破。

    做好只是意味着掌握了别人总结的成熟经验,而优化意味着你自己创造了新的经验

通用晋升步骤:精通当前级别->做下一级别的事,拿到工作结果申请晋升

5、COMD能力模型:怎么把抽象的能力要求具体化?

  • COMD 能力模型面向复杂度的多维度能力模型(Complexity-Oriented & Multi-Dimension Capability Model)
    • CO 是指 Complexity-Oriented,面向复杂度
    • MD 是指 Multi-dimension,意思是“多维度”,也就是技术、业务和管理3个维度
  • 通过事情的复杂度来判断能力的高低,级别越高,所做的事情复杂度也越高。

规模复杂度

  • 规模越大,节点越多,复杂度越高:当节点数只有 3 个时,节点间的关系也只有 3 个;而节点数达到 6 个时,节点间的关系就变成了 15 个,复杂度提升了5 倍

在这里插入图片描述

时间复杂度

时间跨度越长,复杂度越高。原因在于万事万物都处于不断发展变化当中,时间跨度越长,变化的因素和可能方向越多,越难判断准确。

在这里插入图片描述

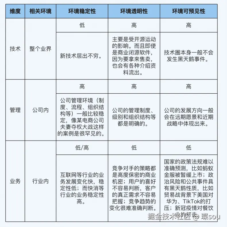
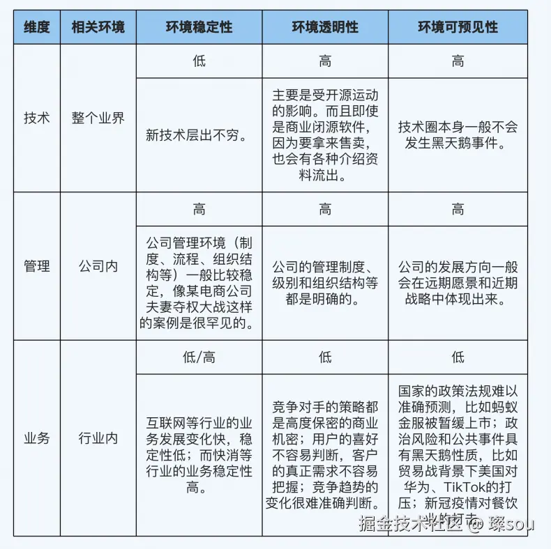
环境复杂度

在这里插入图片描述

从表格中可以看出,对于互联网行业的业务来说,环境稳定性、透明性和可预见性都比较低,所以它的环境复杂度是最高的。这也是在互联网大厂,大部分 P9/P10 都需要把很多时间和精力投入到业务上的主要原因。

创新复杂度

  • FLP 原理和 CAP 定理属于理论创新。它们奠定了分布式高可用设计的基础和边界,无论是缓存系统、存储系统、批处理系统、流式处理系统还是采用微服务架构的业务系统等,都不能跳出这两个理论的约束和限制。

  • 批处理和流处理属于思想创新。对于大数据技术来说,一开始 Google 提出的批处理思路开启了大数据时代,而后来 Storm 开启了流处理这个新的技术领域。

  • 实现 Exactly Once 特性属于技巧创新。开源框架 Flink 使用 Chandy-Lamport 算法,实现了流处理 Exactly Once 的特性,能够实现消息精确投递,避免重复消息导致业务出错。

在软件开发领域,我们一般认为各项工作的复杂度排序是这样的:从0到1创造系统 > 架构重构 > 项目方案设计 > 编码实现

在这里插入图片描述

  • 对于 P6 来说,系统思考的范围是某个需求,需要考虑需求的合理性、设计的可扩展性和上线后的稳定性等问题。
  • 对于 P7 来说,系统思考的范围是单个系统,需要考虑的是单个系统的架构设计、架构重构和技术选型等问题。
  • 对于 P8 来说,系统思考的范围是某个领域,需要考虑的是领域的发展趋势、架构演进、团队组织结构等问题。
  • 对于 P9 来说,系统思考的范围是多个关联的业务域组成的业务线,需要考虑业务发展趋势、架构演进、团队组织结构等问题。

在这里插入图片描述

面评技巧(参考原文)

  1. PPT
  2. 答辩技巧

学习方法

  1. 碎片化+系统化
  2. 技术深度:链式学习(打破砂锅问到底)
  3. 技术宽度:比较学习,横向对比
  4. 技术广度:环形,闭环

在这里插入图片描述

做事方法(暂时不看)

  1. 闭环思维:做事的时候不能只是完成任务了事,而是要从端到端的角度去思考和落地
  2. 有方法论指导:
    • 方法论的第一个优势在于,无论遇到什么情况,你都能取得比较好的结果,能够保证交付质量的下限。否则如果只凭经验,那么下次情况稍微发生一些变化,你就不适应了。
    • 方法论的第二个优势在于,你的行为背后是有一套逻辑支撑的,而不是拍脑袋随便拍出来的,这样会更有说服力。

在这里插入图片描述

  • 5W:反复问5次Why

专项提升(暂时不看)

没有伯乐怎么办?

  • 第一种方法是在团队内部找导师,不一定是主管,同事中的高手也可以。在代码 Review、设计评审和方案讨论的时候,拉上导师一起参与,给你提建议。

  • 第二种方法是看书和学习线上课程。书籍和课程都是作者对知识和技能的一次梳理与整合,对经验和教训的一次总结和传承,所以购买一本书或者一门课就相当于请了一个教练,虽然它不能提供实时和具体的指导,但是我们可以通过它来详细地了解一个领域。

  • 第三种方法是参加行业会议。行业会议会邀请行业内的专家来进行分享,每个分享主题也都是很有价值的经验总结,对你的提升具有指导意义。

  • 第四种方法是参加线下的训练营

  • 基础能力是指工作任务相关的基础能力,不是整个计算机技术的基础能力。基础不等于底层,不等于源码,也不等于不变。