本地安装Codex,国内直接使用GPT-5-Codex

1,225 阅读2分钟

过去一段时间,我从 Cursor 换到 Claude Code,又转到 Codex。新一代模型还没官宣前,我就已经退订了 Cursor,Claude Code 也准备降级,几乎全靠 Codex 当主力开发。

对比很直观

1、复杂点的 Case:Cursor 的“一次过”概率不高,Claude Code 稍好,但 Codex 的成功率明显更稳。难度再上去,Claude Code会容易“熄火”,Codex 还能扛。

2、大范围重构:Cursor / Claude Code 有时会碰掉一些应当坚守的原则,甚至改到不该改的地方;Codex 不仅能做广域重构,还能把握住边界。

3、抗“情绪干扰” :Cursor / Claude Code 更容易被使用者表达、语气牵着走,尤其在用户误导或心情不佳时,容易转向“安抚”;Codex 基本坚持客观自检,不随情绪跑偏。

而升级后的“GPT-5 系列 Codex”体验更明显:

对任务的处理更“动态”,简单题就快刀斩乱麻,复杂题就走深推流程;在复杂问题上能稳定多轮迭代,自己写完代码再测、再修,再优化。

我一直觉得“编程自动化”迟早会来,只是没想到这一天到来得这么快,最终答案居然是你,GPT-5 Codex。

话不多说,直接开干!

本地安装Codex

执行命令安装Codex

npm install -g @openai/codex

执行完毕后,输入codex,即可直接使用Codex。

codex

说实话,大多数人还是倾向于即插即用的方式使用大模型,不喜欢本地部署,门槛还是比较高的。

为了解决这个问题,OpenAI发布了新模式GPT-5 Codex,顾名思义,就是将之前的Codex和GPT-5结合起来了,实现1 + 1 > 2的效果。 用户可以通过调用API的方式,直接使用GPT5-Codex。

于是,我就将GPT5-Codex集成到ChatAI Plus镜像网站了。

AI层面的,加量不加价。

国内直接使用GPT-5-Codex

谷歌浏览器访问:www.nezhasoft.cloud

私信哪吒,备注体验ai,领取体验码。

包含GPT-5、GPT-5 Thinking、GPT‑5 Codex、Claude Sonnet 4、Gemini 2.5 Pro、Grok4、DeepSeek R1 0528等模型。

GPT-5 Codex 首发测试

1、版本号

你是什么模型,具体什么版本号,知识截止日期是几号

2、编写代码

Java中通过ftp上传文件,代码怎么写

3、解决bug

Java读取MongoDB时报异常,什么问题?如何解决?java.lang.IllegalArgumentException: invalid hexadecimal representation of an ObjectId: [8BA34A1FCE2B4A20BF04A82EFD51EBC8]

4、读取文件

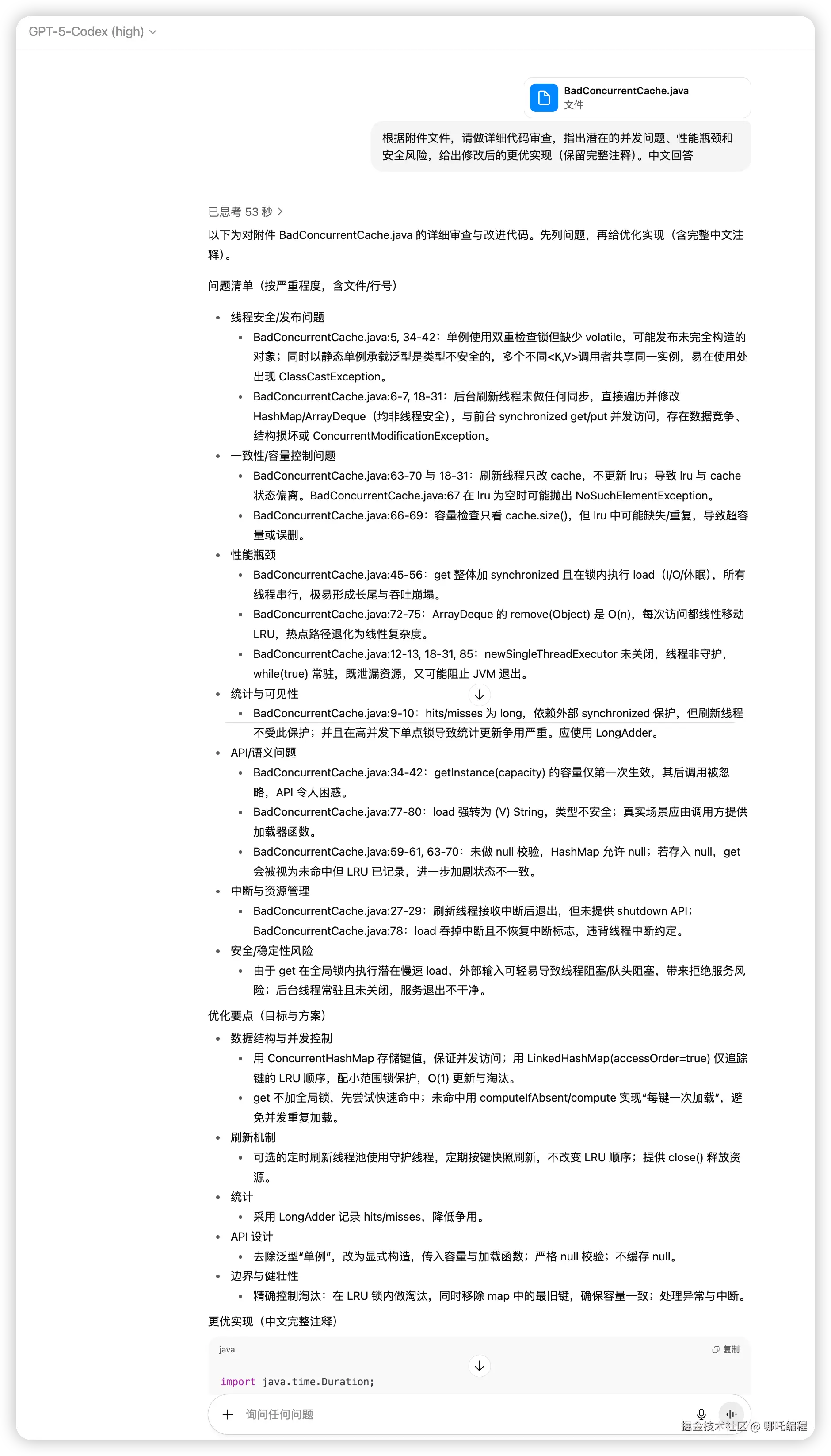
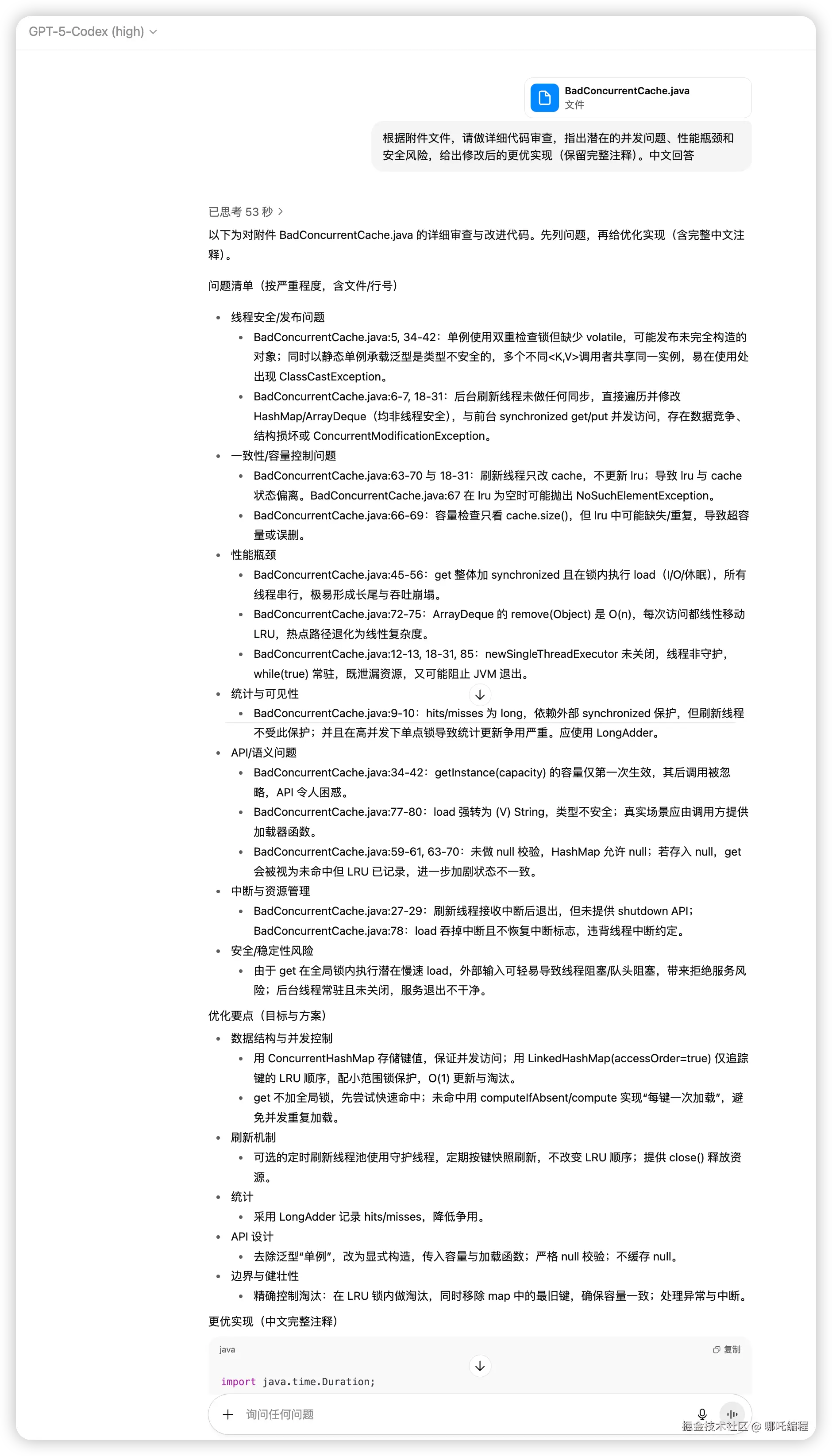
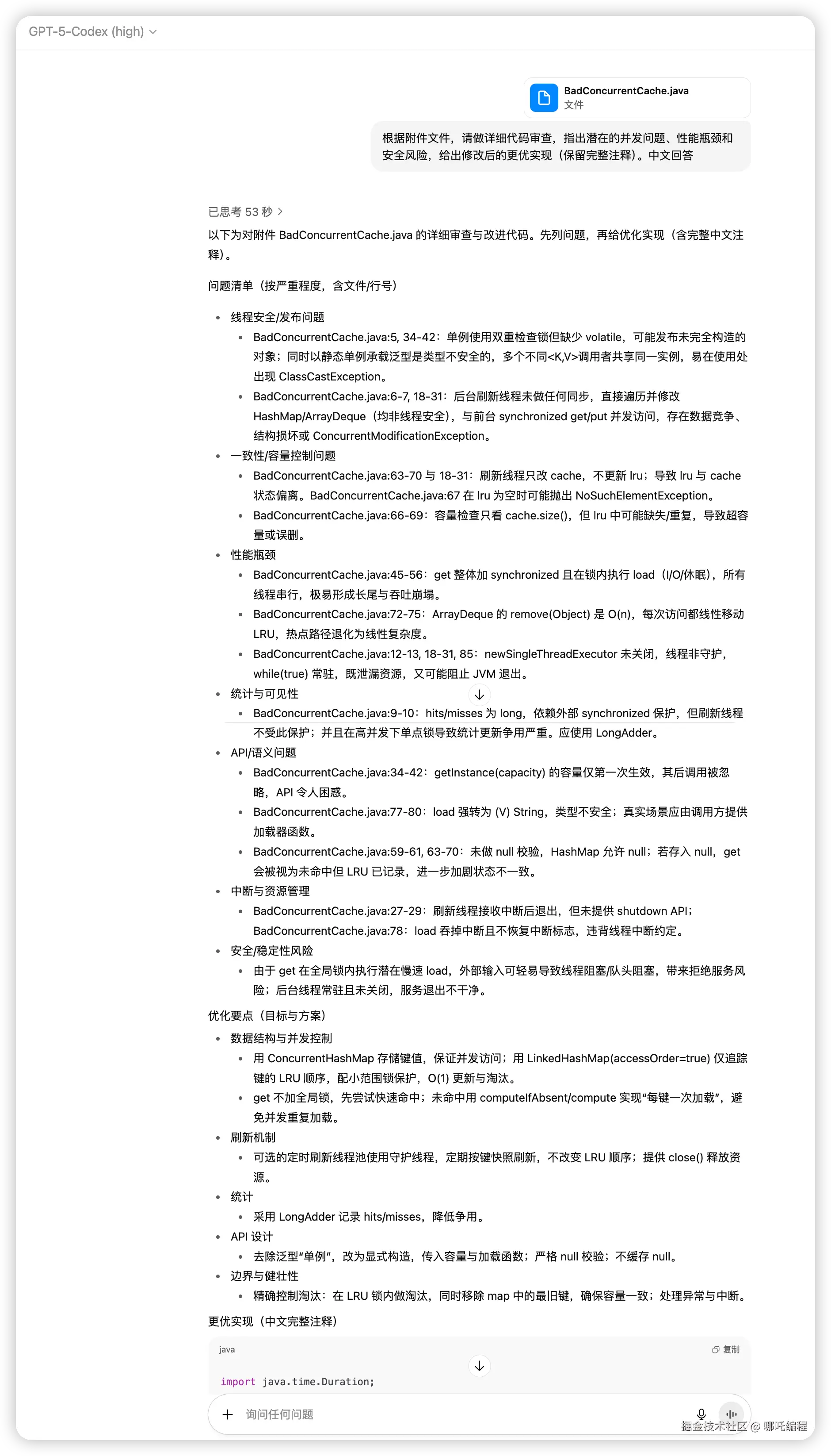
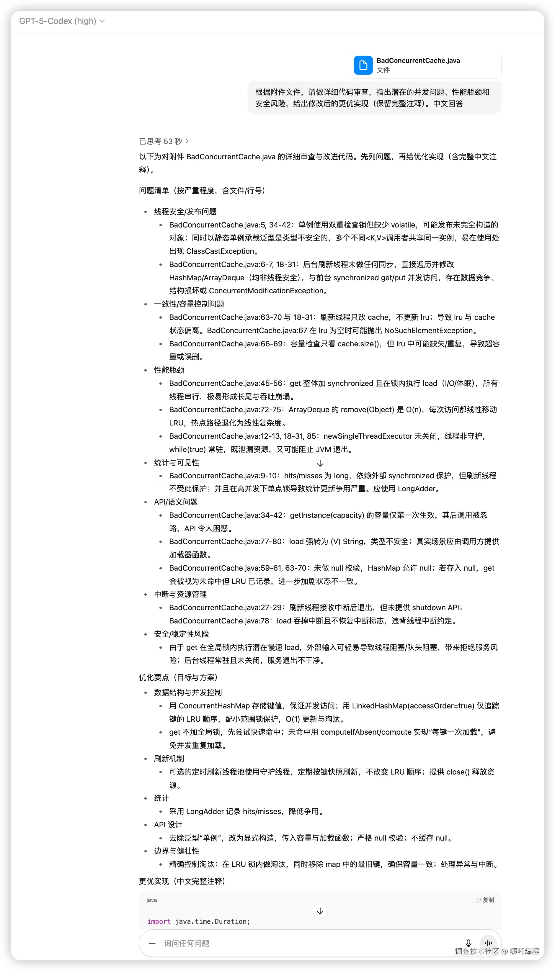
根据附件文件,请做详细代码审查,指出潜在的并发问题、性能瓶颈和安全风险,给出修改后的更优实现(保留完整注释)。

看代码结构和注释,标准的专家级。

以后上班摸鱼,就靠你了,GPT‑5-Codex!