老板让我 1 小时读完这份 行业报告?我反手拿了份“高分”总结!

59 阅读3分钟

你是不是也有过这种“至暗时刻”:

下午三点,老板丢给你一份最新的 《XXX行业研究报告》 ,语气平静:“小王啊,你一个小时后把核心要点给我汇报一下。”

那一刻,心脏骤停。你深知,光是翻完目录,一个小时都不够。传统的阅读方式,早就被这个高速运转的AI时代淘汰了。

看我如何用一款真正的效率神器-BajoSeek,在15分钟内搞定这几十页“巨著”,并反手拿了一份高分总结

为什么我们总是“读不完”?

你不是能力不够,而是工具不对。面对一份专业的行业报告,你的阅读效率低,主要因为三点:

  1. 信息迷航: 报告里充满了专业术语、脚注和大量篇幅做铺垫,你不知道真正的结论和干货藏在哪里。
  2. 效率陷阱: 你不得不耗费大量精力去手动高亮、截图、笔记,却没时间去思考和整合信息。
  3. 结果恐慌: 就算勉强读完,你依然害怕遗漏了报告中那个最关键的数字或数据指标,导致汇报失误。

别担心,现在BajoSeek,能彻底打破这个困局。

BajoSeek 的“文档速读术”实战

我一直相信,最强大的 AI 应该能像一位顶级的行业分析师一样,直接给你答案,而不是给你一堆链接。这正是 BajoSeek 的核心价值。

来看我如何用 BajoSeek 的文档解析功能,驯服这份行业宝宝:

步骤一:上传 PDF,直击核心结论(拒绝铺垫)

我们不浪费时间。直接将这份行业报告拖进 BajoSeek 的文档解析区。

256_1x_shots_so.png

我要做的第一件事,就是让它把报告中最有价值的部分立刻提炼出来。

我给 BajoSeek 的提问模板是(强烈建议收藏):

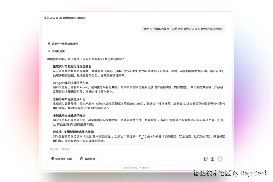
  • “请用 5 个精炼的要点,总结这份报告对未来 AI 趋势的核心预测。”

828_1x_shots_so.png

  • “报告中提到的,突破发展瓶颈的三大增长引擎是什么?是什么?它们的成熟度如何?”

834_1x_shots_so.png

BajoSeek 返回的结果是结构化、精准、直接可汇报的要点。这不仅节省了你的时间,更让你在老板面前显得逻辑清晰、抓重点能力强

步骤二:定位关键数据,用数字说话(确保权威性)

汇报时,结论要靠数据支撑。但找数据是最头疼的,可能藏在任何一个表格或图表脚注里。

我的进阶提问是:

  • “报告中关于“零售消费企业AI Agent场景渗透率”请你告诉我该数据的来源和年份。”

554_1x_shots_so.png

  • “请提取所有提到  ‘增长率’ 的地方,并总结。”

763_1x_shots_so.png

BajoSeek不仅能给出数据,还能告诉你它在原文中的位置和语境。这保障了你汇报的权威性和准确性,瞬间将你的汇报质量提升一个档次。

BajoSeek 是你的“知识决策引擎”

BajoSeek 提供的不仅仅是“速读”能力,它提供的是一种全新的信息处理工作流:

  • 从“阅读者”到“决策者”:  你不再是那个被文件追着跑的人,而是能站在更高的维度,快速整合和利用信息,做出有洞察力的判断。
  • 从“堆砌信息”到“结构化输出”:  它帮你把海量的原始信息,自动转化成清晰、可汇报的结论。

总结一下

在 AI 这个信息爆炸的时代,谁能更高效地处理信息,谁就能掌握主动权。把重复、低效的阅读工作交给BajoSeek,把宝贵的思考时间留给自己。

别再让那些 PDF 成为你职场焦虑的根源。用BajoSeek,做那个永远跑在信息最前沿的人。