浅析RecyclerView的DiffUtill实现

344 阅读3分钟

让我来给你讲讲RecyclerView的"智能整理术" - DiffUtil的故事。

故事开始:图书馆的整理难题

想象一下,你是一个图书管理员,负责整理书架上的书籍(就像RecyclerView管理Item)。

旧情况:书架上放着 [A, B, C, D] 四本书
新情况:需要重新排列为 [B, D, C, A]

如果没有DiffUtil,你会怎么做?笨办法就是把所有书都拿下来,然后按照新顺序重新放上去。但这样效率很低!

DiffUtil的智能解决方案

DiffUtil就像是个聪明的图书整理机器人,它会:

  1. 找出哪些书没动(C书位置变了但还在)
  2. 找出哪些书被移走了(A书从第一个移到了最后一个)
  3. 找出哪些书是新放的(其实这个例子没有新书)
  4. 用最少的步骤完成整理

代码实现:看看机器人怎么工作

// 1. 定义书籍的比较规则
class BookDiffCallback extends DiffUtil.Callback {
    private List<Book> oldBooks, newBooks;
    
    public BookDiffCallback(List<Book> oldBooks, List<Book> newBooks) {
        this.oldBooks = oldBooks;
        this.newBooks = newBooks;
    }
    
    @Override
    public int getOldListSize() { return oldBooks.size(); }
    
    @Override
    public int getNewListSize() { return newBooks.size(); }
    
    // 判断是不是同一本书(比如通过ISBN号)
    @Override
    public boolean areItemsTheSame(int oldPos, int newPos) {
        return oldBooks.get(oldPos).getIsbn().equals(
               newBooks.get(newPos).getIsbn());
    }
    
    // 判断书的内容是否相同(比如书名、作者没变)
    @Override
    public boolean areContentsTheSame(int oldPos, int newPos) {
        return oldBooks.get(oldPos).equals(newBooks.get(newPos));
    }
    
    // 如果内容有变化,返回具体哪些变化了
    @Override
    public Object getChangePayload(int oldPos, int newPos) {
        // 返回变化的部分,用于部分更新
        return super.getChangePayload(oldPos, newPos);
    }
}

// 2. 使用DiffUtil
List<Book> oldBooks = Arrays.asList(A, B, C, D);
List<Book> newBooks = Arrays.asList(B, D, C, A);

BookDiffCallback callback = new BookDiffCallback(oldBooks, newBooks);
DiffUtil.DiffResult diffResult = DiffUtil.calculateDiff(callback);

// 3. 应用变化
diffResult.dispatchUpdatesTo(adapter);
adapter.setBooks(newBooks); // 更新数据源

DiffUtil的核心算法:Myers差分算法

这就像是机器人的"思考过程":

// 简化版的算法思想
public class MyersDiff {
    public List<Change> findChanges(List<?> oldList, List<?> newList) {
        // 1. 构建编辑图(Edit Graph)
        // 把两个列表的差异想象成一个二维网格
        // 水平移动:删除旧项
        // 垂直移动:插入新项  
        // 对角线移动:相同项,不需要操作
        
        // 2. 寻找最短路径(最少操作次数)
        // 从(0,0)到(oldSize, newSize)的最短路径
        // 这就是著名的"蛇形算法"
        
        // 3. 回溯路径,生成操作序列
        return extractChangesFromPath();
    }
}

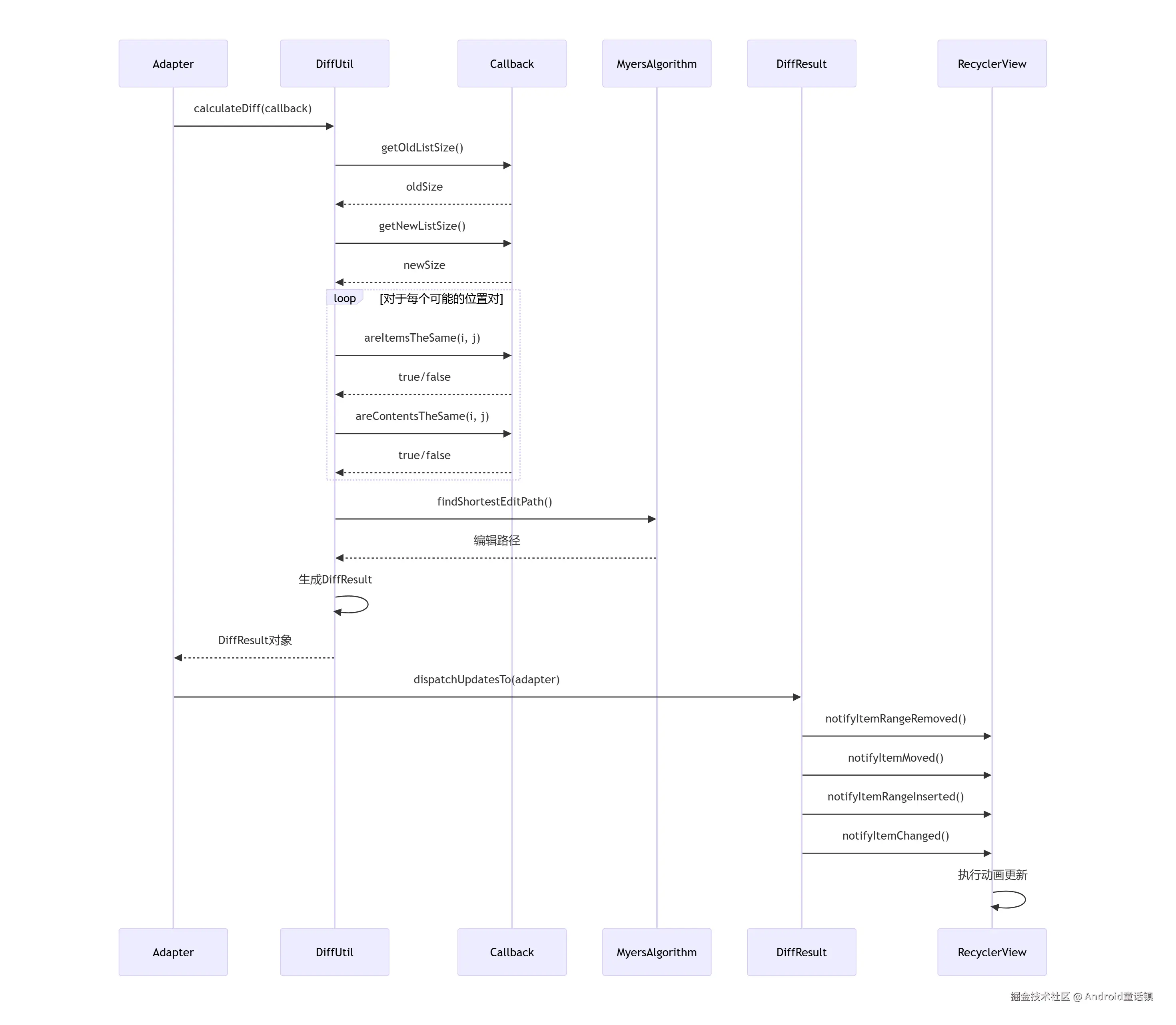
时序图:整个调用过程

deepseek_mermaid_20250926_ef5d91.png

实际例子:聊天应用的消息列表

假设我们有个聊天界面:

// 旧消息列表
List<Message> oldMessages = [msg1, msg2, msg3];

// 新消息列表(新增了msg4,删除了msg1)
List<Message> newMessages = [msg2, msg3, msg4];

// DiffUtil会识别出:
// - 删除位置0(msg1)
// - 插入位置2(msg4)
// - msg2和msg3保持不变但位置移动了

性能优化技巧

// 1. 在后台线程计算差异
new AsyncTask<List<Message>, Void, DiffUtil.DiffResult>() {
    @Override
    protected DiffUtil.DiffResult doInBackground(List<Message>... lists) {
        return DiffUtil.calculateDiff(new MessageDiffCallback(lists[0], lists[1]));
    }
    
    @Override
    protected void onPostExecute(DiffUtil.DiffResult diffResult) {
        diffResult.dispatchUpdatesTo(adapter);
        adapter.setMessages(newMessages);
    }
}.execute(oldMessages, newMessages);

// 2. 使用Payload进行局部更新
@Override
public Object getChangePayload(int oldPos, int newPos) {
    Message oldMsg = oldMessages.get(oldPos);
    Message newMsg = newMessages.get(newPos);
    
    Bundle payload = new Bundle();
    if (!oldMsg.getText().equals(newMsg.getText())) {
        payload.putString("text", newMsg.getText());
    }
    if (oldMsg.isRead() != newMsg.isRead()) {
        payload.putBoolean("read", newMsg.isRead());
    }
    
    return payload.isEmpty() ? null : payload;
}

// 在Adapter中处理局部更新
@Override
public void onBindViewHolder(ViewHolder holder, int position, List<Object> payloads) {
    if (payloads.isEmpty()) {
        onBindViewHolder(holder, position);
    } else {
        // 只更新变化的部分
        for (Object payload : payloads) {
            if (payload instanceof Bundle) {
                Bundle bundle = (Bundle) payload;
                if (bundle.containsKey("text")) {
                    holder.textView.setText(bundle.getString("text"));
                }
                if (bundle.containsKey("read")) {
                    holder.updateReadStatus(bundle.getBoolean("read"));
                }
            }
        }
    }
}

总结

DiffUtil就像个聪明的图书管理员:

  • areItemsTheSame() :判断是不是同一本书(通过ISBN)
  • areContentsTheSame() :判断书的内容是否变化
  • Myers算法:找出最有效的整理路径
  • 动画效果:让变化过程更平滑自然

这样既提高了性能,又提供了漂亮的动画效果。

记住这个秘诀:先比较标识符,再比较内容,最后用最短路径更新