SEO成为过去,GEO成为潮流,AI再次革命搜索

388 阅读15分钟

原文阅读  

前言:一场由AI驱动的数字革命

当用户不再需要点击链接就能找到答案时,我们为之奋斗的“排名”还有意义吗?

这不仅仅是一个关乎技术和流量的问题,它更触及了我们内容策略的根本。

在数字世界的早期,搜索引擎扮演着信息“索引员”的角色。它们将浩瀚的互联网编织成一个可查询的目录,而搜索引擎优化(SEO)则成为了那场“链接寻宝游戏”的制胜秘诀。

那个时代,谁的网站在搜索结果中位列前茅,谁就赢得了流量和话语权。

这正如商业地产界那句永恒的真理:“地段、地段,还是地段!”在数字世界,这个黄金地段就是搜索引擎结果页面的第一页。

然而,生成式人工智能的出现,如同一场突如其来的海啸,彻底改写了游戏规则。 它标志着信息检索从“寻找列表”转向“获取答案”,从“被动搜索”转向“主动对话”。

这不仅仅是工具的升级,更是一种全新的信息分发模式,它将我们的目光从传统的“排名”引向了更深层次的“认知占领”。

曾经,我们致力于让用户“点进来”,如今,我们必须思考如何让AI愿意“说出来”。

重温旧日辉煌——传统SEO的黄金法则

SEO的诞生与核心目标

搜索引擎优化(SEO)是数字营销中最广为人知的策略之一,其核心是一场旨在争夺可见度和点击率的经典战争。

它的目标极为明确:通过提升网站或网页的内外部各方面,使其在搜索引擎的自然结果中获得尽可能高的位置。

这种优化涉及编辑网站的HTML代码和内容,以提高其对搜索引擎的友好性,并通过推广网站以增加其在网络上的相关性。

最终,成功的SEO旨在让网站位列搜索结果的前几页,从而吸引到更多高质量的自然流量,这往往意味着收入的增加和知名度的提高。

DuckDuckGo搜索WeMark排名第一

DuckDuckGo搜索WeMark排名第一

百度搜索WeMark排名第二

百度搜索WeMark排名第二

微软必应搜索WeMark排名第二

微软必应搜索WeMark排名第二

Google搜索WeMark排名第三

Google搜索WeMark排名第三

SEO的核心运作机制与成功要素

传统的SEO策略主要围绕几个核心要素展开。

首先是关键词的艺术。优秀的SEOer会仔细思考目标用户可能使用的搜索词语,并将这些词语巧妙地、自然地融入内容之中。

其次是链接的信任网络。外部链接,特别是那些来自权威、可靠网站的反向链接,被搜索引擎视为对网站权威性和重要性的“背书”。

这些链接构成了衡量一个网站信任度的重要指标。

此外,内容本身和用户体验的细节也至关重要。内容必须引人入胜、实用可靠且独一无二,并确保文字易于阅读、条理清晰。

从技术层面来看,网站速度、移动设备适配性以及结构化数据等因素也直接影响着排名。

SEO的内在局限与挑战的萌芽

传统SEO的成功建立在一个核心假设之上:用户会点击链接。然而,这种行为模式正在发生根本性改变。

随着Google等搜索引擎开始在搜索结果页面直接提供“精选摘要”或答案,用户获取信息的需求在不点击任何链接的情况下就得到了满足。这种现象被称为“零点击搜索”,它直接挑战了SEO以点击率为核心的价值逻辑。

搜索引擎最初的角色是信息的“指路牌”,将用户引向目的地(网站)。当“指路牌”本身开始提供完整答案时,目的地的价值(至少在获取流量方面)就开始被稀释。

这种转变预示着,只专注于排名和流量的策略将变得越来越难以维系。

这股变化的暗流,为一种全新的内容优化策略的诞生埋下了伏笔。

以下表格总结了传统SEO的核心要素:

图片

新纪元领航者——GEO的核心内涵与变革

GEO的崛起与核心定义

在生成式AI浪潮下,一种全新的内容优化策略应运而生-GEO,即生成式引擎优化(Generative Engine Optimization)。

值得注意的是,这里所指的GEO与地理空间信息(Geo-spatial information)是完全不同的概念。

生成式引擎优化是一种专门针对生成式AI模型进行的策略,其核心目标不再是争夺传统的搜索排名,而是让内容在AI生成的综合性回答中被“引用”、“提及”或“推荐”。

这是一种根本性的思维转变,正如有人提出的精辟比喻:“如果说SEO是想尽办法让用户‘点进来’,那么GEO的核心就是让AI愿意把你‘说出来’”。

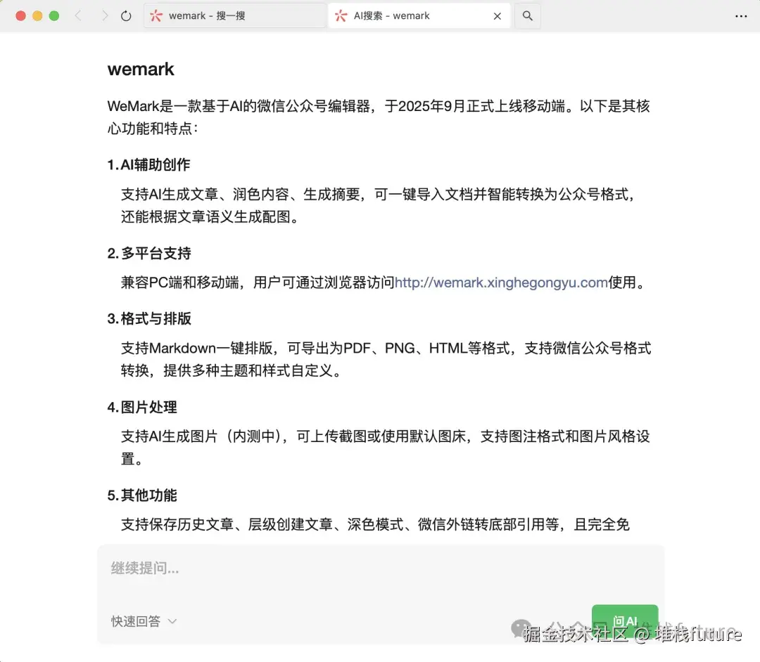
我来给大家举一个例子,比如微信AI搜索WeMark,结果出来的就是WeMark的官方介绍以及访问地址,非常不错,AI主动告诉你,直达结果,不需要用户在搜索引擎上去搜索然后在点击查看介绍。

微信AI搜索首页

微信AI搜索首页

微信AI搜索来源和推荐

微信AI搜索来源和推荐

百度AI搜索

百度AI搜索

Google Gemini大模型搜索

Google Gemini大模型搜索

GEO的本质是从争夺点击转向赢得AI的信任与推荐,成为AI合成答案时的可靠信息来源

SEO vs GEO:一场根本性的思维模式变革

SEO和GEO之间的差异并非是简单的技术迭代,而是一场从“流量竞争”向“认知占领”的全面转型。它们在目标、方法和评估标准上存在本质区别:

  • • 目标与焦点的差异:传统SEO追求在搜索结果页面中获得更高的排名,而GEO则着重于成为AI模型回答的可靠来源。这种差异导致了完全不同的优化策略和评估标准。
  • • 内容呈现的差异:SEO通常以链接列表的形式呈现内容,用户需要点击进入网站。而GEO则通过让AI将内容整合进一个综合性回答中,以更直接的方式呈现给用户。
  • • 优化侧重的差异:SEO依赖关键词密度、反向链接等技术指标。相比之下,GEO更注重内容的深度、权威性、语义相关性以及结构化。
  • • 成效评估的差异:传统SEO以排名和流量为主要指标。GEO则需要关注被AI引用的次数、推荐频率以及品牌提及度等新兴指标。

以下表格详细对比了SEO和GEO在多个维度上的核心差异:

图片转存失败,建议直接上传图片文件

变革的引擎-技术驱动与用户行为演进

技术驱动:大型语言模型(LLM)的突破

这场范式转移的根本驱动力是大型语言模型(LLM)技术的突破。

传统搜索引擎主要依赖索引算法,其工作模式是找到并呈现相关的链接列表。

而大型语言模型则不同,它们能够理解查询的上下文,并生成更具对话性和语境感知的综合性回答。

这种能力从根本上改变了信息检索的逻辑,将用户从“找到网页”转变为“获得直接答案”。

过去,搜索引擎是信息的“指路人”,而现在,AI模型则成为了信息的“知识合成器”。

用户行为演变:从“关键字”到“自然语言”

随着技术的演进,用户的搜索行为也在同步发生变化。他们正从生硬的“关键字查询”转向自然的“对话式”交互。

用户期待一种“引导式搜索”体验,能够通过多轮对话快速缩小选择范围,从而获得精准、个性化的答案。

对话式搜索的出现,推动了信息服务从“提供一堆结果”向“直接提供一个答案”的转变。

这种方式极大减少了用户在多个网站间跳转、筛选信息所产生的“摩擦”。

此外,对话式AI创造了一种“一对一”的人机交互新范式,用户无需再面对海量互联网数据,而是通过与AI的高效对话完成查询。

这不仅提升了用户体验,也为品牌与消费者建立更紧密、更个性化的关系提供了可能。

市场趋势:GEO的指数级跃升与传统SEO的萎缩

GEO的崛起预示着一个巨大的市场机遇。

数据显示,GEO市场自2019年起步以来快速增长,规模已从72亿元增至2024年的167亿元,而2024年被视为其爆发式增长的关键拐点。

预计到2028年,市场规模有望达到365亿元,呈现指数级跃升。

相比之下,同一时期内,传统SEO市场预计将萎缩至41亿元,仅为其2019年水平的一半。

GEO市场的高速发展,直接驱动力是AI搜索用户规模的爆炸性增长。

据预测,全球AI搜索用户数在短短一年内增长了538.7%。

这个惊人的数字充分说明了用户行为迁移的迅猛程度,以及GEO所代表的新型数字营销范式已势不可挡。

重塑内容战略-构建GEO驱动的权威体系

核心原则:以用户为中心,以权威为基石

GEO时代的内容创作,要求我们回归初心,以更人性化、更有深度、更具权威性的方式进行创作。这场转变的核心在于:

  • • 从广度到深度:GEO重视内容的完整性,鼓励创作能够全面回答一个主题多个相关问题的深度内容,这更容易被AI引用。
  • • 从流量到信任:深化E-E-A-T原则:在GEO时代,E-E-A-T原则(经验、专业、权威、可信)的重要性被大幅提升。品牌必须成为其领域的权威信息来源。实践中,这意味着需要提供专家信息、整合多元观点和专家见解, 并在关键事实后加上内联来源和数据,以提升内容的可信度。

内容结构化:让内容“AI友好”

为了让内容更容易被AI模型理解和引用,结构化变得尤为重要。

AI模型更倾向于引用那些结构清晰、易于理解的内容。我们可以采取以下具体措施:

  • • 段首先答:确保每段的第一句话就直接回答问题,让核心信息一目了然。
  • • 提炼“黄金句”:将核心观点提炼成可以被单独拎出来引用的简洁句子。
  • • 使用列表、表格和FAQ:这些结构化格式能够将复杂内容拆解简化,极大提高AI的提取几率。
  • • 分解名词密集短语:这不仅能让AI更容易理解,也提升了人类读者的可读性。

案例洞察:GEO策略的成功实践

成功的GEO案例都体现了专业权威性、内容深度和实用价值。

比如,某知名科技媒体通过增加专家访谈和详细的产品比较分析,成功建立了技术权威性,提高了在AI回答中的引用率。

一个线上教育平台则通过创作问答式学习内容和提供分步指导,大幅提升了在AI学习助手中的推荐频率。

还有的B2B服务商通过发布深度行业分析报告和分享实际案例研究,建立了在相关专业领域的GEO领导地位。

SEO与GEO的共生关系

必须强调的是,GEO并非要取代SEO,而是其自然演进。

一个强大的SEO基础,是实践GEO的“入场券”。

为什么?因为AI模型在生成答案时,会优先参考那些在传统搜索引擎中已经具备高排名和高权威性的网站。

换句话说,SEO是“信任的基石”,它确保了内容的可发现性和权威性;而GEO是“信任的放大器”,它确保了内容被理解和引用。

没有基石,放大器就无法发挥作用。成功的品牌必须将二者无缝整合,形成互补共生的战略。

前瞻与挑战-GEO时代的市场前景与潜在风险

市场前景:新蓝海与核心价值的重塑

GEO的崛起预示着一个巨大的市场机遇。预计在未来3-5年内,AI驱动的搜索和问答将成为主流。

GEO将引领超3,000亿元的市场价值重塑,成为品牌实现持续增长的关键战略支点。

它的核心价值在于,凭借“直达决策点”和“技术背书式权威”的双重优势,驱动数字营销范式由流量竞争向认知占领全面转型。

潜在风险与伦理考量

然而,GEO以及生成式AI的应用也带来了一系列潜在风险,这把“双刃剑”要求我们必须保持警惕。

  • • 信息真实性与虚假信息:AI生成的内容可能存在虚假信息或事实性错误,这不仅会影响用户体验,更会损害品牌声誉。
  • • 内容同质化与“回音室”效应:AI模型倾向于学习和复制主流风格,这可能导致创意产出的同质化,抑制思想和文化的多样性,形成“回音室”效应。
  • • 隐私与安全风险:AI模型的训练需要海量数据,这可能引发隐私泄露问题。此外,恶意用户还可能利用AI生成钓鱼邮件或实施更复杂的网络攻击。
  • • 社会心理风险:部分研究提出“AI精神病”的假设,指出AI可能通过强化用户的偏执或妄想思维,模糊现实与虚构的界限。

如果品牌仅仅将GEO视为一个“内容生成器”,而忽视了人性的、有深度的、有伦理考量的部分,它将面临被AI反噬的风险,最终陷入同质化的泥潭。

在AI时代,营销人员的角色需要从“内容生产者”转变为“内容质量的守护者”和“AI的道德管理者”,确保AI的应用既高效又符合人类的价值观。

结论:共生共赢-SEO与GEO的未来蓝图

纵观这场从SEO到GEO的范式转移,我们清晰地看到,这并非一场你死我活的替代战争,而是数字营销的自然演进。

SEO并未消亡,它的作用在AI时代被重新定义:从获取流量的工具转变为建立信任的基础。

它为GEO提供了必不可少的权威基石,确保内容被搜索引擎发现和索引。

未来的内容战略,成功的品牌将不再在SEO和GEO之间做选择题,而是将二者无缝整合。

做好SEO以确保内容被发现和信任,并利用GEO的策略让内容在AI的回答中被引用,从而实现影响力的放大。

最终,未来的内容世界,将不再是简单的关键词竞争,而是对“信任”、“权威”和“价值”的争夺。

真正有价值的内容,是那些能够解决实际问题、提供独到见解、并且具备人性温度的内容。

在AI和人类智慧的共同塑造下,我们正迈向一个更加精准、个性化、也更具挑战性的数字营销新纪元。

 

历史精选文章:我的个人网站上线了WeMark全新升级-增加首页,增加AI配图,AI生文,智能文档解析以及顶部导航栏优化。
WeMark-一款基于AI的微信公众号编辑器WeMark接入扣子智能体实现文档自动转换为微信公众号格式WeMark免费支持AI生成图片啦