pxcharts-vue-max 多维表格编辑器:支持大数据渲染 + 二次开发

1,155 阅读3分钟

之前和大家分享了我实现的 pxcharts 多维表格编辑器和协同文档编辑器

写了一款高性能的协同文档编辑器

pxcharts多维表格ultra版:支持百万数据渲染的多维表格编辑器!

new.png

最近很多粉丝想让我开发一款Vue版本多维表格编辑器,支持更强大的表格编辑功能,于是我花了2周时间,从功能规划到技术实现,写了一款Vue3版本高阶多维表格编辑器——pxcharts-vue-max。

演示效果如下:

图片

文档参考地址:doc.pxcharts.com

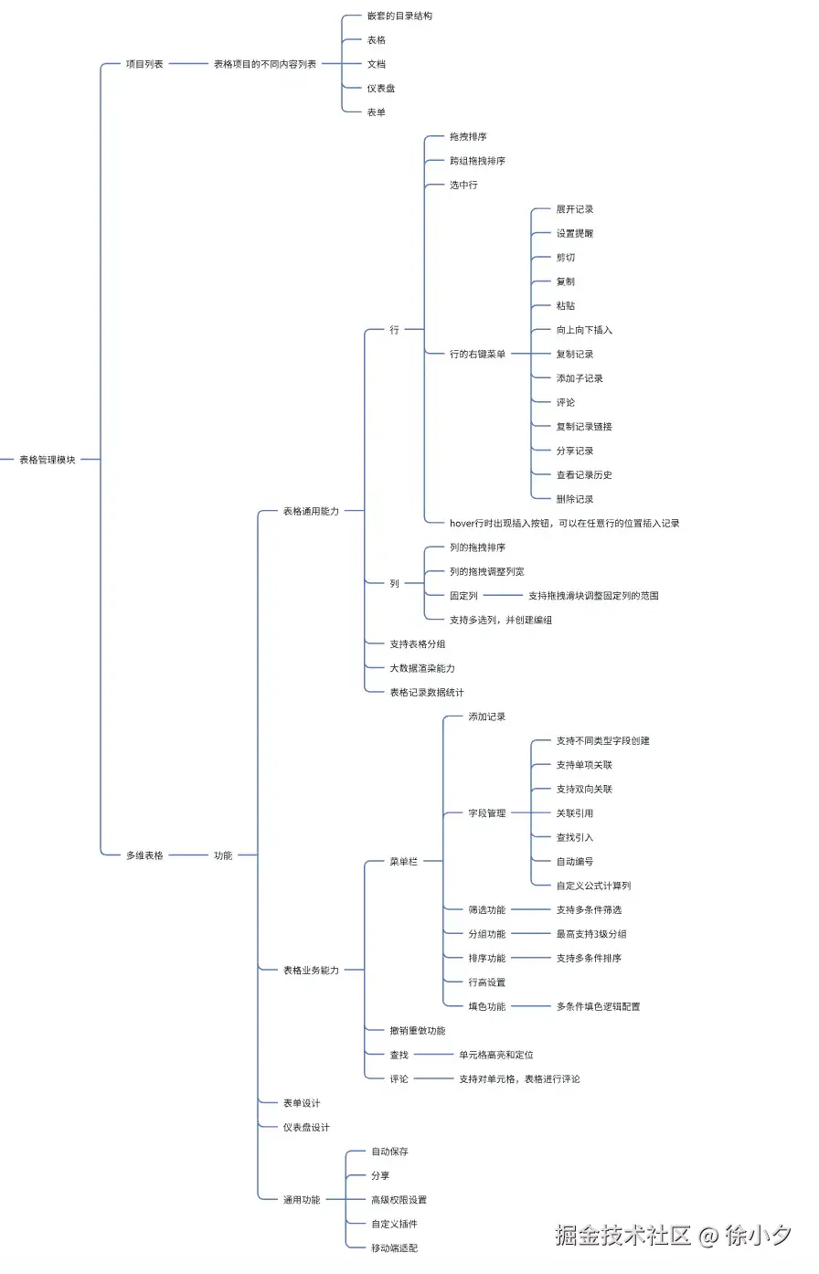
功能模块设计我专门花了一周时间,深度体验了飞书和钉钉的多维表格,整理了一份功能清单:

图片

对于 vue-max 版的表格,我做了核心功能的优化,目前 pxcharts-vue-max 版支持以下功能:

1. 大数据渲染

图片

出于对性能的极致要求,在Vue Max本中,也支持了大数据渲染能力,让表格渲染上限达到企业级需求。

2. 复杂表格必备功能支持

图片

比如多维表格常用的行列拖拽,列支持拖拽调整宽度,编辑列头,修改列属性等,统统支持!

图片

图片

同时,列头可以自定义,轻松实现排序,统计等功能。

3. 支持复杂的字段类型,字段管理功能

图片

字段管理是高阶表格的核心设计,为了支持更动态,更可扩展的表格引擎,我采用了低代码的设计模式来设计表格的字段逻辑,已支持如下功能:

  • 字段的动态添加
  • 字段的实时修改
  • 字段类型管理(字符串,数值,图片,附件,下拉框,日期,链接等)
  • 字段Schema化

这样设计的好处在于能轻松对接工作流和AI,让AI自动生成不同行业的表格字段从而实现批量自动化能力。对于表格字段的编辑,我也设计了字段编辑引擎,可以基于不同字段类型,在单元格中进行动态编辑:

图片

4. 支持多视图管理

图片

在之前设计的vue表格基础版中,没有对多视图做支持,在Vue-Max版中,我提供了看板视图,甘特图,数据大屏等视图模式。

下面展示一个甘特图模式:

图片

再来展示一下可视化仪表盘的视图:

图片

我们可以拖拽调整图表的顺序,并编辑图表内容,同时支持创建新的图表:

图片

当然还有很多功能细节,这里我就不一一介绍了。

技术架构设计

图片

pxcharts-vue-max 整个技术架构还是参考了我之前设计的 pxcharts React版 的实现思路,区别就是技术栈替换为了Vue3,还使用了 sortablejs 拖拽排序库。

后期规划11月底我们会提供AI多维表格产品,如果大家对目前的Vue-Max版表格编辑器感兴趣,也欢迎和我交流。