2025年9款最佳AI论文写作工具推荐:从开题到定稿一键搞定

155 阅读8分钟

在学术写作的漫漫征途上,从开题直至定稿,这一过程常常布满挑战。当下,人工智能技术迅猛发展,为我们带来了诸多便利之处,各类 AI 论文写作工具如雨后春笋般涌现。这些工具不仅能够提高写作效率,还可提升论文质量。接下来为大家推荐 2025 年 9 款最佳的 AI 论文写作工具,助力你的论文写作之路更加顺畅无阻。

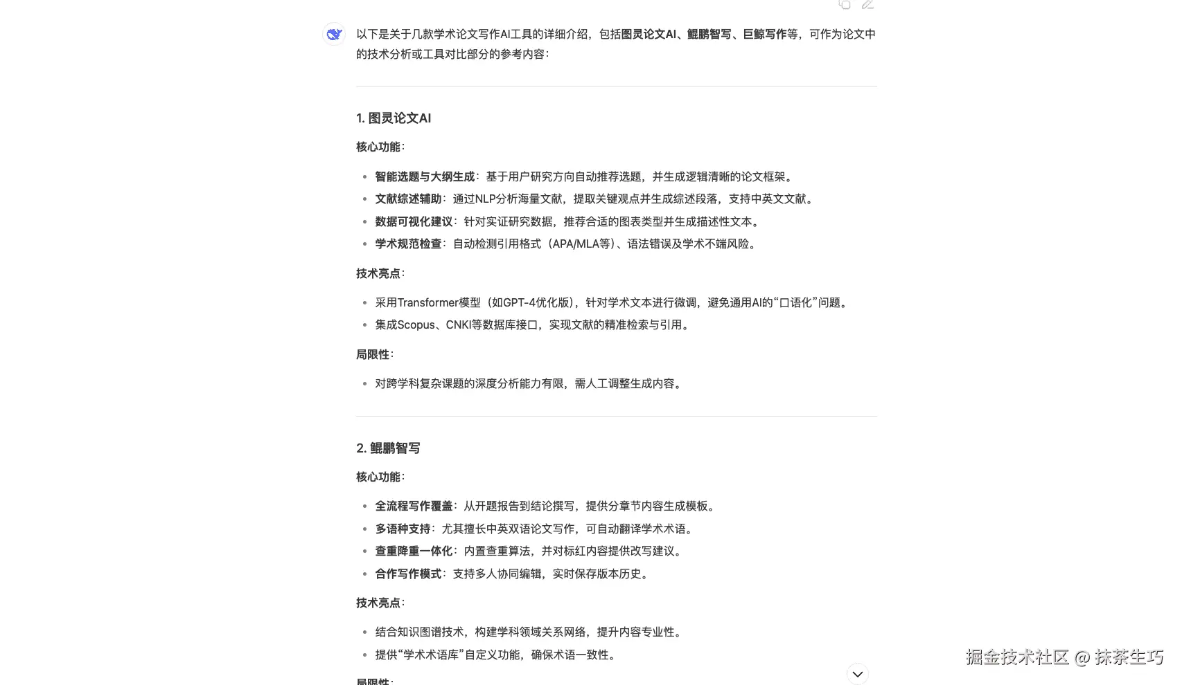
1. 鲲鹏智写:一站式论文深度解决方案平台

工具链接: 鲲鹏智写

工具介绍:当他人还在为论文开题而焦头烂额之际,使用鲲鹏智写平台的人已然拿到了 5 万字的初稿。鲲鹏智写平台极为强大,只需输入题目,它就能直接生成稿件,支持各种类型的论文,无论是学术论文还是问卷研究,均不在话下。对于导师提出的修改意见,该平台能够自动理解并提炼重点,还能依据你设定的长度进行智能润色。进行问卷研究的同学更是能从中受益良多,问卷设计、数据生成、分析写作皆可全自动完成,图表和结论表格也会配备齐全。在文献引用方面,它会自动添加编号,格式标准规范,无需手动操作。要是资料不够,平台自带图表、代码、公式、数据等支持,能轻松补充内容,让论文的逻辑性和可信度大幅提升。

功能特性:

  • 极速生成论文初稿:用户只需输入论文标题,系统在 30 分钟内便可生成一篇万字以上、结构完整且内容专业的论文初稿,涵盖毕业论文、文献综述、问卷研究等多种类型。
  • 智能改稿引擎:平台具备高水平的语义理解能力,能够精准识别并执行导师的反馈意见,支持自动优化结构、逻辑和语言风格等,助力用户“越改越精炼,越写越到位”。
  • 复杂内容一键生成:支持按需生成图表、代码、公式、数据展示等内容,广泛适用于理工科和跨学科的写作场景。
  • AI 率、查重率不用怕:集成了先进的降重算法与 AIGC 率控制技术,能有效降低查重率与 AI 检测率,帮助用户规避学术合规风险。
  • 文献引用智能优化:智能分析论文标题和结构,自动将论文引用的参考文献插入到论文正文的文献引用上标,提升论文的学术性和专业性。

图片展示:鲲鹏智写

2. Deepseek

工具链接: Deepseek

工具介绍:Deepseek 能够高效生成论文结构、摘要和章节内容,能显著提升写作效率。它的对话与推理能力还可以辅助选题和理论构建。不过,由于它是基于公开语料训练的,生成的内容可能会与现有文献相似。

功能特性:

  • 快速生成论文内容,高效提升写作效率。
  • 借助 AI 工具,加快写作进程,提高创作产出。
  • 智能润色语句,让表达更加流畅、清晰易懂。

图片展示:Deepseek

3. TXYZ

工具链接: TXYZ

工具介绍:TXYZ 提供文献搜索、查询、对话获取知识及管理服务,它与 arxiv.org 官方合作,支持上传 PDF 或链接进行文献探索。

功能特性:

  • AI 驱动的文献理解:利用大语言模型帮助用户解释、总结和提炼论文内容。
  • 支持问答交互:用户可以针对论文内容提问,获取针对性的解答。
  • 提升阅读效率:适合快速理解复杂或冗长的学术文献。

图片展示:TXYZ

4. SciSpace

工具链接: SciSpace

工具介绍:SciSpace 能助您轻松访问和理解学术研究论文,它提供摘要、PDF 链接及 AI 助手支持,可减少理解复杂术语的时间,提供易于阅读的答案。

功能特性:

  • 智能文献阅读:支持 AI 辅助阅读,可自动提取关键信息、解释术语和公式,并提高理解效率。
  • 强大的写作与排版工具:提供模板驱动的论文写作功能,自动格式化,适配多种期刊要求。
  • 多语言支持:支持中英文等多语言文献处理,适合非英语母语用户。
  • 文献管理与协作:内置文献管理功能,支持团队协作编辑与评论,提升写作效率。

图片展示:SciSpace

5. QuillBot

工具链接: QuillBot

工具介绍:QuillBot 是一款备受欢迎的 AI 写作工具,专注于语法优化、段落重写和内容生成。它支持用户通过关键词生成论文内容,并提供多种写作模式,适用于不同学科的论文写作。QuillBot 的免费版提供了基础的文章生成和改写功能,有助于提升论文质量。

功能特性:

  • 支持论文内容重写和段落生成。
  • 提供实时语法和拼写检查功能,确保写作质量。
  • 免费版支持一定字数的生成。

图片展示:QuillBot

6. 智谱清言

工具链接: 智谱清言

工具介绍:智谱清言可以系统化地构建论文框架、智能生成摘要及章节内容,能显著提升学术写作效率。它支持多轮深度交互的对话机制,能够通过语义理解与逻辑推理,为研究者提供跨学科视角的学术洞察,尤其在选题论证、理论框架搭建等关键环节具有创新价值。但需要注意的是,该平台基于公开语料库训练,生成的文本存在与既有文献语义相似的风险。

功能特性:

  • 快速生成部分论文内容,大幅提升写作效率。
  • 人工智能工具可显著加快写作进程,让您事半功倍。
  • 辅助润色语句,使论文内容更流畅、易于理解。

图片展示:智谱清言

7. Explainpaper

工具链接: Explainpaper

工具介绍:上传复杂的研究论文,就能轻松获得清晰的解释,让论文阅读变得简单。

功能特性:

  • 专注于论文理解:帮助用户“读懂”学术论文,通过上传论文并提问,AI 会逐段或逐句解释,特别适合阅读复杂或外文文献。
  • 交互式学习体验:用户可以高亮文本并直接提问,AI 会基于上下文给出解释,支持即时反馈,提升阅读效率和理解深度。
  • 语言翻译与解释:支持多语言翻译和术语解释,对非英语母语的研究者十分友好,有助于克服语言障碍。
  • 提高阅读效率:减少频繁查词典、查背景资料的时间,让用户专注于理解核心内容,提高整体阅读流畅度。

图片展示:Explainpaper

8. 豆包 AI

工具链接: 豆包 AI

工具介绍:豆包 AI 能高效生成论文结构、摘要和章节内容,大幅提升写作效率。它的对话与推理能力有助于选题与理论构建。不过,由于未经过专业降 AI 处理,AI 率可能存在风险。

功能特性:

  • 中文理解能力强:在中文语境下的理解和生成能力出色,适合中文用户进行日常交流、写作辅助和知识问答。
  • 多模态支持:支持文本、图片、语音等多种输入方式,提供更丰富的交互体验。
  • 支持问答交互:用户可以针对论文内容提问,获得针对性解答。

图片展示:豆包 AI

9. JSTOR

工具链接: JSTOR

工具介绍:JSTOR 免费提供对 75 个学科的 12oo 多万篇期刊文章、论文、书籍、图像和资源的访问。

功能特性:

  • 权威性强:收录的内容均为经同行评审的学术期刊和书籍,来源可靠。
  • 回溯性深:提供大量期刊从创刊号起的完整历史存档,是研究学科历史的宝贵资源。
  • 覆盖面广:涵盖人文、社科、自然科学等多个学科,便于跨学科研究。
  • 全文检索:支持对文献全文进行关键词搜索,查全率高。

图片展示:JSTOR

以上就是 2025 年为大家推荐的 9 款最佳 AI 论文写作工具,每一款都有其独特的功能和优势。希望这些工具能在你的论文写作过程中发挥作用,帮助你从开题到定稿都能更加轻松地完成论文创作。在使用这些工具时,也要合理运用,结合自己的思考和研究,让论文更具价值。