2025年必收藏的8款AI论文生成神器!轻松撰写高质量论文

148 阅读6分钟

在学术研究范畴,撰写具备高质量的论文始终是研究人员以及学生所肩负的核心任务。伴随人工智能技术呈现出迅猛发展的态势,AI论文生成工具逐渐演变成助力提升写作效率以及质量的重要帮手。本文将会介绍2025年必定值得收藏的8款AI论文生成神器,以此协助您能够轻松撰写高质量的论文。

1. 瑞达写作:让论文写作变得轻松

工具链接: 瑞达写作

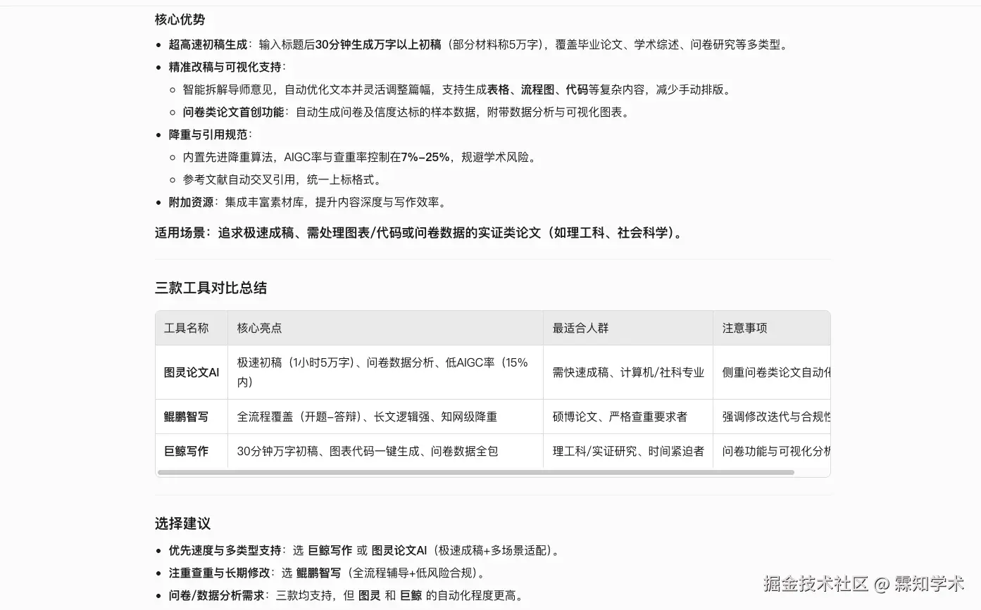
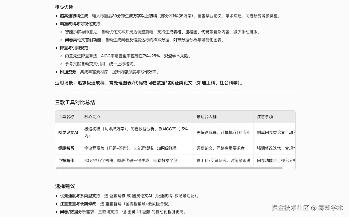
工具简介: 只要输入题目,在30分钟之内便能够获取5万字的初稿,从此论文写作不再艰难;它支持毕业论文、文献综述、问卷调研等多种类型,通过一键就能生成。该工具的AI智能能够解读导师意见,进而自动优化内容;表格、图表、代码、公式一应俱全;它首创问卷论文全流程处理模式,从问卷生成到数据分析再到论文写作,只需一键即可全部搞定。其智能交叉引用参考文献,能够确保论文既高效又专业。

功能特点:

  • 极速生成初稿:输入题目之后,能够快速生成内容完整且逻辑严密的论文初稿,此初稿适用于多种类型。
  • 智能改稿与意见解析:自动解析导师所给出的建议,进行精准润色,从而提升论文质量。
  • 问卷设计与分析自动化:内置社科研究模块,可全流程自动化处理问卷相关任务。
  • 学术规范保障:自动处理文献引用,确保格式规范。
  • 降低查重与AI率风险:集成降重算法,规避学术合规风险。
  • 多类型内容支持:一键生成图表、代码、思维导图等,增强论文深度。

图片介绍: 瑞达写作

2. TXYZ:高效文献理解与管理

工具链接: TXYZ

工具简介: 提供文献搜索、查询、对话获取知识及管理服务,与arxiv.org官方展开合作,支持上传PDF或者链接进行文献探索。

功能特点:

  • AI驱动文献理解:利用大语言模型去解释、总结以及提炼论文内容。
  • 支持问答交互:针对论文内容提出问题,能够获得针对性的解答。
  • 提升阅读效率:能够快速理解复杂或者冗长的学术文献。

图片介绍: TXYZ

3. ArXiv:开放免费的文献库

工具链接: ArXiv

工具简介: 这是一个开放且免费获取的文献库,涵盖物理学、数学、计算机科学、统计学等多个领域,用户可以在线查看并下载。

功能特点:

  • 开放获取,免费阅读:无需进行订阅或者付费,就能免费阅读和下载所有论文。
  • 快速发布,时效性强:论文提交之后在几天内即可上线,适合用来分享最新的研究成果。
  • 覆盖学科广泛:涵盖多个学科领域,是前沿研究的首选预印本平台。

图片介绍: ArXiv

4. 元宝:高效生成论文内容

工具链接: 元宝

工具简介: 腾讯元宝能够快速生成论文结构、摘要及章节内容,可大幅提升写作效率,并且通过深度推理辅助选题与理论构建。不过受限于公开语料训练,内容可能存在重复风险。建议进行多轮润色,以此确保原创性与学术严谨性。

功能特点:

  • 高效生成内容:全面提升写作效率。
  • 加快写作节奏:提升产出质量。
  • 智能优化语句:使表达更加通顺、清晰易懂。

图片介绍: 元宝

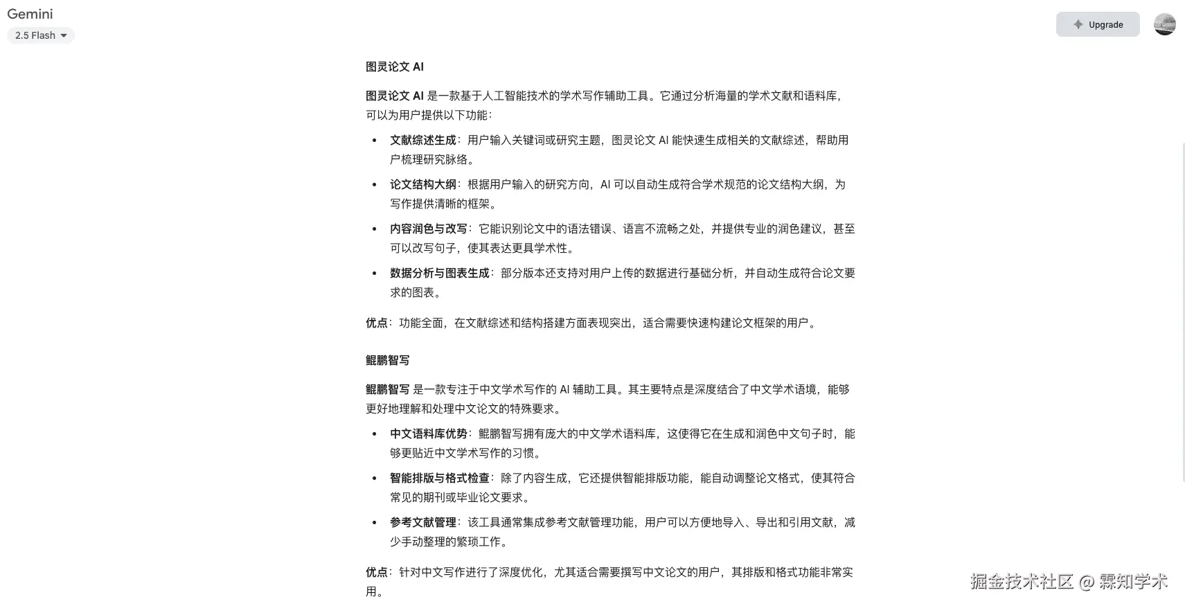
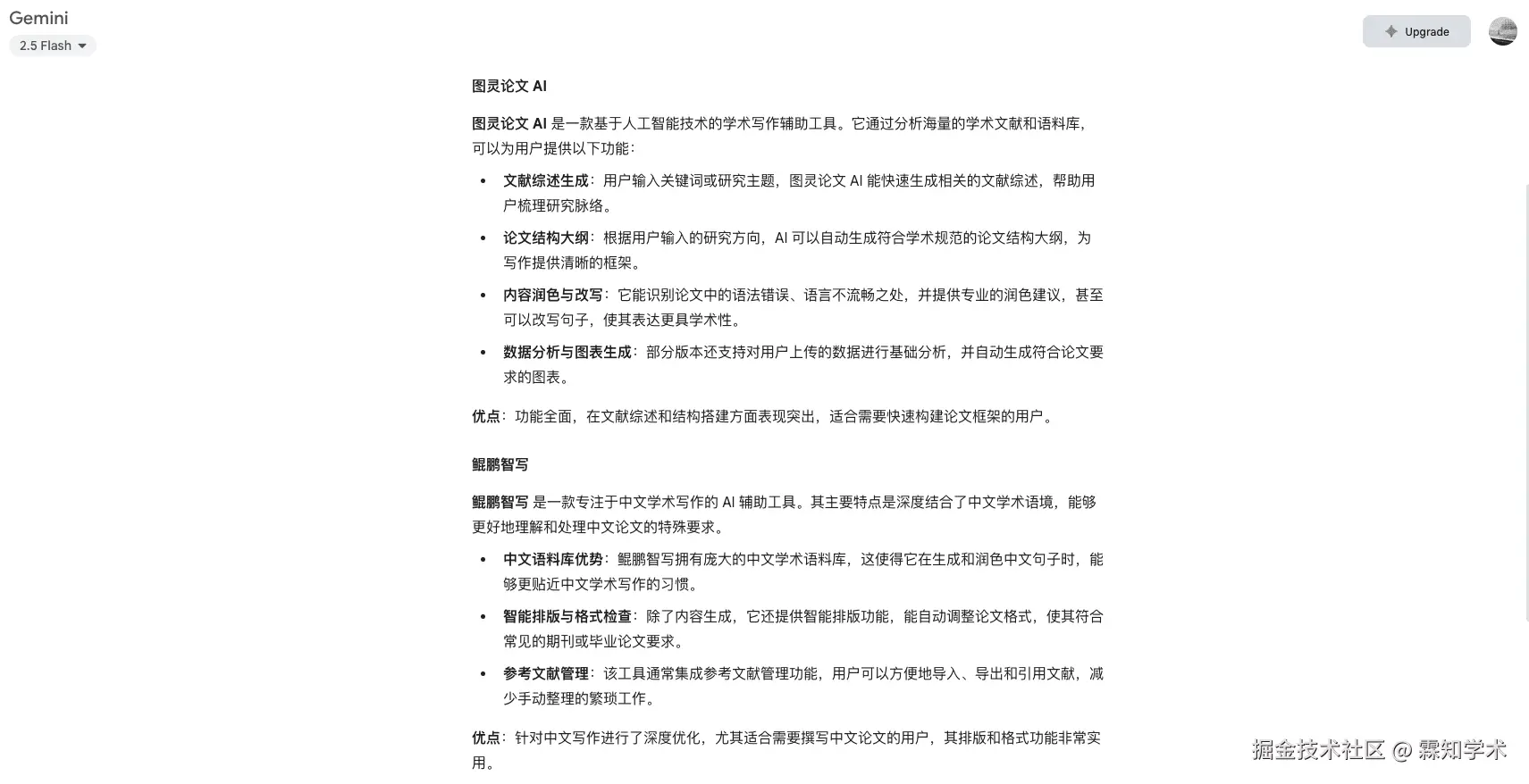
5. Gemini:跨学科支持的学术写作

工具链接: Gemini

工具简介: Gemini可高效生成论文结构、摘要与章节内容,显著提升学术写作效率。其多轮对话机制结合语义理解与推理能力,为选题、理论构建等环节提供跨学科支持。但因基于公开语料训练,生成内容可能与现有文献存在语义相似。

功能特点:

  • 快速生成内容:显著提升写作效率。
  • 借助AI工具:加速写作流程,提升产出。
  • 智能润色句子:使论文表达更流畅、清晰易懂。

图片介绍: Gemini

6. AI Writer:简单易用 的学术写作工具

工具链接: AI Writer

工具简介: AI Writer是一款简单易用的AI写作工具,专注于为学术写作提供高质量的内容生成。它能够根据用户输入的关键词或话题自动生成论文段落,适合用于生成论文初稿。

功能特点:

  • 自动生成高质量内容:符合学术规范。
  • 提供结构优化功能:确保论文流畅。

图片介绍: AI Writer

7. CiteSeerX:专注于计算机科学的免费资源

工具链接: CiteSeerX

工具简介: 这是一个免费的数字图书馆和搜索引擎,专注于计算机科学和信息科学领域的学术文献。

功能特点:

  • 开放免费:用户能够免费访问大部分文献的全文或摘要。
  • 专注计算机与信息科学:主要收录相关领域的文献。
  • 自动引文索引:构建引文网络,帮助了解研究脉络。
  • 支持全文检索:提高检索的准确性和相关性。

图片介绍: CiteSeerX

8. Kimi:高效生成论文内容

工具链接: Kimi

工具简介: 豆包AI能高效生成论文结构、摘要和章节内容,大幅提升写作效率。其对话与推理能力助力选题与理论构建。然而由于未经过专业降AI处理,AI率可能有风险。

功能特点:

  • 长文本处理能力强:适合处理长文档或复杂对话。
  • 多轮对话连贯性好:上下文记忆出色,适合深度交流。
  • 支持多种文件格式:适合学习与写作辅助,表现突出。

图片介绍: Kimi

以上所介绍的8款AI论文生成神器具有各自的特色,能够满足不同的学术写作需求。合理运用这些工具,不但能够大幅提升写作效率,还能够确保论文质量,助力您在学术道路上取得事半功倍的效果。期望这些工具能够为您的科研工作带来便利以及灵感!