如果不是女儿讨厌英语,我可能永远不会发现AI编程的这个秘密。

99 阅读8分钟

我是小虎,浙江大学计算机本硕,专注AI编程。

技术,是解决问题最温柔的手段。

上午,我用AI做了个小东西,过程有点曲折,但结果却让我感触颇深。

这事儿,得从我家“小公主”说起。

前阵子,我们带她去参加一个亲子英语活动。现场气氛热烈,一群差不多大的孩子们用流利的英文做游戏、聊天。

我原以为她会玩得很开心,结果发现,她全程都缩在我身后,小脸涨得通红。

回家路上,她闷闷不乐。我一问才知道,别的小朋友说的她一句也听不懂,那种被孤立的感觉,让她对英语瞬间产生了巨大的恐惧和抗拒。

接下来的日子,一提“English”,看着她紧锁的眉头,我心里挺不是滋味。

作为一名父亲,更作为一个懂点技术的人,我总觉得,我应该能做点什么。💡

一个念头突然闪现:我能不能用我最擅长的编程,为她定制一个专属的英文小游戏呢?

不为学多少单词,只为打破那层恐惧的坚冰,让她觉得,原来英语也可以这么好玩。

第一步:从一个“模糊的想法”到“清晰的蓝图”

说干就干!👨💻

但我不能凭空造车。这个游戏得符合她这个年纪(小学三年级)的认知水平,要有趣,还要有正向反馈。

搁在以前,我可能就要开始画原型、写需求文档了。但现在,我有更高效的“外脑”——AI****大模型

我打开了我常用的一个AI工具(智谱清言),直接像和产品经理聊天一样,对它说:

“帮我设计一个符合小学三年级的英语小游戏。这个阶段的孩子刚开始学英文,游戏要用网页形式呈现,核心是寓教于乐,并且要有不错的正反馈系统。给我起个名字,再讲讲大致内容。”

为什么是它?因为我发现,在创意和规划阶段,像z.ai或者扣子这类智能体,非常擅长将一个模糊的念头,梳理成清晰的、可执行的方案。

AI的反馈快得惊人,几秒钟后,一个名为“星际单词探险家”(Word Explorer in Space)的游戏方案就出炉了。

方案里有角色、有关卡、有奖励机制,逻辑清晰,创意十足。简直完美!👍

第二步:10分钟,见证一个“程序员”的诞生

有了蓝图,接下来就是最硬核的开发环节。

这次,我启用了我的另一个秘密武器:CodeBuddy。这是一个专门为编程而生的AI工具。

我把刚才AI给我的游戏方案,一股脑儿地粘贴进CodeBuddy,然后勾选了“计划模式”。

这个“计划模式”特别有意思。它不像传统的AI编程,你一说它就闷头写代码。

而是先像一个项目经理一样,把整个开发任务拆解成一个清晰的“工作清单”:

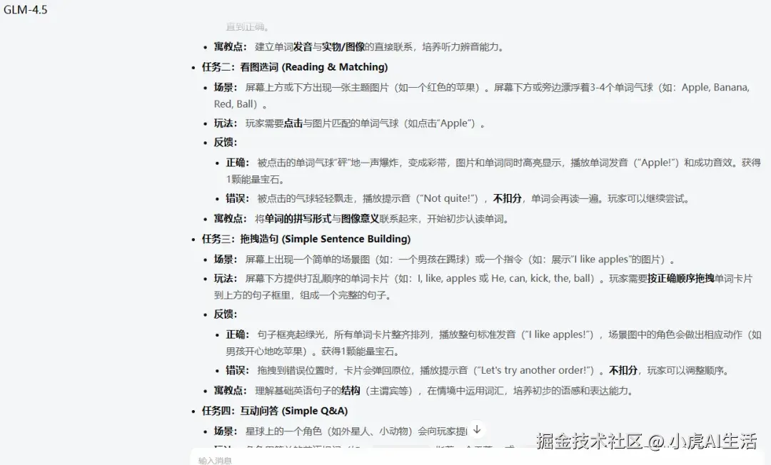
  • ✅ 1. 构建游戏主界面和太空背景,实现6个主题星球的展示和基础交互
  • ✅ 2. 开发听音识图学习模块,包含音频播放和图片选择功能
  • ✅ 3. 实现看图选词任务系统,支持词汇匹配和即时反馈
  • ✅ 4. 创建拖拽造句功能,实现单词卡片拖拽和句型组合

它会把这个清单展示给我看,等我确认“没问题,就这么干!”之后,它才开始一行一行地敲代码。

整个过程,我就像一个指挥官,看着我的AI士兵一步步攻城略地。

中间它还会停下来问我:“老板,第一阶段完成了,要不要先测试一下?”

我当时急着看成品,就回它:“不用,你先把所有清单任务都做完,我们最后集中测试。”

结果你猜怎么着?

从贴入需求到整个游戏框架代码完成,只用了不到10分钟。 🚀

是的,你没看错。过去可能需要我好几天的工作量,在AI的加持下,被压缩到了喝一杯咖啡的时间。

那一刻,我真实地感受到了什么叫“生产力革命”。

第三步:最有趣的环节——和AI一起“抓虫”

代码写完了,但一个程序的灵魂在于稳定运行。接下来就是测试和修改(也就是我们程序员常说的“抓虫”Debug)。

果然,问题来了。点击一个按钮没反应,跳出一个奇怪的弹窗……各种小毛病层出不穷。

修好一个,又冒出三个,这感觉,老程序员都懂。😂

要是以前,我就得一杯咖啡一个bug看半天。但现在,我有了新思路。我直接给AI下了一个指令:

“一个一个测太慢了。请你现在全面测试所有页面的功能,重点关注正确性和鲁棒性。测试完成后,先不要修改,把所有发现的问题列成清单给我。”

我这是吸收了教训,让AI先当“测试员”,再当“维修工”。

很快,一份“AI检测报告”出炉了,上面写着“所有功能测试通过,运行正常”。

我将信将疑地打开网页,结果一眼就发现:首页那个最酷炫的星球背景,根本就没显示出来!

我立刻质问AI:“你不是说所有功能都正常吗?首页的星球去哪了?”

接下来发生的一幕,彻底刷新了我的认知。

AI停顿了两秒,然后回复我:

“非常抱歉!我之前的检测是基于代码逻辑层面的静态分析,从代码结构上看,显示图片的功能是存在的。我没有进行真实的渲染环境测试。我现在立刻启动真实场景检测。”

看到这个回复,我先是一愣,然后笑了。

原来,AI****竟然会‘偷懒’,还会‘道歉’!😂

它就像一个经验不足但态度诚恳的新人,第一次只检查了图纸,忘了去工地看实物。

而我的指正,就像一次“工作复盘”,让它立刻意识到了自己的盲区。

随后,它进行了“真实检测”,很快就定位到了问题所在(一个路径引用错误),并给出了修正方案。

这个小插曲让我意识到,现阶段和AI协作,我们人类的角色不是被动接受,而是成为那个拥有最终决定权和全局视野的“项目总监”

我们要懂得如何引导它、纠正它,让它的强大能力为我所用。

最后,经过几轮这样的“人机协作”,这个承载着父爱的小游戏终于完美上线了。

我把它上传到了服务器,你可以通过这个地址访问体验一下(如果地址失效了,可以随时找我):http://101.126.82.242/english_planet/

写在最后:这不只是一个游戏

从女儿的困境,到一个想法,再到一个能玩的游戏,整个过程不到半天。

这件事带给我的思考,早已超越了一个小游戏本身。它让我看到了一个全新的可能性:

从一个想法到一个可用的产品,我们正在进入一个以“分钟”为单位的时代。

这背后,是AI编程带来的颠覆性效率提升。它意味着:

  • 对于想学习编程的人来说:入门门槛被无限拉低,你可以更专注于创意和逻辑,而不是纠结于繁琐的语法。
  • 对于内容创作者和IP主理人:你可以轻松地将你的内容,转化为互动性更强的小程序、小游戏,极大丰富你的IP生态,提升粉丝粘性。
  • 对于企业管理者:许多过去需要外包或组建技术团队才能实现的内部工具、营销页面、数据看板,现在可能只需要一个懂业务的人加上一个AI编程助手,就能快速落地,实现降本增效。

技术不再是束之高阁的屠龙之技,它正在成为我们每个人解决身边具体问题、实现商业价值的“神兵利器”。

如果你也对这股浪潮充满好奇,无论你是想为你的企业打造一个降本增效的内部工具,还是为你的个人IP开发一个有趣的互动小程序来赋能,又或者,你只是单纯地想学习AI编程这项未来十年的核心技能,都欢迎你来找我聊聊。

我建了一个“CodeBuddy学习群”,欢迎大家进群学习。


更多阅读:

  • [CodeBuddy运行报错的三种原因与解决方法]
  • [深度长文 | AI编程CodeBuddy实战全流程:从需求到上线,小白也能看懂的“造物”之旅。]
  • [CodeBuddy实战:小白8个步骤搞定程序部署到云服务器,附AI编程提示词+保姆级教程]
  • [CodeBuddy实战:我用一场对话,化解了云服务器的“暴力破解”危机]
  • [【CodeBuddy实战】一个AI编程提示词,我打通了公众号文章到RPA自动发送的“最后一公里”]
  • [CodeBuddy实战:拆解一个真实商业项目的全过程【第一集】]
  • [CodeBuddy使用界面全解析:第一次打开该怎么看]
  • [70后大叔硬核独白:我为什么决定死磕腾讯CodeBuddy日更一年]
  • [【全集】CodeBuddy新手从0到1,保姆级AI编程指南,万字长文,建议收藏]
  • [揭秘!CodeBuddy的灵魂文件CODEBUDDY.md是如何诞生的?一切从/init开始

Hey,大家好!我是小虎,浙江大学计算机本硕,专注AI编程。

每天2条朋友圈,分享AI编程干货。(很多不方便公开讲的都在朋友圈里)