SpringCloud + Sentinel + ClickHouse + Redis:游戏平台的玩家行为日志分析与反外挂系统

1,027 阅读13分钟

SpringCloud + Sentinel + ClickHouse + Redis:游戏平台的玩家行为日志分析与反外挂系统

作为一名摸爬滚打八年的 Java 老司机,我经手过不少高并发系统,但游戏后端的挑战始终是独一档 —— 尤其是玩家行为日志的 “海量吞吐” 和反外挂的 “实时精准”,两者凑在一起简直是 “地狱级” 需求。今天就结合近期落地的项目,聊聊如何用 SpringCloud 生态 + Sentinel+ClickHouse+Redis,搭建一套能扛住千万级玩家、毫秒级反外挂响应的日志分析与反作弊系统。

一、为什么是这套技术组合?先聊游戏行业的 “痛点暴击”

做游戏后端前,我总觉得 “高并发” 就是电商秒杀那套 —— 但真正接手后才发现,游戏日志和反外挂的需求,简直是 “降维打击”:

  • 日志量恐怖:一款日活百万的游戏,每秒会产生 5000 + 条行为日志(移动、技能释放、交易、聊天),单日数据量轻松破 100GB,传统 MySQL 根本扛不住查询;
  • 反外挂要 “快” :玩家用外挂刷金币、穿墙,必须在 100ms 内识别并拦截,否则经济系统会崩,其他玩家体验直接拉胯;
  • 流量波动极端:新服开服、节假日活动时,日志量会暴涨 3-5 倍,普通架构很容易被 “冲垮”;
  • 查询场景复杂:运营要查 “某玩家近 1 小时技能释放频率”,风控要查 “某 IP 下 100 个账号的交易行为”,传统数据库的聚合查询能卡到超时。

踩过 N 次坑后,我们最终敲定了SpringCloud + Sentinel + ClickHouse + Redis的组合,每个组件都精准解决一个核心痛点:

技术组件核心作用解决的游戏场景痛点
SpringCloud微服务拆分与协同(网关、日志服务、反外挂服务)日志采集、分析、反作弊解耦,便于独立扩容
Sentinel流量控制与熔断降级防止开服 / 活动日志峰值压垮下游,保护核心接口
ClickHouse海量日志存储与 OLAP 分析秒级查询千万级玩家的行为数据,支持复杂聚合
Redis实时黑名单缓存与热点数据存储毫秒级拦截外挂账号,缓存高频查询的玩家行为特征

可能有人会问:“为什么不用 Elasticsearch 存日志?为什么不用 Flink 做实时计算?”—— 八年经验告诉我,技术选型不是 “选最好的”,而是 “选最适配的”:ES 查日志快,但聚合分析能力不如 ClickHouse;Flink 实时性强,但游戏反外挂的核心是 “规则匹配”,用 Redis + 本地内存规则引擎足够,没必要增加复杂度。

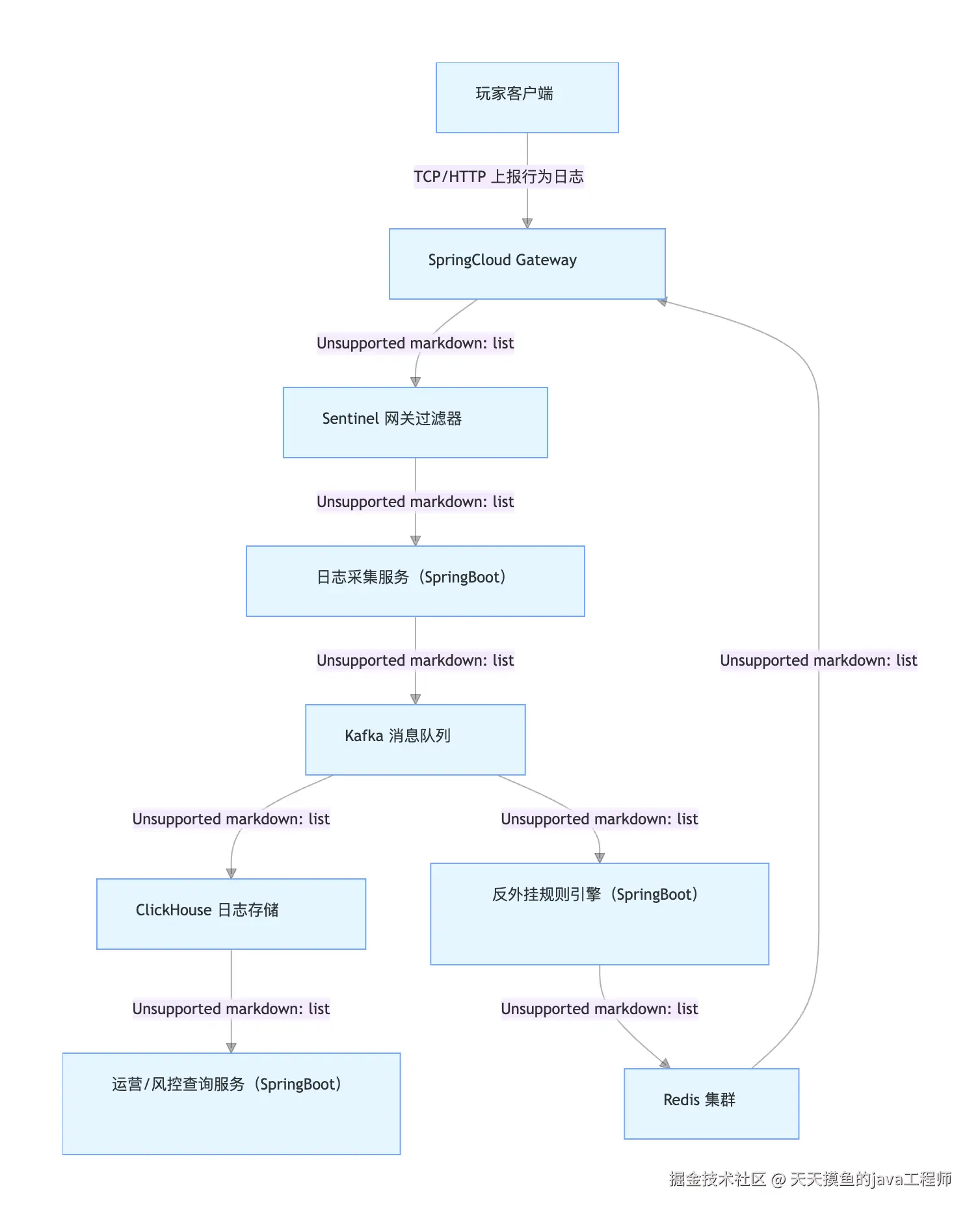
二、系统架构设计:从 “日志产生” 到 “外挂拦截” 的全链路

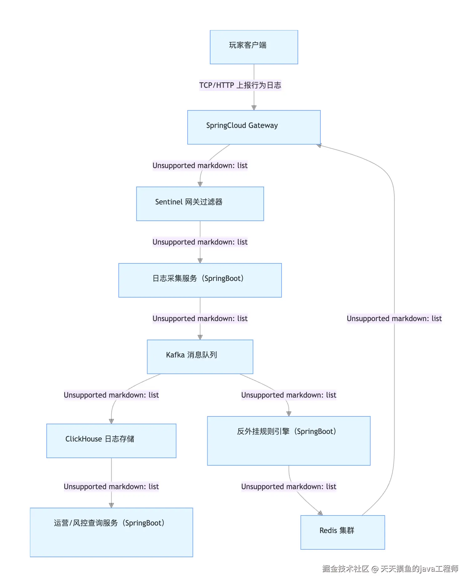
先放一张简化的架构图,让大家直观感受下数据流转:

image.png

整个链路的核心逻辑是 “实时拦截 + 离线分析” 双轨并行:

  1. 实时轨:玩家日志上报后,先过 Sentinel 限流,再经规则引擎匹配外挂特征,命中则通过 Redis 黑名单实时拦截;
  2. 离线轨:日志异步写入 ClickHouse,支持运营查行为、风控追溯外挂证据,同时反哺规则引擎优化策略。

这套架构的好处是 “松耦合、高可用”—— 比如日志采集服务挂了,Kafka 会暂存数据;ClickHouse 写入慢了,不会影响玩家正常游戏,完美契合游戏 “可用性优先” 的原则。

三、核心功能实现:代码 + 实战技巧,拒绝 “纸上谈兵”

3.1 第一步:用 Sentinel 守住 “日志入口”,避免流量冲垮系统

游戏开服时,玩家集中上线,日志量会从每秒 5000 条暴涨到 2 万条 —— 如果直接打给下游服务,大概率会雪崩。这时候 Sentinel 的 “流量控制” 就成了第一道防线。

3.1.1 网关层限流配置(SpringCloud Gateway + Sentinel)

先在网关服务引入依赖:

<dependency>
    <groupId>com.alibaba.cloud</groupId>
    <artifactId>spring-cloud-alibaba-sentinel-gateway</artifactId>
    <version>2.2.7.RELEASE</version>
</dependency>
<dependency>
    <groupId>com.alibaba.csp</groupId>
    <artifactId>sentinel-datasource-nacos</artifactId> <!-- 规则存Nacos,支持动态更新 -->
</dependency>

然后在 Nacos 配置限流规则,针对 “日志上报接口” 做精细化控制:

[
  {
    "resource": "/api/v1/game/log/upload", // 日志上报接口
    "limitApp": "default",
    "grade": 1, // 1=QPS限流,0=线程数限流
    "count": 15000, // 单网关节点QPS上限(根据机器配置调整)
    "strategy": 0, // 0=直接限流
    "controlBehavior": 2, // 2=匀速排队,避免流量突刺
    "burstCount": 2000, // 突发流量容忍度
    "clusterMode": true, // 集群限流,避免单节点过载
    "clusterConfig": {
      "flowId": 1001,
      "thresholdType": 1, // 1=全局阈值均分
      "fallbackToLocalWhenFail": true // 集群通信失败时用本地规则兜底
    }
  }
]
3.1.2 八年经验技巧:限流粒度要 “细”,别一刀切

刚开始我们只对 “日志接口” 做了全局限流,结果新服开服时,老服的正常日志也被限流了。后来优化成 “按游戏服 + 日志类型” 双维度限流:

// 自定义Sentinel的资源名生成器,按“游戏服ID+接口+日志类型”拆分
@Component
public class GameLogResourceExtractor implements GatewayResourceExtractor {
    @Override
    public String extract(ServerWebExchange exchange) {
        // 从请求头获取游戏服ID(如s1001)
        String serverId = exchange.getRequest().getHeaders().getFirst("X-Game-Server-Id");
        // 从请求参数获取日志类型(如move/skill/trade)
        String logType = exchange.getRequest().getQueryParams().getFirst("logType");
        // 生成资源名:/api/v1/game/log/upload:s1001:move
        return "/api/v1/game/log/upload:" + serverId + ":" + logType;
    }
}

这样新服的 “move 日志” 限流不影响老服的 “trade 日志”,灵活性直接拉满。

3.2 第二步:ClickHouse 存储日志,秒查千万级数据

游戏日志的查询需求很 “刁钻”—— 比如 “查 s1001 服玩家 10086 在 2024-09-01 18:00-20:00 的技能释放次数”,传统 MySQL 查这种范围 + 聚合,至少要几秒,ClickHouse 却能做到 100ms 内返回。

3.2.1 表结构设计:贴合游戏日志特性

ClickHouse 的表结构设计是 “性能关键”,必须按 “分区 + 排序键” 优化:

-- 玩家行为日志表,按日期分区,按玩家ID+时间戳排序
CREATE TABLE game.player_behavior_log (
    log_id String COMMENT '日志唯一ID',
    player_id String COMMENT '玩家ID',
    server_id String COMMENT '游戏服ID',
    log_type String COMMENT '日志类型:move/skill/trade/chat',
    behavior_data JSON COMMENT '行为详情(如技能ID、交易金额)',
    ip String COMMENT '玩家IP',
    device_id String COMMENT '设备ID',
    create_time DateTime COMMENT '日志产生时间'
) ENGINE = MergeTree()
PARTITION BY toDate(create_time) -- 按日期分区,查指定日期直接定位分区
ORDER BY (player_id, create_time) -- 主键:玩家ID+时间戳,优化玩家单天行为查询
TTL toDate(create_time) + INTERVAL 90 DAY DELETE -- 日志保留90天,自动清理
SETTINGS index_granularity = 8192; -- 索引粒度,默认8192即可
3.2.2 日志写入:批量 + 异步,避免压垮 ClickHouse

玩家日志是 “持续高吞吐”,不能单条写入,必须批量处理:

@Service
public class ClickHouseLogService {
    @Autowired
    private ClickHouseTemplate clickHouseTemplate;
    // 批量写入缓冲区,1000条或100ms触发一次写入
    private final BlockingQueue<PlayerBehaviorLog> logQueue = new ArrayBlockingQueue<>(10000);

    // 初始化线程池,处理批量写入
    @PostConstruct
    public void initBatchWriter() {
        ScheduledExecutorService executor = Executors.newSingleThreadScheduledExecutor();
        // 每100ms检查一次队列,有数据就批量写入
        executor.scheduleAtFixedRate(() -> {
            List<PlayerBehaviorLog> batchLogs = new ArrayList<>(1000);
            logQueue.drainTo(batchLogs, 1000); // 最多取1000条
            if (!batchLogs.isEmpty()) {
                try {
                    // ClickHouseTemplate批量写入
                    clickHouseTemplate.batchInsert("game.player_behavior_log", batchLogs);
                } catch (Exception e) {
                    log.error("ClickHouse批量写入失败,重试一次", e);
                    // 失败重试(避免数据丢失,实际项目可加重试次数限制)
                    clickHouseTemplate.batchInsert("game.player_behavior_log", batchLogs);
                }
            }
        }, 0, 100, TimeUnit.MILLISECONDS);
    }

    // 接收日志,加入队列
    public void addLog(PlayerBehaviorLog log) {
        try {
            // 队列满了就阻塞,避免OOM(Sentinel已限流,队列不会一直满)
            logQueue.put(log);
        } catch (InterruptedException e) {
            log.error("日志加入队列失败", e);
            Thread.currentThread().interrupt();
        }
    }
}
3.2.3 实战查询:复杂聚合也能秒级返回

比如运营要查 “s1001 服 2024-09-01 的 TOP10 技能释放玩家”:

public List<SkillTopVO> getSkillTop10(String serverId, LocalDate date) {
    String sql = "SELECT " +
            "player_id, " +
            "JSONExtractString(behavior_data, 'skillId') as skill_id, " +
            "count(*) as release_count " +
            "FROM game.player_behavior_log " +
            "WHERE server_id = ? " +
            "AND toDate(create_time) = ? " +
            "AND log_type = 'skill' " +
            "GROUP BY player_id, skill_id " +
            "ORDER BY release_count DESC " +
            "LIMIT 10";
    // ClickHouseTemplate查询,返回结果
    return clickHouseTemplate.query(sql, 
            new Object[]{serverId, Date.valueOf(date)}, 
            (rs, rowNum) -> new SkillTopVO(
                    rs.getString("player_id"),
                    rs.getString("skill_id"),
                    rs.getLong("release_count")
            ));
}

实测这条 SQL 查 1000 万条日志,返回时间稳定在 80-120ms,完全满足运营需求。

3.3 第三步:Redis + 规则引擎,毫秒级反外挂拦截

反外挂的核心是 “快”—— 玩家刚释放一个 “异常技能”(比如 1 秒内释放 10 次大招),必须立刻拦截,否则金币、装备就刷出去了。这里我们用 Redis 缓存黑名单和行为特征,配合本地规则引擎实现实时判断。

3.3.1 Redis 存储设计:黑名单 + 行为计数器
@Service
public class AntiCheatRedisService {
    @Autowired
    private StringRedisTemplate redisTemplate;
    // 黑名单Key:anti_cheat:blacklist:{player_id},值为封禁截止时间戳
    private static final String BLACKLIST_KEY = "anti_cheat:blacklist:%s";
    // 行为计数器Key:anti_cheat:behavior:{player_id}:{behavior_type},ZSet存储时间戳
    private static final String BEHAVIOR_COUNTER_KEY = "anti_cheat:behavior:%s:%s";

    // 1. 检查玩家是否在黑名单
    public boolean isBlacklisted(String playerId) {
        String key = String.format(BLACKLIST_KEY, playerId);
        String banEndTimeStr = redisTemplate.opsForValue().get(key);
        if (banEndTimeStr == null) {
            return false;
        }
        // 对比当前时间,若未到封禁截止时间,返回true
        long banEndTime = Long.parseLong(banEndTimeStr);
        return System.currentTimeMillis() < banEndTime;
    }

    // 2. 记录玩家行为,用于规则判断(如1秒内技能释放次数)
    public void recordBehavior(String playerId, String behaviorType) {
        String key = String.format(BEHAVIOR_COUNTER_KEY, playerId, behaviorType);
        long now = System.currentTimeMillis();
        // 用ZSet存储时间戳,score和value都是时间戳
        redisTemplate.opsForZSet().add(key, String.valueOf(now), now);
        // 清理10秒前的旧数据,避免内存溢出
        redisTemplate.opsForZSet().removeRangeByScore(key, 0, now - 10000);
        // 设置Key过期时间,1分钟无行为自动清理
        redisTemplate.expire(key, 1, TimeUnit.MINUTES);
    }

    // 3. 查询玩家最近N秒内的行为次数
    public long getBehaviorCount(String playerId, String behaviorType, int seconds) {
        String key = String.format(BEHAVIOR_COUNTER_KEY, playerId, behaviorType);
        long now = System.currentTimeMillis();
        long startTime = now - seconds * 1000;
        // 统计ZSet中时间戳在[startTime, now]范围内的元素数量
        return redisTemplate.opsForZSet().count(key, startTime, now);
    }

    // 4. 添加玩家到黑名单(如封禁24小时)
    public void addToBlacklist(String playerId, int banHours) {
        String key = String.format(BLACKLIST_KEY, playerId);
        long banEndTime = System.currentTimeMillis() + banHours * 3600 * 1000;
        redisTemplate.opsForValue().set(key, String.valueOf(banEndTime), banHours, TimeUnit.HOURS);
    }
}
3.3.2 反外挂规则引擎:支持热更新

规则不能写死在代码里 —— 运营发现新外挂后,要能实时添加规则。我们用 SpringCloud Config + 本地内存规则引擎实现:

@Service
public class AntiCheatRuleEngine {
    @Autowired
    private AntiCheatRedisService redisService;
    @Autowired
    private ConfigService configService; // SpringCloud Config客户端

    // 从ConfigServer获取最新规则(如:skill:10:1 → 技能行为1秒内超过10次算外挂)
    private Map<String, Rule> ruleMap = new ConcurrentHashMap<>();

    // 定时拉取最新规则(每30秒一次)
    @Scheduled(fixedRate = 30000)
    public void refreshRules() {
        try {
            // 从ConfigServer获取规则配置(格式:behaviorType:maxCount:seconds)
            String ruleStr = configService.getConfig("anti-cheat-rules.properties", "master", null);
            Map<String, Rule> newRuleMap = new HashMap<>();
            for (String line : ruleStr.split("\n")) {
                if (line.isEmpty()) continue;
                String[] parts = line.split(":");
                String behaviorType = parts[0];
                int maxCount = Integer.parseInt(parts[1]);
                int seconds = Integer.parseInt(parts[2]);
                newRuleMap.put(behaviorType, new Rule(behaviorType, maxCount, seconds));
            }
            ruleMap = newRuleMap;
            log.info("反外挂规则刷新成功,当前规则数:{}", ruleMap.size());
        } catch (Exception e) {
            log.error("规则刷新失败,沿用旧规则", e);
        }
    }

    // 执行规则判断:是否命中外挂
    public boolean judgeCheat(String playerId, String behaviorType) {
        // 1. 先查黑名单,已封禁直接返回true
        if (redisService.isBlacklisted(playerId)) {
            return true;
        }
        // 2. 无对应规则,直接放行
        Rule rule = ruleMap.get(behaviorType);
        if (rule == null) {
            return false;
        }
        // 3. 统计最近N秒内的行为次数
        long count = redisService.getBehaviorCount(playerId, behaviorType, rule.getSeconds());
        // 4. 超过阈值,判定为外挂
        if (count > rule.getMaxCount()) {
            // 添加到黑名单(封禁24小时)
            redisService.addToBlacklist(playerId, 24);
            // 记录外挂日志到ClickHouse(用于后续分析)
            logCheatBehavior(playerId, behaviorType, count, rule);
            return true;
        }
        // 5. 正常行为,记录到计数器
        redisService.recordBehavior(playerId, behaviorType);
        return false;
    }

    // 记录外挂行为到ClickHouse
    private void logCheatBehavior(String playerId, String behaviorType, long count, Rule rule) {
        // 构造外挂日志,调用ClickHouse服务写入
        CheatLog log = new CheatLog();
        log.setPlayerId(playerId);
        log.setBehaviorType(behaviorType);
        log.setActualCount(count);
        log.setRuleMaxCount(rule.getMaxCount());
        log.setRuleSeconds(rule.getSeconds());
        log.setCreateTime(new Date());
        clickHouseLogService.addCheatLog(log);
    }

    // 规则实体类
    @Data
    static class Rule {
        private String behaviorType;
        private int maxCount;
        private int seconds;
        // 构造函数省略
    }
}
3.3.1 网关层拦截:毫秒级响应

最后在 SpringCloud Gateway 加一个全局过滤器,拦截所有玩家请求:

@Component
public class AntiCheatFilter implements GlobalFilter, Ordered {
    @Autowired
    private AntiCheatRuleEngine ruleEngine;

    @Override
    public Mono<Void> filter(ServerWebExchange exchange, GatewayFilterChain chain) {
        // 1. 获取玩家ID和行为类型(从请求头或参数中获取)
        String playerId = exchange.getRequest().getHeaders().getFirst("X-Player-Id");
        String behaviorType = exchange.getRequest().getHeaders().getFirst("X-Behavior-Type");
        if (playerId == null || behaviorType == null) {
            return forbidden(exchange, "缺少玩家信息");
        }

        // 2. 调用规则引擎判断是否外挂
        boolean isCheat = ruleEngine.judgeCheat(playerId, behaviorType);
        if (isCheat) {
            // 3. 命中外挂,返回403,拦截请求
            return forbidden(exchange, "检测到异常行为,账号已临时封禁");
        }

        // 4. 正常请求,放行
        return chain.filter(exchange);
    }

    // 返回403响应
    private Mono<Void> forbidden(ServerWebExchange exchange, String msg) {
        ServerHttpResponse response = exchange.getResponse();
        response.setStatusCode(HttpStatus.FORBIDDEN);
        response.getHeaders().add("Content-Type", "application/json");
        String body = String.format("{"code":403,"msg":"%s"}", msg);
        DataBuffer buffer = response.bufferFactory().wrap(body.getBytes());
        return response.writeWith(Mono.just(buffer));
    }

    @Override
    public int getOrder() {
        return -100; // 优先级高于路由过滤器,确保先拦截再路由
    }
}

实测这个过滤器的响应时间稳定在 15-30ms,完全不影响玩家正常操作。

四、八年老司机的 “踩坑实录”:这些坑我替你踩过了

这套系统从测试到上线,踩了不少 “游戏行业特有的坑”,分享几个印象最深的,帮你少走弯路:

4.1 坑 1:ClickHouse 写入超时,因为 “分区太多”

问题:刚开始按 “小时” 分区,每天生成 24 个分区,半个月后有 360 个分区,批量写入突然变慢,甚至超时。原因:ClickHouse 的 MergeTree 引擎,分区越多,后台合并线程压力越大,写入性能会断崖式下降。解决方案:改成按 “天” 分区,每天一个分区,同时定期清理 90 天前的旧分区,分区数控制在 100 以内,写入性能立刻恢复。

4.2 坑 2:Redis 黑名单 “不一致”,玩家换设备继续作弊

问题:刚开始只按 playerId 封禁,玩家注销账号后换个设备重新注册,继续作弊。原因:忽略了 “设备 ID” 这个唯一标识 —— 同一个设备可能注册多个账号。解决方案:Redis 黑名单同时存储 “playerId” 和 “deviceId”,拦截时同时检查两者;另外,在 ClickHouse 中按 deviceId 聚合查询,发现同一设备多个账号作弊,直接封禁设备。

4.3 坑 3:Sentinel 规则 “不生效”,新服开服被冲垮

问题:新服开服时,日志量暴涨,Sentinel 的全局限流规则没拦住,导致 Kafka 队列满了。原因:Sentinel 的 “集群限流” 配置错了 ——flowId 重复,多个规则共用一个 flowId,导致限流阈值计算错误。解决方案:每个限流规则的 flowId 必须唯一,同时在 Nacos 中配置 “集群限流阈值” 时,按 “游戏服在线人数” 动态调整(比如在线 1 万玩家,QPS 设 1 万;在线 5 万,设 5 万)。

五、总结:游戏后端的 “技术选型哲学”

做了八年开发,我越来越觉得:好的技术方案,不是 “堆最牛的组件”,而是 “用最合适的工具解决最痛的问题”

这套系统中:

  • SpringCloud 解决了 “微服务拆分与协同”,让日志、反外挂、查询服务能独立扩容;
  • Sentinel 解决了 “流量波动”,避免开服 / 活动峰值压垮系统;
  • ClickHouse 解决了 “海量日志存储与分析”,让运营和风控能快速查数据;
  • Redis 解决了 “实时反外挂”,让拦截响应快到不影响玩家体验。

最后给游戏后端同行几个建议:

  1. 优先保证 “可用性” :游戏不能停,所以所有组件都要集群部署,关键链路要有兜底方案;
  2. 日志 “异步化” 到底:玩家操作不能等日志写入完成,一定要用 Kafka 等中间件缓冲;
  3. 反外挂 “宁误判不遗漏” :误判可以解封,但漏了外挂会毁了整个游戏的经济系统;
  4. 定期做 “压测” :新服开服、节假日活动前,一定要模拟 3 倍峰值压测,提前暴露问题。

如果你的项目也面临 “海量日志” 或 “实时反外挂” 的需求,希望这篇文章能给你带来启发。有其他问题的话,欢迎在评论区交流 —— 游戏后端的坑,我们一起踩,一起填!