手把手教你用 Trickle + 豆包·Seedream-4.0 API 打造专属拍照姿势生成器

5,882 阅读10分钟

img

手把手教你用 Trickle + 豆包·Seedream-4.0 API 打造专属拍照姿势生成器

一、项目背景

你是否曾在拍照时陷入“手足无措”的尴尬?面对镜头不知如何摆姿,朋友圈九宫格永远缺一张“神图”?现在,这一切都可以交给AI来解决!

本文将带你从零开始,利用 Trickle Magic Canvas 可视化开发平台,结合 火山引擎方舟平台 提供的 豆包·Seedream-4.0 文生图大模型API,亲手打造一个智能拍照姿势生成器。它不仅能随机为你推荐创意姿势,还支持中英文切换、自定义输入、历史记录删除与局部修改,堪称你的私人AI摄影指导。

在线体验地址:btccb64wjxgb.trickle.host/

二、效果预览:你的AI摆拍助手

在线体验链接:btccb64wjxgb.trickle.host/

拍照姿势生成器效果(我们在拍照的时候不会摆姿势就可以随机生成一个来模仿):

img

中文版本:

img

英文版本:

img

三、核心工具介绍:两大神器解析

Trickle Magic Canvas:可视化“灵感激荡”开发平台

img

地址:trickle.so/refer/urf_3…

别再被“先画原型,再写代码”的传统流程束缚了!Trickle Magic Canvas 是全球首款专为“Vibe Coding”(氛围编程)设计的智能画布。

它创造了一个可视化的人机协作空间。你可以像在白板上涂鸦一样,通过拖拽、点击等直观操作来构建应用。你的每一个设计意图,都会被AI精准捕捉并实时转化为生产级代码,真正做到“所见即所得,所得即所用”。

“这不仅是人机交互3.0的探索,更是上下文工程(Context Engineering)的一次革命性实践。” —— Trickle团队

它的三大模式让开发变得无比丝滑:

  • Code模式:直接查看和编辑底层代码,支持一键下载项目。
  • Canvas模式:可视化设计界面,选中元素即可通过侧边栏的AI助手进行CSS等属性的智能编辑,省去繁琐的文字描述。
  • Preview模式:实时预览应用效果,所想即所见。

豆包·Seedream-4.0:火山引擎的“文生图”王牌

想要生成高质量、高分辨率的创意图片?豆包·Seedream-4.0 是你的不二之选。作为火山引擎“方舟”大模型服务平台上的明星产品,它提供了业界领先的4K图像生成能力和极速响应体验。

API调用入口API(入口:console.volcengine.com/ark/region:…,下拉找到seedream4.0),可以体验到最全面的4k能力和最极速的体验。

img

四、AI实操(纯小白教程)

第一步:获取Doubao-Seedream-4.0 api

点击链接:www.volcengine.com/experience/…,点击右上角的API接入

img

下载开通一个模型,以及复制示例代码。

img

示例代码(注意替换$ARK_API_KEY):

curl -X POST https://ark.cn-beijing.volces.com/api/v3/images/generations \
  -H "Content-Type: application/json" \
  -H "Authorization: Bearer $ARK_API_KEY" \
  -d '{
    "model": "doubao-seedream-4-0-250828",
    "prompt": "Generate 3 images of a girl and a cow plushie happily riding a roller coaster in an amusement park, depicting morning, noon, and night.",
    "image": ["https://ark-doc.tos-ap-southeast-1.bytepluses.com/doc_image/seedream4_imagesToimages_1.png", "https://ark-doc.tos-ap-southeast-1.bytepluses.com/doc_image/seedream4_imagesToimages_2.png"],
    "sequential_image_generation": "auto",
    "sequential_image_generation_options": {
        "max_images": 3
    },
    "response_format": "url",
    "size": "2K",
    "stream": true,
    "watermark": true
}'

第二步:注册Trickle

地址:trickle.so/refer/urf_3… (加入时会立即获得 200 个积分。)

img

第三步:AI对话

在Trickle的聊天窗口中,向AI清晰地描述你的需求。以下是我的初始提示词示例:

制作一个拍照姿势随机生成器,支持谷歌注册登录,支持中英文切换,基于Doubao-Seedream-4.0 API密钥去生成,用户输入密钥后(您的API密钥在本地存储,永远不会发送到我们的服务器。应用程序使用Doubao-Seedream-4.0图像预览进行AI驱动的拍照姿势随机生成器。获取您的Doubao-Seedream-4.0 API密钥),只需要点击就会生成一个拍照姿势 调用示例: curl -X POST ark.cn-beijing.volces.com/api/v3/imag… -H "Content-Type: application/json" -H "Authorization: Bearer 《api》" -d '{ "model": "doubao-seedream-4-0-250828", "prompt": "Generate 3 images of a girl and a cow plushie happily riding a roller coaster in an amusement park, depicting morning, noon, and night.", "image": ["ark-doc.tos-ap-southeast-1.bytepluses.com/doc_image/s… ", "ark-doc.tos-ap-southeast-1.bytepluses.com/doc_image/s… "], "sequential_image_generation": "auto", "sequential_image_generation_options": { "max_images": 3 }, "response_format": "url", "size": "2K", "stream": true, "watermark": true }'

img

值得介绍的是:

在生成之后会会有3种模式,Code,Canvas,Preview。

**Code模式(即代码模式)下:**我们可以直接修改代码,以及可以将代码一键下载。

img

**Canvas模式(即设计模式)下:**可以点击下方的小箭头,然后点击显示的文字,就可以看到Select and Edit,就是选择和编辑,我们可以快速的定位修改。

【洗稿】【选中之后左侧的聊天窗口就会出现一个 CSS 属性的编辑组件,这时候你就可以直接编辑对应的文本、颜色对其方式等内容,编辑完点保存就行。

解决了你用文字描述不知道该怎么说的问题,另外由于直接把内容传入了 AI,所以他可以精准的找到位置大幅节省 Token 消耗。】

img

**Preview模式(即预览模式)下:**我们可以实际的点击运行,输入我的API密钥,然后点击生成,就可以看到一张"手拿贝壳的海洋风"的姿势图就快速的生成了,我们可以模仿这个动作美美的拍照了。

img

初次对话后生成的效果不是很满意,这个时候就需要慢慢的优化,下面是我使用的一些提示词:

img

加入:生成的图片可以删除,以及进行再次局部修改 当前姿势:加入可以支持自定义输入,也可以随机刷新 当前姿势功能:没有加入自定义输入模式,另外可随机的当前姿势太少了,至少50个随机姿势 当前姿势:骑行时的自由感受 但是生成的是优雅的女性侧身站立,手轻抚头发,温柔的自然光线 加入要求,生成时生成的图片需要完整展示 预览时可以根据图片自适应展示大小 姿势生成器,加入支持我输入指定的姿势 整体优化UI,搞一个视觉效果不错的炫技页面 当前可随机姿势还是太少了,直接至少100种随机姿势

总之,就是直接对AI提要求,他相当于一个员工,我们只需要当产品经理即可。通过这样反复的对话和微调,你的应用会越来越符合你的预期。

第四步:发布

在对功能开发完成后,我们需要对它进行发布,点击右上角的Publish,可以看到Bookmark preview,这个就是书签预览

img

书签预览设置的就是我们在预览时看到的一些基础设置。

img

img

五、总结:开启你的AI应用创造时代

在这个AI技术日新月异的时代,我们正站在一个前所未有的门槛上。过去,开发一个功能完备的应用需要专业的编程知识、漫长的开发周期和高昂的成本。而如今,像Trickle Magic Canvas这样的可视化Agentic开发平台,配合豆包·Seedream-4.0这样强大的大模型API,彻底打破了这一壁垒。本文所介绍的“拍照姿势生成器”项目,正是这一变革浪潮中的一个生动缩影。

首先,从技术实现层面来看,本项目巧妙地融合了两项前沿技术。Trickle平台将复杂的编程逻辑封装在直观的可视化界面之后,用户无需书写一行代码,仅通过自然语言对话和简单的拖拽操作,就能完成应用的构建、调试和迭代。这极大地降低了技术门槛,使得设计师、产品经理甚至普通用户都能成为“开发者”。而豆包·Seedream-4.0 API则提供了强大的内容生成能力,它能将用户抽象的“姿势”描述,转化为具象的、高质量的视觉图像,这是传统方法无法企及的。二者的结合,实现了从“想法”到“产品”的无缝、高效转化。

其次,从用户体验和产品设计角度,本项目展示了AI时代产品迭代的新范式。开发者(即用户自己)不再是被动地接受一个固定功能的产品,而是可以像一个“产品经理”一样,持续地与AI“员工”沟通,提出需求、反馈问题、要求优化。这种“对话式开发”模式,使得产品能够快速响应用户的真实需求,不断进化。例如,从最初简单的随机生成,到后来加入自定义输入、图片删除、局部修改、UI美化等功能,整个过程灵活、敏捷,充满了创造的乐趣。这种模式不仅提升了最终产品的质量,更赋予了用户极大的掌控感和成就感。

再者,本项目具有极强的可复制性和延展性。掌握了这套方法论,你完全可以举一反三,创造出更多有趣、有用的AI应用。比如,你可以制作一个“穿搭灵感生成器”,输入场合和风格,AI为你搭配服装;或者一个“室内设计助手”,描述你的房间和喜好,AI生成改造方案。Trickle + 大模型API的组合,就像一套万能的“AI应用乐高”,其可能性只受限于你的想象力。

总而言之,通过这个简单的“拍照姿势生成器”项目,我们不仅收获了一个实用的小工具,更掌握了一种全新的、面向未来的工作和创造方式。它预示着一个“全民开发者”时代的到来,在这个时代里,每个人都能借助AI的力量,将自己的奇思妙想变为改变世界的产品。现在,轮到你拿起这把“钥匙”,开启属于你的创造之旅了。

六、附件

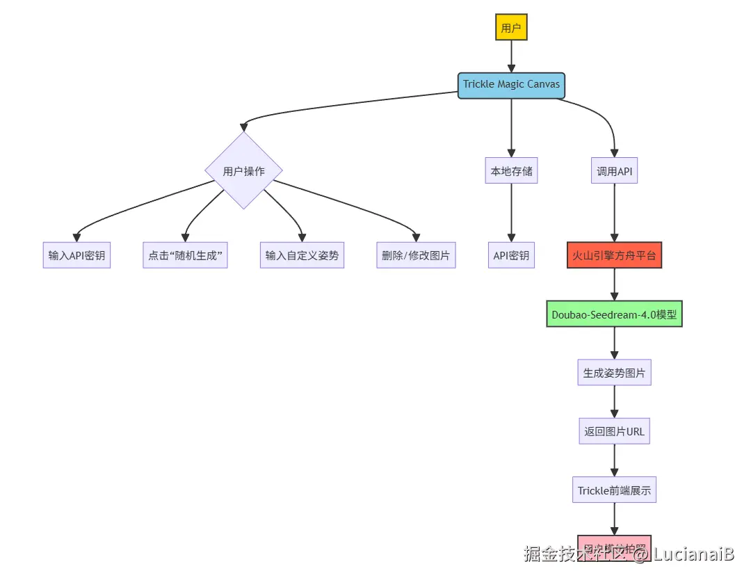
图1:拍照姿势生成器核心架构图

img

表1:Trickle三大模式功能对比表

模式(MODE)主要功能适用场景核心优势
Code (代码模式)直接查看、编辑和下载应用的源代码。开发者进行深度定制、代码审查或学习。透明可控,可直接操作底层逻辑,便于集成和二次开发。
Canvas (画布模式)可视化拖拽设计界面,选中元素后可通过AI助手编辑CSS等属性。设计师或产品经理快速调整UI布局、颜色、字体等视觉元素。所见即所得,操作直观,大幅降低沟通成本和Token消耗,提升设计效率。
Preview (预览模式)实时运行应用,模拟真实用户交互体验。在开发过程中即时测试功能,或向他人展示最终效果。快速验证想法,确保功能按预期工作,是发布前的最后质检关卡。

表2:豆包·Seedream-4.0 API 调用参数说明

参数名(PARAMETER)类型(TYPE)必填(REQUIRED)描述(DESCRIPTION)示例值(EXAMPLE)
modelstring指定使用的模型。"doubao-seedream-4-0-250828"
promptstring图像生成的文本描述(提示词)。"一位穿着汉服的女子在樱花树下起舞"
sizestring生成图像的分辨率。"1K","2K","4K"
response_formatstring返回结果的格式。"url"(返回图片链接),"b64_json"(返回Base64编码)
streamboolean是否启用流式传输。true,false
watermarkboolean是否在生成的图片上添加水印。true,false
imagearraystring用于图生图的参考图片URL列表。"example.com/img1.jpg"
ninteger一次生成图片的数量。1,2,3